Uniwersalny 2-kanałowy moduł przekaźnikowy

Uniwersalny 2-kanałowy moduł przekaźnikowy
Pobierz PDF Download icon

Nieskomplikowany moduł wykonawczy, który umożliwia przełączanie, na przykład, napięcia sieci energetycznej sygnałem z płytki z mikrokontrolerem lub układem czasowym.

Schemat ideowy modułu pokazano na rysunku 1, natomiast montażowy na rysunku 2.

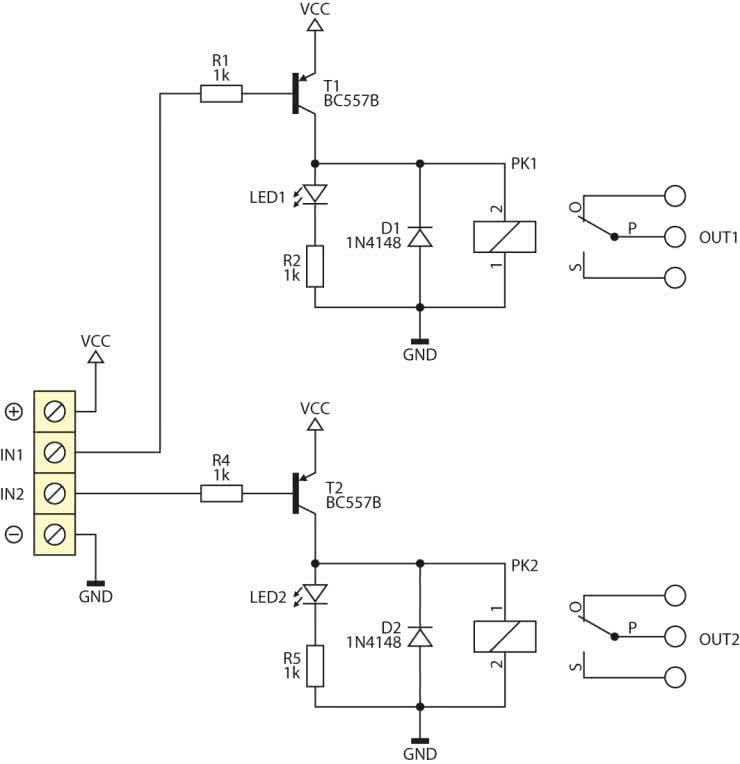
Rysunek 1. Schemat ideowy 2-kanałowego modułu wykonawczego

Elementami wykonawczymi układu są przekaźniki sterowane tranzystorami T1 i T2. Diody świecące LED1 i LED2 informują o zasileniu cewki przekaźnika, natomiast o jego załączeniu decydują ujemne sygnały występujące na wejściach IN1...IN2 złączy X1 i X2.

Rysunek 2. Schemat montażowy 2-kanałowego modułu wykonawczego

W egzemplarzu modelowym zastosowano przekaźniki 5-woltowe o dopuszczalnym prądzie obciążenia 10 A przy napięciu 230 V AC.

EB

Wykaz elementów:
Rezystory:
  • R1...R4: 1 kΩ
Kondensatory:
Półprzewodniki:
  • D1, D2: 1N4148
  • T1, T2: BC557
  • LED1, LED2: dioda LED
Pozostałe:
  • PK1, PK2: JQC3FF/5-1ZS lub podobny
  • OUT1, OUT2: złącze ARK3/5 mm
  • CON1, CON2: złącze ARK2/3,5 mm
Artykuł ukazał się w
Elektronika Praktyczna
sierpień 2016
DO POBRANIA
Pobierz PDF Download icon
Materiały dodatkowe
Elektronika Praktyczna Plus lipiec - grudzień 2012

Elektronika Praktyczna Plus

Monograficzne wydania specjalne

Elektronik listopad 2025

Elektronik

Magazyn elektroniki profesjonalnej

Raspberry Pi 2015

Raspberry Pi

Wykorzystaj wszystkie możliwości wyjątkowego minikomputera

Świat Radio listopad - grudzień 2025

Świat Radio

Magazyn krótkofalowców i amatorów CB

Automatyka, Podzespoły, Aplikacje listopad - grudzień 2025

Automatyka, Podzespoły, Aplikacje

Technika i rynek systemów automatyki

Elektronika Praktyczna listopad 2025

Elektronika Praktyczna

Międzynarodowy magazyn elektroników konstruktorów

Elektronika dla Wszystkich grudzień 2025

Elektronika dla Wszystkich

Interesująca elektronika dla pasjonatów