Energy Harvesting. Pozyskiwanie energii z otoczenia, przegląd dostępnych rozwiązań

Energy Harvesting. Pozyskiwanie energii z otoczenia, przegląd dostępnych rozwiązań
Pobierz PDF Download icon
Pozyskiwanie prądu elektrycznego o dużej mocy ze źródeł odnawialnych jest zagadnieniem dobrze znanym. Dzięki polityce proekologicznej oraz powszechnej modzie na ekologię, coraz częściej w naszym otoczeniu pojawiają się wiatraki, kolektory słoneczne, instalacje fotowoltaiczne, elektrownie wodne, wiatrowe oraz inne OZE. Od kilku lat, dzięki zmniejszeniu poboru energii przez komponenty elektroniczne oraz rozrastający się gwałtownie rynek urządzeń przenośnych, w tym głównie urządzeń przenośnych wearable i "Internetu Rzeczy", konieczne stało się opracowanie i zastosowanie niewielkich zasilaczy pozyskujących energię z otoczenia do zasilania nowoczesnych gadżetów. W artykule zaprezentowano przegląd popularnych rozwiązań.

Fotografia 1. Przykładowe przetworniki energii (fotografi e ze stron producentów): a) moduł termoelektryczny TEG Ferrotec 9500, b) moduł fotoelektryczny Panasonic AM-1454, c) moduł piezoelektryczny Mide V25W, d) moduł elektromagnetyczny ECO200 EnOcean, e) moduł fotoelektryczny 9W elastyczny Brunton SolarRoll, f) moduł RF Powercast P2110

Systemy OZE ze skali makro są przenoszone do skali mikro, a raczej nawet piko. Pojawiają się możliwości wykorzystania źródeł "niekonwencjonalnych", takich jak: miniaturowe ogniwa słoneczne (PV), generatory piezo, także w technologii MEMS, elektromagnetyczne, termoelektryczne (TEG), źródła energii pochodzenia biologicznego lub energia z pola elektrycznego wielkiej częstotliwości, które do tej pory nie były w stanie zapewnić odpowiedniej mocy zasilania, nie wspominając o akceptowalnym koszcie.

W niektórych przypadkach jest możliwe całkowite wyeliminowanie zewnętrznych, typowych źródeł zasilania, takich jak sieć elektroenergetyczna lub chemiczne źródła energii. Zrobiono tak dla przykładu w urządzeniach wykonanych w technologii EnOcean. Przykładowe przetworniki służące do pozyskiwania energii z otoczenia pokazano na fotografii 1.

Rysunek 2. Schemat blokowy ADP5090

Aby efektywnie wykorzystać energię pozyskaną z otoczenia, nie tracąc przy tym nadmiernej ilości czasu na zaprojektowanie, w zasadzie "tylko" zasilacza, producenci układów scalonych uzupełnili ofertę o specjalizowane kontrolery przeznaczone do obsługi harwesterów.

Są to układy z grupy PMIC (Power Management IC) zarządzające nie tylko samym procesem pozyskiwania i gromadzenia energii, ale zapewniające odpowiednie zabezpieczenia, zarządzanie energią i zasilaniem, monitorowanie źródła i odpowiedni rozdział pozyskanej energii.

Dlaczego do tak nieskomplikowanego celu, którym jest zbudowanie zasilacza jest konieczne zastosowanie kolejnego specjalizowanego układu scalonego? Aby to zrozumieć, warto przyjrzeć się wymaganiom, jakie stawiane są przed takim zasilaczem.

Współpraca z różnymi źródłami energii

Rysunek 3. Schemat blokowy ADP5091/2

Oprócz układów przeznaczonych do współpracy z jednym odnawialnym źródłem energii określonego typu, spotykamy rozwiązania mogące współpracować z kilkoma źródłami różnego typu. Nowoczesny PMIC współpracuje najczęściej z ogniwem chemicznym (bateria, akumulator) oraz jednym lub dwoma harvesterami, dla przykładu: PV+TEG. Wszystko zależy od specyfiki otoczenia pracy - dostępności danego rodzaju energii dla zasilanego urządzenia.

Różne charakterystyki obciążenia źródło
Niestety przy wyborze źródła od razu napotykamy problem różnych charakterystyk obciążenia. Na przykład, moduły fotowoltaiczne wytwarzają napięcie o wartości od ułamków wolta do kilku woltów (w zależności od budowy). Charakteryzują się przy tym nieliniową charakterystyką obciążenia i mają punkt mocy maksymalnej, w którym proces pozyskiwania energii jest najbardziej efektywny.

A przy tym wydajność ogniwa zależy od temperatury i wieku fotoogniwa. Ogólnie można je traktować jako źródło prądowe. Dla porównania, moduły piezoelektryczne generują względnie wysokie napięcie od kilku do kilkudziesięciu woltów, ale mają bardzo dużą rezystancję wewnętrzną i należy je traktować jako źródła napięciowe. Stawia to sprzeczne wymagania przed układem przetwornicy.

Szeroki zakres napięcia wejściowego

Rysunek 4. Schemat blokowy MB39C811

Różne i szerokie są zakresy zmienności napięcia, od kilkunastu miliwoltów do kilkudziesięciu woltów, zależne nie tylko od samego źródła, ale przede wszystkim od ilości energii dostępnej do pozyskania. Przykładowo, przy pozyskiwaniu energii z pola elektromagnetycznego może nastąpić zanik pola elektrycznego po zmianie położenia urządzenia, po wejściu do wnętrza budynku lub pojazdu itp.

Akceptowanie różnych kształtów przebiegów wejściowych
Podobnie jak w poprzednim wypadku, układ musi sprostać sprzecznym wymaganiom. Niekiedy napięcie wejściowe jest stałe (PV, TEG), innym razem przemienne (piezo, generator elektromagnetyczny, RF). Każde z nich musi być przetworzone na konieczne do zasilania układu napięcie, najczęściej stałe, o ustalonej i dokładnie utrzymywanej wartości.

Duża dynamika dostępnej mocy wejściowej
Układ PMIC musi "radzić sobie" z szerokim zakresem dostępnej mocy, zapewniając przy tym możliwie najwyższą sprawność przetwarzania. Dobrym przykładem jest zachowanie się ogniwa PV przy zmianach oświetlenia, Przy zacienieniu ogniwo generuje niewielką ilość energii, którą trzeba pozyskać równie sprawnie, jak po wystawieniu ogniwa na światło słoneczne. Dobry układ PMIC nie "dopuszcza" do sytuacji marnowania dostępnej energii.

Duża dynamika zmian obciążenia

Rysunek 5. Schemat blokowy MB39C831

Większość układów zasilanych z PMIC charakteryzuje dobrą sprawnością pomimo znacznego zakresu zmian obciążenia podczas normalnej pracy, chociaż na przykład trudno nazwać stan procesora w trybie uśpienia pracą - pobór energii jest znikomy, CPU jest zatrzymane, ale po wyjściu z trybu oszczędzania energii procesor wykonuje określone operacje i najczęściej prezentuje rezultaty przetwarzania danych korzystając z wyświetlacza, interfejsów Wi-Fi, BLE i innych. Wtedy pobór mocy na kilka-kilkanaście sekund gwałtownie rośnie.

Brak korelacji pomiędzy dostępnością źródła, a obciążeniem
Idealnie byłoby pobierać energię wtedy, gdy jest dostępna. Niestety, w przeważającej liczbie aplikacji nie ma takiej możliwości, ponieważ urządzenie musi działać na żądanie użytkownika. Aby spełnić ten warunek, konieczne jest buforowanie pozyskanej energii.

Typowo stosuje się rozwiązanie, w którym układ PMIC współpracuje z akumulatorem lub kondensatorem EDLC uzupełniając zużytą energię. W takiej aplikacji akumulator lub bateria są podstawowym źródłem zasilania urządzenia.

Oczywiście, ładowania źródła odbywa się przy zachowaniu ograniczeń narzucanych przez zastosowany źródło podstawowe lub bufor energii np.: utrzymywaniu dopuszczalnego zakresu napięcia ładowania, rozładowania, ograniczaniu natężenia prądów obciążenia i ładowania, uwzględniania temperatury otoczenia itp.

Pozostałe wymagania

Rysunek 6. Schemat blokowy układu S6AE101

Wśród pozostałych wymagań można wymienić jak najlepszą sprawność, niewielkie zapotrzebowanie na moc konieczną do zasilania przetwornicy PMIC, niski koszt, łatwe w użyciu i dostępne elementy, miniaturowe wymiary, łatwość konfigurowania, możliwość generowania kilku napięć wyjściowych o różnej obciążalności, realizacja funkcji dodatkowych, np. pomiar temperatury otoczenia, zarządzanie/ograniczanie mocy dostarczanej do obciążenia, zarządzania wyjściami przetwornic i inne.

Można podsumować, że takie są współczesne, uproszczone wymagania dla zasilacza współpracującego z OZE, który kiedyś w przeważającej liczbie przypadków składał się z trzech elementów: stabilizatora 7805, dwóch kondensatorów 100 nF i jednego lub dwóch kondensatorów elektrolitycznych.

Realizacja nawet części założeń wymagałaby, zastosowania co najmniej kilku układów scalonych: przetwornic, stabilizatorów LDO, kluczy zasilania, obwodów obsługi podstawowego źródła zasilania, układów zasilania buforowego, układów monitorowania - dlatego należy sprawdzić rozwiązania kompleksowe proponowane przez liderów rynku.

Przetwornice współpracujące z OZE

Rysunek 7. Schemat blokowy układu S6AE103

Wśród dostępnych na rynku rozwiązań, warto przedstawić układy firm Analog Devices, Cypress, Linear Technology, Powercast, Texas Instruments (wymienieni w kolejności alfabetycznej). Cześć praktycznych rozwiązań opartych o układy wymienionych producentów została lub zostanie przedstawiona w najbliższym czasie na łamach EP.

Większa część przedstawionych układów współpracuje z ogniwem chemicznym i z panelem fotowoltaicznym PV, który jest najtańszą dostępną formą energy harvestera.

Analog Devices
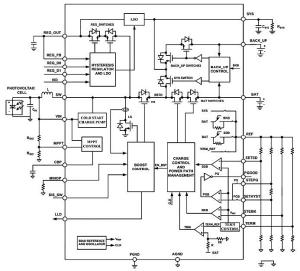
Pierwszą propozycją jest pokazany na rysunku 2 układ Analog Devices typu ADP5090. To pełnoprawny przedstawiciel układów PMIC, prezentowany w lutym w 2015 r. na łamach Elektroniki Praktycznej. Układ jest przeznaczony do współpracy z panelem PV lub generatorem TEG oraz z podstawowym źródłem - ogniwem ładowalnym lub superkondensatorem.

Układ ma wbudowany, parametryzowany rezystorami układ śledzenia punktu mocy maksymalnej MPPT. Możliwa jest praca z dodatkowym ogniwem chemicznym w trybie backup dla zwiększenia niezawodności zasilania. Dzięki wbudowanej przetwornicy podwyższającej jest możliwa praca w zakresie od napięcia wejściowego od 100 mV do 3,3 V.

Rysunek 8. Schemat blokowy układu LTC3331

Poprawny start układu jest zapewniony już przy napięciu wejściowym 380 mV, a zakres mocy obciążenia rozciąga się od 10 µW do 1 mW. Prąd spoczynkowy nie przekracza 380 nA. Uzupełnieniem jest układ nadzorujący napięcie wyjściowe w zakresie 2,2...5 V ułatwiający zabezpieczenie współpracujących akumulatorów lub superkondensatorów przed przeładowaniem lub nadmiernym rozładowaniem.

Dzięki możliwości wyłączenia przetwornicy, układ PMIC nie zakłóca pracy układów RF podczas realizacji transmisji danych. Układ jest oferowany w obudowie LFCSP16 o wymiarach 3 mm×3 mm i kosztuje około 2,5 USD. W najbliższym czasie (status - preliminary) będą dostępne bliźniacze układy ADP5091 i ADP5092 (rysunek 3) o podwyższonym zakresie pozyskiwanej mocy (16 µW...600 mW), z wbudowanym dodatkowym, zarządzanym stabilizatorem LDO o obciążalności 150 mA (1,5...3,6 V) na przykład do zasilania czujników pomiarowych, procesorów sterujących itp.

Po zastosowaniu dodatkowego mostka prostowniczego na wejściu układy jest dopuszczone zasilanie z generatorów piezo. Prąd spoczynkowy układów nie będzie przekraczał 450 nA. Układy będą dostępne w obudowach LFCSP24 o wymiarach 4 mm×4 mm.

Cypress
Ciekawe propozycje dla projektantów ma także Cypress, najbardziej znany z mikrokontrolerów PSoC i układów interfejsowych USB. W ofercie ma dwie rodziny układów: przejętą po Spansion MB39C811/831 oraz opracowaną przez siebie S6AE10x.

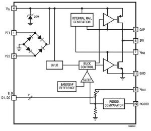
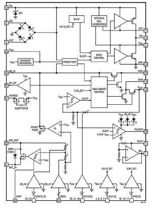
Układ MB39C811 (rysunek 4) jest przystosowany do współpracy z panelami PV (z celami łączonymi szeregowo) oraz generatorami piezo. Zakres napięcia wejściowego rozciąga się od 2,6 V do 23 V, prąd spoczynkowy wynosi 1,5 µA przy Vin=4,5 V. Układ jest oferowany w obudowie QFN40 o wymiarach 6 mm×6 mm.

Rysunek 9. Schemat blokowy układu LTC3107

Napięcie wyjściowe jest definiowane cyfrowo w zakresie 1,5...5,0 V za pomocą poziomów logicznych na wyprowadzeniach S0...S2. Obciążalności wyjścia wynosi 100 mA. Układ MB39C831 jest przeznaczony do współpracy z panelami PV i generatorami TEG.

Zakres napięcia wejściowego to 0,3...4,75 V, wyjściowego 3...5 V. Minimalne napięcie startu wynosi 0,35 V, a prąd obciążenia 8...80 mA w zależności od napięcia wejściowego. Prąd spoczynkowy jest mniejszy od 41 µA. Oba układy współpracują z akumulatorami Li-Po jako ładowarki, gdy napięcie wyjściowe jest ustawione na 4,1 V.

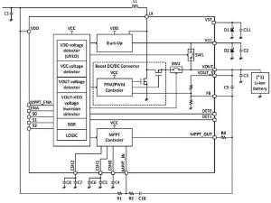
Inną propozycją Cypressa jest najnowsza rodzina układów S6AE10x składająca się z S6AE101, S6AE1012, S6AE1013. Jest ona zoptymalizowana do współpracy z ogniwem chemicznym, panelem PV oraz z kondensatorem buforującym zasilanie.

Najprostszy z układów, S6AE101, pokazano na rysunku 6. Najbardziej złożony jest pokazany na rysunku 7 układ S6AE103. Różnią się one liczbą kanałów wyjściowych, wbudowanym LDO, timerami, jednak ich podstawowe parametry, takie jak zakres napięcia wejściowego 2...5,5 V, moc niezbędna do startu przetwornicy 1,2 µW, zakres napięcia wyjściowego 1,1...5,2 V, obciążalność do 10 mA (w zależności od trybu pracy) i prąd spoczynkowy mniejszy niż 280 nA, są takie same.

Rysunek 10. Schemat blokowy układu LTC3588

Oprócz LDO i dwóch kanałów wyjściowych układy S6AE102 i S6AE103 mają wbudowany blok Hybrid Storage umożliwiający dołączenie dwóch kondensatorów buforowych, niezależnie do zasilania systemowego jak i zasilania z PV oraz ich przełączanie w zależności od aktualnego bilansu mocy. Układy są oferowane w obudowach SON10, QFN20/24.

Linear Technology
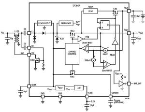
Firma Linear Technology jest znana z rozwiązań przeznaczonych nie tylko do systemów zasilania. Nie pozostając w tyle za konkurencją, ten producent oferuje ciekawe układy PMIC. Moim zdaniem najbardziej uniwersalną propozycją jest pokazany na rysunku 8 układ LTC3331 umożliwiający współpracę z panelem PV, generatorem piezo, zewnętrznym źródłem zasilania 3...19 V, akumulatorem Li-Ion oraz opcjonalnym superkondensatorem.

Układ ma wbudowany układ ładowania akumulatora z ustalanym napięciem wyjściowym, balanser dla superkondensatora oraz programowane poziomem na wejściach napięcie wyjściowe z zakresu 1,8...5 V przy obciążalności 50 mA. Układ jest dostępny w obudowie QFN32 i kosztuje około 5 USD.

Rysunek 11. Schemat blokowy układu BQ25504

W ofercie znajdują się także prostsze rozwiązania np.: LTC3107 (rysunek 9) przeznaczony do współpracy z generatorami TEG oraz LTC3588 (rysunek 10) przeznaczony do generatorów piezo.

Układ LTC3107 dzięki zastosowaniu podwyższającego transformatora wejściowego (przekładnia 1:100) rozpoczyna pracę już przy napięciu wejściowym 20 mV. Podstawowym źródłem zasilania jest bateria o napięciu z zakresu od 2 do 4 V. Możliwe jest użycie dodatkowego kondensatora magazynującego energię. Wbudowane LDO dostarcza 2,2 V przy obciążeniu 20 mA. Napięcie wyjściowe nie jest stabilizowane i zależy od trybu pracy harvestera, ale nie przekracza napięcia baterii.

Układ LTC3588 pracuje w zakresie napięcia wejściowego 14...20 V. Wbudowana przetwornica ma możliwość ustalania napięcia wyjściowego na jedną z następujących wartości: 3,45 V, 4,1 V, 4,5 V i 5 V przy obciążalności do 100 mA. Prąd spoczynkowy jest mniejszy od 1,5 µA przy napięciu wejściowym 18 V. Wielkość napięcia wyjściowego umożliwia bezpośrednią współpracę z akumulatorami Li-Po, Li-Fe-Po i superkondensatorami.

Texas Instruments

Rysunek 12. Schemat blokowy układu BQ25570

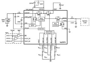
W ofercie Texas Instruments również znajdziemy interesujące propozycje układów PMIC. Są to na przykład bq25504 i bq25570.

Pokazany na rysunku 11 układ bq25504 współpracuje z baterią, superkondensatorem i panelem PV (MPPT). Dopuszczalna jest także współpraca z generatorem TEG. Charakteryzuje się niskim napięciem startu wynoszącym 330 mV (następnie pracuje przy spadku napięcia wejściowego do 80 mV), zakresem mocy obciążenia 10 µW...300 mW, progiem mocy startowej 15 µW.

Układ ma wbudowane zabezpieczenia komponentu przechowującego energię przed przekroczeniem dopuszczalnego napięcia znamionowgo, jak i spadkiem napięcia poniżej poziomu bezpiecznego. Układ jest wytwarzany w obudowie VQFN16 o wymiarach 3 mm×3 mm.

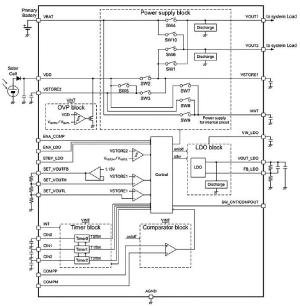
Nieco bardziej rozbudowany bq25570 (rysunek 12) ma dodatkowo przetwornicę obniżającą napięcie wyjściowe oraz obwody zewnętrznego sterowania pracą PMIC. Pracuje też w szerszym zakresie mocy obciążenia - od 15 µW do 500 mW.

Powercast

Rysunek 13. Schemat blokowy układu P1110

Nieco odmienne podejście ma firma Powercast oferująca układy energy harvesterów nie do końca spełniające założenia PMIC, ale dla odmiany wyspecjalizowane w przetwarzaniu energii o wysokiej częstotliwości pochodzącej z pól elektromagnetycznych.

Dostępne są zarówno same układy scalone PCC110 konwertera RF/DC oraz uzupełniającego PCC210 przetwornicy podwyższającej, jak i gotowe moduły zasilaczy RF np.: P1110, którego schemat i obudowę przedstawia rysunek 13. Dostępny jest też układ P2110 z wbudowaną przetwornicą podwyższającą. Układy współpracują z typowa anteną o impedancji 50 Ω, w paśmie 840...960 MHz oraz z nadajnikiem TX91501.

Podsumowanie

W prostszych aplikacjach mogą także sprawdzić się specjalizowane przetwornice impulsowe przystosowane do pracy z niskim napięciem wejściowymi np: ADP5304, TPS61291, TPS61098, LTC3388 czy nawet MCP1640. Mogą to też być układy ładowarek akumulatorów lub superkondensatorów współpracujące z panelami PV, np.: ZDMI4521, ZDMI4523, SPV1040, SPV1050; układy ładowania superkondensatorów, takie jak: LTC3325, LTC4425 oraz układy idealnych diod i kluczy zasilania np.: LTC4411.

Liczba dostępnych układów stale się poszerza, jednak już dzisiaj można wybrać najlepiej dopasowane rozwiązanie, w czym mam nadzieję ten krótki przegląd pomoże lub przynajmniej wprowadzi do tematu.

Adam Tatuś, EP

Artykuł ukazał się w
Elektronika Praktyczna
kwiecień 2016
DO POBRANIA
Pobierz PDF Download icon
Elektronika Praktyczna Plus lipiec - grudzień 2012

Elektronika Praktyczna Plus

Monograficzne wydania specjalne

Elektronik listopad 2025

Elektronik

Magazyn elektroniki profesjonalnej

Raspberry Pi 2015

Raspberry Pi

Wykorzystaj wszystkie możliwości wyjątkowego minikomputera

Świat Radio listopad - grudzień 2025

Świat Radio

Magazyn krótkofalowców i amatorów CB

Automatyka, Podzespoły, Aplikacje listopad - grudzień 2025

Automatyka, Podzespoły, Aplikacje

Technika i rynek systemów automatyki

Elektronika Praktyczna listopad 2025

Elektronika Praktyczna

Międzynarodowy magazyn elektroników konstruktorów

Elektronika dla Wszystkich grudzień 2025

Elektronika dla Wszystkich

Interesująca elektronika dla pasjonatów