Miniaturowy wzmacniacz mocy 2×1 W/8 Ohm

Miniaturowy wzmacniacz mocy 2×1 W/8 Ohm
Pobierz PDF Download icon
Niewielki, zasilany akumulatorem wzmacniacz mocy, który przyda się do zastosowań "mobilnych".

Moduł jest oparty na układzie TPA2005 zawierającym mostkowy wzmacniacz mocy zdolny dostarczyć do obciążenia 8 V prawie 1,4 W przy zasilaniu 5 V. Dzięki małemu napięciu pracy (2,5 V) możliwe było zastosowanie do zasilania wzmacniacza typowego ogniwa Lipo 14500 bez dodatkowych przetwornic podwyższających.

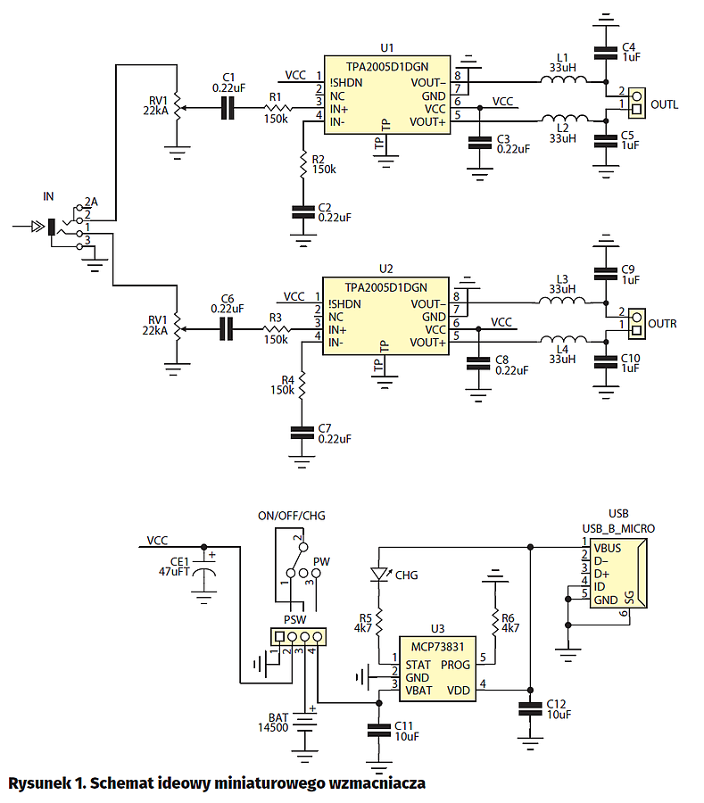
Schemat układu wzmacniacza pokazano na rysunku 1. Sygnał audio z gniazda wejściowego IN (mini jack) jest doprowadzony do potencjometru głośności RV1, a stąd przez sprzęgające obwody R1–C2, R3–C6 do wejść wzmacniaczy U1 i U2. Ze względu na symetryczny stopień wejściowy wejścia odwracające IN– układów połączone są z masą obwodami R2–C2, R4–C7. Sygnał po wzmocnieniu jest filtrowany poprzez dławiki L1…L4 oraz kondensatory C4, C5, C9, C10 i doprowadzony do zacisków wyjściowych OUTL, OUTR. Jeżeli przewody do głośników są krótkie (poniżej 10 cm), na przykład gdy wzmacniacz jest wbudowany bezpośrednio w urządzenie, można zastąpić cewki L1…L4 koralikami ferrytowymi oraz zmniejszyć pojemność C4, C5, C9, C10 do 1 nF.

Zasilanie układów jest filtrowane przez C3, C8 oraz CE1. Aby wzmacniacz był w „pełni przenośny”, układ wzmacniacza został uzupełniony o typową ładowarkę akumulatora Li-Po z układem U3 (MCP73831) z ustalonym na ok. 200 mA prądem ładowania. Kondensatory C11, C12 filtrują zasilanie z USB oraz wyjście ładowania U3. Dioda CHG sygnalizuje proces ładowania. Do zasilania ładowarki służy gniazdo USB (micro) i dowolny zasilacz lub ładowarka o napięciu 5 V z telefonu komórkowego. Trójpozycyjny (ON-OFF-ON) przełącznik PW podłączony do gniazda PSW umożliwia przełączenie trybu pracy wzmacniacz (zwarte 12) lub ładowarka (zwarte 23) i wyłączenie układu. Do gniazda można też doprowadzić (piny 12) zewnętrzne napięcie 2,5…5 V, gdy w aplikacji nie jest potrzebna ładowarka i zasilanie akumulatorowe (można nie wlutowywać odpowiednich elementów).

Wzmacniacz zmontowano na dwustronnej płytce drukowanej – rozmieszczenie elementów przedstawia rysunek 2. Montaż jest typowy i nie wymaga opisywania. Należy zadbać o poprawne przylutowanie wkładki radiatorowej U1, U2, ponieważ rozpraszanie ciepła odbywa się poprzez miedź płytki drukowanej.

Pierwsze uruchomienie wzmacniacza warto przeprowadzić z zasilacza laboratoryjnego z ograniczeniem prądu, bez włożonego akumulatora. Po podłączeniu głośników, źródła i zasilania należy sprawdzić pobór prądu oraz poprawność funkcjonowania wzmacniaczy U1 i U2. Następnie dołączyć zasilanie do gniazda USB i skontrolować napięcie ładowania 4,2 V. Jeżeli nic nie budzi naszych wątpliwości, należy włożyć akumulatory do gniazd i sprawdzić wartość prądu ładowania (ok. 200 mA) oraz sygnalizację ładowania CHG. Po naładowaniu akumulatora CHG gaśnie i można używać wzmacniacza na „własnym” zasilaniu. Czas pracy zależy od głośności i przy mniej forsownej pracy wynosi kilka godzin.

Wzmacniacz dopuszcza zastosowanie głośników 4 V, ale przy napięciu zasilania nieprzekraczającym 4,2 V, czyli przy zasilaniu z wbudowanego akumulatora. Należy pamiętać o tym ograniczeniu przy zasilaniu układu ze źródła zewnętrznego.

Adam Tatuś, EP

Artykuł ukazał się w
Elektronika Praktyczna
wrzesień 2016
DO POBRANIA
Pobierz PDF Download icon
Materiały dodatkowe
Elektronika Praktyczna Plus lipiec - grudzień 2012

Elektronika Praktyczna Plus

Monograficzne wydania specjalne

Elektronik listopad 2025

Elektronik

Magazyn elektroniki profesjonalnej

Raspberry Pi 2015

Raspberry Pi

Wykorzystaj wszystkie możliwości wyjątkowego minikomputera

Świat Radio listopad - grudzień 2025

Świat Radio

Magazyn krótkofalowców i amatorów CB

Automatyka, Podzespoły, Aplikacje listopad - grudzień 2025

Automatyka, Podzespoły, Aplikacje

Technika i rynek systemów automatyki

Elektronika Praktyczna listopad 2025

Elektronika Praktyczna

Międzynarodowy magazyn elektroników konstruktorów

Elektronika dla Wszystkich grudzień 2025

Elektronika dla Wszystkich

Interesująca elektronika dla pasjonatów