Litowa dziewiątka

Litowa dziewiątka
Pobierz PDF Download icon
Miniaturowa przetwornica 9 V z wbudowanym akumulatorem Li-Po oraz ładowarką USB. Zamiennik typowej, 9-woltowej baterii 6F22.

Opisywane urządzenie umożliwia uzyskanie napięcia 9 V przy obciążalności do 100 mA (200 mA szczytowo). Dzięki wykorzystaniu jako źródła energii akumulatora Li-Po o pojemności 550 mAh (052937) wydłużono czas pracy i zminimalizowano efekt samorozładowania w porównaniu  z akumulatorami Ni-MH, szczególnie dla większych obciążeń, przy zachowaniu standardowych wymiarów, lepsza jest też stabilność napięcia wyjściowego.

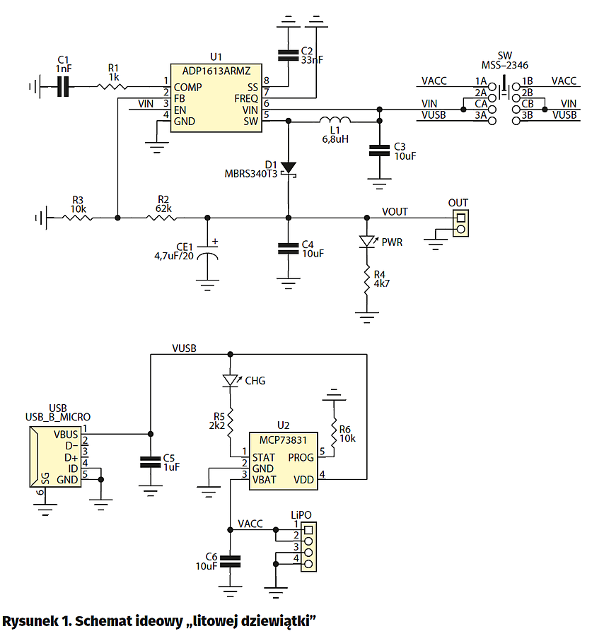
Schemat „litowej dziewiątki” zamieszczono na rysunku 1. Składa się ona z dwóch bloków funkcjonalnych – przetwornicy podwyższającej napięcie akumulatora z 3,6…4,3 na 9 V oraz ładowarki akumulatora Li-Po zasilanej z typowego zasilacza lub ładowarki 5 V telefonu komórkowego. Przetwornica podwyższająca wykorzystuje układ ADP1613 (U1) pracujący w typowej aplikacji. Układ jest zasilany jest z napięcia VIN. W zależności od położenia przełącznika SW, możliwie jest przełączenie wejścia przetwornicy do akumulatora (zwarte 1 A/CA), wyłączenie przetwornicy (zwarte 2 A/CA) lub zasilanie z ładowarki USB (zwarte 3 A/CA). Nie przewidziano odłączenia ładowarki, która jest aktywna, gdy dostępne jest napięcie VUSB. Umożliwia to równoczesne podładowanie akumulatora i podwyższanie napięcia 5 V ładowarki. Napięcie wyjściowe jest ustalone dzielnikiem R2/R3 na ok. 8,9 V. Wartość może zostać dobrana dla konkretnego zastosowania. Obniżenie napięcia do 8,4 V lub 7,2 V poprzez wymianę rezystora R3 (47 kV dla 7,2 V, około 56 kV dla 8,4 V) w wielu wypadkach zapewnia poprawne funkcjonowanie zasilanego urządzenia, a umożliwia dodatkowe wydłużenie czasu pracy. Dioda świecąca LED PWR sygnalizuje obecność napięcia 9 V. Przetwornica U1 pracuje w trybie PWM z częstotliwością 1,3 MHz i sprawnością do 90%, zależną od napięcia akumulatora i prądu obciążenia. Sprawność ta znacznie spada przy mniejszym obciążeniu przetwornicy. Układ ma zabezpieczenie termiczne i podnapięciowe (2,15 V). Kondensatory CE1, C3 i C4 filtrują zasilanie. Napięcie 9 V jest wyprowadzone na blaszki stykowe typowej baterii 6F22 (uwaga na polaryzację) lub na złącze OUT, gdy nie zależy nam na całkowitej zgodności mechanicznej.

Drugim blokiem funkcjonalnym jest ładowarka U2 typu MCP73831, której prąd ładowania ustalano rezystorem R6 na 100 mA. Proces ładowania sygnalizuje dioda CHG. Akumulator jest dołączony jest do złącza Li-Po. Układ współpracuje z akumulatorem z wbudowanym modułem zabezpieczającym PCM, który jest odpowiedzialny za pierwotną ochronę ogniwa przez nadmiernym rozładowaniem, przekroczeniem napięcia ładowania i skutkami zwarcia – te funkcje nie są powielane w układzie.

Uwaga: urządzenie jest przeznaczone do współpracy tylko z akumulatorem z wbudowanym zabezpieczeniem PCM. Nieprzestrzeganie warunków bezpiecznej eksploatacji akumulatora (ochrona przed uszkodzeniami mechanicznymi, przegrzaniem, zwarciem) może spowodować eksplozję ogniwa i pożar oraz zagrożenia dla zdrowia użytkownika.

Przetwornicę zmontowano na niewielkiej dwustronnej płytce drukowanej – jej schemat montażowy prezentuje rysunek 2. Montaż elementów nie wymaga opisywania. Akumulator jest montowany od spodu płytki za pomocą dwustronnej taśmy klejącej. Przewody wlutowane są bezpośrednio do wyprowadzeń złącza „LiPo”. Przed umieszczeniem w obudowie po zużytej baterii, urządzenie należy zabezpieczyć dodatkową opaską izolacyjną. Dolna płytka baterii nie jest montowana, aby zapewnić dostęp do przełącznika i złącza ładowania.

Adam Tatuś, EP

Artykuł ukazał się w
Elektronika Praktyczna
lipiec 2016
DO POBRANIA
Pobierz PDF Download icon
Materiały dodatkowe
Elektronika Praktyczna Plus lipiec - grudzień 2012

Elektronika Praktyczna Plus

Monograficzne wydania specjalne

Elektronik listopad 2025

Elektronik

Magazyn elektroniki profesjonalnej

Raspberry Pi 2015

Raspberry Pi

Wykorzystaj wszystkie możliwości wyjątkowego minikomputera

Świat Radio listopad - grudzień 2025

Świat Radio

Magazyn krótkofalowców i amatorów CB

Automatyka, Podzespoły, Aplikacje listopad - grudzień 2025

Automatyka, Podzespoły, Aplikacje

Technika i rynek systemów automatyki

Elektronika Praktyczna listopad 2025

Elektronika Praktyczna

Międzynarodowy magazyn elektroników konstruktorów

Elektronika dla Wszystkich grudzień 2025

Elektronika dla Wszystkich

Interesująca elektronika dla pasjonatów