Interaktywny stolik

Interaktywny stolik
Pobierz PDF Download icon
Współcześnie interakcja z urządzeniami elektronicznymi jest nieodzownym elementem naszego życia. Prezentowany projekt panelu sterownego ruchami dłoni może dać nam dużo zabawy, będzie też doskonałym prezentem dla dziecka lub młodszego rodzeństwa.

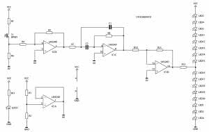
Rysunek 1. Schemat ideowy 1 z 9 modułów interaktywnego stolika

Schemat ideowy części interaktywnego stolika pokazano na rysunku 1. Urządzenie zbudowano na bazie popularnego układu scalonego poczwórnego wzmacniacza operacyjnego LM324. Składa się ono z 9 identycznych modułów - jeden z nich pokazano na schemacie, na rys. 1.

W układzie naprzemiennie zaświecającym diody LED pracuje filtr z wielokrotnym sprzężeniem zwrotnym. Na jego wejściu włączono fototranzystor reagujący na promieniowanie podczerwone. Na schemacie pokazano jedną z 9 płytek z diodami świecącymi - pozostałe 8 płytek jest identyczne.

Rysunek 2. Pomniejszony schemat montażowy interaktywnego stolika

Diody LED są połączone szeregowo pomiędzy plusem zasilania a minusem i sterowane w połowie łańcucha. Suma napięć przewodzenia użytych diod musi być większa od wartości napięcia zasilania, aby w normalnych warunkach diody nie przewodziły i nie przepaliły się. Suma napięć przewodzenia w każdej połówce musi być taka sama. W gałęziach mogą być diody różnych kolorów, ale należy tak dobrać ich liczbę, aby spełnić wspomniany warunek.

Wzmacniacz "A" pobiera sygnały z fototranzystora i wzmacnia je 10-krotnie. Wzmacniacz "B" stanowi właściwy oscylator - jest to filtr o dużej dobroci i częstotliwości ok. 1 Hz. Jego działanie przypomina zjawisko echa akustycznego - po wystąpieniu sygnału na wejściu, na wyjściu występują drgania gasnące powodujące, zależnie od biegunowości sinusoidy, zaświecanie się dolnej lub górnej sekcji diod w danej gałęzi. Wzmacniacz "C" odwraca fazę gasnącej sinusoidy, a wzmacniacz "D" tworzy sztuczną masę - wytwarza napięcie o wartości równej połowy napięcia zasilania.

Na rysunku 2 pokazano pomniejszony schemat montażowy jednego z modułów stolika. Montaż urządzenia jest typowy. Zaczynamy od wlutowywania wszystkich rezystorów oraz kondensatorów. Następnie montujemy układ LM324, a na końcu wszystkie diody oraz fototranzystor i diodę nadawczą. Poprawnie zmontowany układ powinien zadziałać natychmiast po załączeniu napięcia zasilającego +24 V. Jego wartość może ulec zmianie, ponieważ zależy od liczby zastosowanych diod LED.

Adrian Wypenda
adrian359@poczta.onet.pl



Artykuł ukazał się w
Elektronika Praktyczna
luty 2016
DO POBRANIA
Pobierz PDF Download icon
Materiały dodatkowe
Elektronika Praktyczna Plus lipiec - grudzień 2012

Elektronika Praktyczna Plus

Monograficzne wydania specjalne

Elektronik listopad 2025

Elektronik

Magazyn elektroniki profesjonalnej

Raspberry Pi 2015

Raspberry Pi

Wykorzystaj wszystkie możliwości wyjątkowego minikomputera

Świat Radio listopad - grudzień 2025

Świat Radio

Magazyn krótkofalowców i amatorów CB

Automatyka, Podzespoły, Aplikacje listopad - grudzień 2025

Automatyka, Podzespoły, Aplikacje

Technika i rynek systemów automatyki

Elektronika Praktyczna listopad 2025

Elektronika Praktyczna

Międzynarodowy magazyn elektroników konstruktorów

Elektronika dla Wszystkich grudzień 2025

Elektronika dla Wszystkich

Interesująca elektronika dla pasjonatów