Sterownik syreny piezo

Sterownik syreny piezo
Pobierz PDF Download icon
Dostępne w handlu buzzery ze zintegrowanym generatorem mają niewielką głośność, ponieważ są przeznaczone do sygnalizacji, natomiast syreny są wystarczająco głośne, ale mają duże wymiary. W sytuacjach, kiedy potrzebna jest duża głośność, a przestrzeń jest ograniczona, najlepiej użyć zwykłego przetwornika piezoelektrycznego z odpowiednim sterownikiem.

Tabela 1. Przykładowe wartości rezystora ustalającego częstotliwość sygnału

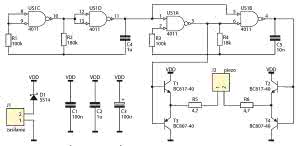
Układ generuje sygnał o ustalonej częstotliwości, rzędu kiloherców, który jest cyklicznie przerywany. Generowany dźwięk nie jest jednostajny, dlatego nasz zmysł słuchu znacznie lepiej zwraca nań uwagę. Schemat ideowy sterownika znajduje się na rysunku 1. Bramki US1C oraz US1D mają połączone wejścia, przez co zachowują się jak bramki NOT. Rezystor R2 i kondensator C4 ustalają częstotliwość pracy tak powstałego generatora fali prostokątnej. Jej częstotliwość jest niska, rzędu pojedynczych herców i służy do uruchamiania drugiego generatora.

Rolą rezystora R1 jest ograniczenie prądu płynącego przez diody zabezpieczające znajdujące się na wejściu bramki. Ujemne impulsy dostarczane w momencie przełączenia naładowanego kondensatora C4 zboczem opadającym na wyjściu bramki US1D powodowałyby, że przez owe diody na wejściach US1C płynąłby bardzo duży prąd.

Rysunek 1. Schemat ideowy sterownika syreny

Rezystor R1 ogranicza go do małej wartości, jednocześnie nie zaburzając zanadto pracy układu - uzyskiwane tutaj częstotliwości są na tyle małe, że szybkość przeładowywania pojemności wejściowej bramki US1C nie ma dużego znaczenia.

Drugi generator, oparty na bramkach US1A i US1B, działa na identycznej zasadzie co poprzedni, z tą różnicą, że jedno wejście każdej z nich jest sterowane przez wyjście poprzedniego generatora. Dzięki temu, w momencie, kiedy na tych wejściach panuje stan "0", na wyjściach ustala się "1" (zero jest dominującym składnikiem iloczynu logicznego), a po przełączeniu wejść na "1" zaczynają działać jak zwykłe negatory logiczne.

Rysunek 2. Schemat montażowy sterownika syreny

Z wyjść bramek US1A i US1B uzyskuje się przerywane sygnały o częstotliwości rzędu kiloherców. Są one względem siebie zanegowane podczas pracy generatora, podczas jego wyłączenia ustalają się na "1". Fakt, że są one zanegowane, jest bardzo użyteczny na potrzeby sterowania przetwornikiem piezoelektrycznym. Dzięki temu możliwe jest wywołanie dwukrotnie większej różnicy potencjałów na jego zaciskach - w porównaniu z sytuacją, gdy jeden zacisk jest stale dołączony do masy. Ponieważ taki przetwornik reprezentuje sobą pojemność o wartości kilku-kilkudziesięciu nanofaradów, szybkie przeładowywanie go bezpośrednio z wyjść układu typu CMOS z serii 4xxx byłoby niemożliwe. Ich wydajność prądowa jest rzędu pojedynczych miliamperów. Z tego powodu zostały dodane dwa wtórniki komplementarne na tranzystorach bipolarnych. Zwiększają wydajność prądową wyjść i przyspieszają przeładowywanie, co wzmaga subiektywne odczucie głośności. Rezystory R5 i R6 ograniczają prądy płynące przez te tranzystory w chwili przełączenia. Powinny one być z grupy 40, ponieważ mają one największe wzmocnienie prądowe.

Układ jest przystosowany do zasilania napięciem odpowiednim dla układów z grupy 4xxx, czyli 3...15 V. Dioda D1 zabezpiecza przed zniszczeniem w razie odwrotnego podłączenia zasilania. Użyto diody SS14, ponieważ w przeciwieństwie do diod krzemowych lub małych diod Schottky’ego ma ona niewielki spadek napięcia w kierunku przewodzenia. Pobór prądu zależy od napięcia, częstotliwości sygnału i pojemności przetwornika. W układzie prototypowym z przetwornikiem o pojemności 66 nF wynosi ok. 5 mA dla 12 V.

Częstotliwość sterująca przetwornikiem piezoelektrycznym powinna być możliwie zbliżona do jego częstotliwości rezonansowej. Tylko w takich warunkach głośność sygnału jest największa. Uzyskuje się to przez dobór rezystora R4. Przybliżony wzór opisujący uzyskaną częstotliwość:

Tabela 2. Przykładowe wartości rezystora ustalającego okres powtarzania sygnału

W tabeli 1 umieszczono przykładowe wartości rezystora R4 dla określonych częstotliwości rezonansowych elementu piezoelektrycznego przy zachowaniu niezmienionej wartości kondensatora C5. Są one zaokrąglone do szeregu E24. Układ prototypowy został dostosowany do częstotliwości 2,4 kHz.

Analogicznie można modyfikować rezystancję R2, która odpowiada za okres powtarzania sygnałów dźwiękowych. W prototypie wynosi on ok. 400 ms. Tabela 2 zawiera przykładowe wartości tego rezystora. Sterownik syreny został zmontowany na dwustronnej płytce drukowanej o wymiarach 36 mm×15 mm, której schemat montażowy zamieszczono na rysunku 2. Na płytce zostało przewidziane miejsce na położenie kondensatora C3. Żaden z elementów nie nagrzewa się w odczuwalnym stopniu, dlatego nie trzeba się martwić o chłodzenie układu w przypadku chęci zamknięcia go w hermetycznej obudowie.

Michał Kurzela, EP

Artykuł ukazał się w
Elektronika Praktyczna
luty 2016
DO POBRANIA
Pobierz PDF Download icon
Materiały dodatkowe
Elektronika Praktyczna Plus lipiec - grudzień 2012

Elektronika Praktyczna Plus

Monograficzne wydania specjalne

Elektronik listopad 2025

Elektronik

Magazyn elektroniki profesjonalnej

Raspberry Pi 2015

Raspberry Pi

Wykorzystaj wszystkie możliwości wyjątkowego minikomputera

Świat Radio listopad - grudzień 2025

Świat Radio

Magazyn krótkofalowców i amatorów CB

Automatyka, Podzespoły, Aplikacje listopad - grudzień 2025

Automatyka, Podzespoły, Aplikacje

Technika i rynek systemów automatyki

Elektronika Praktyczna listopad 2025

Elektronika Praktyczna

Międzynarodowy magazyn elektroników konstruktorów

Elektronika dla Wszystkich grudzień 2025

Elektronika dla Wszystkich

Interesująca elektronika dla pasjonatów