Nadajnik AM

Nadajnik AM
Pobierz PDF Download icon

W „Elektronice Praktycznej” 10/2012 zamieszczono opis lampowego nadajnika na częstotliwości 280 kHz (fale długie) i 900 kHz (fale średnie). W tym artykule prezentuję jego półprzewodnikowego brata, który wprawdzie nie jest „vintage”, za to łatwo można go ukryć np. na półce. Dodatkowo, spory fragment wykonano na tranzystorach dyskretnych, co daje mu dużą wartość edukacyjną.

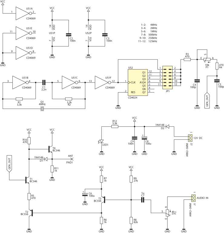
Opisany nadajnik zawiera generator fali nośnej, którego częstotliwość można ustalić na jedną z poniższych wartości: 125 kHz, 250 kHz, 500 kHz, 1 MHz, 2 MHz lub 4 MHz. Znajdują się w zakresach fal długich, średnich i krótkich, dzięki czemu można do niego dostroić każdy odbiornik radiowy AM. Stabilność każdej częstotliwości jest gwarantowana przez rezonator kwarcowy. Nie jest również wymagane mozolne strojenie. Trzeba jedynie ustalić położenie ślizgaczy dwóch potencjometrów, co można z powodzeniem zrobić „na słuch”. Schemat ideowy omawianego urządzenia pokazano na rysunku 1.

Rysunek 1. Schemat ideowy nadajnika AM

Oscylator wzbudzający rezonator kwarcowy wykonano na bramkach US1B i US1C układu CD4069. Na jego wyjściu występuje przebieg prostokątny o częstotliwości 4 MHz, wypełnieniu 50% i amplitudzie zbliżonej do napięcia zasilania. Bramka US1F pełni funkcję bufora. Pozostałe bramki są nieużywane, a ich wejścia zostały dołączone do stałych potencjałów. Następnym blokiem jest dzielnik częstotliwości wykonany na liczniku CD4024. Dzieli on częstotliwość przez kolejne potęgi liczby 2. W efekcie uzyskuje się przebiegi o częstotliwościach niższych od 4 MHz. Wybór konkretnej częstotliwości odbywa się zworką.

Wybrany sygnał również ma kształt prostokątny, a jego widmo zawiera wiele harmonicznych. Użycie go bezpośrednio jako fali nośnej poskutkuje nadawaniem w bardzo szerokim zakresie częstotliwości, co jest niewskazane. Dlatego sygnał ten musi zostać poddany filtracji dolnoprzepustowej, która ograniczy moc wyższych harmonicznych. Służy temu dwuczłonowy filtr RC. Pierwszy człon jest nieregulowany – jego częstotliwość graniczna to ok. 3,4 MHz. Drugi człon można regulować w zakresie 150 kHz…3,4 MHz. Po wybraniu odpowiedniej częstotliwości fali nośnej należy odpowiednio dostroić ten filtr, o czym dalej. Jego dobroć jest wprawdzie niewielka, lecz i to wystarczy, by skutecznie ograniczyć emisję zakłóceń.

Przedwzmacniacz napięciowy wykonano na tranzystorze T3. Przy zasilaniu napięciem 12 V, jego baza jest na potencjale ok. 9 V, czyli na rezystorze R7 odkłada się napięcie ok. 2,3 V. Wymusza to prąd emitera o wartości 2,3 mA. Wzmocnienie napięciowe tego stopnia, biorąc pod uwagę obciążenie kolektora rezystorem R6 i bazą T2, wynosi teoretycznie 90 V/V. Kondensator C6 zwiększa wzmocnienie dla składowej zmiennej poprzez zwieranie składowej zmiennej prądu emitera do masy. Potencjometr P2 został dodany w celu regulacji amplitudy sygnału audio wchodzącego na bazę T3. Sygnał z wyjścia filtru steruje bazą tranzystora T1. Wraz z tranzystorem T2 oraz rezystorami R5 i R10 tworzy on bardzo prosty modulator amplitudowy. Jego działanie polega na zmianie napięcia odkładającego się na R5. Im większe napięcie, tym większy prąd emitera, czyli też większe wzmocnienie tranzystora T1. Jeżeli wartość chwilowa sygnału audio (na wyjściu przedwzmacniacza) będzie niska, wtedy amplituda napięcia odkładającego się na R5 może być wysoka, co liniowo przekłada się na amplitudę prądu. Jeżeli zaś wartość chwilowa będzie wysoka, wtedy możliwa do uzyskania amplituda automatycznie zmaleje. Występuje tutaj odwrócenie fazy (wysokiej wartości sygnałowi audio odpowiada mała amplituda fali nośnej), lecz przedwzmacniacz również odwraca fazę, przez co ten efekt się kompensuje.

Zmodulowany amplitudowo sygnał w.cz. odkłada się na rezystorze R10. Konieczne było dodanie wtórnika, ponieważ opór wyjściowy modulatora jest równy rezystancji tego właśnie rezystora. Tę funkcję pełni tranzystor T4. Jego obciążeniem jest rezystor R11, który zapewnia stały przepływ prądu emitera.

Amplituda sygnału, który będzie musiał przenieść ten wtórnik, może sięgać pojedynczych woltów, dlatego trzeba zadbać o jego wielkosygnałowe właściwości. W tym celu została dodana dioda D1. Zbocza narastające sygnału są zapewnione przez tranzystor T4, a opadające przez rezystor R11 oraz diodę D1, przez którą wyciągany jest dodatkowo prąd. Impedancja wyjściowa takiego układu jest trudna do oszacowania. Według teorii powinna być taka sama, jak dołączonej anteny, aby przekazywać do niej maksymalnie dużą część mocy, lecz pozostaje niewiadoma w postaci impedancji anteny. Dlatego podczas prób stwierdzono, że kawałek przewodu o długości rzędu metra jest wystarczająco dobrą anteną.

Widmo amplitudowe sygnału wyjściowego zawiera najważniejsze elementy, które są oczekiwane od tego układu – rysunek 2. Wokół prążka o częstotliwości 125 kHz (fala nośna) są dwa inne prążki o identycznej wysokości, oddalone od nośnej o 20 kHz (modulacja sygnałem sinusoidalnym). Sygnał o takim widmie może zostać prawidłowo zdemodulowany przez każdy odbiornik AM.

Rysunek 2. Widmo amplitudowe sygnału wyjściowego

Układ został zbudowany na jednostronnej płytce drukowanej o wymiarach 65 mm×42 mm. Jej schemat montażowy przedstawia rysunek 3.

Rysunek 3. Schemat montażowy nadajnika AM

Wszystkie zastosowane elementy są montowane w technologii przewlekanej, dlatego nawet osoby mniej doświadczone w lutowaniu poradzą sobie z jego montażem.

Prawidłowo zmontowany układ nie wymaga złożonych czynności uruchomieniowych. Układ należy zasilać napięciem stałym, stabilizowanym 12 V. Pobór prądu wynosi ok. 20 mA.

Za pomocą zworki nasadzanej na złącze JP1 należy wybrać żądaną częstotliwość fali nośnej. Nie umieszczono tych częstotliwości na płytce, ponieważ niepotrzebnie zwiększyłyby się jej wymiary – nastawy zebrano w tabeli 1. Piny 1 i 2 znajdują się blisko otworu mocującego.

Potencjometry P1 i P2 polecam ustawić w połowie. Do pola OUT na płytce drukowanej należy dolutować odcinek przewodu o długości około jednego metra lub dłuższy. Będzie pełnił funkcję anteny, dlatego powinien być w izolacji. Teraz można doprowadzić sygnał audio (o amplitudzie co najmniej kilkudziesięciu miliwoltów, np. z karty dźwiękowej) do złącza J1 oraz zasilanie do złącza J2. Jeżeli polaryzacja zasilania jest prawidłowa, dioda LED1 powinna świecić. Po wykonaniu tych czynności można dostroić odbiornik radiowy do wybranej częstotliwości. Jeżeli odbierany dźwięk jest zniekształcony, polecam zmniejszyć amplitudę sygnału m.cz. poprzez skręcenie potencjometru P1 w stronę masy (do zacisku OUT). Jeżeli zaś sygnał jest czysty i silny, można zmniejszyć amplitudę fali nośnej przez jej stłumienie. Odpowiada to kręceniu ślizgaczem P1 w prawo. W ten sposób zostanie ograniczona moc emitowanych fal w.cz. Możliwy jest poprawny odbiór jej zmodulowanych harmonicznych, ponieważ fala nośna nie jest czystą sinusoidą. Dzięki temu można wykorzystać pozostały zakres fal krótkich.

Michał Kurzela, EP

Wykaz elementów:
Rezystory:
  • R1, R2, R12: 3,3 kΩ
  • R3…R5, R10: 470 Ω
  • R6, R7, R11: 1 kΩ
  • R8: 82 kΩ
  • R9: 27 kΩ
  • P1, P2: 10 kΩ (pot. montażowe, poziome)
Kondensatory:
  • C1: 2,2 nF (ceram.)
  • C2, C3, C9: 100 nF (MKT)
  • C4, C5: 100 pF (ceram.)
  • C6, C8: 100 µF/25 V (elektrolit.)
  • C7: 1 µF (monolityczny)
Półprzewodniki:
  • D1, D2: 1N4148
  • LED1: dioda LED 5 mm, zielona
  • T1, T4: BC546
  • T2, T3: BC556
  • US1: CD4069
  • US2: CD4024
Pozostałe:
  • J1, J2: ARK2/5 mm
  • JP1: goldpin 2×6 męski, THT 2,54 mm + zworka
  • Dwie podstawki DIP14
Artykuł ukazał się w
Elektronika Praktyczna
listopad 2016
DO POBRANIA
Pobierz PDF Download icon
Materiały dodatkowe
Elektronika Praktyczna Plus lipiec - grudzień 2012

Elektronika Praktyczna Plus

Monograficzne wydania specjalne

Elektronik listopad 2025

Elektronik

Magazyn elektroniki profesjonalnej

Raspberry Pi 2015

Raspberry Pi

Wykorzystaj wszystkie możliwości wyjątkowego minikomputera

Świat Radio listopad - grudzień 2025

Świat Radio

Magazyn krótkofalowców i amatorów CB

Automatyka, Podzespoły, Aplikacje listopad - grudzień 2025

Automatyka, Podzespoły, Aplikacje

Technika i rynek systemów automatyki

Elektronika Praktyczna listopad 2025

Elektronika Praktyczna

Międzynarodowy magazyn elektroników konstruktorów

Elektronika dla Wszystkich grudzień 2025

Elektronika dla Wszystkich

Interesująca elektronika dla pasjonatów