liteSOM - wydajny, przemysłowy komputer w cenie Raspberry PI

liteSOM - wydajny, przemysłowy komputer w cenie Raspberry PI
Pobierz PDF Download icon

liteSOM to najnowszy produkt polskiej firmy Grinn z siedzibą we Wrocławiu, która z powodzeniem znajduje swoje miejsce na rynku modułów komputerowych. Po sukcesie płytki chiliSOM producent stworzył jej energooszczędnego "kolegę". Wraz z modułem zaprojektowana została płytka ewaluacyjna liteboard oraz wachlarz płytek rozszerzających możliwości komputerów w zależności od wymagań projektanta. Linia produktów firmy Grinn stanowi dobrą alternatywę dla produktów konkurencyjnych firm produkujących komputery do zastosowań przemysłowych.

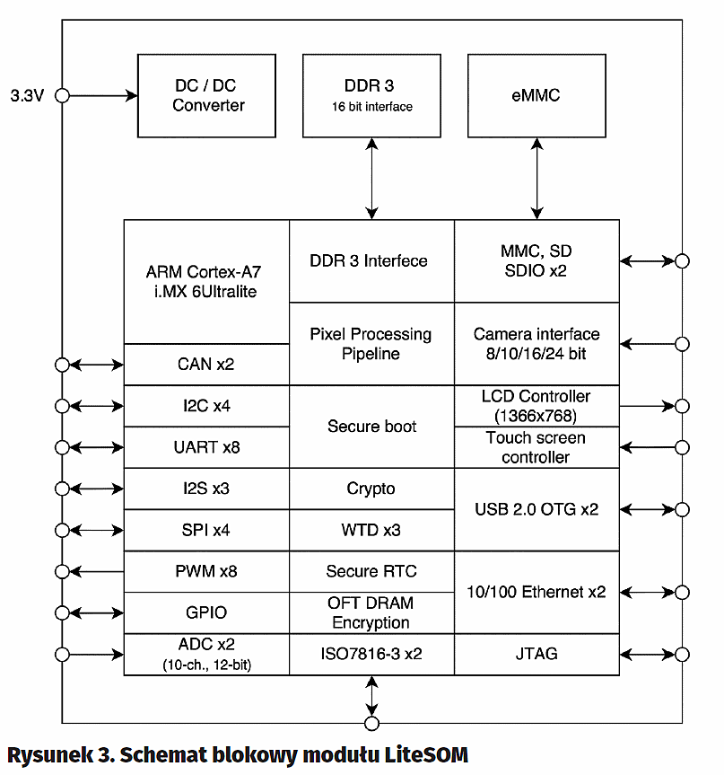
liteSOM to miniaturowy, kompletny moduł komputerowy skonstruowany w oparciu na wydajnym procesorze i.MX6UltraLite firmy Freescale (NXP). Jednostka ta zawiera rdzeń ARM Cortex-A7 taktowany zegarem o częstotliwości 528 MHz.

Układ został zaprojektowany z myślą o systemach wbudowanych. Niewielkie wymiary (67,6 mm×26,5 mm×3 mm) oraz złącze SODIMM sprawiają, że moduł idealnie nadaje się do zastosowań, gdzie liczy się wielkość oraz szybkość projektowania gotowego urządzenia. Na złączu liteSOM znajdują się różnorodne peryferie oraz wyprowadzenia, co w połączeniu z umieszczeniem na płytce skomplikowanych elementów high-speed pozwala na uproszczenie płyty bazowej urządzeń opartych na module firmy Grinn. Rozwiązanie to również wprowadza udogodnienie w postaci bezproblemowej wymiany modułu oraz serwisowania.

Parametry techniczne modułu stoją na bardzo wysokim poziomie. Na płytce znajduje się do 512 MB pamięci RAM oraz opcjonalnie 2 GB pamięci eMMC. Ilość pamięci w połączeniu z zastosowanym procesorem pozwala na uruchomienie jednego ze wspieranych systemów operacyjnych, tj. Linux, Brillo. Kreuje to ogromne możliwości programistyczne oraz przyśpiesza pracę nad finalnym produktem.

Jest to moduł przeznaczony do pracy w systemach wbudowanych, więc jest w nim dostępnych szereg interfejsów komunikacyjnych. Znajdują się w nim dwa interfejsy Ethernet 10/100, dzięki czemu z powodzeniem można tworzyć urządzenia IoT w oparciu na liteSOM.

Dwa złącza USB 2.0 OTG zapewniają szybką komunikację z urządzeniami zewnętrznymi, natomiast technologia OTG (On The Go), znana szerzej z nowoczesnych smartfonów, pozwala na podłączenie do modułu liteSOM urządzeń wskazujących, jak myszka lub klawiatura, a także zewnętrznej pamięci masowej.

Dwie magistrale CAN pozwalają na zastosowanie liteSOM w przemyśle samochodowym. Moduł ma aż 8 interfejsów UART, co wyróżnia go na tle konkurencji. Większość modułów komunikacyjnych, takich jak modemy GSM/GPRS, opiera się na komunikacji za pośrednictwem UART. Dodatkowo do dyspozycji są cztery interfejsy SPI, cztery I2C oraz trzy I2S służące do komunikacji z peryferiami znajdującymi się w bliskim otoczeniu urządzenia bazującego na liteSOM.

Moduł może pracować w szerokim zakresie temperaturowym, od –40°C do 85°C, dzięki czemu znajduje zastosowanie w różnych gałęziach przemysłu.

liteboard

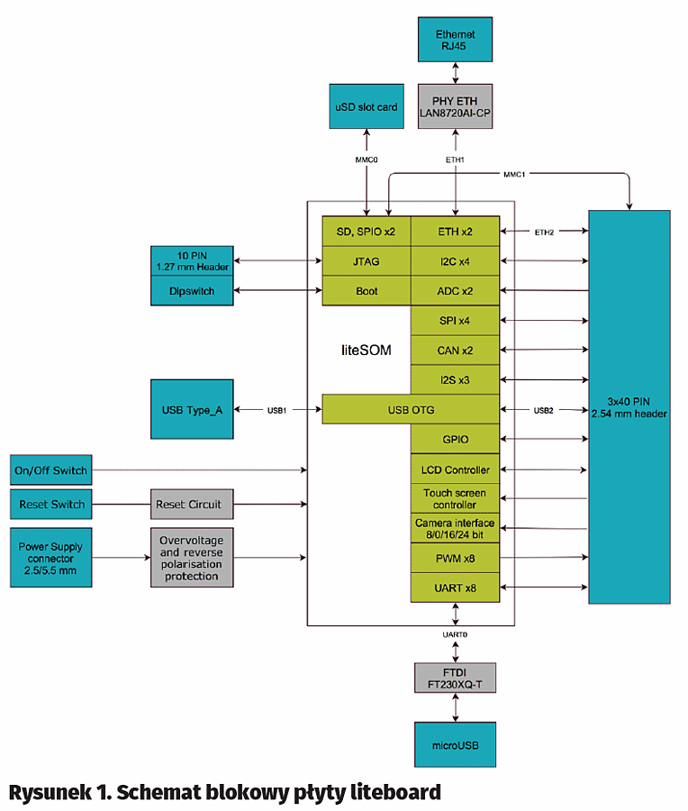
Podobnie jak w przypadku chiliSOM konstruktorzy zadbali o płytkę ewaluacyjną dla swojego modułu. Została ona zaprojektowana z dużą starannością, dzięki czemu ma niewielkie wymiary (80 mm×74 mm×19,1 mm).

Na płycie znajduje się gniazdo SODIMM służące do zamontowania modułu liteSOM. Gniazdo takie umożliwia łatwe serwisowanie urządzeń oraz ewentualną szybką wymianę modułu. Na wierzchniej stronie liteboarda wyprowadzone zostały najważniejsze peryferie znajdujące się w komputerze liteSOM:

• Ethernet 10/100 jako gniazdo RJ45.
• Jedno złącze USB 2.0.
• Gniazdo micro USB do zasilania płytki oraz dostępu do konsoli szeregowej.
• Złącze karty mSD dla systemu operacyjnego.
• Port debuggera JTAG.
• Tradycyjne złącze zasilania.

Na trzech bocznych krawędziach zamontowane zostały 40-pinowe żeńskie złącza, na których wyprowadzono pozostałe interfejsy oraz porty GPIO (General Purpose Input/Output) procesora liteSOM.

Kompatybilność z „kanapkami” chiliboard

Płytka ewaluacyjna liteboard ma identyczne wymiary jak płytka dedykowana modułowi chiliSOM produkcji firmy Grinn. Dodatkowo układ 40-pinowych złączy jest w pełni kompatybilny fizycznie i elektrycznie z tym, który znany jest z chiliboarda. Dzięki temu moduły, które projektowane były dla komputerów z serii chili, są kompatybilne z nowym produktem. Ujednolicenie dodatkowych komponentów dla obydwu komputerów sprawiło, że koszty doposażenia płytek ewaluacyjnych są niższe, a także ułatwia prowadzenie prac projektowych w oparciu o te same kanapki.

W ofercie firmy Grinn aktualnie znajduje się kilka modułów oraz stale opracowywane są nowe. Gamę kanapek otwiera płytka z 5-calowym, dotykowym wyświetlaczem firmy Riverdi. Ten LCD oferuje rozdzielczość 800×480 oraz 24-bitową paletę kolorów. Moduł ten dodatkowo zawiera pięć przycisków dowolnego przeznaczenia, a także kodek audio wraz z  dwoma złączami jack 3,5 mm przeznaczonymi dla mikrofonu i słuchawek.

Przygotowane zostały także dwie kanapki M2M (Machine-to-Machine) służące do komunikacji urządzeń przez sieć telefonii komórkowej. Pierwsza z nich zawiera rozbudowany modem Telit LE910, który oferuje komunikację 2G/3G/4G LTE. Dodatkowo modem wyposażony jest w odbiornik GPS i Glonass. Druga kanapka wyposażona została w modem Quectel M95. Jest to jeden z najmniejszych modemów GSM/GPRS, który jednocześnie cechuje się ultra niskim poborem energii.

Z uwagi na przemysłowe zastosowania komputerów firmy Grinn opracowana została kanapka Sensor, która zawiera szereg czujników wykorzystywanych w różnych gałęziach przemysłu. Na płytce znajdziemy środowiskowy czujnik Bosh BME280 mierzący temperaturę i wilgotność powietrza oraz ciśnienie atmosferyczne. Jeśli pomiar temperatury wykonywany tym czujnikiem byłby niewystarczająco dokładny, do dyspozycji oddano precyzyjny czujnik MCP9808 firmy Microchip o dokładności 0,25°C. Do pomiaru warunków środowiskowych dołożono możliwość pomiaru natężenia światła za pomocą cyfrowego czujnika Lite-on LTR-329ALS. Całość uzupełnia miniaturowy, 3-osiowy akcelerometr MEMS LIS3DHTR o znikomym poborze energii (2 mA low-power, 6…11 mA normal) firmy STMicroelectronics. Wszystkie czujniki do komunikacji wykorzystują interfejs I2C.

W ofercie znajduje się również moduł z ośmioma przekaźnikami o parametrach 6 A/250 V AC sterowanymi przez ekspander I2C oraz najnowsza „kanapka” z interfejsami szeregowymi RS485, RS232 i CAN.

Mateusz Salamon,
Unisystem, Inżynier Aplikacyjny
mateusz(at)unisystem.pl

 

Dodatkowe informacje:

Moduł liteSOM przy swoich niewielkich gabarytach kreuje ogromne możliwości użytkowe dzięki wbudowanej pamięci RAM, Flash i szeregowi interfejsów komunikacyjnych, w tym dwóm interfejsom Ethernet 10/100, które z powodzeniem umożliwiają tworzenie urządzeń IoT.

Artykuł ukazał się w
Elektronika Praktyczna
październik 2016
DO POBRANIA
Pobierz PDF Download icon
Elektronika Praktyczna Plus lipiec - grudzień 2012

Elektronika Praktyczna Plus

Monograficzne wydania specjalne

Elektronik listopad 2025

Elektronik

Magazyn elektroniki profesjonalnej

Raspberry Pi 2015

Raspberry Pi

Wykorzystaj wszystkie możliwości wyjątkowego minikomputera

Świat Radio listopad - grudzień 2025

Świat Radio

Magazyn krótkofalowców i amatorów CB

Automatyka, Podzespoły, Aplikacje listopad - grudzień 2025

Automatyka, Podzespoły, Aplikacje

Technika i rynek systemów automatyki

Elektronika Praktyczna listopad 2025

Elektronika Praktyczna

Międzynarodowy magazyn elektroników konstruktorów

Elektronika dla Wszystkich grudzień 2025

Elektronika dla Wszystkich

Interesująca elektronika dla pasjonatów