Wzmacniacz z kanałem basowym 2.1

Wzmacniacz z kanałem basowym 2.1
Pobierz PDF Download icon

Wzmacniacz audio jest urządzeniem, z którym zapewne zmierzył się każdy elektronik - czy to profesjonalista, czy amator. Kiedyś budowało się przede wszystkim wzmacniacze stereofoniczne, jednak dziś, obowiązkowo wzmacniacz każdego młodego duchem elektronika musi być wyposażony w kanał basowy. Rekomendacje: uniwersalny wzmacniacz stereofoniczny ze wspólnym kanałem basowym dla zestawu PC audio i innych zastosowań.

Podstawowe parametry:
  • Złożony z dwóch bloków: przedwzmacniacza z regulatorem i filtrem i wzmacniacza mocy.
  • Moc wyjściowa: 2×6 W/4 Ω + 20 W/4 Ω przy zasilaniu 14,4 V.
  • Zasilanie napięciem z zakresu 9…15 V/ok. 3 A.
  • Końcówka mocy w oparciu o TDA7377 pracujący w klasie AB.

Moduł składa się z dwóch bloków funkcjonalnych:

  1. Przedwzmacniacz z regulacją głośności i filtrem niskich częstotliwości ze wzmacniaczem operacyjnym TLC274.
  2. Trzykanałowej - końcówka mocy pracująca w klasie AB z układem TDA7377.

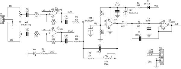
Schemat ideowy przedwzmacniacza pokazano na rysunku 1. Stereofoniczny sygnał audio z gniazda wejściowego IN poprzez potencjometr głośności Vol jest doprowadzony do wzmacniaczy wstępnych z układem U1 (U1-1 oraz U1-2). Sygnały kanału lewego LSAT i prawego RSAT, bez dalszej obróbki są doprowadzone do końcówki mocy. Obcięcie składowych o małej częstotliwości jest realizowane przez odpowiedni dobór pojemności sprzęgających w końcówce mocy.

Rysunek 1. Schemat ideowy przedwzmacniacza

Dla kanału basowego sygnały LSAT, RSAT są sumowane we wzmacniaczu U1-4. Potencjometr SUB reguluje wzmocnienie kanału umożliwiając dopasowanie poziomu głośności niskich częstotliwości. Po zsumowaniu sygnał jest doprowadzony do filtra dolnoprzepustowego na U1-3 o częstotliwości odcięcia około 100 Hz. Odfiltrowany sygnał SUB steruje końcówką mocy w konfiguracji mostkowej. Zasilanie przedwzmacniacza jest dostarczane z płytki końcówki mocy poprzez złącze „Pre”. Dioda D1 separuje zasilanie, kondensatory CE2, C2 filtrują napięcie zasilające U1, a dzielnik R1/R2 z kondensatorem CE1 dostarcza połowy napięcia zasilania dla polaryzacji wzmacniaczy operacyjnych zasilanych napięciem niesymetrycznym. Dioda PW sygnalizuje załączenie zasilania.

Dla uproszczenia budowy przedwzmacniacza zrezygnowano z przełącznika „faza” kanału basowego. Podczas uruchamiania należy dopasować fazę głośnika poprzez odpowiednią zamianę połączenia przewodów w gnieździe głośnikowym.

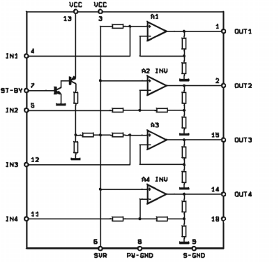
Końcówkę mocy wykonano w oparciu o układ scalony TDA7377, którego schemat blokowy zamieszczono na rysunku 2. Zawiera on cztery końcówki mocy skonfigurowane w tryb trójkanałowy. Wzmacniacze numer 1 i 2 pracują wzmacniacze kanału lewego i prawego, jak w typowym wzmacniaczu stereofonicznym. Wzmacniacze numer 3 i 4 pracują w układzie mostkowym i zasilają głośnik kanału basowego. Umożliwia to osiągnięcie mocy około 6 W przy obciążeniu 4 Ω dla kanałów stereofonicznych i 20 W/4 Ω dla kanału basowego przy zasilaniu 14,4 V.

Rysunek 2. Schemat blokowy układu TDA7377 (źródło: nota katalogowa producenta)

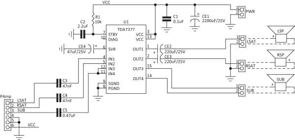
Schemat ideowy końcówki mocy pokazano na rysunku 3. Dzięki odpowiedniemu połączeniu końcówek TDA7377 nie jest wymagany obwód odwracający fazę dla aplikacji mostkowej, co nieco upraszcza aplikację. Przystosowanie obu par kanałów 1/2, 3/4 do pracy mostkowej, wymusza odwrócenie fazy dla drugiego kanału stereofonicznego (OUT2 – RSAT), ponieważ wzmacniacz numer 2 jest wykonany jako odwracający. Najłatwiej to oczywiście zrobić poprzez odpowiednie podłączenie głośnika do zacisków wzmacniacza. Odfiltrowane sygnały z przedwzmacniacza są doprowadzone do złącza PAmp, skąd poprzez kondensatory separujące o odpowiednio dobranej wartości doprowadzone są do końcówek mocy. Wzmacniacz mocy jest zasilany za pomocą złącza PWR napięciem z zakresu 9…15 V.

Rysunek 3. Schemat ideowy wzmacniacza mocy

Schematy montażowe płytek przedwzmacniacza i wzmacniacza mocy zamieszczono na rysunku 4. Montaż jest typowy i nie wymaga opisywania. Odprowadzenie ciepła z układu TDA7377 musi odbywać się przez radiator (A4291-40 mm). Połączenia pomiędzy płytkami (jeden do jednego) są wykonane kablem JST6 2,0 mm, bez ekranu. Całkowita długość kabla to około 10 cm. W razie konieczności wykonania dłuższych połączeń warto ekranować przewody sygnałowe. Podane wartości elementów są przykładowe, można je bez problemu dopasować do własnej aplikacji. Na przykład, kondensatory C3 i C4 wpływają na częstotliwość odcięcia dla kanału basowego – zwiększanie pojemności obniży ją. Rezystancja R3 określa minimalne wzmocnienie toru basowego – zwiększenie jej podniesie poziom sygnału umożliwiając dopasowanie do głośnika o mniejszej sprawności.

Rysunek 4. Schematy montażowe przedwzmacniacza i wzmacniacza mocy

Wzmacniacz nie wymaga uruchamiania. Zmontowany ze sprawnych elementów działa po włączeniu zasilania. Przykładowe charakterystyki wzmacniacza zdjęte z końcówek mocy (pomiar napięcia bez obciążenia, kanał basowy pomiar OUT3 względem masy) zaprezentowano na rysunku 5. Pozostaje życzyć miłego odsłuchu!

Rysunek 5. Przykładowe charakterystyki wzmacniacza

Adam Tatuś, EP

Wykaz elementów: Wzmacniacz mocy
Rezystory:
  • R1: 10 kΩ/1% (SMD 1206)
Kondensatory:
  • C1: 100 nF (SMD 1206)
  • C2: 2,2 μF (SMD 1206)
  • C3, C4: 47 nF (foliowy, R=5 mm)
  • C5: 470 nF (foliowy R=5 mm)
  • CE1: 2200 μF/25 V (elektrolit. R=5 mm)
  • CE2, CE3: 220 μF/25 V (elektrolit. R=5 mm)
  • CE4: 47 μF/25 V (elektrolit. R=2,5 mm)
Półprzewodniki:
  • U1: TDA7377 (MULTIWATT15)
Inne:
  • LSAT, RSAT, SUB, PWR: złącze DG381-3.5-2
  • Pamp: złącze B6B PHKS komplet
Przedwzmacniacz
Rezystory: (SMD 0805, 1%)
  • R1, R2, R3L, R3R: 47 kΩ
  • R3, R7, R1L, R1R, R2L, R2R: 10 kΩ
  • R4, R5: 22 kΩ
  • R6: 33 Ω
Kondensatory:
  • C1: 22 pF (SMD 0805)
  • C2: 100 nF (SMD 0805)
  • C3: 100 nF (foliowy R=5 mm)
  • C4: 47 nF (foliowy R=5 mm)
  • C1L, C1R, C2L, C2R: 1 μF (SMD 0805)
  • CE1, CE2: 47 μF/25 V (elektrolit. R=2 mm)
Półprzewodniki:
  • D1: BAT54 (SMD)
  • PW: LED 3 mm
  • U1: TLC274 (SO14)
Inne:
  • IN: złącze DG381-3.5-3
  • Pre: złącze B6B PHKS komplet
  • SUB: 25 kΩ (potencjometr Alpha 9-PC-25 kΩ log mono)
  • Vol: 2×47 kΩ (potencjometr Alpha 9-PC-50 kΩ log stereofoniczny)
 
Artykuł ukazał się w
Elektronika Praktyczna
styczeń 2019
DO POBRANIA
Pobierz PDF Download icon
Materiały dodatkowe
Elektronika Praktyczna Plus lipiec - grudzień 2012

Elektronika Praktyczna Plus

Monograficzne wydania specjalne

Elektronik listopad 2025

Elektronik

Magazyn elektroniki profesjonalnej

Raspberry Pi 2015

Raspberry Pi

Wykorzystaj wszystkie możliwości wyjątkowego minikomputera

Świat Radio listopad - grudzień 2025

Świat Radio

Magazyn krótkofalowców i amatorów CB

Automatyka, Podzespoły, Aplikacje listopad - grudzień 2025

Automatyka, Podzespoły, Aplikacje

Technika i rynek systemów automatyki

Elektronika Praktyczna listopad 2025

Elektronika Praktyczna

Międzynarodowy magazyn elektroników konstruktorów

Elektronika dla Wszystkich grudzień 2025

Elektronika dla Wszystkich

Interesująca elektronika dla pasjonatów