Wzmacniacz lampowy o mocy 2×80 W z katodowym sprzężeniem zwrotnym

Wzmacniacz lampowy o mocy 2×80 W z katodowym sprzężeniem zwrotnym

W grudniowym wydaniu EP z 2019 roku ukazał się mój artykuł opisujący przeciwsobny wzmacniacz 2×40 W z katodowym sprzężeniem zwrotnym CFB [1]. Projekt cieszył się znacznym zainteresowaniem ze strony czytelników, ponieważ oferuje dobre parametry odsłuchowe – ma dobrą charakterystykę fazową, wysoki współczynnik tłumienia i zwarty bas. Postanowiłem pójść o krok dalej i zbudować wzmacniacz o większej mocy i podobnych parametrach.

Nowa konstrukcja prezentuje się bardzo efektownie. Zastosowanie lamp KT88 pozwoliło na uzyskanie większej mocy wyjściowej a dodatkowo wpływa pozytywnie na atrakcyjność wizualną wzmacniacza.

Budowa i działanie przedwzmacniacza i wzmacniacza

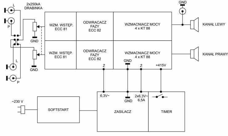
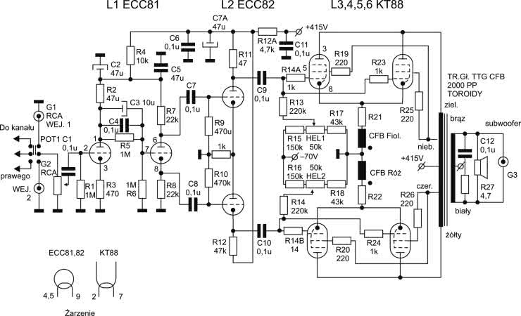
Schemat blokowy urządzenia został pokazany na rysunku 1. Układ składa się z dwóch bloków. Pierwszy to płyta PCB na której znajdują się dwa kanały wzmacniacza. Schemat ideowy tego bloku został pokazany na rysunku 2. Każdy z nich ma wzmacniacz wstępny na lampie ECC81, odwracacz fazy na lampie ECC82 oraz podwójny układ lamp mocy z lampami KT88 dobranymi w kwadry – a w tym przypadku – oktawy.

Rysunek 1. Schemat blokowy wzmacniacza
Rysunek 2. Schemat ideowy przedwzmacniacza i wzmacniacza mocy

Wzmacniacz wstępy wraz z odwracaczem fazy to typowy układ z lat pięćdziesiątych ubiegłego wieku opisany szczegółowo w poprzednim artykule. Wzmacniacz mocy pracuje w klasie AB w układzie ultralinearnym gdzie siatki drugie połączone są przez rezystory ograniczające z odczepami w uzwojeniu pierwotnym transformatora głośnikowego. Powoduje to zwiększenie mocy wyjściowej i zmniejszenie zniekształceń nieliniowych.

Katody lamp mocy mają wspólny rezystor o wartości 10 Ω na którym sumują się prądy anodowe o wartości 45 mA. Tak więc na tym rezystorze odkłada się napięcie 900 mV, które trzeba ustawić regulując helitrimami HEL1 i HEL2 dla każdej gałęzi osobno. Układ rezystorów R15...R18 wraz z potencjometrami precyzyjnymi daje możliwość regulacji ujemnego napięcia siatek sterujących w granicach od 35 do 50 V. Można zwiększyć precyzję regulacji napięcia stosując helitrim o wartości 10 kΩ lecz trzeba przeliczyć wartości oporników stosując prawo Ohma w obliczeniach. Aby ustawić napięcie 900 mV na rezystorze katodowym potrzebne jest napięcie ujemne rzędu 42 V.

Transformator głośnikowy ma dwa dodatkowe uzwojenia CFB odpowiednio włączone w obwód katodowy, które powodują ujemne sprzężenie zwrotne. Gorący koniec uzwojenia z wyprowadzeniami fioletowymi łączy się z masą, a z wyprowadzeniami różowymi do katody przeciwległej lampy. Połączenia muszą być w ścisłym reżimie ponieważ w przeciwnym razie przebieg będzie zniekształcony.

Konieczne jest podłączenie na wyjście wzmacniacza oscyloskopu z obciążeniem w postaci rezystora 8 lub 4 Ω o mocy minimum 50 W. Po włączeniu na wejście wzmacniacza generatora funkcyjnego obserwujemy przebieg sinusoidalny. Po przesterowaniu połówki sinusoidy mają być symetrycznie obcinane. Nie należy w tym czasie podłączać głośników, gdyż mogą ulec uszkodzeniu. Do wyjścia jednego transformatora podłączone jest gniazdo RCA w celu podłączenia subwoofera.

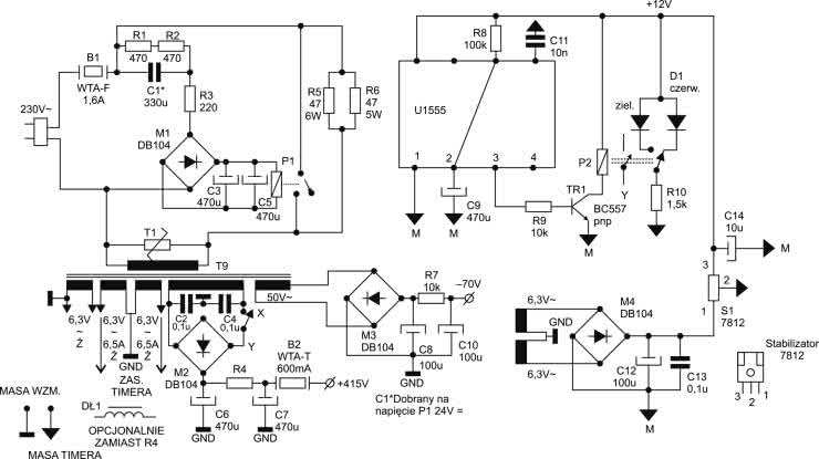
Budowa i działanie bloku zasilania

Na rysunku 3 pokazano schemat ideowy bloku zasilania. Zbudowany jest z trzech osobnych płytek PCB. Pierwsza z nich od strony zasilania sieciowego to softstart. Układ jest niezbędny, ponieważ duża moc transformatora sieciowego powoduje silny impuls magnesujący. Nie wytrzymuje tego bezpiecznik o wartości nominalnej 1,6 do 2 A. Dla lepszej ochrony transformatora bezpiecznik ten powinien być szybki. Uruchomienie tego układu sprowadza się do dobrania wartości kondensatora C1 tak, aby na przekaźniku pojawiło się napięcie znamionowe tego przekaźnika. Stała czasowa C3, C5, P1 wynosi około 0,3 sek.

Rysunek 3. Schemat ideowy bloku zasilania

Transformator sieciowy ma szereg napięć wtórnych:

  • uzwojenie 6,3 V, 2,5 A to żarzenie lamp sterujących,
  • uzwojenie 2×6,3 V, 6,5 A to żarzenie lamp mocy lewego i prawego kanału,
  • wyjście 50 V, 0,1 A służy do zasilania prostownika napięcia ujemnego (M3),
  • napięcie 350 V służy do zasilania prostownika w obwodzie napięcia anodowego (M2) składającego się z elementów C6, R4, C7 i B2.

Rezystor R4 o mocy 25 W wyposażony w radiator, jest dodatkowo przykręcony do blachy aluminiowej o powierzchni kilkudziesięciu centymetrów kwadratowych w celu odprowadzenia znacznej ilości ciepła. Opcjonalnie można zastosować dławik TDS12/400 lecz wzrosną wtedy koszty.

UWAGA! Na biegu jałowym zasilacza anodowego występuje napięcie bliskie 500 V. Jest ono bardzo niebezpieczne, w związku z czym należy zastosować pewne kroki w celu zminimalizowania niebezpieczeństwa porażenia. Należy podłączyć równolegle z kondensatorem C6 układ szeregowo-równoległy złożony z czterech rezystorów 220 kΩ 2 W, które będą rozładowywały napięcie na kondensatorach C6 i C7. Dodatkowo należy zaopatrzyć się w dwie żarówki starego typu (nie LED) połączone szeregowo i przy ich użyciu należy dokonywać rozładowania kondensatorów przed każdą czynnością wykonywaną w obwodach wzmacniacza.

Na trzeciej płytce PCB znajduje się układ do opóźnionego włączania napięcia anodowego. Przy pomocy timera 555 uzyskuje czas około 50 sekund, po którym dokonuje włączenia napięcia anodowego stykiem przekaźnika P2 (styk oznaczony XY) w obwodzie mostka prostowniczego M2. Drugi styk przekaźnika steruje dwukolorową diodą LED. Czerwony kolor sygnalizuje podgrzewanie katod lamp mocy, a zielony – normalną pracę wzmacniacza. Zasilanie stabilizatora S1 jest doprowadzone z prostownika M4, do którego są dołączone dwa szeregowo połączone uzwojenia 6,3 V.

Fotografia 1. Wygląd zmontowanej płytki wzmacniacza

Uruchomienie

Proces uruchamiania sprowadza się do sprawdzenia napięć na anodach lamp sterujących. Powinny mieć wartości zbliżone do połowy napięć zasilania. Napięcia zbyt małe lub zbliżone do zasilania wskazują źle dobrane punkty pracy lamp. Jak wspomniano wcześniej – należy ustawić punkty pracy lamp mocy ustawiając napięcia na rezystorach katodowych na wartość 0,9 V, regulując potencjometrami HEL1 i HEL2. Lampa ECC82 powinna być precyzyjnie dobrana ze względu na wymaganą symetrię.

Fotografia 2. Wygląd wnętrza wzmacniacza

Ważną sprawą jest też takie zaprojektowanie płytek PCB, aby zminimalizować zakłócenia pochodzące od sieci zasilającej. Należy prowadzić masy o dużej szerokości i unikać tzw. pętli masy. Do tego problemu należy podejść z należytą powagą i jej nie bagatelizować, gdyż podłączenie subwoofera będzie sprawdzianem jakości szczególnie niskich tonów. Osoby z mniejszym doświadczeniem powinny zacząć od budowy prostszych rozwiązań. Przy budowie tego wzmacniacza radzę uzbroić się w cierpliwość.

W którymś z poprzednich wydań EP napisałem artykuł z poradami dla początkujących konstruktorów [2] – warto się z nim zapoznać. Natomiast przy pierwszym włączeniu warto trzymać rękę na wyłączniku, ponieważ mogą się pojawić niemiłe niespodzianki w postaci spalonego bezpiecznika lub dymiącego opornika.

Fotografia 3. Wygląd gotowej konstrukcji

Podsumowanie

Życzę miłego odsłuchu, ponieważ wzmacniacz brzmi naprawdę dobrze! Proszę śmiało do mnie pisać – z chęcią udzielę porad. Odnośnie wykonania płytek PCB – wykonuję je niezbyt profesjonalnie, ale mogę udostępnić rysunki, które pomogą w zaprojektowaniu płytek np. w KiCad.

Henryk Michałowski
michalowskihenio@gmail.com

  1. https://ep.com.pl/projekty/projekty-czytelnikow/15174-wzmacniacz-lampowy-cfb-cathode-feedback
  2. https://ep.com.pl/projekty/projekty-czytelnikow/14652-praktyczne-porady-dla-poczatkujacych-konstruktorow-wzmacniaczy-lampowych
Wykaz elementów: Blok zasilania
Rezystory:
  • R1, R2: 470 Ω, 1 W
  • R3: 220 Ω, 0,5 W
  • R4: 100 Ω, 25 W z radiatorem, opcjonalnie dławik DŁ1 firmy TOROIDY TDS 12/400
  • R5, R6: 47 Ω, 5 W
  • R7: 10 kΩ 0,25 W
  • R8: 100 kΩ 0,25 W
  • R9: 10 kΩ 0,25 W
  • R10: 1,5 kΩ 0,25 W
Kondensatory:
  • C1: 330 nF/400 V dobrany do napięcia 24 V na przekaźniku P1
  • C2, C4: 0,1 μF/ 400 V
  • C3, C5: 470 μF/ 50 V
  • C6, C7: 470 μF/ 500 V
  • C8, C10: 100 μF/ 100 V
  • C9: 470 μF/ 16 V
  • C11: 10 nF/ 100 V
  • C12: 100 μF/ 16 V
  • C13: 0,1 μF/ 100 V
  • C14: 10 μF/ 16 V
Półprzewodniki:
  • M1...M4: mostek prostowniczy DB104
  • U1: timer 555
  • S1: stabilizator 7812
  • D1: dioda dwukolorowa
  • TR1: tranzystor PNP BC557
Pozostałe:
  • P1: przekaźnik RM84 24 V DC/10 A
  • P2: przekaźnik RM84 12 V DC/10 A
  • B1: bezpiecznik 20×5 WTA: F 1,6 A
  • B2: bezpiecznik WTA-T 600 mA
  • T1: termistor na napięcie 300 V
  • Transformator sieciowy TT400/62 Firmy SIZEI, o uzwojeniach wtórnych:
  • 350 V, 0,8 A – napięcie anodowe,
  • 50 V, 0,1 A – ujemne napięcie siatek sterujących lamp mocy,
  • 6,3 V, 2,5 A – żarzenie lamp sterujących,
  • 6,3 V, 6,5 A – żarzenie lamp mocy lewy kanał,
  • 6,3 V, 6,5 A – żarzenie lamp mocy prawy kanał.
Wzmacniacz CFB (jeden kanał)
Rezystory: (wszystkie 1 W, 1%)
  • R2, R5, R6: 1 MΩ
  • R2, R11, R12: 47 kΩ
  • R3: 470 Ω
  • R4: 10 kΩ
  • R7, R8: 22 kΩ
  • R9, R10: 470 kΩ
  • R12 A: 4,7 kΩ
  • R13, R14: 220 kΩ
  • R14A, R14B: 1 kΩ
  • R15, R16: 150 kΩ
  • R17 R18: 43 kΩ
  • R19, R20, R25, R26: 220 Ω
  • R21, R22: 10 Ω
  • R23, R24: 1 kΩ
  • R27: 4,7 Ω
Kondensatory:
  • C1, C4, C5, C6, C7, C8, C9, C10, C11, C12: 0,1 μF/400 V
  • C3: 10 μF/250 V
  • C7 A: 47 μF/400 V
Półprzewodniki:
Pozostałe:
  • L1: ECC81
  • L2: ECC82
  • L3, L6: KT88
  • HEL1, HEL2: 50 kΩ
  • G1, G2, G3: RCA do chassis
  • Pot1: 2×250 kΩ drabinka
  • Transformator głośnikowy: TTG-CFB 2000 PP (TOROIDY)
Artykuł ukazał się w
Elektronika Praktyczna
październik 2023
Elektronika Praktyczna Plus lipiec - grudzień 2012

Elektronika Praktyczna Plus

Monograficzne wydania specjalne

Elektronik listopad 2025

Elektronik

Magazyn elektroniki profesjonalnej

Raspberry Pi 2015

Raspberry Pi

Wykorzystaj wszystkie możliwości wyjątkowego minikomputera

Świat Radio listopad - grudzień 2025

Świat Radio

Magazyn krótkofalowców i amatorów CB

Automatyka, Podzespoły, Aplikacje listopad - grudzień 2025

Automatyka, Podzespoły, Aplikacje

Technika i rynek systemów automatyki

Elektronika Praktyczna listopad 2025

Elektronika Praktyczna

Międzynarodowy magazyn elektroników konstruktorów

Elektronika dla Wszystkich grudzień 2025

Elektronika dla Wszystkich

Interesująca elektronika dla pasjonatów