Zasilacz impulsowy - gotowy moduł czy własne opracowanie?

Zasilacz impulsowy - gotowy moduł czy własne opracowanie?
Pobierz PDF Download icon

Decydując się na układ zasilania urządzenia elektronicznego, projektanci nie zawsze dokonują w pełni świadomego i optymalnego wyboru. Często korzysta się z rozwiązań najprostszych, aby nie tracić czasu lub takich, które są konstruktorowi dobrze znane i/lub dostępne u współpracującego dystrybutora. Nierzadko jedynym kryterium wyboru jest cena, silnie zawężająca pole wyboru. Takie podejście jest sprzeczne z rosnącymi wymaganiami odnośnie do nowoczesnych urządzeń elektronicznych, które muszą być miniaturowe i energooszczędne.

Producenci wprost prześcigają się oferując coraz to nowsze rozwiązania zasilaczy. W handlu są dostępne miniaturowe przetwornice zastępujące układy stabilizatorów liniowych, większe np. typu open frame będące gotowymi modułami zasilającymi, do wbudowania we własne urządzenie, zasilacze wtyczkowe i wiele innych rozwiązań. Ogromna liczba oferowanych rozwiązań sprawia, że często i po prostu z wygody sięgamy do tego, co jest „pod ręką”, co proponuje nam dystrybutor. Nie twierdzę, że nie należy tak postępować, ponieważ wiele współczesnych układów scalonych, zwłaszcza cyfrowych, wymaga specjalnego podejścia i kompleksowego rozwiązania.

Wydaje mi się, że zasilacze transformatorowe, mimo iż bardzo dobrze znane i nieskomplikowane w budowie, powoli odchodzą do lamusa. Do przyczyn na pewno należą wymiary zasilacza, cena transformatora oraz kiepska sprawność energetyczna. Owszem, można ją nieco poprawić stosując stabilizatory impulsowe, ale mimo wszystko sporo energii stracimy w transformatorze sieciowym. Niekiedy problemem jest też wydajność energetyczna takiego zasilacza – może one być zbyt duża jak na potrzeby współczesnego urządzenia elektronicznego i nie bardzo daje się skalować w dół. Przeciętnie używa się transformatorów o mocy powyżej kilku VA – zakup takiego transformatora nie przedstawia problemu. Gdybyśmy jednak spróbowali kupić transformator sieciowy o mocy np. 1,5 VA, to jego aplikacja może okazać się problematyczna. Co prawda, producenci oferują takie transformatory, ale ich użycie jest kłopotliwe. Przeszkadza duża rezystancja wewnętrzna pogarszająca i tak nie najlepszą sprawność. Taki transformator będzie się po prostu grzał. Jego wymiary też będą zbyt duże, niż wynikałoby to z mocy. Problemem będzie też wykonania zasilacza dostarczającego kilku napięć. Zasilacz z transformatorem nie da się też w prosty sposób „uśpić”, aby wymusić zbliżony do zera pobór mocy zasilania sieciowego.

Niewątpliwym atutem zasilacza transformatorowego jest to, że komponenty potrzebne do jego wykonania są łatwo dostępne, tanie i wytwarzane przez wielu producentów. Liniowe stabilizatory scalone są dostępne od kilkudziesięciu lat, dobrze znane, są dojrzałymi konstrukcjami, mają wbudowane dobre zabezpieczenia, a samo rozwiązanie zasilacza jest niezawodne i banalne układowo. Wielu producentów transformatorów oferuje ich warianty hermetyczne, w których transformator jest umieszczany w specjalnej zalewie, w obudowie z tworzywa sztucznego. Tak więc przy dodatkowym lakierowaniu płytki również spełnienie specjalnych wymagań odnośnie do środowiska pracy, nie przedstawia dla konstruktora większego problemu.

Zasilacz z transformatorem sieciowym na pewno dobrze sprawdzi się w urządzeniach stacjonarnych, zasilanych z sieci energetycznej, niewymagających trybów oszczędzania energii, w których oczekujemy zredukowania poboru mocy do kilkuset mikrowatów lub mniej. Budując go warto zastanowić się na zastąpieniem stabilizatora liniowego impulsowym, do dobrze wpłynie na sprawność energetyczną i częstokroć wyeliminuje konieczność zastosowania radiatora.

Miniaturowy sprzęt przenośny oraz urządzenia, które zwykle są zasilane z akumulatora, a okazjonalnie z sieci energetycznej, są przykładami aplikacji, do których transformator sieciowy zupełnie się nie nadaje. Tę samą uwagę można odnieść do nowoczesnych urządzeń procesorowych, w których używa się układów ASIC lub FPGA, zasilanych niskim napięciem, ale za to wymagającymi prądu rzędu dziesiątek amperów. W nich wymiary transformatora sieciowego byłyby poważnym mankamentem. Tam koniecznością są zasilacze impulsowe, których wykonanie nie jest obarczone aż takimi trudnościami. Znormalizowano dławiki stosowane w przetwornicach obniżających lub podwyższających napięcie, a i do wielu przetwornic wymagających transformatora można kupić gotowy komponent, nie trzeba go wykonywać samodzielnie lub zlecać wykonanie firmie zewnętrznej. Nie bez znaczenie jest tez znaczny postęp w dziedzinie komponentów aktywnych i biernych, których niezawodność – a tym samym również niezawodność zbudowanego z nich zasilacza – stale rośnie.

Dla ułatwienia pracy konstruktorów wielu producentów oferuje też narzędzia softwareowe wręcz podpowiadające gotowe rozwiązania, z BOM włącznie. Ich funkcjonalność bynajmniej nie ogranicza się do schematu ideowego – decydując się na jakieś rozwiązanie zasilacza można zasymulować jego pracę badając spodziewaną charakterystykę prądowo-napięciową, poziom szumów na wyjściu, sporządzić mapę termiczną itp.

Dokonując wyboru rodzaju zasilacza na którymś z etapów projektu, warto sporządzić listę kryteriów, które są dla nas istotne. Za pierwsze kryterium bez wątpienia należy uznać rodzaj źródła zasilania urządzenia. To znaczy. czy będzie ono zasilane z baterii, czy sieci energetycznej, a może coraz bardzie modną energią wolnodostępną? Czy przy tym zasilaniu jest wymagana separacja galwaniczna, zapewniająca wstępną ochronę przed porażeniem? Jaki jest zakres napięcia zasilającego? Czy źródło zasilania, jeśli jest nim np. akumulator, też wymaga ochrony?

Kolejnym ważnym kryterium jest obciążalność zasilacza. Budując zasilacz o obciążalności prądowej rzędu kilkudziesięciu amper raczej nie warto brać pod uwagę zasilaczy transformatorowych. W tym kontekście istotny też będzie rodzaj obudowy zasilacza lub urządzenia, którego częścią się stanie.

Na pewno warto też zaplanować jakiś czas życia produktu i wziąć pod uwagę dostępność komponentów. Będą nam one potrzebne nie tylko na etapie produkcji, ale również później, dla zapewnienia serwisu gwarancyjnego i pogwarancyjnego.

Zasilacze małej mocy zasilane z sieci energetycznej

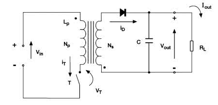
Zasilacz sieciowy musi gwarantować bezpieczeństwo użytkownika i dlatego do najważniejszych jego funkcji należy zapewnienie izolacji galwanicznej od sieci, co wykonuj się z użyciem transformatora impulsowego mającego minimum dwa oddzielne uzwojenia. Jest wiele topologii zapewniających przetwarzanie energii z izolacją, ale w zasilaczu o małej mocy przeważnie stosuje się, pokazaną na rysunku 1, topologię przetwornicy zaporowej. Dobrze sprawdza się ona przy obciążeniu do 50 W, jednak w praktyce są oferowane również wersje oddające do obciążenia nawet dwukrotnie większą moc.

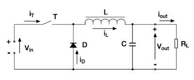
Rysunek 1. Zasada działania przetwornicy zaporowej

W przetwornicy zaporowej transmisja energii z wejścia na wyjście jest realizowana w dwóch cyklach pracy i następuje przy wyłączonym tranzystorze. Dlatego jest też nazywana przeciwbieżną lub dwutaktową, a literaturze anglojęzycznej – flyback converter. W pierwszym cyklu pracy następuje pobieranie energii ze źródła zasilającego przetwornicę. Przełącznik jest wówczas zamknięty, co powoduje przepływ prądu przez uzwojenie pierwotne i gromadzenie energii w polu magnetycznym dławika. Na skutek odwrotnie połączonego uzwojenia wtórnego, dioda w tym czasie nie przewodzi. W drugim cyklu pracy przełącznik jest wyłączony, a napięcie samoindukcji pojawiające się na uzwojeniu wtórnym polaryzuje diodę D w kierunku przewodzenia i energia pola magnetycznego kierowana jest do obciążenia.

Przetwornica tego typu ma jeden transformator i jeden tranzystor kluczujący. Nadaje się również do budowania zasilaczy wielowyjściowych. Jest odporna na przeciążenia – zwarcie zacisków wyjściowych nie powoduje uszkodzenia tranzystora kluczującego.
Przetwornice zaporowe są dostępne również w postaci modułów przeznaczonych do wbudowania we własne urządzenie. Najczęściej mają one postać płytki drukowanej, którą wlutowuje się we własną płytę bazową, bądź modułu open frame ze złączem, zamocowanego np. na aluminiowym kątowniku, przeznaczonym do przykręcenia wewnątrz obudowy własnego urządzenia. Taki moduł bardzo dobrze sprawdzi się zwłaszcza przy produkcji małoseryjnej lub przy ograniczonym czasie przeznaczonym na wprowadzenie produktu na rynek. Niekiedy po na zaprojektowanie zasilacza i jego przebadanie pod kątem emisji zaburzeń po prostu może brakować czasu.

Moduły przetwornic są wytwarzane przez wielu producentów i ich oferta jest bardzo konkurencyjna. Co istotne, na skutek przyjęcia pewnych nieformalnych standardów (np. umieszczanie przetwornic w obudowie typu SIP) można je stosować zamiennie, unikając problemów związanych z jedynym producentem i jedynym dostawcą. Wydaje się, że po własny projekt przetwornicy należy sięgać w pewnych szczególnych przypadkach, na przykład wtedy, gdy sięganie po standardowy produkt nastręcza trudności ze spełnieniem wymagań specyficznych norm, środowiska pracy lub problemy z uzyskaniem wielu napięć wyjściowych.

Współcześnie opracowanie własnego zasilacza impulsowego nie jest aż tak bardzo skomplikowane. Mimo iż wielu konstruktorów traktuje zbudowanie zasilacza impulsowego jak wyzwanie, to jednak łatwo przekonać się, że wielu producentów oferuje praktycznie gotowe rozwiązania, łącznie ze sprawdzonym projektem interesującego nas fragmentu płytki drukowanej, przebadanym pod kątem kompatybilności elektromagnetycznej. Własny zasilacz umożliwia uzyskanie najkorzystniejszych jakościowo parametrów napięcia, najlepiej dopasowanych do projektowanego przez nas urządzenia. Można też zaimplementować w nim dowolne funkcjonalności, których niekiedy brakuje w wyrobach standardowych: sekwencjonowanie kolejności załączania napięć, tryby energooszczędne, zaoszczędzić komponenty stabilizując tylko te napięcia, gdzie jest to naprawdę niezbędne itd.

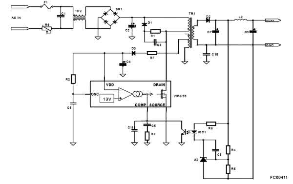
Rysunek 2. Przetwornica zaporowa z układem LinkSwitch firmy Power Integrations

Własną przetwornicę zaporową najłatwiej wykonać w oparciu o gotowy układ scalony. Przykładowe rozwiązania, wykorzystujące układy scalone firm Power Integrations i ST Microelectronics pokazano na rysunkach 2 i 3. Oczywiście to tylko przykłady. W handlu jest dostępnych wiele rozwiązań, od różnych producentów.

Rysunek 3. Przetwornica zaporowa z układem Viper firmy ST Microelectronics

W ślad za producentami przetwornic postępują wytwórcy komponentów indukcyjnych, oferując gotowe transformatory impulsowe. Projektując własny zasilacz warto korzystać z ich oferty, ponieważ samodzielne wykonanie takiego transformatora nie zawsze jest łatwe. Na przykład, w zasilaczu zaporowym o mocy 2 W takie transformator może mieć wymiary sześcianu o boku 1 cm i wymagać nawinięcia uzwojenia pierwotnego mającego kilkadziesiąt zwojów i nawet kilka warstw rozdzielonych dodatkową izolacją. Ponadto, niedokładne wykonanie uzwojenia lub źle złożony rdzeń mogą doprowadzić do wzrostu indukcyjności rozproszenia, a w efekcie do powstania przepięcia na elemencie kluczującym, przekroczenia dopuszczalnych warunków pracy i jego uszkodzenia.

Zasilacze urządzeń medycznych

Specjalną grupę produktów tworzą urządzenia medyczne zasilane z sieci energetycznej. Kładzie się w ich szczególny nacisk na uzyskanie bardzo dobrej jakości izolacji pomiędzy stroną pierwotną, a wtórną. W takich zasilaczach dąży się do tego, aby uzyskać jak najmniejszy prąd upływu.

W standardowych zasilaczach pomiędzy stroną pierwotną a wtórną montuje się kondensatory i/lub warystoty zapewniające ochronę przed przepięciami, pozwalające na stabilną pracę pętli sprzężenia zwrotnego i redukujące tzw. pływający potencjał przy braku obciążenia. Te komponenty pogarszają jednak wartość prądu upływu, ponieważ łączą się równolegle z rezystancją izolacji uzwojeń transformatora. W zasilaczu medycznym, niestety za wyższy koszt zakupu, prąd upływu jest redukowany do poziomu akceptowanego przez normy. Niestety, większość standardowych rozwiązań zasilaczy nie nadaje się do urządzeń medycznych.

Konwertery bez izolacji galwanicznej

Zwykle konwertery bez izolacji galwanicznej stosuje się po stronie wtórnej zasilacza transformatorowego lub w urządzeniach przenośnych, zasilanych z baterii lub okazjonalnie – zasilacza wtyczkowego lub współpracującego urządzenia, np. poprzez złącze USB. Te przetwornice tworzą dobrze znaną grupę układów scalonych, są bardzo łatwe w aplikacji i przy dużej sprawności energetycznej nie wymagają zbyt wielu współpracujących komponentów. Elementem magazynującym energię jest dławik, który przez niektórych producentów również jest integrowany w obudowie układu.

Układy przetworników bez izolacji galwanicznej często wchodzą w skład większych systemów zasilania, a szczególnie takich o architekturze rozporoszonej, gdzie magistrala zasilająca przewodzi napięcie pośrednie pochodzące z pojedynczego zasilacza izolowanego, a poszczególne przetwornice DC/DC obniżają/podwyższają jej napięcie na potrzeby lokalnie zamontowanych komponentów. Dlatego te przetwornice są dostępne w bardzo szerokim asortymencie wersji napięciowo-prądowych, a dodatkowo porozumienie dwóch znaczących producentów doprowadziło do ukształtowania standardów mechanicznych POLA i DOSA, dzięki czemu istnieje możliwość wybierania komponentów od różnych producentów.

Nieizolowane konwertery DC-DC pracują w 1 z 4 topologii:

  • Step-down lub Buck obniżającej napięcie.
  • Step-up lub Boost podwyższającej napięcie.
  • Inverting converter dostarczającej napięcia o przeciwnej polaryzacji.
  • Buck/boost o napięciu niższym lub wyższym od napięcia wejściowego (topologia SEPIC lub Cuka).

Uproszczony schemat wewnętrzny konwertera obniżającego pokazano na rysunku 4. Obwody konwersji zawierają przełącznik kontrolowany za pomocą przebiegu PWM o stałej częstotliwości (zwykle MOSFET), diodę usprawniającą, kondensator wyjściowy filtrujący napięcie oraz dławik. Napięcie wyjściowe takiego przetwornika jest uśredniane przez filtr LC i dostarczane do obciążenia.

Rysunek 4. Zasada działania konwertera step-down

Przetwornica pracuje w dwóch okresach. W pierwszym przełącznik jest zwarty, co powoduje dostarczanie energii i jej zamianę na pole magnetyczne dławika, a drugim przełącznik jest otwierany, a energia zgormadzona w dławiku jest dostarczana do obciążenia za pomocą diody usprawniającej, w tym cyklu spolaryzowanej w kierunku przewodzenia. Podobnie są zbudowane przetwornica podwyższająca napięcie i inwerter – zmienia się jedynie sposób połączeń komponentów odpowiedzialnych za transmisję mocy.

Wyzwaniem jest zapewnienie stabilnej pracy konwertera bez obciążenia i ograniczenie poboru mocy przez sam zasilacz w trybie standby. Szczególnie ta druga kwestia jest dzisiaj przedmiotem troski firm producentów elementów półprzewodnikowych, co wiąże się z globalnym nastawieniem na oszczędność energii.

Podstawowe konfiguracje stopnia mocy, jak pokazana na rys. 4, są przez producentów modyfikowane. Dotyczy to zwłaszcza wersji pracujących z małym napięciem wejściowym i przy dużym prądzie obciążenia. Wtedy spadek napięcia na diodzie usprawniającej obniża sprawność energetyczną przetwornicy i w jej miejscu lepiej sprawdza się prostownik synchroniczny, integrowany w strukturze układu scalonego przetwornicy.

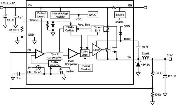
W przypadku konwerterów DC-DC bez izolacji wybór pomiędzy kupnem zasilacza gotowego a tworzeniem własnej konstrukcji nie jest już tak jednoznaczny. Na rynku jest wiele interesujących układów scalonych, które są specjalizowanymi przetwornicami o wysokich parametrach technicznych. Wykonanie zasilacza w praktyce polega na wybraniu układu z listy, uzupełnieniu go o dławik i kondensatory filtrujące.

Konwertery z izolacją galwaniczną

Moduł przetwornicy DC/DC oferowany w obudowie DIL to jedno z najczęściej oferowanych rozwiązań przez producentów modułów (rysunek 5). Pomimo cech wspólnych, nie jest to omawiana wcześniej przetwornica zaporowa pracująca przy niższym napięciu wejściowym. Nadal izolacja galwaniczna jest zapewniana przez transformator, ale zależnie od mocy wyjściowej znajdują zastosowanie różne topologie pracy. Na przykład, stosuje się topologie przepustowe umożliwiające zmniejszenie wymiarów transformatora impulsowego, prostowniki synchroniczne podwyższające sprawność energetyczną, dwa tranzystory przełączające dla obniżenia poziomu szumów na wyjściu itp.

Podstawowe parametry wspomnianych konwerterów są określane przez napięcie wejściowe, napięcie wyjściowe, liczbę wyjść, moc, sprawność oraz rodzaj obudowy. Ich producenci często też licytują się podając gęstość mocy na jednostkę objętości obudowy. Niekiedy komponenty są tak ciasno upakowane, że w pełni funkcjonalna przetwornica ma obudowę o wymiarach typowego układu scalonego w obudowie DIL. Zakres napięcia wejściowego jest bardzo szeroki i w niektórych produktach przekracza 70 V. Napięcie wyjściowe może być stałe, regulowane lub programowane. Często tez moduły tego typu mają wyjścia statusu informujące układ nadrzędny o stanie zasilania. Najmniejsze produkty mają moc rzędu 1 W, a górna granica dla wersji modułowych sięga 10…15 W. Sprawność przetwarzania wynosi 85…93%.

Dla wielu omawianych produktów zakres napięcia wejściowego jest bardzo szeroki. Definiowany stosunkiem napięcia maksymalnego do minimalnego, zwykle wynosi od 2:1 do 4:1. Zasilacze tego typu przeznaczone są do systemów zasilania rozproszonego takich, w których istnieje szyna zasilająca dostarczająca napięcia o wartości pośredniej i do której dołączane są konwertery o różnych napięciach wyjściowych. Podany stosunek określa zakres dopuszczalnego napięcia wejściowego, na przykład, odpowiednio 6…12 V (2:1) lub 6…24 V (4:1). Im szerszy zakres dopuszczalnego napięcia wejściowego, tym mniejsze są wymagania odnośnie do napięcia magistrali pośredniej.

W przypadku konwertera DC-DC z izolacją trudno znaleźć rozsądne argumenty przemawiające za własnym projektem. Wyjątkiem może być tylko produkt masowy. W mniejszej skali produkcji korzystanie z gotowych, sprawdzonych modułów pozwala na zaoszczędzenie czasu i kosztów projektu. Szeroka oferta zasilaczy u wielu producentów i dystrybutorów pozwala dopasować produkt do tworzonej aplikacji nie tylko pod względem parametrów technicznych, ale również marki i ceny.

Konwertery DC/DC z pompą ładunku

Rysunek 5. Przykładowy schemat nieizolowanego konwertera modułowego DC-DC

W mniej wymagających zastosowaniach można spotkać przetwornice z pompą ładunku. Nie wymagają one do pracy indukcyjności, a napięcie wyjściowe może przyjmować dowolną wartość i polaryzację w odniesieniu do napięcia wejściowego. Przy prostocie budowy charakteryzującej ten rodzaj konwerterów, wadą jest niewielka obciążalność prądowa – w praktyce dziesiątki miliamperów. Moc wyjściowa jest ograniczona do kilkuset miliwatów. Dlatego te konwertery są używane do wytwarzania napięcia polaryzacji interfejsów, wzmacniaczy, ewentualnie do zasilania wzmacniaczy operacyjnych małej mocy lub czujników.

Rysunek 6. Budowa izolowanego konwertera modułowego

Najczęściej konwertery tego typu zawierają generator impulsów prostokątnych pracujący z częstotliwością kilkudziesięciu kHz, chociaż spotykane są też rozwiązania zasilane napięciem o innym kształcie. Napięcie zmienne jest podawane na powielacz złożony z diod i kondensatorów, w którym liczba członów jest zależna od wymaganego napięcia wyjściowego. Jak wspomniano, ten rodzaj przetwornicy nie wymaga indukcyjności i dlatego bez trudu może być zintegrowany w obudowie układu scalonego. Sprawność energetyczna jest niska, a wartość napięcia wyjściowego zależy od obciążenia, co utrudnia jego stabilizowanie. Co ciekawe, coraz częściej konwertery tego typu są wykorzystywane w aplikacjach oświetleniowych wspólnie z superjasnymi diodami świecącymi.

Rysunek 7. Przykładowa realizacja zasilacza z pompą ładunku

Podsumowanie

Prawidłowo dobrany i wykonany zasilacza jest gwarancją sprawnego funkcjonowania urządzenia. Niegdyś w naszej pracowni konstrukcyjnej funkcjonowało powiedzenie „jeśli masz problem z urządzeniem i nie wiesz o co chodzi, to na pewno chodzi o zasilanie”. Była to złota myśl, która sprawdzała się w wielu wypadkach, zwłaszcza przy opracowywaniu i uruchamianiu urządzeń zbudowanych z układów scalonych o dużej skali integracji.

Wybór właściwego zasilacza zwykle jest kompromisem pomiędzy ceną gotowego rozwiązania, a wymaganiami technicznymi. Przy tak obszernej ofercie komponentów, z jaką współcześnie mamy do czynienia, bardzo trudno jest orientować się w zmieniającej się ofercie rynku. Na szczęście gotowe przetwornice w dużej mierze uległy standaryzacji, dzięki czemu konstruktor może wybierać pomiędzy wyrobami różnych producentów bez wykonywania zmian na płytce drukowanej. Warto śledzić w tym zakresie ofertę rynku i pozostawać w kontakcie ze sprawdzonymi dystrybutorami rozwiązań. Może się okazać, że przydatne w tym zakresie może być śledzenie tak nielubianych przez nas reklam produktów.

Jacek Bogusz, EP

Artykuł ukazał się w
Elektronika Praktyczna
październik 2018
DO POBRANIA
Pobierz PDF Download icon
Elektronika Praktyczna Plus lipiec - grudzień 2012

Elektronika Praktyczna Plus

Monograficzne wydania specjalne

Elektronik listopad 2025

Elektronik

Magazyn elektroniki profesjonalnej

Raspberry Pi 2015

Raspberry Pi

Wykorzystaj wszystkie możliwości wyjątkowego minikomputera

Świat Radio listopad - grudzień 2025

Świat Radio

Magazyn krótkofalowców i amatorów CB

Automatyka, Podzespoły, Aplikacje listopad - grudzień 2025

Automatyka, Podzespoły, Aplikacje

Technika i rynek systemów automatyki

Elektronika Praktyczna listopad 2025

Elektronika Praktyczna

Międzynarodowy magazyn elektroników konstruktorów

Elektronika dla Wszystkich grudzień 2025

Elektronika dla Wszystkich

Interesująca elektronika dla pasjonatów