Oszczędzanie energii w teorii i w praktyce (6)

Oszczędzanie energii w teorii i w praktyce (6)

W poprzedniej części cyklu omówiliśmy zagadnienie łączności radiowej z użyciem gotowych modułów na pasma ISM, ze szczególnym uwzględnieniem technologii LoRa, która pozwala na osiągnięcie sporych zasięgów kosztem prędkości transmisji. Omówiliśmy też pobieżnie temat anten i ich wpływu na zasięg. W tej części skupimy się na zupełnie innym zagadnieniu, mianowicie problemie testowania prototypów, szczególnie pod kątem poboru prądu. Okazuje się bowiem, że o wiele łatwiej i taniej jest badać urządzenia pochłaniające kilowaty niż mikrowaty.

Pomiar niskich prądów to przede wszystkim problem dostępnych narzędzi. Na rynku są obecne instrumenty i przystawki pomiarowe pozwalające na takie pomiary, ale jest to raczej kategoria produktów niszowych, a przez to nieco droższych, choć nie zawsze. Sprawdzimy więc, co jest dostępne na rynku i porównamy parametry tych urządzeń. Rozważymy też możliwość pomiarów za pomocą samodzielnie wykonanych narzędzi, ze względu na to, że część komercyjnych przystawek i mierników ma ceny nieproporcjonalnie wysokie do oferowanych możliwości.

Problematyka pomiaru małych prądów

Badania prototypów urządzeń energooszczędnych, a zwłaszcza tych zasilanych bateryjnie, stawiają szczególne wymagania wobec instrumentu pomiarowego. Zazwyczaj pomiar poboru prądu realizowany jest przez badanie spadku napięcia na rezystorze pomiarowym. Rezystor ten zwykle ma relatywnie małą wartość, od kilku miliomów do kilku omów. Im mniejsza wartość samego rezystora pomiarowego, tym większe prądy można mierzyć, bo zgodnie z prawem Ohma spadek napięcia na takim rezystorze będzie mniejszy i mniejsza moc strat się na nim wydzieli. Gdy jednak chcemy mierzyć małe prądy, rzędu mili- lub mikroamperów, wartość rezystora pomiarowego musi być odpowiednio większa. Alternatywnie można użyć wzmacniacza pomiarowego o dużym wzmocnieniu i wysokiej precyzji w zakresie napięcia stałego. Zbyt wysoki opór rezystora pomiarowego, a przez to zbyt duży spadek napięcia na nim, może dodatkowo zafałszować wyniki pomiaru, zwłaszcza jeżeli zasilamy urządzenie napięciem bliskim minimalnego napięcia zasilania tego urządzenia.

Drugim problemem podczas pomiaru małych prądów jest zakres dynamiczny. W przypadku układów zawierających mikrokontroler, którego wewnętrzne moduły lub/i zewnętrzne bloki funkcyjne są włączane i wyłączane w miarę potrzeb, pobór prądu może zmieniać się w zakresie od dziesiątek lub setek nanoamperów do dziesiątek miliamperów. Możemy zaprogramować badane urządzenie tak, by w czasie testów załączało i wyłączało na żądanie kolejne moduły i bloki, a potem zmierzone wartości – wraz z czasami pracy poszczególnych elementów w normalnym trybie działania – przeliczyć na średni, minimalny i maksymalny pobór prądu. Mimo to przyrząd powinien mieć możliwość pomiaru wartości prądu od nA do mA, co zwykle realizuje się za pomocą przełączania zakresów. Można też zastosować przetwornik ADC o wysokiej rozdzielczości, by uzyskać pożądany zakres dynamiki pomiaru, ale niesie to za sobą kolejne problemy, jak wymóg użycia wysoce stabilnego źródła napięcia odniesienia czy też przeprowadzenia kalibracji przetwornika. Pojawia się też problem tolerancji innych komponentów (np. rezystorów) czy problemy z napięciem niezrównoważenia i szumami własnymi wzmacniaczy operacyjnych. Ponadto jeśli rezystor pomiarowy ma małą wartość, a przez to wzmacniacz pomiarowy ma duże wzmocnienie, układ taki staje się wyjątkowo podatny na zakłócenia zewnętrzne.

Trzecim problemem są: pasmo przenoszenia i częstotliwość dokonywania pomiarów. W idealnej sytuacji pobór prądu obserwowany byłby na oscyloskopie, by móc „złapać” na nim skoki związane z włączaniem lub wyłączaniem modułów i bloków funkcyjnych badanego urządzenia. Z poprzednich części wiemy, że czas pracy różnych modułów może zmieniać się w zakresie od mikrosekund do milisekund (lub więcej), więc dla uzyskania adekwatnego pomiaru pasmo przenoszenia przystawki oscyloskopowej powinno zaczynać się od napięcia stałego, a kończyć na minimum 1 MHz. Problem jest mniej dotkliwy, gdy możemy użyć do pomiaru multimetru – zazwyczaj te urządzenia mogą się poszczycić częstotliwością odświeżania na poziomie od kilku do kilkudziesięciu herców.

Jeszcze jeden problem stanowi zasilanie badanych układów – zasilacz powinien dostarczać wysoce stabilne napięcie. Z poprzednich części naszego cyklu wiemy, że pobór prądu potrafi mocno zależeć od napięcia zasilania – do tego stopnia, iż zmiana tego napięcia o kilkanaście mV może mieć mierzalny wpływ na pomiar. Co więcej, tanie zasilacze warsztatowe i laboratoryjne mogą nie oferować dostatecznie precyzyjnej regulacji nastaw, a samo napięcie wyjściowe będzie się powoli zmieniać wraz ze wzrostem temperatury wewnątrz – odpowiada za to dryft termiczny źródła napięcia odniesienia. Warto też dodać, że większość badanych urządzeń zasilanych jest napięciem w okolicy 1,2...3,3 V – a to oznacza, że w przypadku typowego zasilacza 30 V mamy do czynienia z dużym spadkiem napięcia na elemencie regulacyjnym. Do tego większość tanich zasilaczy nie radzi sobie zupełnie z ograniczeniem prądu (CC) poniżej ~20 mA. W ramach testu autor ustawił w swoim tanim zasilaczu laboratoryjnym napięcie 1,20 V wedle wskazań wbudowanego miernika, co wymagało niezwykłej delikatności w operowaniu potencjometrami regulacji zgrubnej i dokładnej. Dokładniejszy multimetr pokazał wartość 1,2033 V. Nie udało się ustawić ograniczenia prądu poniżej ~130 mA – zasilacz wpadał w tryb CC, redukując napięcie na wyjściu do zera. Oczywiście zasilacz był dość tanim wyrobem chińskiej firmy Wamptek, opartym na regulowanej przetwornicy impulsowej, więc nie należy oczekiwać cudów w zakresie precyzji i jakości takiej konstrukcji.

Podsumowując, do adekwatnych badań układów energooszczędnych potrzebujemy:

  • precyzyjnego, niskoszumowego i bardzo stabilnego zasilacza,
  • bocznika pomiarowego, który z jednej strony ma wartość wystarczająco dużą do uzyskania wymaganego spadku napięcia, a jednocześnie na tyle małą, by ten spadek nie wpływał na pomiary,
  • przystawki pomiarowej o wysokiej impedancji wejściowej, możliwie szerokim paśmie przenoszenia (na potrzeby pomiarów oscyloskopowych), dużym wzmocnieniu i małych szumach własnych oraz pozbawionej błędów wynikających z niezrównoważenia wejść;
  • multimetru, który pozwala na bardzo precyzyjne pomiary napięcia i prądu w zakresach mV/μA.

Dobrze by było, żeby to wszystko nie kosztowało zbyt dużo. Sprawdźmy zatem, czy da się relatywnie tanio skompletować taki zestaw pomiarowy, a zaczniemy od zasilacza.

Zasilacz

Oferta dostępnych zasilaczy jest ogromna, gdyż większość z nich to identyczne konstrukcje sprzedawane pod różnymi markami. Wszystkie one oferują wysokie napięcia i wysokie prądy, często są to konstrukcje wielokanałowe lub nawet symetryczne, w sam raz do testowania wzmacniaczy audio, sterowników silników czy wręcz ładowania akumulatorów samochodowych. Z tego powodu zasilacze warsztatowe i tanie zasilacze laboratoryjne można od razu wyeliminować. Ponadto urządzenia te nie pozwalają na dokładne ustawienie pożądanych parametrów, nie są też wystarczająco stabilne. Nawet zasilacze sterowane cyfrowo, jak na przykład Owon P4305, nie oferują wystarczającej stabilności: rozdzielczość regulacji wynosi 1 mV i 1 mA, ale regulacja napięcia i prądu jest o rząd wielkości gorsza. Chcąc dokładnie nastawić pożądane napięcie, trzeba je mierzyć miernikiem dobrej klasy, by mieć gwarancję uzyskania pożądanej wartości. Nie wyklucza to wprawdzie takich zasilaczy w zastosowaniu do precyzyjnych pomiarów prądu, ale jest to dodatkowy krok, który komplikuje nieznacznie pracę. W ogóle natomiast nie wyeliminujemy błędów poniżej 1 mV. W specyfikacjach tańszych zasilaczy też próżno szukać informacji o długofalowej stabilności czy o wpływie zmian temperatury. Skąd się biorą te problemy i ograniczenia tanich zasilaczy? Odpowiedź jest prosta – z użycia tanich komponentów o gorszych parametrach: przeciętnych źródłach napięcia odniesienia, przetworników DAC o niskiej rozdzielczości i wzmacniaczy operacyjnych o dużych błędach niezrównoważenia czy niskiej stabilności termicznej.

Jednym z tańszych, dokładnych zasilaczy spełniających wyśrubowane wymagania dokładności i stabilności jest model Keysight E36105A. Stabilność regulacji napięcia pod obciążeniem wynosi 0,001% z błędem niezrównoważenia na poziomie 10 mV. Niestety, ze względu na sposób działania zasilacz ten jest raczej dobrym źródłem szumów, co stanowi problem przy pomiarach oscyloskopowych. Producent podaje też dokładność po upływie roku oraz rozdzielczość nastaw. Generalnie zasilacz ten jest adekwatny do naszych potrzeb, przy cenie poniżej 1200 złotych netto. Niestety, lepszy zasilacz z tej serii, E36102A, jest niedostępny. Dlaczego lepszy? Bo przy niższym napięciu maksymalnym parametry regulacji i stabilizacji są lepsze. Nadal jednak to nie do końca to, czego byśmy oczekiwali od dobrego zasilacza do pracy z niskimi napięciami i prądami. Przeglądając droższe oferty można dość do wniosku, że ze wzrostem cen rośnie przede wszystkim napięcie wyjściowe, prąd wyjściowy czy liczba kanałów, a nie klasa dokładności. Nie ma więc problemu, by nabyć w Polsce zasilacz mający na wyjściu setki woltów albo limit obciążenia 50...100 A, ale zdobycie zasilacza ze stabilizacją liczoną w mikroamperach jest raczej niemożliwe.

Jeśli budżet nie ma znaczenia, dobrym wyborem mogą być dwa dość drogie zasilacze.

Keysight E3633A (za około 12 tysięcy złotych netto) oferuje dobrą stabilizację napięcia (z błędem 2 mV) i prądu (250 μA). Zasilacz jest przy tym adekwatnie niskoszumowy i stabilny długoterminowo. Za „jedyne” siedemnaście tysięcy złotych możemy nabyć model Rohde & Schwarz NGM201 – wielofunkcyjny zasilacz z dokładnością i stabilnością nastaw poniżej 1 mV, generalnie niskoszumowy, wyposażony w możliwość pomiaru i rejestracji napięcia i prądu ze znaczną dokładnością: 500 μV w zakresie 5 V i 200 nA w zakresie 100 mA (20 nA w zakresie 10 mA). Zasilacz ten może zatem zastąpić też multimetr i przystawkę pomiarową.

Przeglądając oferty producentów oraz liczne noty katalogowe, można dojść do smutnego wniosku: nie znajdziemy adekwatnie precyzyjnego zasilacza w rozsądnej cenie. Należy zatem wybrać zasilacz mniej dokładny i doregulować jego napięcie względem dobrej klasy multimetru. Szumy samego zasilacza zaś wyeliminuje rozbudowany filtr z dość dużym dławikiem. Na rynku zwyczajnie brak ultraprecyzyjnych zasilaczy małej mocy, o napięciu poniżej 10 V i prądzie do 1...2 A. Rynek jest zbyt niszowy – co dziwi, biorąc pod uwagę liczbę najróżniejszych gadżetów zasilanych bateryjnie.

Multimetr

W przypadku instrumentów pomiarowych sytuacja jest dużo lepsza. Nawet relatywnie tani multimetr Aneng AN870 oferuje pomiar napięcia w zakresie 20 V z rozdzielczością 1 mV i dokładnością ±0,05% + 3 cyfry. W zakresie 20 mV, użytecznym do bezpośrednich pomiarów na boczniku, mamy rozdzielczość 1 μV przy tej samej klasie dokładności. Pomiar prądu odbywa się w zakresach 200 mA i 20 mA, z rozdzielczością odpowiednio 100 μA i 10 μA. Ale multimetr ten ma też zakresy mikroamperowe 200 μA i 20 μA, przy których rozdzielczość wynosi odpowiednio 100 nA i 10 nA – do podstawowych pomiarów wystarczy. Klasa dokładności w zakresach mA i μA wynosi ±0,5%+3.

Zatem jeśli budżetowy multimetr – popularny wśród hobbystów – oferuje adekwatne parametry, to trochę droższe multimetry siłą rzeczy muszą być dokładniejsze. To prawda, ale nie do końca. Tanie multimetry stołowe w cenach poniżej tysiąca złotych, choć oferują dobrą dokładność, lepszą niż wspomniany wyżej multimetr ręczny, to w zakresach μV i μA ta dokładność spada. Wśród relatywnie tanich multimetrów stołowych dobrymi parametrami może się poszczycić model 5½ cyfry, czyli Owon XDM3051 (recenzja tego przyrządu była opublikowana w EP 3/2024). Instrument ten (fotografia 1) nie ma zakresu mikrowoltów, ale przy ustawieniu 200 mV oferuje rozdzielczość 1 μV. Dokładność wynosi ±0,015% wartości odczytu ±0,004% zakresu. Ale nie musimy opierać się na zewnętrznym boczniku, gdyż XDM3051 oferuje też zakres 200 μA z rozdzielczością 1 nA, przy dokładności ±0,055% odczytu ±0,005% zakresu. Urządzenie pozwala też na jednoczesny pomiar napięcia i prądu oraz daje możliwość automatycznego logowania pomiarów, zatem za około 1860 złotych netto mamy instrument w sam raz do pracy z układami energooszczędnymi.

Fotografia 1. Multimetr Owon XDM3051, w opinii autora najlepszy miernik 5½ cyfry dostępny na polskim rynku (https://tiny.pl/xs8p3yhh)

Kolejnym, choć ponad dwa razy droższym wyborem, może być multimetr Keysight 34460A. Ma o jedną cyfrę znaczącą więcej niż Owon, więc na zakresie 100 μA oferuje rozdzielczość 100 pA. W zakresie 100 mV dokładność wynosi ±0,0040% odczytu ±0,0060% zakresu. W przypadku pomiaru prądu zaś wynosi ona ±0,010% odczytu ±0,020% zakresu (@ 100 μA). W zbliżonej cenie można nabyć instrument firmy BK Precision BK5493C. Ma podobne parametry do miernika Keysight, ale w przeciwieństwie do konkurenta oferuje też funkcję pomiaru pojemności. Pod względem dokładności BK5493C jest o rząd wielkości lepszy od Owona, w zakresie 100 mV wynosi ona ±0,0030% odczytu ±0,0030% zakresu, a przy 100 μA: ±0,010% odczytu ±0,020% zakresu.

Dodając kolejne cyfry do wyświetlacza, uzyskamy większą rozdzielczość i dokładność, ale będzie to okupione znacznym wzrostem ceny. I tak najtańszy multimetr 7½ cyfry, Keysight 34470A, kosztuje prawie szesnaście i pół tysiąca złotych netto. W zakresie 100 mV zyskujemy rozdzielczość 10 nV i dokładność ±0,0030% odczytu ±0,0030% zakresu. Miernik ten jednak pokazuje swoją klasę przy pomiarze prądu, gdyż poza zakresem 100 μA (rozdzielczość 10 pA) mamy też zakresy 10 μA (rozdzielczość 1 pA) i 1 μA (rozdzielczość 100 fA). Dokładność we wszystkich trzech zakresach wynosi ±0,007% odczyt plus: ±0,005% zakresu (w zakresie 1 μA); ±0,002% zakresu (10μA) lub ±0,001% zakresu (100 μA). Tak czuły multimetr znajdzie zastosowanie w badaniach biomedycznych, więc raczej nie polecam go do naszych zastosowań.

Warto też pamiętać, że dokładność pomiarów zmienia się z czasem, więc regularna kalibracja jest koniecznością. Koszt takiej usługi zależy też od klasy kalibrowanego instrumentu, gdyż kalibrator musi być o klasę dokładniejszy od niego. Między innymi dlatego hobbyści praktycznie nigdy nie kalibrują swoich instrumentów, a duże korporacje inwestują w wewnętrzne działy zajmujące się tylko i wyłącznie tym zadaniem.

Przystawki pomiarowe i wzmacniacze pomiarowe

Jeśli chcemy dokonać pomiaru, mając mniej dokładny instrument lub chcąc obserwować zmiany wartości prądu na oscyloskopie, potrzebujemy przystawki lub wzmacniacza pomiarowego. Typowe oscyloskopy z przetwornikami 8-bitowymi oferują rozdzielczość 10 mV/dz., zatem jeśli chcielibyśmy bezpośrednio mierzyć prąd z dokładnością do 1 μA/dz., to potrzebny byłby rezystor 10 kΩ. Ale już przy 100 μA spadek na nim wyniesie 1 V! Jest to kompletnie nieakceptowalne. Optymalnie można by użyć rezystora 10...100 Ω i wzmacniacza 40...60 dB. Układ taki musi mieć wysoką impedancję wejściową, niski błąd niezrównoważenia i w miarę szerokie pasmo przenoszenia.

Oczywiście istnieją gotowe rozwiązania. Omówimy kilka z nich.

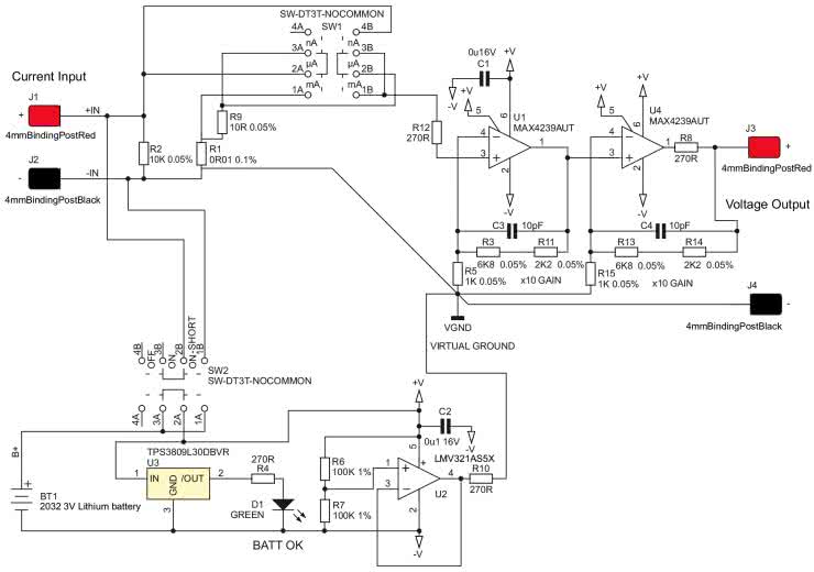
Pierwszą przystawką, przeznaczoną specjalnie do pomiaru niskich prądów za pomocą przeciętnej klasy multimetru, jest μCurrent. Ten niewielki przyrząd opracował i sprzedaje Dave Jones, twórca popularnego kanału na YouTube o nazwie EEVBlog. Przystawka oferuje trzy zakresy: ±1250 mA, ±1250 μA i ±1250 nA. Na wyjściu, zależnie od wybranego zakresu, uzyskujemy napięcie odpowiednio 1 mV/mA, 1 mV/μA lub 1 mV/nA. Rozdzielczość pomiaru zależy od klasy multimetru, więc przy użyciu typowego miernika 3½ cyfry na zakresie 1 V można mierzyć prąd z rozdzielczością sięgającą 100 pA. Schemat układu prezentuje rysunek 1 – jest on relatywnie prosty i składa się z dwóch wzmacniaczy operacyjnych typu auto-zero, każdy w konfiguracji nieodwracającej zapewniającej wzmocnienie 20 dB. Zmiana zakresu polega na przełączeniu bocznika, który jest używany do pomiaru. Pasmo przenoszenia całości wynosi typowo ponad 300 kHz, co już pozwala na pomiary oscyloskopowe. Największą wadą przystawki μCurrent jest... niedostępność urządzenia w Polsce.

Rysunek 1. Schemat przystawki μCurrent zaprojektowanej przez Dave’a Jonesa z kanału YouTube EEVBlog (https://tiny.pl/gyjjf1t8)

Chińczycy oferują dość tanie wzmacniacze różnicowe do oscyloskopów. Przykładowy model prezentuje fotografia 2. Pasmo przenoszenia przy wzmocnieniu 40 dB wynosi ponoć 2 MHz, a maksymalne napięcie na wyjściu ±10 V, takie samo napięcie tolerują wejścia. Włączając między nie rezystor bocznikowy 100 Ω, można uzyskać sygnał wyjściowy 10 mV/μA, z rezystorem 10 kΩ będzie to już 1 V/μA. W praktyce daje nam to pomiar prądu z rozdzielczością 1 nA/dz. przy prądach ±10 μA. Nawet zakładając, że chiński producent wykazuje się nadmiernym optymizmem w swojej specyfikacji, to przy cenie poniżej 400 złotych warto zaryzykować.

Fotografia 2. Tani przedwzmacniacz różnicowy do oscyloskopów produkcji chińskiej z AliExpress (https://tiny.pl/x66sxtnt)

Lepszym wyborem jest ponad cztery razy droższy przedwzmacniacz oscyloskopowy LNA10 firmy Alpha Lab Inc, pokazany na fotografii 3. Pasmo przenoszenia wynosi 1 MHz, wzmocnienie zaś może być ustawiane w sekwencji 20/40/60 dB. Jest to przedwzmacniacz różnicowy z CMRR > 90 dB. Liniowość pasma wynosi ±1%, co w zupełności wystarcza. Układ ma wbudowany prosty filtr dolnoprzepustowy z możliwością wyboru częstotliwości odcięcia, oferuje też regulację napięcia niezrównoważenia w zakresie ±1 mV. Poziom szumów wynosi 6 nV/√Hz przy częstotliwościach do 100 Hz i 4 nV/√Hz powyżej 100 Hz. Wzmacniacz ten, podobnie jak μCurrent, nie jest dostępny w Polsce i należy go zamawiać bezpośrednio u producenta.

Fotografia 3. Różnicowy przedwzmacniacz oscyloskopowy LNA10 firmy Alpha Lab Inc. (https://tiny.pl/5kty1-zv)

Czytelnik może zastanawiać się, czy nie ma specjalizowanych sond prądowych do tego typu celów. Oczywiście są, ale jest z nimi podobny problem, co z zasilaczami – producenci celują w jak najwyższe prądy, a nie w możliwie najniższe. Nawet sondy pozycyjne, pozwalające na pomiar prądu płynącego w ścieżce na płytce drukowanej przez dociśnięcie do niej końcówki z przetwornikiem pola magnetycznego, pozwalają zmierzyć prądy większe niż 5 mA. Z kolei aktywne sondy FET z reguły oferują szerokie pasmo przenoszenia, ale bez wzmocnienia – można je zastosować jako konwertery impedancji do wzmacniacza szerokopasmowego opartego na wzmacniaczach operacyjnych ze sprzężeniem prądowym. Innymi słowy – brakuje dobrych rozwiązań do pomiaru małych sygnałów.

Innym rozwiązaniem wartym rozważenia jest złożenie własnego wzmacniacza pomiarowego. W końcu μCurrent to otwarty projekt zbudowany wokół dość przyzwoitego wzmacniacza operacyjnego auto-zero, zatem opracowanie własnego układu nie powinno być trudne. To prawda, szczególnie jeśli użyjemy podobnego wzmacniacza auto-zero albo wzmacniacza precyzyjnego do pomiarów. Jednakże to relatywnie proste (z pozoru) zadanie staje się dużo bardziej skomplikowane, gdy celem jest osiągnięcie dobrych parametrów wzmacniacza: impedancji wejściowej na poziomie minimum 1 MΩ i pasma przenoszenia powyżej 1 MHz, przy jednoczesnym wzmocnieniu na poziomie od 20 dB do 80 dB. Z reguły wzmacniacze operacyjne o wystarczająco szerokim paśmie przenoszenia mają niską impedancję wejściową, należy więc dodać stopień oparty na tranzystorze JFET lub MOSFET i użyć bootstrapu, by ograniczyć wpływ pojemności pasożytniczych. Trzeba też pamiętać o szumach własnych wzmacniaczy, kwestii dobrego odfiltrowania zasilania czy o właściwym ekranowaniu całości. Nagle relatywnie prosty projekt staje się dość skomplikowanym wyzwaniem, a zakup gotowej przystawki wydaje się w tym kontekście wręcz „okazją roku”.

Procedura pomiaru

Załóżmy, że do dyspozycji mamy średniej klasy zasilacz laboratoryjny, dobry multimetr, wzmacniacz różnicowy do oscyloskopu i bocznik pomiarowy 100 Ω, a naszym celem jest pomiar zmian poboru prądu w prototypie układu zasilanego bateryjnie. Jak taki pomiar przeprowadzić? Oto zalecana procedura.

  1. Mierzymy dokładną wartość rezystora bocznikowego, najlepiej metodą czteroprzewodową.
  2. Używając multimetru, ustawiamy pożądane napięcie na zasilaczu. Multimetr powinien być stale podłączony do zasilacza celem jego monitorowania.
  3. Włączamy oscyloskop oraz wzmacniacz różnicowy i zostawiamy wszystkie przyrządy na pół godziny celem ustabilizowania temperatury.
  4. Opcjonalnym krokiem jest automatyczna kalibracja oscyloskopu – skompensuje ona wpływ temperatury otoczenia na dokładność pomiarów.
  5. Jeśli napięcie wyjściowe zasilacza uległo zmianie z powodu dryftu termicznego i innych efektów, korygujemy je.
  6. Ustawiamy właściwą skalę i jednostki w kanale oscyloskopu włączonego do wzmacniacza różnicowego. W przypadku bocznika 100 Ω i wzmacniacza 40 dB (100 V/V) uzyskamy sygnał 10 mV/μA przy spadku na boczniku 100 μV/μA.
  7. Łączymy badany układ z zasilaczem, włączając bocznik w dodatnią szynę zasilania. Następnie podłączamy wejścia wzmacniacza różnicowego po obu stronach bocznika. Drugi kanał oscyloskopu można włączyć do zasilania urządzenia za bocznikiem celem monitorowania napięcia.

Przestrzeganie tej procedury gwarantuje dość dokładny pomiar poboru prądu, wystarczający do potwierdzenia założeń projektowych. Zmieniając zadane napięcie zasilania, można sprawdzić też wpływ „poziomu naładowania baterii” na zużycie prądu. Co więcej, najdroższymi elementami tego zestawu pomiarowego będą zasilacz i oscyloskop, gdyż teoretycznie chiński wzmacniacz różnicowy oraz tani multimetr 4½ cyfry są wystarczająco dobre do dokonania tych pomiarów.

Zakończenie

Krótki przegląd katalogów narzędzi wykazał duże luki w rynku, jeśli chodzi o pomiary małych prądów. Szczególnie dotkliwy jest brak wystarczająco dokładnych zasilaczy laboratoryjnych. Przyczyną tego stanu rzeczy jest nastawienie producentów na produkcję zasilaczy o jak największych prądach i napięciach wyjściowych. Z kolei zaprojektowanie czułego wzmacniacza o dobrej liniowości, szerokim paśmie przenoszenia i wysokiej impedancji wejściowej to poważne wyzwanie, któremu nie da się łatwo sprostać. Nie dziwi zatem fakt wysokiej ceny takich przystawek. Z drugiej strony narzędzia adekwatne do pomiaru prądów w zakresie mikroamperów i nanoamperów powinny być dużo popularniejsze, biorąc pod uwagę wielkość segmentu elektroniki konsumenckiej, który zajmują najróżniejsze gadżety zasilane bateriami lub małymi akumulatorami litowo-jonowymi.

W następnej części niniejszego cyklu rzucimy okiem na technologię Bluetooth Low Energy, spotykaną w wielu urządzeniach konsumenckich o szczególnie niskim poborze prądu, jak słuchawki dokanałowe czy smartwatche.

Paweł Kowalczyk, EP

Artykuł ukazał się w
Elektronika Praktyczna
luty 2025
Elektronika Praktyczna Plus lipiec - grudzień 2012

Elektronika Praktyczna Plus

Monograficzne wydania specjalne

Elektronik listopad 2025

Elektronik

Magazyn elektroniki profesjonalnej

Raspberry Pi 2015

Raspberry Pi

Wykorzystaj wszystkie możliwości wyjątkowego minikomputera

Świat Radio listopad - grudzień 2025

Świat Radio

Magazyn krótkofalowców i amatorów CB

Automatyka, Podzespoły, Aplikacje listopad - grudzień 2025

Automatyka, Podzespoły, Aplikacje

Technika i rynek systemów automatyki

Elektronika Praktyczna listopad 2025

Elektronika Praktyczna

Międzynarodowy magazyn elektroników konstruktorów

Elektronika dla Wszystkich grudzień 2025

Elektronika dla Wszystkich

Interesująca elektronika dla pasjonatów