Systemy dla Internetu Rzeczy (57). Superkondensator z przetwornicą dwukierunkową Continua MAX38889

Systemy dla Internetu Rzeczy (57). Superkondensator z przetwornicą dwukierunkową Continua MAX38889

Postępy w technologii superkondensatorów i analogowych układów zasilania sprawiają, że wyposażenie systemu w zasilanie rezerwowe jest teraz bardziej kompaktowe i wygodne niż kiedykolwiek. Budowanie architektur zasilania do pracy ciągłej wymaga dodatkowych obwodów i źródła zasilania. Superkondensatory wyjątkowo pasują do takich aplikacji, szczególnie w przypadku napięć 5 V i niższych, gdzie niwelują problemy związane z wymianą baterii lub przerwami w zasilaniu. Układy scalone rodziny Continua MAX3888xx stanowią kompleksowe rozwiązanie – zmniejszą złożoność i koszty układu z pojedynczym superkondensatorem oraz zapewniają niezawodne działanie o najwyższej sprawności i najmniejszych rozmiarach.

Akumulatory i superkondensatory są szeroko stosowane jako źródła zasilania awaryjnego w wielu aplikacjach. Każde rozwiązanie oferuje inne atrybuty wydajności w odniesieniu do gęstości przechowywania, liczby opłacalnych cykli ładowania/rozładowania, wydajności impulsowej i wielu innych czynników. Jeśli superkondensator jest wybraną opcją zasilania awaryjnego, to tak jak w przypadku akumulatorów wymaga również optymalnego zarządzania i dostosowania do wydajności.

Chociaż istnieje wiele rodzajów aplikacji zasilania awaryjnego, superkondensatory stanowią eleganckie rozwiązanie dla elektroniki na poziomie płytki. Dzięki znacznie większej energii na jednostkę objętości (masy) niż konwencjonalne kondensatory, superkondensatory mogą napędzać system znacznie dłużej, zapewniając więcej niż czas na poprawne zamknięcie systemu. W przeciwieństwie do akumulatorów, superkondensatory ładują się znacznie szybciej i tolerują znacznie więcej cykli ładowania. Są doskonałą opcją w przypadku tworzenia kopii zapasowych systemu oraz podczas krótkich przerw w zasilaniu, takich jak przerwy w dostawie prądu czy wymiana baterii.

W rzeczywistych projektach pożądane jest takie rozwiązanie, które nie tylko oferuje podstawową funkcjonalność, ale także spełnia trudne ograniczenia dotyczące rozmiaru i wydajności. Często dzieje się tak w przypadku zasilania awaryjnego, które musi działać bezgłośnie i przez długi czas w projektach takich jak inteligentne liczniki mediów, zdalne czujniki, węzły IoT, urządzenia śledzące i samochodowe kamery na desce rozdzielczej.

Typowy superkondensator ładuje się do napięcia 2,7 V. Aby zapewnić zasilanie 5 V, napięcie 2,7 V musi zostać podwyższone lub należy użyć wielu superkondensatorów do wytworzenia na wyjściu 5 V. Dodatkowy koszt i złożoność wiążą się z równoważeniem ogniw (aktywnym lub pasywnym), które jest wymagane w przypadku korzystania z wielu superkondensatorów. Architektura z pojedynczym superkondensatorem eliminuje złożoność i koszty równoważenia ogniw. Superkondensator jest ładowany przez układ ładujący i w razie zaniku zasilania rozładowywany przez przetwornicę podwyższającą.

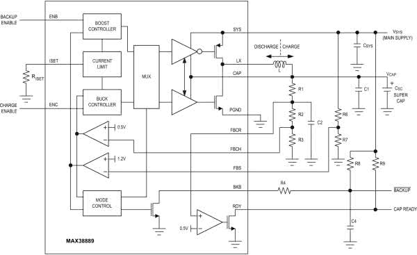
Układ scalony MAX38889

Układ MAX38889 z rodziny Continua MAX3888xx firmy Maxim (obecnie oddział firmy Analog Devices) jest regulatorem napięcia do systemów zasilania awaryjnego z superkondensatorami. Został zaprojektowany do wydajnego przenoszenia mocy między elementem magazynującym a szyną zasilającą systemu. Zapewnia dwukierunkowy transfer mocy przy użyciu tej samej cewki indukcyjnej i eliminuje potrzebę stosowania dodatkowego konwertera mocy. Schemat funkcjonalny układu MAX38889 jest pokazany na rysunku 1.

Rysunek 1. Schemat funkcjonalny układu MAX38889 firmy Maxim [1]

Układ MAX38889 może pracować w jednym z trzech trybów:

  • Tryb ładowania (Charge Mode)

Gdy główne zasilanie systemowe VSYS jest obecne, a jego napięcie jest powyżej progowego napięcia systemowego VSYSTH, układ działa w trybie ładowania i ładuje superkondensator do napięcia VCAP.

  • Tryb gotowości (Ready Mode)

Po naładowaniu elementu magazynującego układ przechodzi do trybu gotowości i pobiera tylko 4 μA prądu, utrzymując element magazynujący w stanie gotowości.

  • Tryb podtrzymania (Discharge (Backup) Mode)

Gdy zasilanie systemowe jest odłączone, układ zapobiega jego spadkowi poniżej napięcia progowego VSYSTH, automatycznie przechodzi do trybu podtrzymania i pobiera energię z superkondensatora, oddając ją do szyny systemowej. Utrzymywane jest wtedy napięcie systemowe na poziomie niższym od VSYSTH o 2,5%. Taka histereza pomiędzy trybem ładowania i podtrzymania zapewnia stabilne przełączanie i pracę układu. Superkondensator musi być w pełni naładowany, aby umożliwić działanie w trybie podtrzymania.

Kluczowe parametry układu MAX38889 (dla VSYS=3,7 V, VCAP=2,5 V):

  • napięcie wyjściowe: 2,5...5,5 V,
  • napięcie na superkondensatorze: 0,5...5,5 V,
  • maksymalny prąd cewki: 3 A,
  • histereza pomiędzy trybem ładowania i podtrzymania: 2,5%,
  • dokładność wartości progowej: ±1%,
  • wydajność szczytowa: 94%,
  • prąd w trybie gotowości: 4 μA,
  • obudowa: TQFN16 3×3 mm.

Oferowane są też inne układy z rodziny Continua MAX3888xx. Układ MAX38888 ma taką samą budowę i podobne parametry: mniejszy maksymalny prąd pracy 2,5 A, mniejszy zakres napięcia na superkondensatorze: 0,8...4,5 V. Układ MAX38886 ma podobne parametry jak układ MAX38888 ale nie ma wyprowadzeń znaczników stanu.

Rysunek 2. Typowy układ aplikacyjny układu MAX38889 firmy Maxim [1]

Typowa aplikacja układu MAX38889 została pokazana na rysunku 2. Układ ma wyprowadzenia, które pozwalają na konfigurowanie jego pracy bez konieczności programowania:

  • Wejście ENC (Charger Enable) – poziom niski wyłącza ładowanie superkondensatora, poziom wysoki (odniesiony do VSYS) umożliwia ładowanie superkondensatora (gdy napięcie VSYS jest powyżej progu VSYSTH);
  • Wejście ENB (Backup Enable) – poziom niski wyłącza możliwość pracy w trybie podtrzymania, poziom wysoki (odniesiony do VSYS) umożliwia pracę w trybie podtrzymania (gdy napięcie VSYS jest poniżej progu VSYSTH);
  • Wyjście RDY (Ready) – ma stan niski, kiedy napięcie na wejściu FBCR (dzielnik dołączony do superkondensatora) jest poniżej 0,5 V i stan wysoki (rezystor podciągający), gdy jest powyżej tej wartości. Gdy poziomy logiczne na wejściach ENC i ENB są niskie, to poziom na wyjściu RDY też jest niski.
  • Wyjście BKB (Backup Status) – ma stan niski wtedy, gdy napięcie na wejściu FBS (dzielnik dołączony do szyny systemowej) jest poniżej 1,2 V i wysoki (rezystor podciągający), gdy jest powyżej. Gdy poziomy logiczne na wejściach ENC i ENB są niskie, to poziom na wyjściu BKB jest wysoki.
  • Wejście ISET (Charge/Discharge Current Select) – średni prąd cewki jest programowany przez użytkownika za pomocą zewnętrznego rezystora o wartości 33...100 kΩ:
    • w trybie ładowania średni prąd ładowania superkondensatora (0,5...1 A) wynosi ICAP_CHG=1,5 A×(33 kΩ/RISET);
    • w trybie podtrzymania przetwornica podwyższająca reguluje napięcie VSYS z prądem maksymalnym (1...3 A) ILX_BU=3 A×(33 kΩ/RISET).

Wyjścia RDY i BKB umożliwiają śledzenie stanu układu w czasie rzeczywistym.

Konfigurowanie napięcia pracy superkondensatora

W trybie ładowania układ dostarcza energię do superkondensatora, aż do osiągnięcia napięcia VCAP_MAX określonego przez dzielnik rezystorowy dołączony do wejścia FBCH (rysunek 2). Aby prąd upływu był mały, należy dobrać dużą rezystancję dzielnika. Typowa wartość dla R3 to 500 kΩ. Wtedy dla VCAP_MAX=2,7 V wartość R1+R2=2,7 MΩ. Jeśli wyjście RDY ma zmienić stan na wysoki od napięcia VCAP równego 1,5 V, to dla R2=402 kΩ uzyskujemy R1=1,8 MΩ.

W trybie podtrzymania układ rozładuje superkondensator, pobierając z niego energię do pracy przetwornicy podwyższającej. Gdy napięcie VSYS spadnie poniżej napięcia progowego VUVLOFG lub gdy napięcie na VFBCH spadnie do poziomu 10% napięcia progowego VTH_FBCH, to przetwornica zostanie wyłączona w celu zabezpieczenia superkondensatora przed zupełnym rozładowaniem.

Konfigurowanie napięcia systemowego

W trybie podtrzymania napięcie systemowe jest określone przez dzielnik rezystorowy dołączony do wejścia FBS. Jeśli napięcie VFBS ma wartość powyżej 1,23 V, to przetwornica (obniżająca) układu pobiera prąd z szyny systemowej i ładuje superkondensator. Jeśli napięcie VFBS spadnie poniżej 1,2 V, to przetwornica (podwyższająca) układu pobiera prąd z superkondensatora i reguluje napięcie na szynie systemowej na poziomie niższym od VSYSTH o 2,5%.

Wybór superkondensatora

Na sperkondensatorze musi pozostać napięcie wymagane do stabilnej pracy układu scalonego. Układ podczas pracy w trybie podtrzymania pobiera stałą moc. Dla wysokiego napięcia VCAP prąd jest niski, ale rośnie w miarę spadku tego napięcia. Energia kondensatora potrzebna do pracy w trybie podtrzymania jest ilorazem stałej mocy pobieranej z układu (VSYS×ISYS) oraz czasu podtrzymania TBACKUP.

Dla sprawności przetwornicy η wymagana pojemność jest określona wzorem

Wymagane obliczenia są dosyć skomplikowane, dlatego można skorzystać z firmowego arkusza obliczeniowego (rysunek 3) pozwalającego na szybkie wyliczenie potrzebnej pojemności superkondensatora dla zadanych parametrów [3]. Wystarczy wpisać dane w zielone pola i przycisnąć przycisk Calculate. Jeśli w polu Errors and Notes nie ma komentarzy, to wyliczoną wartość można uznać za poprawną. W przeciwnym wypadku należy założenia zweryfikować, posługując się poradnikiem zamieszczonym poniżej tabeli. Podaje on ograniczenia zakresów wartości. Arkusz jest przeznaczony dla układu MAX38888, jednak parametry napięciowe układu MAX38889 są podobne (ma większy prąd pracy i trochę większy zakres napięcia pracy).

Rysunek 3. Arkusz kalkulacyjny do obliczania pojemności superkondensatora [3]

Przykład pracy układu MAX38889 dla typowych parametrów: VSYSTH=3,075 V, VCAP_MAX=2,7 V, VCAP_MIN=0,27 V, jest pokazany na rysunku 4. Górne wykresy pokazują napięcia VSYS i VCAP. Dolne wykresy pokazują napięcia na wyprowadzeniach stanu BKB i RDY. Zachowanie tych wyjść jest dosyć skomplikowane.

Rysunek 4. Wykresy obrazujące efekty pracy układu MAX38889 [1]

Praca układu MAX38889 w systemie zasilania

Cechy MAX38889 pozwalają na uzyskanie maksymalnej mocy z pojedynczego superkondensatora 2,7 V, jednocześnie minimalizując dodatkowe obwody, zmniejszając całkowity koszt BOM i upraszczając ogólną implementację. Sposób dołączenia układu MAX38889 do szyny systemowej zasilania jest pokazany na rysunku 5. Pracuje wtedy jako automatyczne podtrzymanie zasilania.

Rysunek 5. Przykład dołączenia układu MAX38889 do szyny systemowej zasilania [1]

Praca z szeregowo połączonymi superkondensatorami

W przypadku zastosowań, w których wymagana jest wyższa wartość napięcia, konieczne jest łączenia wielu superkondensatorów szeregowo, ponieważ standardowe napięcie superkondensatora ma wartość 2,7 V. Ze względu na tolerancje pojemności, różne prądy upływu i ESR napięcie na każdym kondensatorze nie jest równomiernie rozłożone. Prowadzi to do nierównowagi napięcia na superkondensatorach, ponieważ napięcie jednego superkondensatora będzie wyższe niż drugiego superkondensatora. Wraz ze wzrostem temperatury i wieku superkondensatorów ta nierównowaga napięcia wzrasta, a napięcie na jednym superkondensatorze może wzrosnąć do wartości większej niż napięcie znamionowe. Bardzo ważne jest zrównoważenie napięć na każdym superkondensatorze, aby zapewnić długą żywotność.

Jest kilka metod realizacji równoważenia:

  • Metoda pasywna równoważenia napięć – jest to metoda z zastosowaniem rezystorów dołączonych równolegle do superkondensatorów. Dla dwóch superkondensatorów połączonych szeregowo i rezystorów 100 kΩ uzyskiwane różnice napięcia wynoszą kilkadziesiąt miliwoltów. Metoda jest skuteczna, ale powoduje stałe rozładowywanie superkondensatorów przez rezystory. Czas równoważenia jest długi.
  • Metoda aktywna równoważenia napięć – jest to metoda z zastosowaniem wzmacniacza operacyjnego. Aby zmniejszyć rozpraszanie mocy i utrzymać równowagę napięć, obwód równoważący można zrealizować za pomocą wzmacniacza operacyjnego. To rozwiązanie może przyczynić się do szybszego zrównoważenia napięcia, nawet jeśli stosuje się wysokie wartości rezystancji. Aby zmniejszyć straty mocy w dodatkowym obwodzie, trzeba wybrać wzmacniacz operacyjny, który wymaga bardzo niskiego prądu zasilania, np. 750 nA. Napięcie robocze wzmacniacza operacyjnego powinno być wyższe niż maksymalne napięcie superkondensatora. Może być potrzebny rezystor tłumiący, aby uniknąć nieprawidłowych oscylacji.
Rysunek 6. Aktywna metoda równoważenia napięć na superkondensatorach [4]

Układ równoważący z rysunku 6 będzie aktywny, gdy napięcie na superkondensatorze nie jest zrównoważone. Po zrównoważeniu napięć na każdym superkondensatorze maleje pobór energii przez układ równoważenia. Całkowite zużycie energii jest znacznie mniejsze niż w przypadku metody pasywnej. Napięcie niezrównoważenia wynosi kilka miliwoltów.

Jest jeszcze stosowana aktywna metoda równoważenia napięć z użyciem przeznaczonych układów scalonych z matrycą tranzystorów MOSFET [4].

Zestaw ewaluacyjny z układem MAX38889

Firmowy zestaw ewaluacyjny z układem MAX38889 umożliwia szybkie rozpoczęcie prób praktycznych, szczególnie że układ ma bardzo małą obudowę TQFN16 3×3 mm [2]. Płytka drukowana została zrealizowana jako dwuwarstwowa (dokładne rysunki w dokumentacji) [2]. Widok płytki drukowanej zestawu jest pokazany na zdjęciu tytułowym [2]. Zwraca uwagę duży superkondensator 10 F/2,7 V po prawej stronie i masywne gniazdka bananowe z wyprowadzonymi napięciami VSYS, VCAP.

W zestawie zostało zastosowane rozwiązanie ze schematu pokazanego na rysunku 2 z drobnymi dodatkami:

  • wejście ENC zostało wyprowadzone na złącze ENC umożliwiające dołączenie do VSYS za pomocą zworki,
  • wejście ENB zostało wyprowadzone na złącze ENC umożliwiające dołączenie do VSYS za pomocą zworki.
  • do wyjścia jest dołączany rezystor 4,02 Ω, 1 W poprzez zworkę LOAD.

Ustawione fabrycznie parametry pracy: VSYSTH=3,075 V, VCAP_MAX=2,7 V, VCAP_MIN=0,27 V, ICAP_CHG=1,5 A, ILX_BU=3 A.

Producent zaleca wykonanie poniższych czynności, aby zweryfikować działanie płytki:

Uwaga! Nie należy włączać zasilania, dopóki wszystkie połączenia nie zostaną wykonane.

  1. Sprawdź, czy zworka jest założona na stykach ENC 1 i 2 (ładowanie włączone);
  2. Sprawdź, czy zworka jest założona na stykach ENB 1 i 2 (podtrzymanie włączone);
  3. Sprawdź, czy zworka LOAD jest otwarta (żadne obciążenie nie jest podłączone do VSYS);
  4. Na zasilaczu ustaw napięcie na 3,4 V (przy wyłączonym wyjściu);
  5. Podłącz wyjście zasilacza do zacisków VSYS i PGND;
  6. Podłącz multimetr cyfrowy między zaciskami VSYS i PGND;
  7. Podłącz multimetr cyfrowy między zaciskami VCAP i PGND;
  8. Włącz zasilanie i sprawdź, czy napięcie superkondensatora na VCAP wzrasta i zatrzymuje się przy około 2,7 V;
  9. Odłącz zasilanie od zacisków VSYS i PGND;
  10. Sprawdź, czy napięcie VSYS wynosi ok. 3 V i czy superkondensator zaczyna się rozładowywać;
  11. Zainstaluj zworkę JU2 (włącza obciążenie 4,02 Ω pomiędzy VSYS i PGND);
  12. Sprawdź, czy VSYS pozostaje na poziomie 3 V, podczas gdy VCAP obniża się do poziomu ok. 1 V;
  13. Sprawdź, czy VSYS wynosi 0 V, gdy VCAP spadnie poniżej 1 V.
Rysunek 7. Doładowanie superkondensatora w stanie gotowości

Próby wykonane według powyższej procedury wykazały kilka ciekawych zachowań układu MAX38889:

  • Prąd ładowania zależy od napięcia wejściowego z szyny systemowej zasilania. np. dla 3,4 V wynosi ok. 0,36 A (dla fabrycznych ustawień konfiguracyjnych zestawu). Maleje on szybko w miarę zmniejszania tego napięcia do poziomu progu VSYSTH. Czas pełnego naładowania superkondensatora (0...2,7 V) dla typowego wejścia (3,4 V, 1 A) wynosi ok. 18 s;
  • W trakcie doładowania superkondensatora w stanie gotowości (rysunek 7) napięcie na wyjściu BKB spada do 1,5293 V (szpilka). Jest to poziom zbliżony do typowego progu przełączania wejścia logicznego CMOS. Może to powodować fałszywe sygnalizowanie stanu rozładowania. Dzieje się tak pomimo zastosowania w układzie filtra 20 kΩ, 2,2 nF dołączonego do wyjścia BKB;
  • Wyjście RDY sygnalizuje tylko poziomem wysokim stan ładowania i gotowości a stanem niskim stan podtrzymania;
  • Wyjście BKB ma stan niski w stanie ładowania dla VCAP poniżej ok. 1,5 V oraz poniżej ok. 1. 6 V w stanie podtrzymania (rysunek 8). Wydaje się, że te poziomy zależą od szybkości zmian napięcia VCAP;
  • Układ udostępnia tryb podtrzymania, dopiero gdy w pełni naładuje superkondensator (po przejściu do stanu gotowości). Stan gotowości nie jest osobno sygnalizowany – nie wiadomo, czy i kiedy superkondensator został w pełni naładowany;
  • W stanie podtrzymania wyłączenie przetwornicy podwyższającej jest wykonywane przy napięciu VCAP zależnym od szybkości spadku tego napięcia. Dla obciążenia 164 Ω (rysunek 9) jest to ok. 200 mV (ok. 18 mA), dla obciążenia 4,02 Ω (ok. 0,7 A) jest to ok. 600 mV.
Rysunek 8. Zmiana stanu znacznika BKB podczas rozładowania superkondensatora w stanie podtrzymania

Pierwsze dołączenie zestawu do zasilacza pokazało duży prąd upływu superkondensatora. Kondensator był prawdopodobnie rozładowany przez dłuższy czas. Po utrzymaniu stanu naładowania przez kilka godzin superkondensator się uformował i nastąpił duży spadek prądu upływu. Jest to typowe zjawisko dla kondensatorów aluminiowych.

Rysunek 9. Wyłączenie przetwornicy podwyższającej w stanie podtrzymania

Zastosowany na płytce zestawu superkondensator 10 F jest wycofany z produkcji i ma dosyć kiepskie parametry. Dlatego zostały wykonane próby z superkondensatorem BUP002R8L606FC 60 F, 2,8 V (BIGCAP) z rezystancją ESDR 30 mΩ przy prądzie upływu poniżej 180 μA (test 72 h, 25°C). Czas pełnego naładowania tego superkondensatora (0...2,7 V) dla typowego wejścia (3,4 V) wynosi ok. 110 s. Prąd pobierany wzrasta od ok. 0,36 A do ok. 0,8...0,9 A. Napięcie VCAP wykazuje sinusoidalne oscylacje 12,9 kHz z amplitudą ok. 1,32 V. Zakłócenia o tej częstotliwości pojawiają się też na wejściowej szynie systemowej. Podczas rozładowania z obciążeniem 4,02 Ω czas do zmiany wyjścia BKB na poziom niski wynosił 58 s, a czas do wyłączenia przetwornicy podwyższającej ok. 75 s. Od napięcia VCAP ok. 1,1 V regulowane napięcie wyjściowe stopniowo spadało przez 8 s do poziomu ok. 2,2 V (rysunek 10). Tak niski poziom napięcia na szynie systemowej może wymagać zastosowania zabezpieczenia podnapięciowego w zasilanym układzie.

Rysunek 10. Wyłączanie przetwornicy podwyższającej dla superkondensatora 60 F

Ciekawie zachowuje się układ przy ograniczeniu prądu wejściowego do 4,6 mA (rysunek 11). Układ ładuje wtedy superkondensator impulsowo z częstotliwością ok. 550 kHz. Zakłócenia o tej częstotliwości pojawiają się też na wejściowej szynie systemowej.

Rysunek 11. Ładowanie prądem 4,6 mA (pojemność 60 F)

Podsumowanie

Układ MAX38889 bardzo szybko ładuje superkondensator przy wystarczająco dużym prądzie pobieranym z szyny systemowej. Próby pokazały pewne kłopoty działania przy zbyt szybkich i zbyt wolnych zmianach napięcia na superkondensatorze. Układ potrafi za to poprawnie pracować przy bardzo szerokim zakresie prądu wejściowego. Prąd pobierany z szyny systemowej silnie zależy od rezystancji doprowadzenia. Układ tak reguluje pobór prądu, że na wejściu jest napięcie trochę powyżej ustawionego progu VSYSTH (tutaj jest to ok. 3,12 V).

Zastosowanie pojedynczego superkondensatora w systemie pozyskiwania energii solarnej z układem BQ25570 zastało opisane w poprzednim artykule [S51]. Zastosowanie dwóch niskonapięciowych superkondensatorów z aktywnym równoważeniem w systemie pozyskiwania energii solarnej z układem AEM10330 zastało pokazane w poprzednim artykule [S55]. Podstawową zaletą układu MAX38889 jest automatyczna praca, obsługa niskonapięciowego superkondensatora i prosty sposób zastosowania go jako „dodatek” do systemu.

Henryk A. Kowalski
Instytut Informatyki
Politechnika Warszawska

Wybrane artykuły kursu „Systemy dla Internetu Rzeczy” w miesięczniku „Elektronika Praktyczna”:
[S51] Pozyskiwanie energii słonecznej – układ BQ25570, EP 8/2021
[S55] Zestaw ewaluacyjny EVK10330 firmy E-peas pozyskiwania energii słonecznej, EP 12/2021

Literatura:
[1] MAX38889 2,5 V–5,5 V, 3 A Reversible Buck/Boost Regulator for Backup Power Applications, https://bit.ly/3tCcvaj
[2] MAX38889 AEVKIT, Evaluation Kit for the MAX38889, https://bit.ly/3Kn2B2w
[3] Super Capacitor Calculator (XLSM), Maxim Integrated, https://bit.ly/3Kl5ror
[4] VOLTAGE BALANCING TECHNIQUES FOR SERIES SUPERCAPACITOR CONNECTIONS FOR MAX38886, MAX38888, MAX38889, Niranjan Kumar Bompally, AN7552, 28 Jun, 2021, https://bit.ly/3Ii1GOL
Artykuł ukazał się w
Elektronika Praktyczna
luty 2022
Elektronika Praktyczna Plus lipiec - grudzień 2012

Elektronika Praktyczna Plus

Monograficzne wydania specjalne

Elektronik listopad 2025

Elektronik

Magazyn elektroniki profesjonalnej

Raspberry Pi 2015

Raspberry Pi

Wykorzystaj wszystkie możliwości wyjątkowego minikomputera

Świat Radio listopad - grudzień 2025

Świat Radio

Magazyn krótkofalowców i amatorów CB

Automatyka, Podzespoły, Aplikacje listopad - grudzień 2025

Automatyka, Podzespoły, Aplikacje

Technika i rynek systemów automatyki

Elektronika Praktyczna listopad 2025

Elektronika Praktyczna

Międzynarodowy magazyn elektroników konstruktorów

Elektronika dla Wszystkich grudzień 2025

Elektronika dla Wszystkich

Interesująca elektronika dla pasjonatów