Systemy dla Internetu Rzeczy (51). Pozyskiwanie energii słonecznej – układ BQ25570

Systemy dla Internetu Rzeczy (51). Pozyskiwanie energii słonecznej – układ BQ25570

Wraz z rozwojem Internetu Rzeczy, zdalne czujniki, które monitorują parametry środowiskowe i przesyłają dane do systemu hosta poprzez połączenie internetowe, stają się niezwykle powszechne. Jednym z podstawowych zadań większości takich urządzeń jest działanie w trybie ciągłym. Spełnienie tego warunku wymaga stałego zasilania energią elektryczną. Jedną z metod osiągnięcia tego celu jest zastosowanie techniki pozyskiwania energii. Zaprojektowanie czujnika, który ma być zasilany z odnawialnego źródła energii, na przykład panelu słonecznego lub generatora termoelektrycznego lub piezoelektrycznego, wymaga więcej czasu, lepszej znajomości komponentów i doświadczenia w projektowaniu niż w przypadku systemu ze standardowym źródłem zasilania.

W ofertach dystrybutorów elementów elektronicznych dostępnych jest wiele układów scalonych przeznaczonych do pozyskiwania energii z ogniw słonecznych. Bardzo interesującym wyborem jest seria trzech układów BQ25xxx firmy Texas Instruments o podobnej budowie i różnej funkcjonalności. Dostępne są również tanie płytki uruchomieniowe z tymi układami. Dlatego została podjęta próba sprawdzenia całości w praktyce. Szczególnie że po eksperymentach przeprowadzonych przez inne osoby opinie wahają się od: „zupełnie nieprzydatny” do „bardzo przydatny”. Dokładniejszy opis budowy i działania ogniw słonecznych oraz sposobu ładowania akumulatorów litowych jest zamieszczony w poprzednim odcinku serii [S49].

BQ25570 firmy Texas Instruments

Układ scalony BQ25570 to wysoce zintegrowane rozwiązanie do pozyskiwania energii, które jest dobrze dostosowane do specjalnych potrzeb aplikacji o bardzo niskim poborze mocy [1]. Układ jest specjalnie zaprojektowany do efektywnego pozyskiwania i zarządzania niską mocą, od mikrowatów (μW) do miliwatów (mW), energii generowanej z różnych źródeł prądu stałego, takich jak ogniwa fotowoltaiczne (słoneczne) lub generatory termiczne. Przy zastosowaniu diod prostowniczych można pozyskiwać energię z wibracji czujników piezoelektrycznych. Układ jest szczególnie przydatny w zastosowaniach takich jak bezprzewodowe sieci czujników (WSN), które mają rygorystyczne wymagania dotyczące sposobu zasilania i jego mocy.

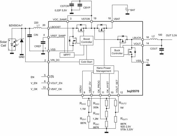
Rysunek 1. Uproszczona organizacja wewnętrzna układu scalonego BQ25570

Praca jest zorganizowana w postaci kilku współpracujących obwodów. Uproszczona organizacja wewnętrzna układu scalonego BQ25570 została pokazana na rysunku 1. Układ wejściowy obejmuje wyprowadzenie VIN i zawiera jednostkę zimnego startu i kontroler MPPT. Jest on ściśle powiązany z układem ładowania zawierającym przetwornicę podwyższającą z obwodem ładowania i kontrolerem poziomów baterii (oznaczonym na rysunku 1 jako układ zarządzania niską mocą). Układ wyjściowy zawiera przetwornicę obniżającą.

BQ25570 ma pięć trybów funkcjonalnych:

  • praca w trybie zimnego startu,
  • wyłączona przetwornica podwyższająca (tryb uśpienia),
  • włączona przetwornica podwyższająca,
  • tryb z włączoną przetwornicą obniżającą,
  • wyłączenie termiczne (zabezpieczenie).

Wysoki poziom na wejściu EN wyłącza układ scalony, w tym przetwornicę podwyższająca, przetwornicę obniżającą i obwód zarządzania akumulatorem. Wyłączany jest również tranzystor PFET, który łączy VBAT z VSTOR. Można to opisać jako tryb uśpienia, ponieważ ustawia układ scalony w najniższym stanie poboru mocy i zapewnia długi okres przechowywania energii bez znacznego rozładowania akumulatora dołączonego do VBAT. Wejście VOUT_EN jest używane do włączania i wyłączania przetwornicy obniżającej.

Podstawowe parametry układu BQ25570:

  • prąd spoczynkowy (pełna praca): 488 nA (typowo),
  • prąd spoczynkowy (tryb uśpienia): <5 nA.

Układ wejściowy

  • liczba ogniw słonecznych (solar cel): 1,
  • napięcie zimnego rozruchu: Vin ≥ 600 mV (15 μW),
  • ciągłe pozyskiwanie energii z wejścia (Vin): od 100 mV do 5,1 V,
  • moc wejściowa dla normalnego ładowania: 5 μW do 510 mW,
  • prąd wejściowy: 0,1 A (maks.),
  • programowalne śledzenie maksymalnego punktu mocy (MPPT).

Przetwornica podwyższająca

  • magazynowanie energii: Li-Ion/Li-Polimer, SuperCap,
  • napięcie pracy wyprowadzeń (VSTORE, VBAT, VOUT): 2 V do 5,5 V,
  • ograniczenie prądu ładowania: 230 mA (typ.),
  • wewnętrznie ustawiony poziom podnapięciowy i nadnapięciowy.

Przetwornica obniżająca

  • programowalne regulowane napięcie wyjściowe (VOUT): od 1,8 V do 5,5 V,
  • prąd wyjściowy: 110 mA (typ.),
  • wydajność: do 93%.

Przetwornica podwyższająca

Przetwornica podwyższająca jest dołączana do wejścia – do wyprowadzenia VIN_DC (wymagany kondensator minimum 4,7 μF) a na wyjściu do VSTOR (wymagany kondensator minimum 4,7 μF+0,1 μF). Rozpoczynając pracę układu dla VSTOR=VBAT <100 mV, obwód zimnego startu potrzebuje co najmniej 600 mV na wejściu VIN, aby naładować kondensator dołączony do wyprowadzenia VSTOR, aż do napięcia VSTOR_CHGEN (typowo 1,8 V). Gdy napięcie na VSTOR jest powyżej VSTOR_CHGEN wtedy przetwornica podwyższająca pobiera energię z wejścia VIN o napięciu od 100 mV, stosując tryb sterowania modulacją częstotliwości impulsów (PFM) do regulacji napięcia na VIN_DC blisko żądanego napięcia odniesienia. Napięcie odniesienia jest ustawiane przez obwód MPPT. Przetwornica podwyższająca jest wyłączana, gdy napięcie na VSTOR osiągnie ustawiony przez użytkownika próg VBAT_OV, aby chronić akumulator podłączony do VBAT (wymagany kondensator minimum 100 μF) przed przeładowaniem.

Zabezpieczenie przepięciowe

Aby akumulatory nie były narażone na nadmierne napięcia ładowania i aby zapobiec przeładowaniu pojemnościowego elementu magazynującego, poziom progu przepięcia (VBAT_OV) należy ustawić za pomocą zewnętrznych rezystorów dołączonych do wyprowadzenia VBAT_OV. Jest to również wartość napięcia, do której ładowarka będzie regulować wyprowadzenia VSTOR, VBAT, gdy wejście ma wystarczającą moc.

Zabezpieczenie przed nadmiernym rozładowaniem

Aby zapobiec głębokiemu rozładowaniu i uszkodzeniu akumulatorów oraz aby zapobiec całkowitemu wyczerpaniu ładunku z pojemnościowego elementu magazynującego, przetwornica podwyższająca ma wewnętrznie ustawiony próg podnapięciowy (VBAT_UV) plus wewnętrzne napięcie histerezy (VBAT_UV_HYST). Aby funkcja VBAT_UV działała poprawnie, obciążenie systemu powinno być podłączone do wyprowadzenia VSTOR, a element magazynujący powinien być podłączony do wyprowadzenia VBAT. Gdy napięcie na VSTOR wzrośnie powyżej progu VBAT_UV plus VBAT_UV_HYST, wyprowadzenia VSTOR i VBAT są skutecznie zwarte przez wewnętrzny tranzystor PMOS FET. Wyjście VBAT_OK sygnalizuje spadek napięcia VSTOR poniżej progu ustawianego rezystorami dołączonymi do wyprowadzeń VBAT_OK_PROG i VBAT_OK_HYST.

MPPT

W układzie scalonym BQ25570 zaimplementowano śledzenie punktu maksymalnej mocy (MPPT) w celu maksymalizacji mocy pobieranej ze źródła pozyskiwania energii. Obwód MPPT co 16 s (typowo) odłącza na 256 ms (typowo) od wyprowadzenia VIN wejście przetwornicy podwyższającej. Wtedy kondensator 10 nF dołączony do wyprowadzenia VREF_SAMP jest ładowany do części napięcia obwodu otwartego (VOC) wejściowego źródła energii. Dołączenie wejścia VOC_SAMP do wyprowadzenia VSTOR ustawia próbkowanie VOC na 80% (co jest typowe dla obsługi ogniw słonecznych). Przetwornica podwyższająca pośrednio moduluje impedancję wejściową, regulując napięcie wejściowe przetwornicy podwyższającej, wykrywane przez pin VIN, do próbkowanego napięcia odniesienia, zapamiętanego na kondensatorze dołączonym do VREF_SAMP. Dokładny punkt pracy MPPT można zoptymalizować, podłączając zewnętrznie dwa rezystory między VRDIV i GND, z punktem środkowym dołączonym do VOC_SAMP.

Przetwornica obniżająca

Wejście przetwornicy obniżającej jest dołączone do wyprowadzenia VSTOR, a wyjście do VOUT. Przetwornica realizuje sterowanie z modulacją częstotliwości impulsów (PFM) do regulacji napięcia w pobliżu żądanego napięcia odniesienia. Napięcie regulowane na pinie VOUT jest ustawiane przez programowany przez użytkownika dzielnik rezystancyjny dołączony do wyprowadzenia VOUT_SET. Przetwornica jest wyłączana, gdy napięcie na VSTOR spadnie poniżej VBAT_UV. Przetwornica nadal działa w trybie przesyłania (100% cyklu pracy), przekazując napięcie wejściowe na wyjście, o ile VSTOR jest większe niż VBAT_UV i mniejsze niż VOUT. Przetwornica obniżająca została zoptymalizowana, aby zapewnić wysoką sprawność przy małych prądach wyjściowych (<10 μA) oraz dużych (~110 mA).

Zarządzanie Nano-Power

Wysoka wydajność układu BQ25570 została osiągnięta dzięki opatentowanemu obwodowi i algorytmowi zarządzania Nano-Power. Ta funkcja zasadniczo próbkuje i utrzymuje napięcie VSTOR w celu zmniejszenia średniego prądu spoczynkowego. Oznacza to, że obwody wewnętrzne są aktywne tylko przez krótki czas, a następnie wyłączone przez pozostały czas przy najniższym wykonalnym cyklu pracy. Ten proces powtarza się co 64 ms.

Układy scalone BQ25504 i BQ25505

Dostępne są również wcześniejsze wersje układów scalonych z tym samym algorytmem śledzenia punktu maksymalnej mocy (MPPT). Układ BQ25504 jest pierwszy w tej serii i ma budowę taką jak BQ25570, lecz nie zawiera przetwornicy obniżającej [9]. Parametry pracy są bardzo zbliżone, z mniejszym zakresem napięć wejściowych od 130 mV do 3,0 V, mniejszym zakresem napięć ładowania od 2,5 V do 5,25 V oraz trochę niższym progiem zakończenia zimnego startu 1,77 V.

Układ BQ25505 ma budowę taką jak BQ25570 (i zbliżone parametry pracy), lecz zamiast przetwornicy obniżającej ma dwukanałowy układ diody idealnej z zewnętrznymi tranzystorami MOSFET [10]. Umożliwia to zastosowanie podstawowej baterii systemu, traktowanie pozyskanej energii jako zasilanie pomocniczego i automatyczne przełączanie wyjścia pomiędzy nimi.

Projektowanie zdalnego czujnika zasilanego energią słoneczną

Optymalizację systemu zasilanego akumulatorem z ładowaniem słonecznym można wykonać w pięciu (łatwych) krokach [3]:

  1. Dobór sposobu pozyskiwania energii zewnętrznej odpowiedniego do środowiska pracy czujnika;
  2. Minimalizacja obciążenia poprzez pracę systemu w zredukowanym cyklu pracy;
  3. Wybór optymalnego układu scalonego do zarządzania energią;
  4. Dobór baterii zapewniającej zasilanie podczas okresu ciemności;
  5. Określenie minimalnego wymaganego rozmiaru panelu słonecznego.

Te punkty pokazują, jak optymalnie zaprojektować urządzenie zasilane z energii pozyskanej z otoczenia, wyposażone w nadajnik-odbiornik radiowy i akumulator litowo-jonowy, tak aby źródło energii i akumulator były odpowiednio dobrane do obciążenia, bez nadmiernego przerostu obwodu i dodatkowych kosztów. Rozpoczynając od obciążenia systemu i przechodząc do źródła wejściowego, można zaprojektować ekonomiczny system z komponentami o optymalnych parametrach.

Krok 1. Wybór sposobu pozyskiwania energii zewnętrznej

Pierwszym krokiem jest wybranie odpowiedniego typu przetwornika energii dla środowiska pracy czujnika, tak aby zmaksymalizować ilość energii pozyskanej poza czasem ciemności. Przykładowy system, do celów ilustracyjnych, to czujnik zewnętrzny o małej mocy i minimalnych rozmiarach, napędzany panelem słonecznym.

Krok 2. Minimalizacja obciążenia

Przykładowy schemat blokowy projektu zdalnego czujnika temperatury zasilanego energią słoneczną został pokazany na rysunku 2.

Rysunek 2. Projekt zdalnego czujnika temperatury [3]

Najbardziej krytycznym krokiem w projektowaniu systemu zbierania energii jest zminimalizowanie profilu obciążenia systemu poprzez:

  • wybór układów scalonych o najniższym zużyciu energii,
  • działanie tych układów scalonych w trybie impulsów o krótkim cyklu pracy.

Dla uproszczenia obliczeń przyjmiemy, że sam czujnik, peryferia I/O oraz transceiver RF są zasilane z akumulatora Li-Ion z szyny 3,6 V (z wyprowadzenia VSTOR) z dużym średnim obciążeniem (oznaczenie „HI”), natomiast rdzeń procesora jest zasilany (wyprowadzenie VOUT) z osobnej szyny 1,8 V („LO”). Aby zmniejszyć całkowite zużycie energii, system ma dwa powtarzane okresowo tryby aktywne i tryb uśpienia. Tryb pomiaru to pomiar temperatury wykonywany przez 0,5 sekundy. Natychmiast po trybie pomiaru, tryb nadawania i odbioru (tryb TXRX) wysyła i odbiera dane do/z hosta przez 100 ms co 60 s. Procesor przechodzi w tryb uśpienia o niskim poborze mocy, podczas gdy transceiver i urządzenia pomiarowe są wyłączane. Profil prądu obciążenia dla systemu pokazano na rysunku 3.

Rysunek 3. Bieżące profile obciążenia zasilania (obie szyny) [3]

Krok 3. Wybór układu scalonego do zarządzania zasilaniem

Z profilu obciążenia można wybrać przetwornicę DC/DC i/lub ładowarkę akumulatorów ze specyfikacjami odpowiednimi do pracy na tych poziomach napięcia i prądu, a także kilka innych kluczowych funkcji. W idealnym przypadku prąd spoczynkowy układów scalonych zasilania jest znacznie niższy niż pobór prądu przez system w trybie uśpienia. Ponieważ źródło energii (solarnej) ma znacznie wyższą impedancję wyjściową niż typowy akumulator o niższej impedancji, zachowuje się bardziej jak źródło prądu zamiast źródła napięcia. Powoduje to drastyczny spadek napięcia wyjściowego takiego źródła przy znacznie niższych prądach wyjściowych niż dla źródła o niskiej impedancji. Dlatego przetwornica DC/DC, która pracuje bezpośrednio po źródle energii, musi zarządzać (ograniczać) własny pobór prądu wejściowego, tak aby napięcie wyjściowe źródła nie spadło.

System o minimalnych wymiarach, obejmujący powierzchnię paneli słonecznych, będzie miał jak najmniej ogniw słonecznych, wytwarzających od 0,6 do 0,7 V każdy, szeregowo lub równolegle. Pełne ładowanie akumulatora litowo-jonowego 4,2 V z ładowarki typu buck wymaga więcej niż 7 do 8 ogniw słonecznych połączonych szeregowo.

Ładowarka typu boost zapewnia większą elastyczność konfiguracji paneli słonecznych i potencjalnie mniej paneli słonecznych. Wybieramy układ scalony BQ25570 z ładowarką akumulatorów typu boost oraz ze śledzeniem maksymalnego punktu mocy (MPPT) a także z dodatkową przetwornicą typu buck.

Krok 4. Oblicz minimalny rozmiar baterii na podstawie prądów obciążenia

Pojemność baterii jest mierzona w miliamperach (mAh). Dobierając rozmiar baterii, aby zapewnić pełną pracę przez maksymalnie dwa dni ciemne (zachmurzenie), najpierw obliczamy całkowity prąd pobierany z baterii IHI1 (tylko HI) + IHI2 (gałąź LO). Wykorzystując zmierzone wartości sprawności η dla konwertera buck z dokumentacji BQ25570 [7], odzwierciedlamy prąd obciążenia konwertera buck (ILO) z powrotem do prądu wysokiej szyny (IHI2), rozwiązując równanie bilansu sprawności:

η=POUT/PIN=(VOUT·IOUT)/(VIN·IIN)

Ponieważ czas działania panelu słonecznego jest mierzony w dniach, mnożymy przez cykl pracy każdego trybu, a następnie 24 godziny/dobę, aby uzyskać zużycie mAh/dzień. W tabeli 1 pokazano podsumowanie obliczeń.

Opis

Układ BQ25570 jest dobrym rozwiązaniem ze względu na dwie przetwornice. Ponadto ILO=5 mA jest znacznie poniżej maksymalnego prądu wyjściowego przetwornika buck wynoszącego 100 mA. Także pobór mocy 3,6 V·(IHI1+IHI2)·TXRX/0,80=86,9 mW jest znacznie poniżej maksymalnej mocy wejściowej przetwornicy 510 mW.

W przypadku dwóch bezsłonecznych dni absolutna minimalna pojemność baterii wymagana do ciągłej pracy czujnika zdalnego wynosi 2 dni · 2,10 mAh/dzień=4,20 mAh. Zalecany jest akumulator o nieco większej pojemności, aby zapewnić pewien margines bezpieczeństwa, żeby akumulator nie rozładował się całkowicie pod koniec okresu ciemności.

Jeśli chcemy użyć superkondensatora, który jest w pełni naładowany do 4,2 V, ale napięcie nie może spaść poniżej 2,5 V, trzeba rozwiązać poniższe równanie dla pojemności CSUPER

3,57 mAh/1000·3600 s/h·3,6 V=1/2·CSUPER·(4,2 V2 – 2,5 V2)

I wtedy uzyskujemy CSUPER=11,2 F.

Krok 5: Określ rozmiar panelu słonecznego

Pomnożenie 2,10 mAh/dzień przez średnie napięcie akumulatora 3,6 V daje zapotrzebowanie systemu 7,56 mWh/dzień. Jeśli panel słoneczny dostarcza zasilanie do ładowarki boost BQ25570 całą dobę przez 7 dni w tygodniu, to przy średniej sprawności 80% system mógłby działać z wyjścia ładowarki boost, bez baterii – gdyby ogniwo słoneczne zapewniało 7,56 mAh/dzień/0,8=9,45 mWh/dzień. Jednak ładujemy tylko przez 5 z 7 dni roboczych w tygodniu i tylko przez 4 godziny na dobę, a akumulator zapewnia energię przez 2 ciemne dni i podczas godzin bez ładowania. Oznacza to, że panel słoneczny musi zapewnić dodatkową moc, aby naładować akumulator łącznie 9,45 mWh/dzień · 7 dni/5 dni/4 h/dzień=2,65 mW. Zakładając, że dostępny jest mały panel słoneczny zapewniający 0,025 W/cm2 przy minimalnym oświetleniu, wówczas potrzebujemy tylko 2,65 mW/0,025 mW/cm2=132 cm2 powierzchni panelu słonecznego. Producent na stronie produktu [1] dostarcza plik bq25570SolarAppDesignExample_V1p3.xlsx z arkuszem kalkulacyjnym służącym do obliczeń parametrów pracy takiego samego projektu.

Projekty referencyjne

Jest kilka firmowych projektów referencyjnych z układem BQ25570. Już w dokumentacji układu BQ25570 [7] jest zamieszczony opis zastosowania układu do zbierania energii słonecznej. Zamieszczony jest podstawowy schemat referencyjny (rysunek 1) oraz wzory obliczeniowe i przykładowe rozwiązania projektowe. W projekcie TIDA-00242 realizowany jest w zasadzie podstawowy schemat referencyjny [6]. Pokazane rezultaty pomiarowe dobrze obrazują nieliniowe zależności pracy ogniw solarnych i ich obciążenia. Rozwinięciem tego rozwiązania jest projekt referencyjny TIDA-00588 [5]. Pokazane tam wykresy dobrze obrazują wewnętrzne działanie układu BQ25570 w różnych trybach pracy.

Moduł CJMCU-2557 z układem BQ25570

Jest wiele modułów sprzętowych z układem BQ25570, zaczynając od modułu ewaluacyjnego BQ25570EVM-206 firmy Texas Instruments. Zawiera on praktycznie sam układ scalony i kilka elementów pasywnych oraz zworki [8]. W sieci można znaleźć wiele innych modułów z tym układem, np. MIKROE-2814, oraz bardzo dużo wersji modułu CJMCU-2557 produkcji chińskiej [4] (fotografia 1).

Fotografia 1. Przykład taniej płytki uruchomieniowej z układem BQ25xxx

Ma on niską cenę, deklarację oryginalności układu scalonego, zainstalowany superkondensator 0,22 F oraz listę podstawowych parametrów:

  • wejście napięcia zasilania modułu: DC 0,1...5,1 V,
  • napięcie wyjściowe BAT/wyjście: 2...5,5 V,
  • temperatura otoczenia podczas pracy: –40...85°C.

W sieci nie są udostępniane inne informacje o module. Na szczęście jest dostępny bardzo ciekawy blog opisujący próby z tym modułem. Autor wykonał pomiar podstawowych rezystorów konfigurujących na płytce i podał przybliżony schemat modułu CJMCU-2557 [2]. Jest to schemat zaadaptowany z opisu zastosowania modułu w dokumentacji układu BQ25570 [8].

Producent na stronie produktu [1] dostarcza arkusz kalkulacyjny w pliku bq25505(70_Design_Help_V1_3.xlsx służący do obliczeń parametrów pracy układu BQ25570 oraz doboru wartości rezystorów sterujących. W arkuszu pokazany jest schemat zgodny z dokumentacją układu BQ25570 [7] i z przybliżonym schematem modułu CJMCU-2557 (rysunek 1). Po wpisaniu, dla obliczanego parametru, w górnych wierszach: sumarycznej rezystancji w gałęzi oraz wartości wymaganego napięcia, w środkowych wierszach są pokazane wyniki obliczeń (rysunek 4).

Rysunek 4. Wygląd arkusza kalkulacyjnego z wyliczonymi parametrami dla modułu CJMCU-2557

Ze względu na wymóg niskiej wartości prądu płynącego przez rezystory bardzo istotny jest dobór wysokiej wartości sumarycznej rezystancji w granicach MΩ. Dla oryginalnej wartości rezystora ROUT1=887 kΩ napięcie VOUT (OUTPUT) wynosi 2,5 V. Aby dopasować moduł do zasilania układów z napięciem 3,3 V, wartość tego rezystora została obliczona i zmieniona na 570 kΩ.

Widok obu stron zmontowanej płytki modułu CJMCU-2557 jest pokazany na fotografii 1. Po jednej stronie jest rząd pól lutowniczych do zamontowania listwy 2,54 mm złącza sterowania (J2). Po drugiej stronie są trzy miejsca do zamontowania złączy 3,5 mm. Dostępne są: wejście INPUT – TB1 (wyprowadzenie VIN_DC), wyjście OUTPUT – TB2 (wyprowadzenie przetwornicy buck VOUT) oraz BAT – J2 ((wyprowadzenie VBAT). Brak jest udostępnionego głównego wyprowadzenia zasilania VSTOR. Można to poprawić poprzez dolutowanie się na górze płytki do nóżki superkondensatora CSTOR.

Złącze sterowania (J2) zawiera sygnały:

  • GND – masa,
  • V_EN – włączanie przetwornicy buck, aktywowane poziomem wysokim (wyprowadzenie VOUT_EN),
  • EN – włączanie układu scalonego, aktywowane poziomem niskim ( wyprowadzenie nEN),
  • V_OK – znacznik normalnego poziomu baterii (wyprowadzenie VBAT_OK).

Konfiguracja sygnałów dla pracy normalnej:

  • połącz J2.3 (EN) – J2.1 (GND),
  • połącz J2.2 (V_EN) – J2.4 (V_OK),
  • dołącz przewód panelu słonecznego do złącza INPUT (TB1),
  • dołącz obciążenie do złącza OUTPUT (TB2),
  • dołącz przewód akumulatora do złącza BAT (J1).

Uwaga: Do wyprowadzenia VBAT układu BQ25570 musi być dołączony element o pojemności co najmniej 100 μF [7]. Może to być kondensator lub akumulator. Wyprowadzenie nie może pozostać niepodłączone. Próby pokazywały wtedy niepoprawną pracę układu ograniczania napięcia ładowania.

Wprowadzone modyfikacje modułu CJMCU-2557:

  • ustawione napięcie wyjściowe OUTPUT na 3,3 V – zmiana wartości rezystora ROUT1=570 kΩ,
  • dodane wyprowadzenie VSTOR,
  • dodana dioda zabezpieczająca wejście INPUT (VIN_DC) przed przepięciem ponad 5,5 V (dioda Zenera BZX55C4V7 4,7 V).

Badania

Pomiary działania konfiguracji sprzętowych z układem BQ25570 są bardzo trudne. Występuje jednocześnie wiele aspektów, które trzeba uwzględnić, nie jest sygnalizowany tryb pracy układu (zmieniany automatycznie), zależności pomiędzy parametrami są nieliniowe, a same wartości zmieniają się impulsowo. Sprawność układu BQ25570 dla różnych poziomów mocy wejściowej jest pokazana na rysunkach w dokumencie danych katalogowych [7]. Wszystkie punkty danych sprawności zostały uzyskane poprzez uśrednienie 50 pomiarów prądu wejściowego pomiędzy zdarzeniami próbkowania MPPT. Należy to zrobić z powodu pulsujących prądów oraz nieciągłego trybu pracy przetwornic. Sposób pomiaru jest opisany w [8].

Problemy zaczynają się już od samych ogniw słonecznych. Ogniwa słoneczne należy lokalizować w miejscach nasłonecznionych. W wyniku zmieniających się warunków pogodowych (nie zawsze jest słonecznie) jedną z trudności związanych z technologią słoneczną jest zmienna moc wyjściowa. Co więcej, typowe panele słoneczne składają się z ogniw słonecznych połączonych szeregowo. Parametry katalogowe tych paneli są wyznaczane przy równomiernym oświetleniu wszystkich ogniw panelu. Jednak w zmiennych warunkach pogodowych mamy zupełnie inną sytuację. Na przykład panel o nominalnym napięciu 6 V ma 12 tak połączonych ogniw. Gdy niektóre ogniwa panelu są zacienione to będą one spolaryzowane zaporowo, co spowoduje duży spadek mocy całego panelu.

Mały panel słoneczny

Do badań został zastosowany moduł CJMCU-2557 z modyfikacją napięcia wyjściowego na 3,3 V. Do gniazdka BAT zostały dołączone dwa superkodensatory 30 F 2,8 V połączone szeregowo. Próby pokazały, że pomimo wielokrotnego cyklu ładowania i rozładowania napięcie na obu kondensatorach różni się nieznacznie o kilkadziesiąt miliwoltów i ta różnica nie wzrasta. Przy ograniczeniu napięcia ładowania do ok. 4,2 V kondensatory mają spory zapas bezpieczeństwa pracy. Bardzo istotne jest, aby do wyprowadzenia VBAT układu BQ25570 był dołączony kondensator lub akumulator. Pozostawienie tego wyprowadzenia niepodłączonego może skutkować nadmiernym wzrostem napięcia na wyprowadzeniu VSTOR. Ponieważ do niego jest dołączone wejście przetwornicy obniżającej, może ona ulec uszkodzeniu. W próbach napięcie VSTOR w takiej sytuacji osiągało 5,5 V, czyli wartość absolutnie maksymalną dla tego układu scalonego.

Do badań został zastosowany mały panel słoneczny 1 W 5 V 60×110 mm (krzem monokrystaliczny).

Rysunek 5. Praca modułu CJMCU-2557 z układem BQ25570

Na rysunku 5 została pokazana praca modułu CJMCU-2557 z układem BQ25570. W kanale 1 jest pokazane napięcie wejściowe VIN z panelu słonecznego. W kanale 2 napięcie na wejściu BAT. W kanale 3 napięcie na wyjściu OUT.

W kanale 4 jest pokazane napięcie różnicowe na rezystorze 10 Ω włączonym szeregowo z wejściem VIN z panelu słonecznego. Została zastosowana sonda różnicowa 1,99:1 z przesunięciem początkowym (piedestałem) ok. 37 mV. Na rysunku widoczne są dwa okresy, po ok. 260 ms, podczas których układ scalony wykonuje próbkowanie MPPT napięcia na nieobciążonym panelu słonecznym. Jest to powtarzane co ok. 16 s. Po zakończeniu próbkowania (4,456 V) ustawiany jest nowy punkt pracy układu BQ25570 (na ok. 80% tego napięcia). Wzrost prądu wejściowego od ok. 3,7 mA do 6,4 mA, spowodowany wzrostem poziomu oświetlenia, skutkował podwyższeniem napięcia pracy układu wejściowego.

Duży panel słoneczny

Zostały też przeprowadzone próby z większym panelem słonecznym 3,5 W, 6 V 165×135 mm. W takiej konfiguracji występowały kłopoty przy dużej dynamice zmian poziomu oświetlenia. Dla niskiego poziomu panel dostarczał dosyć mały prąd (przy stosunkowo niskim napięciu). Przy większym oświetleniu napięcie na nieobciążonym panelu – w trakcie cyklicznego próbkowania, wzrastało niebezpiecznie wysoko (dla ograniczenia układu scalonego VIN=5,1 V max.). Aby uniknąć zniszczenia układu scalonego, została na wejście dołączona dioda Zenera 4,7 V. Skutecznie ograniczało to poziom napięcia (przy nagrzewaniu się diody, czasami znacznym), ale zaburzało działanie mechanizmu śledzenia punktu maksymalnej mocy. W rezultacie zastosowanie panelu ze zbyt wysokim napięciem pracy prowadzi do pogorszenia działania systemu pozyskiwania energii słonecznej z układem BQ25570.

Zastosowany panel ma organizację w postaci dwóch równoległych ciągów 12 połączonych szeregowo ogniw słonecznych. Zasłonięcie tylko jednego ogniwa powodowało spadek oddawanego prądu nawet o 1/3.

Została przeprowadzona próba z minimalną konfiguracją modułu CJMCU-2557. Został tylko dołączony kondensator 220 μF do zacisków BAT, do wejścia INPUT duży panel słoneczny a do wyjścia OPTPUT rezystor 1,1 kΩ. Kondensatory modułu były rozładowane. Na początku układ BQ25570 pracował w trybie zimnego startu i utrzymywał napięcie pracy panelu na poziomie 0,6 V. Przy prądzie na poziomie 20 mA następowało powolne ładowanie kondensatorów. Po naładowaniu ich powyżej progu 1,8 V układ przeszedł do pracy MPPT z ładowaniem, ustawił wysokie napięcia pracy panelu i zaczął pozyskiwać sporą moc, co spowodowało szybkie ładowanie kondensatorów.

Rysunek 6. Praca modułu CJMCU-2557 z układem BQ25570 w trybie MPPT

Taka sytuacja jest pokazana na rysunku 6. W kanale 1. jest pokazane napięcie wejściowe VIN z panela słonecznego. W kanale 2. napięcie na wyjściu VSTOR. W kanale 3. napięcie na wyjściu BAT a w kanale 4. napięcie na wyjściu OUT (3,3 V). Napięcie pracy MPPT rośnie po każdym próbkowaniu. Rośnie też napięcie VSTOR. Napięcie BAT wzrasta skokowo po każdorazowym włączeniu tranzystora MOSFET. Po osiągnięciu maksymalnego napięcia naładowania kondensatorów układ przechodzi w stan podtrzymania (ostatnie sekundy).

Nie należy dać się zwieść gładkości oglądanych przebiegów, przecież układ jest usypiany co 64 ms. Na rysunku 7 zostało pokazane przejście układu BQ25570 w trybie podtrzymania do próbkowania.

Rysunek 7. Przejście układu BQ25570 do próbkowania w trybie podtrzymania

Odpowiada to fragmentowi przebiegu z rysunku 6 w okolicach ostatniej szpilki. W kanale 2. (VSTOR) oraz w kanale 3. (BAT) zostało zastosowane sprzężenie zmiennoprądowe (AC) sond oscyloskopowych z dużym powiększeniem skali pionowej. Kanały zostały rozsunięte na ekranie. W każdym kanale widać impulsowy charakter pracy układu BQ25570. Co więcej, częstotliwość zmienia się wraz ze zmianą warunków pracy. W rezultacie napięcie na wyjściu OUT jest dosyć wygładzone, ale i ono wymaga zastosowania odpowiedniej filtracji.

Podsumowanie

Należy pamiętać, że układ BQ25570 jest przeznaczony do pozyskiwania szczególnie małych poziomów energii. Maksymalna moc na wejściu wynosi 510 mW, napięcie maksymalne 5,1 V a maksymalny prąd 100 mA. Za to potrafi wydajnie pracować z prądem wejściowym już od 10 μA oraz z prądem wyjścia przetwornicy obniżającej również od 10 μA do 110 mA. W praktyce, układ w stanie zimnego startu bardzo wolno ładuje. Wejściowy punkt pracy jest ustawiony do obsługi pojedynczego ogniwa słonecznego, co oznacza pobieranie z ogniwa słonecznego małej mocy. Próby z małymi pojemnościami kondensatorów dołączonych układu BQ25570 pokazują ich szybkie ładowanie i skuteczne oddawanie mocy do obciążenia w warunkach dobrego oświetlenia panelu słonecznego. Jednak zastosowany panel pracował poniżej optymalnego zakresu maksimum mocy. I zgromadzonej energii starczyło na krótko.

Połączone szeregowo superkodensatory 2,8 V dołączone do wyjścia BAT mogą pracować do ok. 5 V (zamiast 4,2 V), co umożliwi zmagazynowanie większej energii. Wymaga to wykonania obliczeń i zmiany wartości rezystorów dzielników sterujących układ BQ25570. Jest to dosyć proste z zastosowaniem arkusza kalkulacyjnego dostarczanego przez producenta. Jednak po przelutowaniu układ ładował tylko do napięcia ok. 3,3 V (zamiast 5 V). Wydaje się, że przyczyną są upływności na powierzchni płytki drukowanej spowodowane zanieczyszczeniami pozostającymi po lutowaniu. W warunkach domowych nie jest łatwo wykonać skuteczne oczyszczenie płytki.

A rezystancje zastosowanych rezystorów muszą mieć wartości megaomów. Wydaje się to największą wadą tego układu.

Układ BQ25570 wydaje się bardzo udany, ale potrzebne są próby z panelami słonecznymi zawierającymi pojedyncze ogniwa słoneczne. Tym bardziej że są dostępne inteligentne diody bocznikowania ogniw słonecznych (np. SM74611 firmy Texas Instruments), które zapewniają przewodzenie w warunkach stałego oświetlenia ogniwa w szeregu.

Henryk A. Kowalski
Instytut Informatyki
Politechnika Warszawska

Wybrane pozostałe artykuły kursu Systemy dla Internetu Rzeczy
[S49] Pozyskiwanie energii słonecznej – Śledzenie maksymalnego punktu mocy (MPPT), EP 6/2021

Literatura
[1] BQ25570 Ultra Low power Harvester power Management IC with boost charger, and Nanopower Buck Converter, Texas Instrumnets, https://bit.ly/3kkVAER
[2] ENERGY HARVESTING TUTORIAL WITH THE TI BQ25570 – PART 1, REFIK HADZIALIC, JULY 29, 2019, https://bit.ly/2Ug211g
[3] Designing a Solar Powered Remote Sensor, Jeff Falin, Texas Instruments, https://bit.ly/3idqMTP
[4] CJMCU-2557, BQ25570 moduł kombajnu energetycznego wzmocnienie ładowarki i Buck przekształtnik Buck moduł sieci bezprzewodowej o niskiej mocy, AliExpress, https://bit.ly/3ko2WHv
[5] Energy Harvester Booster Pack Reference Design TIDA-00588, 2015, Texas Instrumnets, https://bit.ly/36Gez4I
[6] TIDA-00242, Solar Power Energy Harvester Reference Design Using a Super Cap, Texas Instruments, https://bit.ly/3xLBTtt
[7] bq25570 nano power boost charger and buck converter for energy harvester powered applications datasheet (Rev. G), SLUSBH2G, Mar. 06, 2019, Texas Instruments, https://bit.ly/36CQThB
[8] User’s Guide for bq25570 Battery Charger Evaluation Module for Energy Harvesting (Rev. A), SLUUAA7, Aug. 23, 2014, Texas Instruments, https://bit.ly/3erBXHc
[9] BQ25504 Ultra Low Power Boost Converter with Battery Management for Energy Harvester Nano-Power Management, Texas Instruments, https://bit.ly/3kwmppo
[10] BQ25505 Ultra low power harvester power management IC with boost charger, and autonomous power multiplexor, Texas Instruments, https://bit.ly/3ij5R1s
Artykuł ukazał się w
Elektronika Praktyczna
sierpień 2021
Elektronika Praktyczna Plus lipiec - grudzień 2012

Elektronika Praktyczna Plus

Monograficzne wydania specjalne

Elektronik listopad 2025

Elektronik

Magazyn elektroniki profesjonalnej

Raspberry Pi 2015

Raspberry Pi

Wykorzystaj wszystkie możliwości wyjątkowego minikomputera

Świat Radio listopad - grudzień 2025

Świat Radio

Magazyn krótkofalowców i amatorów CB

Automatyka, Podzespoły, Aplikacje listopad - grudzień 2025

Automatyka, Podzespoły, Aplikacje

Technika i rynek systemów automatyki

Elektronika Praktyczna listopad 2025

Elektronika Praktyczna

Międzynarodowy magazyn elektroników konstruktorów

Elektronika dla Wszystkich grudzień 2025

Elektronika dla Wszystkich

Interesująca elektronika dla pasjonatów