Projektowanie prostego, energooszczędnego sensora toksycznych gazów

Projektowanie prostego, energooszczędnego sensora toksycznych gazów
Pobierz PDF Download icon

Wiele procesów przemysłowych wymaga stosowania toksycznych związków chemicznych, w tym chloru (do produkcji tworzyw sztucznych, produktów agrochemicznych i farmaceutycznych); fosfinę i arsen (do produkcji półprzewodników) czy cyjanowodór (uwalniany podczas spalania śmieci). Niezwykle ważne jest, aby wiedzieć, kiedy w powietrzu występują niebezpieczne stężenia takich substancji.

W przemyśle stosowane są różne związki chemiczne, które są niebezpieczne dla człowieka. O tym na ile są niebezpieczne decyduje ich stężenie. Dlatego zdefiniowano różne poziomy stężeń np. gazów czy innych substancji w powietrzu. W Polsce za definicję tych progów odpowiedzialne jest Ministerstwo Rodziny, Pracy i Polityki Społecznej, a np. w Stanach Zjednoczonych National Institute for Occupational Safety and Health (NIOSH) oraz American Conference of Government Industrial Hygienists (ACGIH). Instytucje te ustalają krótko- i długoterminowe limity ekspozycji na wiele toksycznych gazów przemysłowych. Istnieją trzy zasadnicze progi, jakie wyróżniane są w normach:

  1. Najwyższe dopuszczalne stężenie (NDS) to stężenie, na które większość osób może być wielokrotnie narażona w ciągu 8-godzinnego dnia pracy bez negatywnych skutków dla zdrowia.
  2. Najwyższe dopuszczalne stężenie chwilowe (NDSCh) to stężenie, na które większość osób może być narażona w sposób ciągły przez krótki czas bez podrażnienia, uszkodzenia lub osłabienia zdrowia.
  3. Najwyższe dopuszczalne stężenie pułapowe (NDSP) to stężenie bezpośrednio zagrażające życiu lub zdrowiu. Jest to graniczne stężenie, którego przekroczenie stanowi bezpośrednie lub pośrednie zagrożenie życia lub zdrowia, czyli powoduje nieodwracalne niekorzystne skutki zdrowotne lub zakłóca zdolność osoby do samodzielnej ucieczki.

W tabeli 1 zestawiono wartości graniczne dla kilku powszechnych gazów wg definicji NIOSH i ACGIH.

Tabela 1. Limity stężeń niektórych toksycznych gazów, stosowanych w przemyśle
Substancja NDS (ppm) NDSCh (ppm) NDSP (ppm)
Tlenek węgla (CO) 50 200 1200
Dwutlenek węgla (CO2) 5000 30000 40000
Chlor (Cl) 0,5 1 10
Siarkowodór (H2S) 10 20 100

Właściwości czujników

Czujniki elektrochemiczne mają szereg zalet w zastosowaniu w przyrządach wykrywających lub mierzących stężenie toksycznych gazów. Większość czujników to sensory przeznaczone dla konkretnych gazów, z rozdzielczością użytkową poniżej jednej części na milion (ppm) stężenia gazu i działające przy bardzo małym poborze prądu, dzięki czemu doskonale nadają się do przenośnych przyrządów zasilanych bateriami. Jedną z wad czujników elektrochemicznych jest ich powolne działanie - po włączeniu czujnik może potrzebować nawet kilku minut, aby osiągnąć katalogową czułość i ustabilizować mierzoną wartość, a następnie, po wystawieniu na zwiększone stężenie gazu czujnik może wymagać od 25 do 40 sekund, aby osiągnąć poziom 90% swojej końcowej wartości wyjściowej. Stabilizacja na poziomie finalnego pomiaru może trwać jeszcze dłużej.

W poniższym artykule opisano przenośny detektor tlenku węgla (CO) zawierający czujnik elektrochemiczny. Sposób postępowania, podczas projektowania takiego systemu, jest podobny dla wszystkich sensorów elektrochemicznych, więc zaprezentowana metodyka sprawdzi się, także dla czujników innych związków.

Poziom NDSP tlenku węgla jest znacznie wyższy niż w przypadku większości innych toksycznych gazów, co czyni go stosunkowo bezpiecznym w użyciu. Niemniej jednak należy pamiętać, że gaz ten jest nadal śmiertelnie niebezpieczny, dlatego podczas testowania opisanego obwodu należy zachować szczególną ostrożność i zapewnić odpowiednią wentylację pomieszczenia.

Budowa układu

Na rysunku 1 został pokazany czujnik CO-AX firmy Alphasense, natomiast w tabeli 2 znajduje się zestawienie jego najważniejszych parametrów. Osiągnięcie jak najdłuższej żywotności baterii jest najważniejszym celem projektowym w przypadku przyrządów przenośnych, dlatego kluczowe znaczenie ma utrzymanie zużycia energii na minimalnym poziomie.

Tabela 2. Specyfikacja sensora CO-AX
  
Czułość 55...90 nA/ppm (typowo 65 nA/ppm)
Czas odpowiedzi (T90% od 0 ppm do 400 ppm CO)  mniej niż 30 s
Zakres pomiarowy (gwarantowany) 0 ppm do 2000 ppm
Maksymalny zakres pomiarowy 4000 ppm

W typowych systemach małej mocy obwód pomiarowy włącza się, aby wykonać pomiar, a następnie zostaje wyłączony na długi okres czuwania. Jednak w opisywanym zastosowaniu obwód pomiarowy musi być zasilany w sposób ciągły ze względu na długie stałe czasowe czujnika elektrochemicznego.

Rysunek 1. Czujnik tlenku węgla CO-AX

Na szczęście powolna reakcja pozwala na użycie scalonych wzmacniaczy, rezystorów o wysokiej wartości i filtrów niskiej częstotliwości granicznej, które minimalizują szum Johnsona i szum 1/f. Ponadto, praca z pojedynczym zasilaniem znacznie upraszcza obwód, w stosunku do układów z zasilaniem symetrycznym.

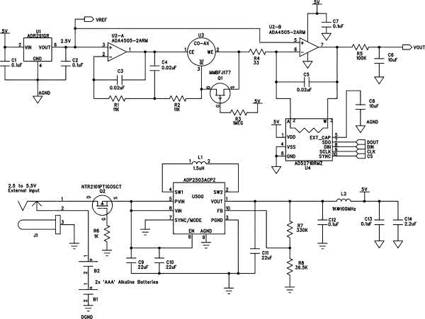
Rysunek 2. Schemat przenośnego detektora gazu, zawierającego czujnik elektrochemiczny

Na rysunku 2 został pokazany schemat przenośnego detektora gazu. Podwójny wzmacniacz mocy ADA4505-2 jest używany w konfiguracji z potencjostatem (U2-A) i konfiguracji transimpedancyjnej (U2-B). Wzmacniacz ten jest dobrym wyborem zarówno dla sekcji potencjostatu, jak i konwersji prąd-napięcie (transimpedancji), ponieważ charakteryzuje się niskim poziomem rozpraszanej mocy, jak i bardzo małym prądem polaryzacji wejścia.

Pobierając tylko 10 µA na wzmacniacz, zapewnia bardzo długą żywotność baterii.
W 3-elektrodowych czujnikach elektrochemicznych gaz docelowy dyfunduje do czujnika przez membranę, zanim wejdzie w interakcję z elektrodą roboczą (WE). Obwód potencjostatu wykrywa napięcie na elektrodzie odniesienia (RE) i dostarcza do przeciwelektrody (CE) prąd wymagany do utrzymania stałego napięcia między zaciskami RE i WE. Żaden prąd nie wpływa ani nie wypływa z terminalu RE, więc prąd wypływający z CE wpływa do WE. Ten prąd jest wprost proporcjonalny do mierzonego stężenia gazu. Prąd płynący przez pin WE może być dodatni lub ujemny, w zależności od tego, czy w czujniku zachodzi redukcja, czy utlenianie. W przypadku tlenku węgla dochodzi do utleniania, co powoduje, że na pinie CE płynie prąd ujemny – prąd płynie do wejścia wzmacniacza operacyjnego potencjostatu. Rezystor R4 ma typowo bardzo mały opór, więc napięcie występujące na WE jest w przybliżeniu równe VREF. Prąd przepływający do WE powoduje powstanie ujemnego napięcia na wyjściu U2-A w stosunku do WE. To napięcie wynosi zwykle kilkaset miliwoltów dla typowego czujnika tlenku węgla, ale może wynosić nawet 1 V dla innych typów czujników. Przy zasilaniu systemu asymetrycznie, tj. z jednego napięcia zasilającego, cały obwód sygnałowy spolaryzowany jest na stałym poziomie 2,5 V, wygenerowanym przez scalony stabilizator napięcia odniesienia typu ADR291, dzięki czemu układ pomimo pojedynczego zasilania może pracować z napięciami ujemnymi i dodatnimi. Układ ADR291 pobiera tylko 12 µA, więc nie obciąża nadmiernie baterii. Może również zapewnić napięcie odniesienia dla przetwornika analogowo-cyfrowego, stosowanego do digitalizacji wyjścia z obwodu pomiarowego.

Wyjście wzmacniacza transimpedancyjnego VO przyjmuje napięcie opisane równaniem 1.

 (1)
gdzie IWE to prąd płynący do wejścia WE, a RF to rezystor w układzie konwersji prąd-napięcie (oznaczony na schemacie, jako U4).

Maksymalna czułość sensora wynosi 90 nA/ppm, jak pokazano w tabeli 2, a maksymalny zakres pomiarowy wynosi 2000 ppm, co oznacza, że maksymalny prąd, jaki będzie płynął w systemie wynosi 180 µA. Maksymalne napięcie będzie, zatem opisane równaniem 2:

     (2)
Napięcie będzie zależne głównie od rezystancji opornika RF. Czujniki do różnych gazów lub od różnych producentów mogą mieć różne zakresy prądu wyjściowego. Użycie programowalnego potencjometru AD5271, jako rezystora RF zamiast stałego rezystora umożliwia wykorzystanie jednego projektu i zestawu elementów dla różnych czujników gazu. Ponadto pozwala to na stosowanie wymiennych czujników, ponieważ mikrokontroler może konfigurować AD5271 na odpowiednią wartość rezystancji dla każdego podłączonego czujnika gazu. Współczynnik temperaturowy równy 5 ppm/°C dla modułu AD5271 jest lepszy niż w przypadku większości dyskretnych rezystorów, a jego prąd zasilania na poziomie 1 µA ma bardzo mały udział w całkowitym zużyciu energii przez system.

Podczas pracy z pojedynczym zasilaniem 5 V, na wyjściu wzmacniacza transimpedancyjnego U2-B dostępny jest zakres dynamiki równy 2,5 V, zgodnie z równaniem 1. Ustawienie AD5271 na 12,5 kΩ wykorzystuje dostępny zakres dla najwyższej czułości czujnika i pozwala na zachowanie około 10% zapasu dynamiki na wypadek przekroczenia zakresu pomiarowego. Używając typowej odpowiedzi czujnika równej 65 nA/ppm, napięcie wyjściowe VO można powiązać z stężeniem (w ppm) tlenku węgla w sposób określony równaniem 3:

   (3)
Jeśli wykorzystamy przetwornik ADC z wejściem różnicowym, wystarczy podłączyć wyjście stabilizatora odniesienia 2,5 V do wejścia AIN– przetwornika ADC, eliminując składnik 2,5 V w równaniu 3.
Rezystor R4 utrzymuje wzmocnienie szumów wzmacniacza transimpedancyjnego na rozsądnym poziomie. Wartość R4 jest kompromisem pomiędzy wielkością wzmocnienia szumu a błędem czasu ustalania czujnika po wystawieniu na wysokie stężenie gazu. Dla tego obwodu R4=33 Ω, co skutkuje wzrostem szumów o 380 V/V, jak pokazano na równaniu 4:

     (4)
Szum wejściowy wzmacniacza transimpedancyjnego jest mnożony przez wzmocnienie układu. Dla ADA4505-2 w zakresie od 0,1 Hz to 10 Hz wejściowy szum napięciowy wynosi 2,95 µVp-p, więc szum, obserwowany na wyjściu określa równanie 5:

    (5)
Szum wyjściowy odpowiada stężenia gazu na poziomie ponad 1,3 ppm. Jest to szum o niskiej częstotliwości i jest niezwykle trudny do odfiltrowania. Na szczęście odpowiedź czujnika jest bardzo powolna, więc filtr dolnoprzepustowy utworzony przez R5 i C6 może mieć częstotliwość odcięcia na poziomie zaledwie 0,16 Hz. Filtr ten ma stałą czasową wynoszącą jedną sekundę, która jest pomijalna w porównaniu z 30-sekundowym czasem reakcji samego czujnika.

Tranzystor Q1 to JFET z kanałem typu P. Kiedy obwód się włącza, bramka jest na poziomie VCC, a tranzystor jest wyłączony. Gdy system się wyłącza, napięcie bramki spada do 0 V, a JFET włącza się, aby utrzymać te same potencjały pinów RE i WE sensora. To znacznie poprawia czas stabilizacji czujnika po włączeniu obwodu.

Obwód zasilają dwie baterie AAA. Używanie diody do ochrony przed odwrotnym podłączeniem baterii marnowałoby cenną energię, więc obwód ten wykorzystuje zamiast tego tranzystor MOSFET z kanałem typu P (Q2).

MOSFET chroni obwód poprzez blokowanie napięć wstecznych i włącza się po przyłożeniu napięcia dodatniego. Rezystancja włączonego tranzystora MOSFET jest mniejsza niż 100 mΩ, co powoduje znacznie mniejszy spadek napięcia niż dioda krzemowa. Regulator typu buck-boost (ADP2503) pozwala na użycie zewnętrznego zasilania o napięciu do 5,5 V oprócz baterii AAA. Podczas pracy w trybie oszczędzania energii ADP2503 zużywa tylko 38 µA. Filtr utworzony przez L2, C12 i C13 usuwa wszelkie szumy przełączania z linii zasilania układów analogowych. Zamiast używać obwodu do odłączania akumulatorów, gdy podłączone jest zewnętrzne źródło zasilania, gniazdo, które mechanicznie rozłącza akumulatory podczas podłączania zewnętrznego złącza zasilania, zapobiega marnowaniu energii.

Całkowity prąd pobierany z baterii AAA podczas pracy wynosi około 100 µA w normalnych warunkach (nie wykryto gazu) i 428 µA w najgorszych warunkach (wykryto 2000 ppm CO). Gdy przyrząd jest podłączony do mikrokontrolera, który może wejść w tryb czuwania o niskim poborze mocy, gdy nie wykonuje pomiarów, żywotność baterii może wydłużyć się do ponad roku. Do wybudzania mikrokontrolera można wykorzystać np. wbudowany w wiele mikrokontrolerów komparator, który będzie wybudzał układ po przekroczeniu pewnego progowego stężenia gazu lub timer, który okresowo wybudza mikrokontroler, celem dokonania pomiaru.

Nikodem Czechowski, EP

Źródło: https://bit.ly/2Uq42UY

Artykuł ukazał się w
Elektronika Praktyczna
grudzień 2020
DO POBRANIA
Pobierz PDF Download icon
Elektronika Praktyczna Plus lipiec - grudzień 2012

Elektronika Praktyczna Plus

Monograficzne wydania specjalne

Elektronik listopad 2025

Elektronik

Magazyn elektroniki profesjonalnej

Raspberry Pi 2015

Raspberry Pi

Wykorzystaj wszystkie możliwości wyjątkowego minikomputera

Świat Radio listopad - grudzień 2025

Świat Radio

Magazyn krótkofalowców i amatorów CB

Automatyka, Podzespoły, Aplikacje listopad - grudzień 2025

Automatyka, Podzespoły, Aplikacje

Technika i rynek systemów automatyki

Elektronika Praktyczna listopad 2025

Elektronika Praktyczna

Międzynarodowy magazyn elektroników konstruktorów

Elektronika dla Wszystkich grudzień 2025

Elektronika dla Wszystkich

Interesująca elektronika dla pasjonatów