Małe, ale wariaty: nowoczesne, scalone wzmacniacze audio małej mocy

Małe, ale wariaty: nowoczesne, scalone wzmacniacze audio małej mocy

Wzmacniacz audio… to brzmi dumnie! Prawdopodobnie większość z nas pojęcie wzmacniacza kojarzy w pierwszej chwili ze sporym i ciężkim sprzętem, zdolnym do napędzania głośników o mocy kilkudziesięciu czy kilkuset watów. A przecież wokół aż roi się od „małych bohaterów” naszej konsumenckiej codzienności. Miniaturowe wzmacniacze nosimy w plecakach, torbach, kieszeniach, a także na uszach oraz wewnątrz nich. I właśnie tym niepozornym układom scalonym przyjrzymy się w niniejszym przeglądzie wybranych propozycji z ofert producentów półprzewodników. Przy okazji przemycę szereg ważnych trików układowych i aspektów konstrukcyjnych charakterystycznych głównie dla wzmacniaczy słuchawkowych. Zaczynajmy!

Dawniej wszystkie wzmacniacze (podobnie jak i wszelkie inne urządzenia elektroniczne) były – jakże by inaczej – budowane z elementów dyskretnych. Wprowadzenie tranzystorów szybko i niemal całkowicie wyparło z rynku lampy elektronowe i to na dobre kilkadziesiąt lat. Poczciwe triody czy pentody wróciły do łask dopiero za sprawą sentymentu audiofili i miłośników brzmienia (oraz wyglądu) retro. Przejście na konstrukcje scalone dokonało kolejnej rewolucji, a objętość i masa urządzeń znów drastycznie zmalały. Dziś wzmacniacze (głównie te pracujące w klasie D, choć nie tylko) mają nierzadko wymiary niewiele większe od „kosteczki” o rozmiarach milimetra i – jakby tego było mało – oferują szereg ciekawych funkcjonalności. Jakich? Odpowiedź na to pytanie znajdziecie, drodzy Czytelnicy, w tym właśnie artykule. Na potrzeby inauguracji nowego działu dotyczącego audio przygotowałem zestawienie wybranych układów od takich gigantów, jak Texas Instruments, ST Microelectronics, Analog Devices, Maxim (dziś już także pod banderą Analoga) czy ams OSRAM.

Przegląd jest subiektywny, ale reprezentatywny – starałem się pokazać jak najszersze spektrum możliwości wzmacniaczy scalonych dostępnych na rynku. Gwoli ścisłości dodam, że skupiłem się głównie na wzmacniaczach małej mocy, tj. od kilkudziesięciu miliwatów do kilku watów. Wśród docelowych aplikacji takich maluchów można wskazać m.in.:

  • słuchawki bezprzewodowe (nauszne, douszne, dokanałowe),
  • niewielkie głośniki Bluetooth,
  • smartfony,
  • smartwatche,
  • tablety,
  • zestawy głośnomówiące,
  • radioodbiorniki przenośne,
  • nawigacje samochodowe,
  • mobilne odtwarzacze MP3,
  • aparaty i kamery cyfrowe z funkcją odtwarzania wideo,
  • dyktafony i przenośne rejestratory audio,
  • translatory mobilne,
  • instrumenty muzyczne,
  • urządzenia do gier,
  • asystentów głosowych,
  • systemy smart home,
  • roboty sprzątające,
  • zabawki elektroniczne,
  • monitory komputerowe z wbudowanymi głośnikami,
  • urządzenia medyczne z funkcją odtwarzania komunikatów i instrukcji głosowych,
  • wagi z funkcją głosową,
  • elektroniczne dzwonki do drzwi,
  • infokioski,
  • interaktywne systemy multimedialne,

i wiele, wiele innych. Słowem – wszystkie te produkty, w których trzeba zaimplementować generowanie komunikatów akustycznych lub odtwarzanie plików audio, a zatem wytwarzać jakiekolwiek dźwięki bardziej złożone, niż proste sygnały buzzera elektromagnetycznego lub piezoelektrycznego. A skąd akurat taki wybór? Powodów jest kilka.

Po pierwsze: ta specyficzna grupa komponentów jest przeznaczona przede wszystkim do urządzeń kompaktowych. Liczą się więc nie tylko wymiary samego układu, ale też prostota implementacji i możliwie krótki BOM. Miniaturyzacja wywiera szczególnie mocną presję na producentów, którzy – by przebić się w tym ciekawym obszarze rynku – muszą jak najwięcej funkcji „upchać” na płytce krzemowej. Mało tego – pożądaną cechą wzmacniaczy jest możliwość pracy bez wyjściowych filtrów dolnoprzepustowych, które w przypadku klasy D wydawać się mogą absolutnym must have.

Po drugie, aplikacje ubieralne i przenośne mają pewne szczególne potrzeby funkcjonalne. Przykład? Spora część dostępnych na rynku słuchawek ma funkcję aktywnego tłumienia szumów (ANC). Najogólniej rzecz biorąc działa ona poprzez „dorzucanie” do sygnału audio „kopii” dźwięku dobiegającego do uszu słuchacza z otoczenia, ale w przeciwfazie. W ten (tylko pozornie!) prosty sposób zaprzęgamy fizykę, a ściślej rzecz ujmując – interferencję fal dźwiękowych, w szczytnym celu poprawy wrażeń odsłuchowych. Implementacja ANC ma spory sens w ograniczonej przestrzeni kanałów słuchowych, ale byłaby niemożebnie trudna – a w praktyce niemożliwa do wdrożenia – np. w całym pomieszczeniu, w którym dźwięk do słuchacza dobiega różnymi drogami (także poprzez wielokrotne odbicia). Dlatego na rynku pojawiły się nieliczne układy scalone udostępniające konstruktorom gotowy do użycia „bloczek” ANC.

Aktywna redukcja szumów jest zresztą przykładem „dużego kalibru” – znacznie bardziej przyziemna, choć także ważna z użytkowego punktu widzenia, jest opcja obsługi trybu bypass, dostępna w niektórych układach wzmacniaczy. Jej działanie polega na umożliwieniu odtwarzania dźwięku za pomocą nausznych słuchawek Bluetooth, których zasilanie jest wyłączone. Taka sytuacja może mieć miejsce np. po rozładowaniu akumulatora. Udostępnienie użytkownikom gniazda wejścia liniowego pozwala „napędzać” przetworniki bezpośrednio (pasywnie), z pominięciem układu elektronicznego. I choć funkcje ANC, regulacja głośności oraz inne cuda techniki audio pozostają niedostępne przy braku zasilania, to fakt, że w ogóle da się w takich warunkach używać ulubionych słuchawek, niejednemu miłośnikowi muzyki uratował już życie w sytuacji podbramkowej. Tak – piszę to m.in. na podstawie własnego doświadczenia.

Jeszcze inna opcja to wzmacniacz integrujący w sobie stereofoniczne wyjście słuchawkowe oraz dodatkowy kanał do obsługi niewielkiego głośnika. Takie rozwiązanie może okazać się przydatne np. w projekcie przenośnego radioodbiornika.

Przykładów różnic jakościowych pomiędzy klasycznymi końcówkami mocy, a małymi wzmacniaczami słuchawkowymi i podobnymi można by wskazać jeszcze więcej. Nie przedłużajmy jednak wstępu i zanurzmy się w świat półprzewodnikowej techniki audio XXI wieku.

Kompaktowy wzmacniacz klasy D z wejściem analogowym

Na pierwszy ogień weźmiemy maleńki układ wzmacniacza z różnicowym wejściem analogowym. Układ A21SP16 marki ST Microelectronics, którego schemat blokowy (i aplikacyjny zarazem) pokazano na rysunku 1, to prosta konstrukcja pracująca w klasie D, oferująca do 1,4 W mocy wyjściowej przy zasilaniu 5 V i obciążeniu 8 Ω oraz wyposażona w funkcję standby. Całość jest zamknięta w obudowie typu flip-chip o wymiarach zaledwie 1,6×1,6 mm.

Rysunek 1. Podstawowy schemat aplikacyjny układu A21SP16 [1]

Częstotliwość sygnału PWM wynosi 250 kHz, co wprawdzie ułatwia budowę ewentualnego filtra wyjściowego, jednak producent deklaruje, że użycie dodatkowych obwodów dolnoprzepustowych na wyjściu nie jest konieczne. Rzecz jasna, aby uniknąć stosowania dodatkowego układu LC trzeba spełnić kilka warunków. Oprócz uwzględnienia dobrych praktyk projektowania PCB (ekranowanie problematycznych ścieżek płaszczyznami masy, zastosowanie dławików ferrytowych itp.), największe znaczenie dla redukcji zakłóceń EMI ma odległość pomiędzy wzmacniaczem a wyprowadzeniami głośnika. Producent zaleca, by przewód łączący przetwornik z wyjściem A21SP16 miał długość nieprzekraczającą 50 mm – przy dłuższym okablowaniu filtr może okazać się konieczny (o ile chcemy, by nasze urządzenie z powodzeniem przeszło badania EMC w zakresie emisji zakłóceń radiowych).

Układ A21SP16 ma konstrukcję wyjściową typu BTL (Bridge-Tied Load), dzięki czemu głośnik nie wymaga stosowania wyjściowych kondensatorów sprzężenia AC. W najprostszej aplikacji wyprowadzenia głośnika faktycznie są zatem podłączane wprost do pinów wzmacniacza. Jeżeli filtr okaże się konieczny z przyczyn opisanych powyżej, to z powodzeniem można zastosować prosty, jednostopniowy filtr trybu wspólnego (o układzie typowym dla wzmacniacza klasy D z wyjściami typu BTL), pokazany na rysunku 2.

Rysunek 2. Schemat aplikacyjny układu A21SP16 z uwzględnieniem filtrów LC na wyjściach wzmacniacza (filtr jest wymagany przy długości okablowania głośnika przekraczającej 50 mm) [1]

Proste wzmacniacze klasy D z wejściem I²S

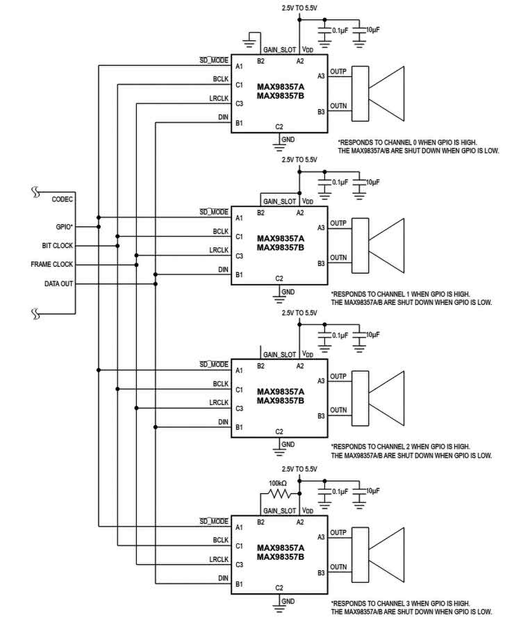
Rodzina układów MAX98357A/MAX98357B dawnej firmy Maxim (przejętej jakiś czas temu przez Analog Devices) obejmuje niezwykle kompaktowe, 3,2-watowe (@ 4 Ω, 5 V) wzmacniacze klasy D w obudowach WLP (o wymiarach 1,345×1,435 mm) oraz TQFN (3×3 mm). Różnica między wersjami A oraz B leży w interfejsie cyfrowym – MAX98357A obsługuje klasyczne łącze I²S, podczas gdy MAX98357B – strumień TDM z wyrównaniem do lewej. Łącznie obydwa układy pozwalają na obsługę do 35 różnych schematów taktowania PCM i TDM i mogą pracować z częstotliwościami próbkowania od 8 kHz do 96 kHz. Użytkownik może na drodze sprzętowej ustalić obsługiwany kanał: do wyboru są zwykłe tryby monofoniczne (lewy lub prawy), a także automatycznie obliczana suma kanałów (a ściślej rzecz ujmując: ich średnia arytmetyczna, tj. prawy/2 + lewy/2). Tak jak to bywa w niewielkich układach o rozbudowanej funkcjonalności (a konfigurowanych jedynie za pomocą pojedynczych pinów), producent zastosował tutaj dość proste, ale skuteczne rozwiązanie: trzy komparatory z fabrycznie ustalonymi napięciami odniesienia współpracują ze wspólnym rezystorem pull-down o wartości 100 kΩ (rysunek 3).

Rysunek 3. Budowa wejścia wyboru kanału w układach MAX98357A/MAX98357B [2]

W trybie TDM możliwe jest natomiast multipleksowanie nawet do czterech kanałów, za co odpowiada stosowna konfiguracja wejścia GAIN_SLOT – patrz rysunek 4.

Rysunek 4. Schemat aplikacyjny układów MAX98357A/MAX98357B w czterokanałowym trybie TDM [2]

Układy MAX98357A/MAX98357B – podobnie jak ma to miejsce w znacznej części obecnej oferty małych wzmacniaczy scalonych klasy D – mogą pracować bez zewnętrznego filtra LC. Aby zaradzić potencjalnym problemom natury EMC, inżynierowie firmy Maxim zastosowali dwie techniki ograniczania pików widma zaburzeń promieniowanych:

  • aktywne sterowanie szybkością narastania/opadania zboczy sygnału na wyjściu modulatora PWM,
  • modulacja częstotliwości modulatora (metoda widma rozproszonego), czyli wprowadzanie nieznacznych odchyłek w długości kolejnych okresów sygnału wyjściowego (w sposób nie pogarszający jakości odtwarzanego dźwięku). Odchyłka ta została zresztą jawnie określona przez producenta: wynosi ±20 kHz przy częstotliwości podstawowej równej 300 kHz.

Opisane rozwiązania pozwoliły na spłaszczenie pików składowej podstawowej oraz harmonicznych wyższych rzędów do poziomu praktycznie nieprzekraczającego 20 dBμV/m oraz – ogólnie rzecz ujmując – zawężenie zakresu istotnego pasma emisji zakłóceń. W praktyce uzyskano odstęp przynajmniej 10 dBμV/m od limitów narzuconych przez normę EN55022B i to w dowolnym punkcie pasma podlegającego badaniom EMC – doskonale widać to na rysunku 5, prezentującym wynik badań zaburzeń emitowanych przez system złożony ze wzmacniacza oraz głośnika podłączonego do niego przewodem o długości 12 cali (około 30 cm).

Rysunek 5. Spektrum emisyjne wzmacniacza z serii MAX98357A/MAX98357B przy użyciu z głośnikiem podłączonym za pomocą 12-calowego przewodu, bez filtrów LC [2]

Warto dodać, że zwłaszcza pierwsza z ww. technik może prowadzić do ograniczenia sprawności układu – jak wiadomo, im mniej strome zbocza, tym większe straty przełączania, związane z kluczowaniem tranzystorów wyjściowych. Finalny efekt jest jednak naprawdę niezły – układ utrzymuje sprawność na poziomie nie gorszym niż 92%.

W niektórych urządzeniach (np. słuchawkach bezprzewodowych) dość irytującym zjawiskiem jest dźwięk „kliknięcia” przy włączaniu układu, spowodowany nagłym zasileniem membrany głośnika. W układach z serii MAX98357A/MAX98357B producent zastosował odpowiednie środki zaradcze, mające na celu eliminację wspomnianego efektu. Na oscylogramie z rysunku 6 można zobaczyć działanie tego „softstartu” po uruchomieniu układu w wyniku przełączenia linii SD_MODE w stan wysoki, czyli podczas wychodzenia z trybu shutdown.

Rysunek 6. Ilustracja działania funkcji „softstartu” (Click-and-Pop suppression) [2]

Wzmacniacz wzmacniaczowi nierówny. Układy pracy słuchawek stereo (i nie tylko) Przerwijmy na chwilę przegląd konkretnych modeli wzmacniaczy scalonych, by przyjrzeć się trzem rozwiązaniom układowym stosowanym do obsługi przewodowych słuchawek stereo. Klasyczny układ, który można spotkać m.in. w rozmaitych wzmacniaczach opartych na scalonych „kostkach” starszego typu, pokazano na rysunku 7a. Obydwa kanały są podłączone do gniazda słuchawkowego (najczęściej typu jack 3,5 mm lub jack 6,3 mm) za pośrednictwem kondensatorów szeregowych. Elementy te odgrywają rolę sprzężenia zmiennoprądowego, czyli odcinają składową stałą sygnału wyjściowego. Dzięki temu cały układ wzmacniacza może pracować z zasilaniem pojedynczym, a nie z tradycyjnym (choć w zminiaturyzowanych urządzeniach konsumenckich stosowanym coraz rzadziej) zasilaniem symetrycznym. Styk wspólny jest połączony z masą urządzenia, co wydaje się dość oczywiste i naturalne.

Rysunek 7. Trzy możliwości podłączenia słuchawek stereofonicznych do wzmacniacza z pojedynczym napięciem zasilającym [3]

Eliminacja kondensatorów sprzęgających pozwala dość drastycznie zmniejszyć wymiary układu – rzecz jasna dotyczy to głównie tych najmniejszych wzmacniaczy scalonych, przy których odpowiednie kondensatory, nawet w wersji SMD, wydają się gigantami. Usunięcie komponentów zdolnych do odcięcia składowej stałej wymaga (w przypadku klasycznych układów wzmacniaczy) innego potraktowania styku wspólnego – konieczne okazuje się bowiem podłączenie go nie do masy, ale do sztucznie wytworzonego potencjału pośredniego (VBIAS na rysunku 7b), równego – a jakże – połowie napięcia zasilającego. Takie rozwiązanie niesie jednak ze sobą szereg niebezpieczeństw i innych wad. Największe ryzyko? Użycie wyjścia słuchawkowego w roli wyjścia liniowego (co ma miejsce w wielu praktycznych sytuacjach) może spowodować, że potencjał „prawdziwej” masy zostanie zwarty z masą sztuczną. Co może pójść nie tak? Chyba każdy odpowie już na to pytanie we własnym zakresie…

Układy pracy pokazane na rysunkach 7a i 7b mają jednak jeszcze jedną, istotną wadę, która okazuje się drastycznym ograniczeniem zwłaszcza w przypadku wzmacniaczy słuchawkowych. Zwróćmy uwagę, że w obydwu przypadkach zakres zmian napięcia waha się od (mniej więcej) potencjału masy do potencjału dodatniej szyny zasilania.

W efekcie uzyskujemy ¼ mocy, którą dałoby się osiągnąć przy zastosowaniu bipolarnego systemu zasilania. Jeżeli wzmacniacz jest zasilany niskim napięciem, a do tego impedancja przetworników jest relatywnie wysoka (16 Ω lub 32 Ω), to otrzymujemy receptę na żałośnie niską moc wyjściową.

W przypadku systemów monofonicznych oraz stereofonicznych (z odrębnymi torami poszczególnych głośników) rozwiązaniem problemu ograniczenia mocy jest zastosowanie końcówki mocy typu mostkowego, czyli tzw. układu BTL (Bridge-Tied Load). Jest to nic innego, jak klasyczny mostek H, dzięki któremu uzyskujemy 2-krotnie wyże napięcie (i 4-krotnie większą moc) w porównaniu do układu push-pull z obciążeniem dołączonym do masy. Niestety, układu mostkowego nie da się w prosty sposób zastosować w przypadku słuchawek, w których przetworniki mają jedno wyprowadzenie wspólne.

Opisane powyżej problemy doprowadziły do opracowania rozwiązań mających na celu eliminację zarówno kondensatorów sprzęgających z wyjścia wzmacniacza słuchawkowego, jak i konieczności połączenia styku wspólnego obu słuchawek z potencjałem sztucznej masy. W istocie różni producenci stosują różne nazwy handlowe do określenia tego samego triku układowego, polegającego po prostu na wyposażeniu wzmacniacza w niewielką pompę ładunkową. Jej zadaniem jest wytwarzanie ujemnego napięcia zasilającego, dzięki któremu końcówka mocy może pracować dokładnie tak, jak gdyby całość była zasilana napięciem symetrycznym. Rzecz jasna takie rozwiązanie ma sens jedynie w przypadku niewielkiej mocy wyjściowej – dlatego doskonale sprawdza się w układach stereofonicznych słuchawek przewodowych. Układ połączeń wyjść takiego wzmacniacza z gniazdem pokazano na rysunku 7c. Genialnie proste. I równie efektywne.

Wzmacniacz słuchawkowy ze sterowaniem cyfrowym

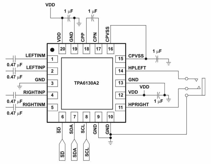
Przykładem wzmacniacza przeznaczonego stricte do aplikacji słuchawkowych może być układ TPA6130A2, oferowany w 4-milimetrowych obudowach QFN oraz 2-milimetrowych DSBGA. Jego schemat aplikacyjny pokazano na rysunku 8. Oprócz dwóch kondensatorów odsprzęgających wymaga on do prawidłowej pracy także dwóch kolejnych pojemności zewnętrznych (odpowiedzialnych za obsługę pompy ładunkowej) oraz wejściowych kondensatorów sprzęgających – łącznie daje to 6 elementów peryferyjnych. I tyle – cała reszta funkcjonalności jest realizowana na poziomie krzemu. Wbudowany układ kontroli wzmocnienia pozwala na ustawienie jednego z 64 poziomów głośności. Dodatkowo, za pomocą tego samego interfejsu I²C, który umożliwia kontrolę mocy wyjściowej, użytkownik jest w stanie sterować wyciszaniem poszczególnych kanałów i trybem pracy, czy też odczytywać aktualny status układu. Dostępna moc wyjściowa wynosi 300 mW przy pracy z 16-omowymi przetwornikami.

Rysunek 8. Schemat aplikacyjny układu TPA6130A2 [4]

Wysoki PSRR układu TPA6130A2 (100 dB min.) pozwala na zasilanie bezpośrednio z akumulatora lub baterii, bez pośrednictwa przetwornicy czy regulatora liniowego. Zasilanie końcówki mocy z niestabilizowanego napięcia zawsze wiąże się jednak z pewnym problemem, polegającym na ograniczeniu mocy wyjściowej w zależności od poziomu rozładowania źródła energii. Z drugiej strony zastosowanie przetwornicy DC/DC wiąże się z niepotrzebnym zużyciem dodatkowej mocy podczas relatywnie cichego odsłuchu – po co bowiem „ładować” we wzmacniacz podwyższone napięcie, skoro do wysterowania przetworników na pożądanym poziomie potrzebny jest zaledwie jego ułamek?

Wzmacniacz z adaptacyjną kontrolą wzmocnienia i napięcia zasilania

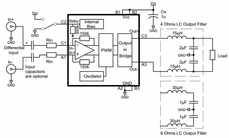
Popisem innowacyjności pod względem redukcji zużycia mocy i optymalizacji pracy „na końcówce baterii” może być układ TPA2025D1 (rysunek 9). Tym razem mamy do czynienia z układem monofonicznym, w którym końcówka mocy (klasy D w układzie mostkowym) jest zasilana za pomocą adaptacyjnie przestrajanej przetwornicy DC/DC.

Rysunek 9. Schemat blokowy wzmacniacza TPA2025D1 [5]

Na wejściu układu znalazł się blok AGC – co może okazać się zaskakujące, gdyż obwód taki kojarzy się bardziej z torami RF, niż z układami audio. Co jeszcze ciekawsze, jest on przestrajany przez układ monitorujący napięcie zasilania (sic!). To nie chochlik drukarski – projektanci TPA2025D1 wprowadzili takie rozwiązanie po to, by zmniejszyć maksymalny pobór prądu przy krańcowych warunkach rozładowania akumulatora lub zestawu baterii. Gdy napięcie zasilania urządzenia spadnie poniżej pewnego progu (ustalonego za pomocą odpowiedniej konfiguracji pinu AGC), obwody automatycznej kontroli wzmocnienia zaczną stopniowo zmniejszać poziom głośności (nawet o 10 dB przy napięciu VBAT rzędu 2,5 V – patrz rysunek 10). Za cenę cichszego odsłuchu możemy więc ochronić co bardziej wrażliwe źródła energii przed zgubnym w skutkach, głębokim rozładowaniem.

Rysunek 10. Ilustracja działania funkcji AGC zaimplementowanej w układzie TPA2025D1 [5]

Druga funkcja nosi nazwę Auto Pass Through (w skrócie APT) i polega na skokowym załączaniu oraz wyłączaniu przetwornicy w zależności od aktualnego poziomu mocy wyjściowej. Najlepiej wyjaśnić to na przykładzie rysunku 11. Jak widać, w cichszych partiach odtwarzanego nagrania napięcie zasilania doprowadzone do końcówki mocy jest niższe, a ściślej rzecz biorąc: równe napięciu dostarczonemu z zewnętrznego źródła energii. Jeżeli zapotrzebowanie na moc rośnie, kontroler błyskawicznie załącza konwerter DC/DC i podbija napięcie do wartości 5,75 V – dzięki temu układ może odpowiednio wysterować wyjście, unikając w ten sposób jego nasycenia (obcinania głośniejszych partii) lub nadmiernych zniekształceń. Jednocześnie – co także ważne – optymalizowany jest pobór mocy, gdyż przetwornica impulsowa pracuje wyłącznie wtedy, gdy naprawdę jest to potrzebne. Maksymalne osiągi układu to moc wyjściowa 1,9 W, dostarczana do głośnika o impedancji 8 Ω i to – uwaga! – przy napięciu zasilania całości równym zaledwie 3,6 V.

Rysunek 11. Przykład działania adaptacyjnej kontroli napięcia zasilania końcówki mocy układu TPA2025D1 [5]

Front-end do zestawów słuchawkowych

Bardzo ciekawe rozwiązania konstrukcyjne wprowadzili projektanci układu TPA6166A2 (rysunek 12).

Rysunek 12. Schemat blokowy wzmacniacza TPA6166A2 [6]

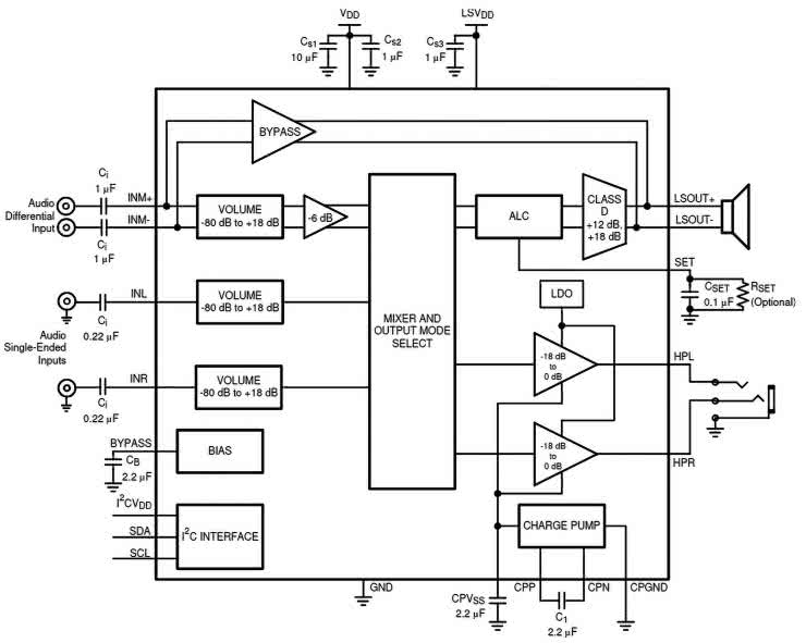
W odróżnieniu od opisanych wcześniej układów jest to kompletny front-end przeznaczony do obsługi zestawów słuchawkowych (słuchawki + mikrofon) z czterosekcyjnym wtykiem jack 3,5 mm (rysunek 13).

Rysunek 13. Układ wyprowadzeń wtyku jack 3,5 mm typowego zestawu słuchawkowego z mikrofonem [6]

Wyprowadzenia układu są dostosowane do typowych gniazd z czterema stykami oraz wbudowanym przełącznikiem umożliwiającym łatwą detekcję faktu podpięcia zestawu do urządzenia. Układ TPA6166A2 umożliwia nie tylko wykrycie podłączenia, ale także maksymalnie upraszcza proces rozpoznawania rodzaju wpiętego akcesorium. Dzięki opracowanym przez inżynierów TI rozwiązaniom w zakresie pomiaru rezystancji pomiędzy odpowiednimi wyprowadzeniami gniazda, nadrzędny kontroler może rozpoznać następujące typy wyposażenia:

  • zestaw słuchawkowy stereo z mikrofonem,
  • zestaw słuchawkowy mono,
  • słuchawki stereo,
  • kabel wyjścia liniowego.

Aby całość miała funkcjonalny sens, oprócz wzmacniacza słuchawkowego (klasy G), w strukturze układu znalazł się także zintegrowany przedwzmacniacz mikrofonowy o wzmocnieniu ustawianym programowo na 12 dB lub 24 dB. Układ obsługuje ponadto funkcję detekcji naciśnięcia przycisku znajdującego się na wyposażeniu zestawu słuchawkowego – w tym celu mierzona jest impedancja pomiędzy wyprowadzeniami RING2 oraz SLEEVE gniazda jack. Co ciekawe, do dyspozycji użytkownika przewidziany jest w tym celu 10-bitowy przetwornik ADC, który umożliwia detekcję naciśnięcia jednego z kilku przycisków, połączonych w układzie „pasywnej klawiatury”.

Osiągi układu TPA6166A2 w zakresie parametrów audio prezentują się następująco:

  • moc wyjściowa: 30 mW/kanał @ 32 Ω,
  • THD+N: 1%,
  • zakres regulacji głośności: –42 dB...+6 dB,
  • szum wyjściowy: 2 μV @ –42 dB,
  • sterowane programowo napięcie polaryzujące mikrofon: 2,0 V lub 2,6 V,
  • PSRR: 91 dB (kanał słuchawek)/92 dB (kanał mikrofonu).

Układ jest dostępny w obudowach WSCP o wymiarach 2,5×2,5 mm. Kompletny układ aplikacyjny, uwzględniający niezbędne minimum elementów dyskretnych w otoczeniu samego wzmacniacza, można zobaczyć na rysunku 14. Warto zwrócić uwagę, że – w odróżnieniu od wcześniej opisanych (nowszych) konstrukcji – w tym przypadku wymagane są wyjściowe filtry EMI.

Rysunek 14. Schemat aplikacyjny układu TPA6166A2 [6]

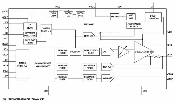
„Inteligentny” wzmacniacz z dynamicznym zarządzaniem głośnikiem

Ten enigmatyczny i nieco zagadkowy podtytuł nie oddaje zbyt dobrze ogromnych możliwości układu MAX98390 (rysunek 15). Opisywany komponent – dostępny w malutkich obudowach 30-Bump WLP (2,468×2,968 mm) oraz 36-Bump WLP (2,418×2,608 mm) – oferuje zaskakująco wysoką moc wyjściową, dochodzącą do 6,2 W. Wysoki poziom zniekształceń (THD+N do 10% przy maksymalnej mocy) sugeruje, że wzmacniacz – delikatnie rzecz ujmując – niezbyt nadaje się do urządzeń klasy audiofilskiej. Sprawdzi się za to w rozmaitych zabawkach, urządzeniach IoT czy nawet wbudowanych systemach audio komputerów przenośnych, w których efektywność i moc wyjściowa są zwykle stawiane na pierwszym miejscu, zaś zniekształcenia i tak odchodzą na dalszy plan (zwłaszcza przy zastosowaniu umiarkowanej jakości przetworników).

Rysunek 15. Schemat blokowy wzmacniacza MAX98390 [7]

Już pierwszy rzut oka na rysunek 15 pozwala stwierdzić, że w tym przypadku mamy do czynienia z naprawdę rozbudowaną konstrukcją, w dużej mierze „ucyfrowioną” i kompleksową. Za odbiór sygnałów audio odpowiada hybrydowy interfejs wspierający tryby pracy I²S i TDM, zaś za sterowanie funkcjami (odczyt i zapis rejestrów) – kontroler I²C z dodatkowymi liniami sterującymi oraz sygnałowymi (ustawianie adresu, przerwanie, obsługa watchdoga, reset). Tajemniczy blok dynamicznej kontroli parametrów głośnika znajduje się jeszcze przed DAC, tj. w całości w domenie cyfrowej – na tym etapie bowiem dane odebrane z interfejsu szeregowego są poddawane modyfikacjom mającym na celu:

  • podniesienie poziomu ciśnienia akustycznego (wg producenta – nawet do wartości 2,5-krotnie przekraczającej osiągi tego samego głośnika napędzanego przez standardowy wzmacniacz o analogicznych parametrach),
  • usunięcie niepożądanych rezonansów, pojawiających się podczas pracy niewielkiego przetwornika przy wysokim poziomie mocy wyjściowej i słyszalnych jako nieprzyjemne brzęczenie,
  • rozszerzenie efektywnego pasma akustycznego nawet o dwie oktawy w dół, a innymi słowy: „inteligentne” podbicie poziomu basów,
  • redukcję poziomu wysterowania głośnika przy zachowaniu zbliżonej wierności odtwarzania dźwięku.

Tak intensywna ingerencja w sygnał dźwiękowy ma na celu „wyciśnięcie” z niewielkiego przetwornika maksimum jego możliwości – nic więc dziwnego, że układu nie należy raczej proponować osobom, dla których jakość odtwarzania ma znaczenie pierwszorzędne. W przypadku przenośnych urządzeń konsumenckich, zabawek czy nawet laptopów nie będzie to jednak problemem, pozwoli za to podnieść jakość dźwięku w stosunku do tradycyjnych implementacji, które ograniczone są nie tylko przez rozmiar i parametry samego głośnika, ale także jego (zwykle nieoptymalne) otoczenie w postaci obudowy urządzenia.

Na rysunku 16 pokazano przebieg cyfrowego toru sygnałowego realizującego funkcję DSM (Dynamic Speaker Management). Dane otrzymane z interfejsu szeregowego są najpierw obrabiane pod kątem basów i poddawane kompresji, a następnie filtrowane za pomocą 8-pasmowego equalizera.

Rysunek 16. Cyfrowy tor sygnałowy odpowiedzialny za realizację funkcji DSM (Dynamic Speaker Management), zaimplementowanej w układzie MAX98390 [7]

Dopiero po nim następuje właściwe dostrojenie poziomu głośności, podbicie basów i szereg ograniczników, łącznie z redukcją częstotliwości rezonansowej głośnika i zabezpieczeniem termicznym końcówki mocy. Dopiero tak przetworzone dane trafiają na końcowy tor sygnałowy z filtrem górnoprzepustowym, filtrem interpolacyjnym i przetwornikiem DAC. Realizacja wymyślnych zabezpieczeń i funkcji dostrajających sygnał do indywidualnych potrzeb danej aplikacji (i to przy zastosowaniu ściśle określonego modelu głośnika) jest możliwa dzięki użyciu dodatkowych dwóch torów wejściowych, odpowiedzialnych za profilowanie mocy (napięcia i prądu) przetwornika. W tym celu producent przewidział osobne tory wyposażone w przetworniki ADC: jeden mierzy prąd na wewnętrznym boczniku, drugi zaś – napięcie (podane z zewnątrz na dedykowane piny układu).

No dobrze… ale na czym polega profilowanie głośnika? Intuicyjnie czujemy, że wymaga ono odpowiedniego ustawienia szeregu parametrów numerycznych (np. tłumienia poszczególnych pasm equalizera). Tylko jak to zrobić? Ręczne ustawianie, jakkolwiek byłoby możliwe, wymagałoby jednak ogromnego nakładu pracy, dostępu do odpowiedniego sprzętu pomiarowego i posiadania niemałego doświadczenia w niuansach audio. Firma Maxim opracowała jednak narzędzia, dzięki którym cały proces można wykonać niemal w 100% automatycznie.

Fotografia 1. Zestaw ewaluacyjny MAX98390EVSYS [8]

Przetestowanie funkcjonalności DSM jest możliwe przy użyciu zestawu ewaluacyjnego MAX98390EVSYS (fotografia 1) oraz specjalnego oprogramowania obsługującego płytkę (rysunek 17). Do profilowania głośnika przygotowano natomiast inną aplikację o nazwie DSM Sound Studio – zdaniem producenta pozwala ona na przeprowadzenie całej procedury w ciągu zaledwie 7 minut.

Rysunek 17. Oprogramowanie do obsługi płytki MAX98390EVSYS [9]

Zintegrowany wzmacniacz do telefonów komórkowych

Układ LM49151 powstał przede wszystkim z myślą o smartfonach, ale także komputerach przenośnych, odtwarzaczach MP3 i innych urządzeniach mobilnych. Jego cechą charakterystyczną jest obecność kilku kanałów wejściowych (jednego różnicowego i dwóch monofonicznych pełniących rolę niezbalansowanego wejścia stereo) oraz trzech wyjść (rysunek 18). Pierwsze z nich obsługuje głośnik rozmów (lub inny, niewielki przetwornik o mocy nieprzekraczającej 1,25 W, wbudowany w urządzenie), zaś pozostałe dwa służą do sterowania słuchawkami stereo o mocy do 42 mW/kanał w układzie bez kondensatorów sprzęgających (końcówka mocy jest odniesiona do masy i zasilana z wewnętrznej pompy ładunkowej).

Rysunek 18. Schemat blokowy wzmacniacza LM49151 [10]

W torze „dużej mocy” obecny jest układ automatycznego przestrajania wzmocnienia (ALC), odpowiedzialny za zabezpieczanie głośnika i ochronę przed obcinaniem wierzchołków sygnału o wyższej amplitudzie (rysunek 19).

Rysunek 19. Ilustracja działania funkcji ALC wzmacniacza LM49151 [10]

Producent przewidział 6 różnych poziomów dopuszczalnej amplitudy napięcia wyjściowego oraz siódmy poziom, czyli po prostu tryb wyłączenia funkcji ALC – poszczególne poziomy różnią się od sąsiednich o 0,8 V, co – począwszy od 4 Vpp – daje zakres aż do 8 Vpp. Graficzną ilustrację tego przedziału można zobaczyć na rysunku 20 – wyboru dokonuje użytkownik ustawiając za pośrednictwem interfejsu I²C odpowiednie bity jednego z rejestrów konfiguracyjnych układu.

Rysunek 20. Predefiniowane poziomy odcięcia funkcji ALC wzmacniacza LM49151 [10]

Miniaturowy wzmacniacz z interfejsem SoundWire i zoptymalizowaną obudową WLP

Powróćmy jeszcze na chwilę do miniaturowych (i z pozoru tylko prostych) wzmacniaczy z wejściami cyfrowymi. Opisane przeze mnie na początku artykułu układy oferowały możliwość pracy z sygnałami przesyłanymi za pośrednictwem popularnych interfejsów I²S lub TDM. Nie są to jednak jedyne opcje dostępne dla projektantów cyfrowych systemów audio.

W 2014 roku znane konsorcjum MIPI opublikowało nowy protokół cyfrowego audio, określany mianem SoundWire. Jego celem było upowszechnienie skalowalnego, uniwersalnego interfejsu wymiany danych pomiędzy różnymi układami i urządzeniami, zwłaszcza na pokładzie zaawansowanych systemów wbudowanych: urządzeń mobilnych, komputerów przenośnych itp. Choć w warstwie fizycznej interfejs opiera się na zaledwie dwóch liniach (zegara i danych), to w żadnym wypadku nie należy go utożsamiać z I²C – w przeciwieństwie do niego (a także I²S) jest to bowiem łącze na wskroś uniwersalne. Umożliwia zarówno wymianę właściwych danych dźwiękowych, jak i wszelkiego rodzaju informacji sterujących, komend czy identyfikatorów. Co więcej, informacje są przesyłane w trybie DDR, czyli na obydwu zboczach sygnału zegarowego, zaś możliwość współpracy wielu układów na tej samej magistrali (rysunek 21) sprawia, że MIPI SoundWire pozwala na budowę złożonych systemów za pomocą niezwykle prostego layoutu PCB.

Rysunek 21. Schemat blokowy magistrali MIPI SoundWire z procesorem aplikacyjnym i czterema układami podrzędnymi: dwoma przetwornikami ADC oraz dwoma DAC [11]

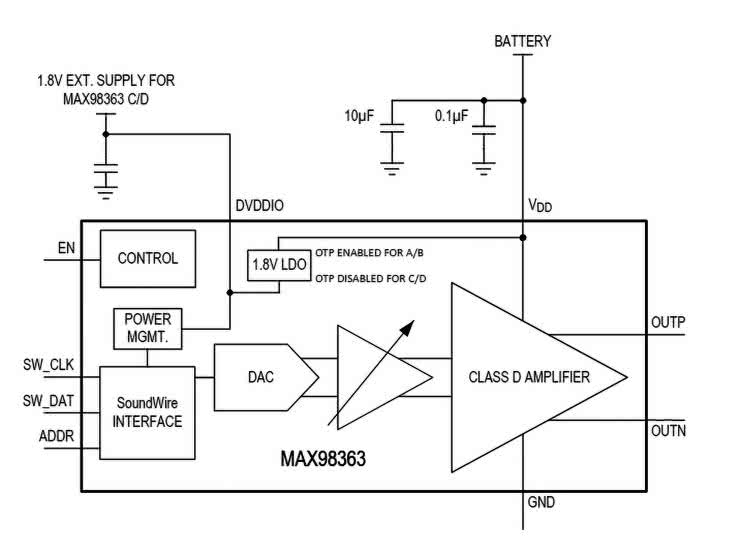
Układ MAX98363 (rysunek 22) jest doskonałym przykładem banalnie prostego w implementacji wzmacniacza z interfejsem SoundWire. W obudowie WLP o boku zaledwie 1,528 mm znalazła się nie tylko końcówka mocy pracująca w klasie D z mocą wyjściową do 3,2 W (@ 4 Ω, 5 V, THD+N 10%), ale także programowalny blok slew-rate (minimalizujący zakłócenia elektromagnetyczne emitowane przez impulsowe wyjście wzmacniacza), układy redukcji artefaktów dźwiękowych (click-and-pop reduction), a nawet… wbudowany generator tonów przeznaczony do przeprowadzania fabrycznych testów urządzeń na linii produkcyjnej (!). W strukturze malucha uwzględniono także stabilizator LDO o napięciu 1,8 V oraz analogowy układ regulacji wzmocnienia.

Rysunek 22. Schemat blokowy wzmacniacza MAX98363 z interfejsem SoundWire [12]

Konstruktorom układu MAX98363 należą się słowa uznania za bardzo przemyślany układ pinów obudowy (rysunek 23). Wszystkie wyprowadzenia oprócz linii ustalającej adres układu znajdują się na obrzeżach obudowy, zatem wyprowadzenie z nich ścieżek (fanout) jest banalnie proste. A co ze środkowym pinem ADDR? Ten należy podłączyć do jednego z dwóch potencjałów zasilania (VDD lub GND), bezpośrednio lub poprzez rezystor 100 kΩ. Pozostaje też piąta opcja, czyli pozostawienie wyprowadzenia wiszącego w powietrzu. Co to oznacza? W praktyce trzy z pięciu dostępnych adresów (ID układu) można ustawić bez konieczności wyprowadzania ścieżki od pinu ADDR poza obrys obudowy. Dzięki temu możliwe jest użycie układu także w tych aplikacjach, które ze względów ekonomicznych nie mogą być zrealizowane z użyciem niezwykle kosztownych przelotek typu via-in-pad. Taki ukłon w stronę konstruktorów PCB z pewnością docenią wszyscy ci spośród naszych Czytelników, którzy choć raz przeklinali nieprzemyślany pinout układu w obudowie WLP czy BGA, zmuszający ich do stosowania obwodów drukowanych o znacznie droższej technologii, niż faktycznie byłoby to konieczne, gdyby tylko producent układu głębiej zastanowił się nad optymalizacją rozkładu wyprowadzeń.

Rysunek 23. Układ wyprowadzeń układu MAX98363 [12]

Wzmacniacz z wbudowanymi obwodami ANC

Na początku artykułu wspomniałem już o technologii aktywnej redukcji szumu (ANC), która zrewolucjonizowała elektronikę konsumencką i na stałe weszła do naszego codziennego życia. W najwyższej klasy słuchawkach bezprzewodowych funkcja ANC jest realizowana przez zaawansowane procesory DSP, „karmione” danymi z zestawu wbudowanych mikrofonów. Prostsza implementacja może być jednak wykonana w oparciu o odpowiednio dostrojony układ analogowy – dokładnie takie podejście zastosowali projektanci układu AS3435 marki ams OSRAM (rysunek 24). Niestety, producent nie upublicznia szczegółowej noty katalogowej, a opis znajdujący się na stronie internetowej jest krótki i dość mało konkretny. Wiadomo jednak, że układ jest dostosowany do pracy z bardzo niskim napięciem zasilania (w zakresie 1,0 V...1,8 V) oraz że oferuje moc wyjściową do 120 mW. Według rozbieżnych informacji oferuje 20-, a nawet 30-decybelowe tłumienie hałasu, głównie w zakresie niższych częstotliwości.

Rysunek 24. Schemat blokowy wzmacniacza z wbudowanym blokiem ANC – AS3435 marki ams OSRAM [13]

Jako ciekawostkę dodam, że jeden z blogerów zidentyfikował omawiany wzmacniacz na PCB słuchawek bezprzewodowych Mid A.N.C firmy Marshall. Krótki research zasobów internetowych pokazał, że – choć funkcjonalności ANC, oferowanej przez producenta kultowych pieców gitarowych, daleko do tej znanej np. ze słuchawek Sony – układ AS3435 radzi sobie i tak całkiem nieźle, pomimo braku skomplikowanych, autorskich algorytmów DSP czy zaawansowanych procesorów sygnałowych.

Podsumowanie

Jak widać, rynek maleńkich wzmacniaczy audio nie jest ani skąpy, ani mało interesujący. Wręcz przeciwnie – producenci półtora- i dwumilimetrowych kostek mają do zaoferowania naprawdę wiele, a głównymi trendami, które wybijają się na czoło wyścigu, są:

  • dążenie do możliwie jak najprostszej implementacji układowej z absolutnie minimalną liczbą komponentów dyskretnych,
  • stosowanie technik redukujących zakłócenia EMI i niwelujących konieczność stosowania filtrów wyjściowych we wzmacniaczach klasy D,
  • wyposażanie wzmacniaczy w liczne funkcje mające na celu aktywną poprawę jakości dźwięku i/lub optymalizację poboru mocy.

Co przyniesie przyszłość? Z pewnością możemy spodziewać się powolnego hamowania pędu do miniaturyzacji, gdyż zwyczajnie… jesteśmy raczej blisko granicy. Układy o rozmiarach rzędu 1,5 mm są już tak małe, że z powodzeniem nadają się nawet do słuchawek TWS. Być może scalone wzmacniacze słuchawkowe przyszłości będą coraz częściej implementowały funkcjonalność brzegowej AI, co pozwoli w sposób prosty, a zarazem bezpieczny, optymalizować jakość dźwięku odtwarzanego z maleńkich przetworników? Czas pokaże. A my na pewno będziemy trzymać rękę na pulsie.

Jakub Nowicki, EP

Źródła:
[1] https://t.ly/6g46v
[2] https://t.ly/1DCEJ
[3] https://t.ly/BqI3f
[4] https://t.ly/IOYh4
[5] https://t.ly/o3A8d
[6] https://t.ly/VtjdL
[7] https://t.ly/SUmAa
[8] https://t.ly/xbKLw
[9] https://t.ly/zkU-u
[10] https://t.ly/uXI57
[11] https://t.ly/BYsRV
[12] https://t.ly/rzmpn
[13] https://t.ly/8hyYM

Artykuł ukazał się w
Elektronika Praktyczna
styczeń 2025
Elektronika Praktyczna Plus lipiec - grudzień 2012

Elektronika Praktyczna Plus

Monograficzne wydania specjalne

Elektronik listopad 2025

Elektronik

Magazyn elektroniki profesjonalnej

Raspberry Pi 2015

Raspberry Pi

Wykorzystaj wszystkie możliwości wyjątkowego minikomputera

Świat Radio listopad - grudzień 2025

Świat Radio

Magazyn krótkofalowców i amatorów CB

Automatyka, Podzespoły, Aplikacje listopad - grudzień 2025

Automatyka, Podzespoły, Aplikacje

Technika i rynek systemów automatyki

Elektronika Praktyczna listopad 2025

Elektronika Praktyczna

Międzynarodowy magazyn elektroników konstruktorów

Elektronika dla Wszystkich grudzień 2025

Elektronika dla Wszystkich

Interesująca elektronika dla pasjonatów