Lasery diodowe

Lasery diodowe

Lasery stosowane w większości urządzeń, z którymi mamy styczność, to lasery półprzewodnikowe – zrealizowane z użyciem diod laserowych. Te komponenty półprzewodnikowe przypominają swoją konstrukcją i sposobem sterowania diody elektroluminescencyjne, jednak generowane przez nie światło ma zupełnie inne parametry.

Diody laserowe są zapewne najprostszymi w aplikacji laserami. Na rynku są dostępne w ich różne modele o niewielkiej mocy, które są szeroko stosowane w wielu urządzeniach – od wskaźników tablicowych po odtwarzacze płyt. Koncept lasera półprzewodnikowego opisywano teoretycznie już w latach 50. XX wieku. Pierwsze fizyczne realizacje zaprezentowano na początku lat 60. XX wieku w laboratoriach General Electric. Za skonstruowanie tego urządzenia półprzewodnikowego w GE odpowiedzialny był Robert Hall, którego uważa się za ojca laserów diodowych.

Jednak dopiero postępy w zakresie technologii półprzewodnikowych lat 60. i 70. – epitaksja z wiązek molekularnych, chemiczne osadzanie z fazy gazowej (z użyciem związków organometalicznych) czy fotolitografia, pozwoliły na produkcję laserów zdolnych do pracy w temperaturze pokojowej z wysoką wydajnością. Cały ten rozwój nagrodzony został Nagrodą Nobla w 2000 roku. Nagrodę otrzymali Żores Ałfiorow i Herbert Kroemer, za osiągnięcia w dziedzinie półprzewodników heterostrukturalnych oraz Jack Kilby (1/2) za jego wkład w wynalezienie układu scalonego. To wyróżnienie podkreśla jak ważnym elementem współczesnej technologii jest dioda laserowa – zostały one niemal zrównane z układami scalonymi.

Obecnie lasery diodowe mają niezwykle szerokie zastosowania, nieporównywalne z innymi źródłami promieniowania laserowego. Na przykład w roku 2004 sprzedaż diod laserowych wyniosła 733 miliony sztuk. Dla porównania, laserów innych typów w tym samym roku sprzedano 131 tysięcy. Wartość rynku laserów półprzewodnikowych wynosi obecnie ponad 11 miliardów dolarów i jak przewidują analitycy, w ciągu najbliższych pięciu lat ma się zwiększyć prawie dwukrotnie, do poziomu szacowanego nawet na 20 miliardów dolarów (w zależności od analizy, którą weźmiemy pod uwagę).

Zasada działania

Ogólna zasada działania laserów została już opisana w tym wydaniu EP we wcześniejszym artykule, dlatego nie będziemy powtarzać teoretycznych mechanizmów opisujących działanie laserów. Jednak należałoby zapoznać się z tamtymi zagadnieniami, zanim przystąpimy do analizowania działania lasera półprzewodnikowego.
Lasery tego rodzaju z elektrycznego punktu widzenia są diodą PIN, gdzie w warstwie półprzewodnika samoistnego (I) pomiędzy warstwami P oraz N zachodzi promienista rekombinacja nośników ładunku. Z uwagi na fakt, że celem diody laserowej jest generowanie światła, diody takie wykonywane są z półprzewodników z prostą przerwą energetyczną, która umożliwia promienistą rekombinacje dziur i elektronów w złączu. Na rysunku 1 pokazano uproszczoną strukturę najprostszej diody laserowej.

Rysunek 1. Struktura diody laserowej

Lasery półprzewodnikowe są systemami pompowanymi elektrycznie. Do struktury półprzewodnikowej przykładane jest pole elektryczne (różnica potencjałów – napięcie), które wymusza separację nośników – elektronów i dziur (w ilości proporcjonalnej do prądu).

Następnie elektrony i dziury wstrzykiwane są do warstwy aktywnej złącza – dziury od strony półprzewodnika typu P, a elektrony od strony półprzewodnika typu N. W warstwie samoistnej nośniki te mogą ze sobą rekombinować – dziura i elektron anihilują, tworząc foton, który zostanie wyemitowany. Jest to zjawisko nazywane emisją spontaniczną, która jest potrzebna, do rozpoczęcia akcji laserowej.

Rysunek 2. Widmo natężenia emisji w funkcji prądu diody

Wraz ze zwiększaniem gęstości nośników, coraz więcej fotonów, które zostały wygenerowane w półprzewodniku ma szansę wywołać emisję wymuszoną par elektron-dziura. W pewnym momencie, po przejściu progu akcji laserowej (prąd Ith) w ośrodku czynnym następuje inwersja obsadzeń i zaczyna się akcja laserowa, jak pokazano na wykresie na rysunku 2. Oznacza to, że intensywność emitowanego promieniowania rośnie znacznie szybciej wraz z rosnącym prądem, niż w rejonie podprogowym gdzie zasadniczo dioda laserowa działa jak zwykła dioda elektroluminescencyjna. Przejście przez próg akcji laserowej dodatkowo zawęża widmo emisji układu (rysunek 3), gdyż emisja wymuszona powoduje powstawanie fotonów o tej samej długości fali, co już wygenerowane.

Rysunek 3. Widmo emisji poniżej (linia czarna) oraz powyżej (linia czerwona) progu akcji laserowej

Zafalowania, widoczne na widmie poniżej progu akcji laserowej, pokazanym na rysunku 3, to mody rezonatora Fabry–Pérota, który pełni rolę wnęki rezonansowej w laserze półprzewodnikowym. Wnęka rezonansowa lasera diodowego zbudowana jest z samego półprzewodnika. Krawędzie struktury półprzewodnikowej są ścięte idealnie równolegle do siebie i prostopadle do ułożenia warstw w laserze. W procesie produkcji są one również polerowane, co sprawia., że zachowują się trochę, jak zwierciadła, które jednak przepuszczają pewną część światła.

Fotografia 1. Gunther Fenner, Robert Hall i Jack Kingsley prezentują aparaturę wykorzystywaną przez General Electric do testów ich pierwszej diody laserowe (materiały Centrum Badań i Rozwoju firmy General Electric)

Konstrukcja taka powoduje, że światło emitowane jest ze struktury półprzewodnikowej lasera diodowego z obu stron (przez oba zwierciadła wnęki rezonansowej). Jedno z wyjść staje się wyjściem z lasera, a drugie skierowane jest na wbudowaną w system fotodiodę, która służy do zintegrowanego pomiaru mocy wyjściowej (moc na wyjściu po obu stronach struktury jest, co do zasady, identyczna (lub co najmniej liniowo zależna, jeśli zastosowano dodatkowe elementy optyczne w systemie). Na fotografii 2 zaprezentowano w powiększeniu strukturę tego rodzaju.

Fotografia 2. Zdjęcie mikroskopowe diody laserowej małej mocy

Sterowanie

Diodami laserowymi steruje się identycznie, jak diodami elektroluminescencyjnymi – poprzez przepływ prądu o odpowiedniej wartości. Jak pokazano na rysunku 2, w zakresie pomiędzy Ith a Iop, natężenie emitowanego promieniowania jest liniowo związane z natężeniem prądu diody. Parametr, który wiąże ze sobą te dwie wartości, to sprawność. Na tym można by zakończyć ten akapit – znając sprawność, możemy skonfigurować źródło prądowe w taki sposób, że otrzymujemy na wyjściu lasera zaplanowaną moc wyjściową i gotowe… Niestety, jak zwykle wstrętna i skomplikowana fizyka krzyżuje plany realizacji prostego systemu sterowania.

Sprawność diody laserowej zależy od wielu czynników, głównie od temperatury diody, ale zmienia się także wraz z czasem jej życia (starzeniem) itd. Nie ma sposobu, aby poznać te wszystkie zależności, a następnie mierzyć parametry i korygować prąd, tak aby stabilizować moc wyjściową lasera. Dlatego też najczęściej stosuje się systemy z sprzężeniem zwrotnym, które pozwalają na stabilizację mocy wyjściowe lasera.

W przypadku najprostszego systemu sterowania laserem półprzewodnikowym wystarczającym rozwiązaniem jest źródło prądowe. Stabilizuje ono prąd na zadanym poziomie, aby utrzymać jakąś moc lasera. Sposobów realizacji źródła prądowego jest wiele, a projektowanie takiego układu stanowczo wykracza poza ramy tego artykułu. Najprościej źródło takie zrealizować za pomocą klucza (np. tranzystora FET) sterującego prądem diody. Sam klucz sterowany jest wzmacniaczem różnicowym, który pełni rolę wzmacniacza błędu porównującego wartość zadaną (w formie podanego z zewnątrz napięcia) z spadkiem napięcia na oporniku pomiarowym, tj. oporniku służącym do pomiaru prądu diody. Przykład takiego układu pokazano na rysunku 4.

Rysunek 4. Schemat prostego źródła prądowego – sterownika diody laserowej

Jeśli chcemy uzyskać stabilniejszą pracę tego lasera, należy w czasie rzeczywistym mierzyć moc wyjściową (optyczną) i to jej poziom porównywać z zadanym. W tym celu duża część diod laserowych wyposażona jest w fotodiodę do pomiaru mocy lasera (rysunek 5).

Rysunek 5. Konstrukcja i układ wyprowadzeń diody laserowej ze zintegrowaną fotodiodą pomiarową

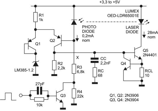
Przykład układu, kontrolującego laser w ten sposób, pokazano na rysunku 6. Projektując tego rodzaju układ, trzeba znać dwa parametry diody laserowej – sprawność emisji lasera oraz prąd fotodiody (dla zadanej mocy wyjściowej) lub nachylenie krzywej tego prądu w funkcji mocy wyjściowej lasera. Sterownik diody laserowej, pokazany na rysunku 5 mierzy moc wyjściową (za pomocą fotodiody skonfigurowanej w trybie Geigera). Tranzystory Q1 i Q2 formują wzmacniacz błędu, który steruje tranzystorem Q5, który kontroluje prąd diody laserowej. Za parametry pracy układu odpowiadają oporniki R1/R2 oraz R3.

Rysunek 6. Schemat układu stabilizującego natężenie wyjściowe lasera półprzewodnikowego z zastosowaniem wbudowanej fotodiody monitorujące

Układ ten wyposażono dodatkową funkcjonalność realizowaną przez elementy wokół tranzystora Q3. Pozwala on przełączać poziom prądu lasera pomiędzy dwoma wartościami – układ nie działa zero-jedynkowo, a przełącza prąd/natężenie lasera pomiędzy dwoma niezerowymi poziomami. Rozwiązanie to często stosuje się w przypadku pracy impulsowej – jeden próg ustawia się lekko poniżej prądu progowego akcji laserowej, a drugi na wymaganym poziomie emisji. Dzięki temu laser szybciej startuje – zmiana prądu jest mniejsza, co oznacza, że wymagana prędkość narastania sygnałów w układzie jest niższa.

Zabezpieczenia

Projektując sterownik lasera diodowego, nie można zapominać o konieczności wbudowania odpowiednich zabezpieczeń. Sterownik diody musi kontrolować prąd diody, ale trzeba też zabezpieczyć ją przed zbyt wysokim napięciem. Karta katalogowa diody laserowej specyfikuje bezpieczny dla układu zakres napięć, jakie mogą być przykładane do diody. Układ sterownika powinien w sposób ciągły monitorować napięcie na diodzie, aby nie wyszło ono poza zadany zakres. Nawet chwilowe przekroczenie napięcia może doprowadzić do uszkodzenia struktury i pogorszenia jej parametrów czy też skrócenia czasu życia.

Fotografia 3. Dioda laserowa typu LNCT28PF01WW Panasonic zawiera w jednej strukturze laser czerwony i podczerwony (IR) o długościach fali 665 nm i 791 nm

Z uwagi na fakt, że diody laserowe są bardzo wrażliwe na zdarzenia nadnapięciowe, są one niezwykle podatne na uszkodzenia na skutek wyładowań ładunków elektrostatycznych (ESD). W systemach laserowych konieczne jest odpowiednie zabezpieczanie diod przez cały okres ich życia. Przed zamontowaniem diody obie jej elektrody muszą być cały czas zwarte, a po zainstalowaniu w układzie dioda powinna być zabezpieczona np. odpowiednio dobranym transilem lub diodą Zenera, które zablokują impulsy wysokiego napięcia.
Istotne jest też monitorowanie i zabezpieczenie diody przed innymi czynnikami poza elektrycznymi, takimi jak temperatura czy odbicia promieniowania laserowego. Przekroczenie temperatury może szybko uszkodzić diodę lub przynajmniej skrócić jej żywotność. Finalnie, zagrożeniem dla układów diodowych, zwłaszcza większej mocy, jest odbicie wsteczne. Zjawisko to jest głównie ograniczane na poziomie projektu układu optycznego, jednak odbicie wsteczne można również wykryć monitorując natężenie mierzone za pomocą wbudowanej w układ fotodiody – nadmierny wzrost mierzonej mocy może wskazywać na odbicie lasera z powrotem do wnętrza diody. W takiej sytuacji aktywować powinny się systemy zabezpieczające i np. wyłączyć diodę.

Fotografia 4. Półprzewodnikowe diody laserowe dużej mocy (80...150 W)

Warunki pracy

Kontroler diody laserowej musi monitorować i kontrolować jeszcze szereg innych parametrów, aby zagwarantować poprawną, stabilną i bezawaryjną pracę układu. Im laser ma wyższą moc czy też stawiane mu są inne wysokie wymagania (np. dotyczące stabilności długości emitowanej wiązki itp.) tym dokładniej trzeba kontrolować m.in. jego temperaturę. Temperatura struktury półprzewodnikowej wpływa na wiele parametrów działania lasera. Od niej zależy sprawność (na ogół im wyższa temperatura, tym sprawność jest niższa) czy też długość fali emitowanego promieniowania.

W przypadku nawet najmniejszych diod laserowych chłodzenie i stabilizacja temperatury jest problematyczna, a w przypadku większych diod czy modułów diodowych (tj. modułów złożonych z większej ilości diod laserowych połączonych ze sobą elektrycznie i optycznie w jeden laser) nastręcza sporego wyzwania projektowego i wymaga stosowania zaawansowanych metod chłodzenia, takich jak moduły Peltiera czy systemy chłodzenia wodnego lub sprężarkowego. Monitorowanie i stabilizacja temperatury lasera półprzewodnikowego wymagane są do stabilizacji jego punktu pracy, a także, jako zabezpieczenie – przekroczenie pewnych progów temperatury może spowodować, jeśli nawet nie uszkodzenie samej diody, to skrócenie czasu jej życia.

Podsumowanie

Lasery mają ogromną ilość aplikacji we współczesnych urządzeniach – od czytników płyt, poprzez skanery kodów i inne układy do obrazowania, sensory, aż do urządzeń medycznych czy obrabiarek. Rynek ten jest zdominowany przez lasery półprzewodnikowe – diody laserowe. Popularność laserów diodowych wynika z łatwości implementacji tego rodzaju komponentów. Są „pompowane” elektrycznie, co sprawia, że są one niezwykle proste w uruchomieniu i kontroli – wystarczy wymusić przepływ prądu, aby działały. W rzeczywistości sprawa jest nieco bardziej złożona, co opisano w powyższym artykule. Pokazane w treści układy, są tylko przykładowymi implementacjami opisanych metod sterowania. Dokładny system kontroli uzależniony jest od konkretnego lasera i jego aplikacji.

Nikodem Czechowski, EP

Źródła:

  • H. Shimizu, S. Kudo, „How Well Does Knowledge Travel? The Transition from Energy to Commercial Application of Laser Diode Fabrication Technology”, Conference: Business History Conference, styczeń 2011.
  • https://bit.ly/38LQMEA
  • Raport „Laser Diode Market”, Market Data Forecast, styczeń 2022.
  • Raport „Laser Diode Market – Growth, Trends, Covid-19 Impact, And Forecasts (2022–2027)”, Mordor Intelligence.
  • J. Hecht, „Short history of laser development”, Optical Engineering 49 (2010).
  • https://bit.ly/3voLOoX
  • https://bit.ly/37TO4MU
  • https://bit.ly/3KOXhEM
  • B. Ziętek, „Optoelektronika”, Wydawnictwo Uniwersytetu Mikołaja Kopernika, Toruń 2005.
  • Andrzej Zając, Łukasz Gryko, Marian Gilewskim „Układ stabilizacji temperaturowej zestawu niezależnie pracujących diod laserowych”, Przegląd Elektrotechniczny 91 (2015).
Artykuł ukazał się w
Elektronika Praktyczna
maj 2022
Elektronika Praktyczna Plus lipiec - grudzień 2012

Elektronika Praktyczna Plus

Monograficzne wydania specjalne

Elektronik listopad 2025

Elektronik

Magazyn elektroniki profesjonalnej

Raspberry Pi 2015

Raspberry Pi

Wykorzystaj wszystkie możliwości wyjątkowego minikomputera

Świat Radio listopad - grudzień 2025

Świat Radio

Magazyn krótkofalowców i amatorów CB

Automatyka, Podzespoły, Aplikacje listopad - grudzień 2025

Automatyka, Podzespoły, Aplikacje

Technika i rynek systemów automatyki

Elektronika Praktyczna listopad 2025

Elektronika Praktyczna

Międzynarodowy magazyn elektroników konstruktorów

Elektronika dla Wszystkich grudzień 2025

Elektronika dla Wszystkich

Interesująca elektronika dla pasjonatów