Wzmacniacze operacyjne wczoraj i dziś (1)

Wzmacniacze operacyjne wczoraj i dziś (1)
Pobierz PDF Download icon

25-lecie „Elektroniki Praktycznej” to dobra okazja, żeby przypomnieć, co zdarzyło się w ciągu ostatniego ćwierćwiecza. Niewątpliwie w szeroko pojętej elektronice był to okres gwałtownego rozwoju, a wręcz eksplozja techniki cyfrowej. Ale bardzo interesujące jest też, co w tym czasie zmieniło się w technice analogowej. Wyjątkowo interesująca jest historia wzmacniaczy operacyjnych, które można uznać za symbol techniki analogowej.

Mamy omówić rozwój w dziedzinie wzmacniaczy operacyjnych, jaki zaszedł przez okres istnienia ważnego polskiego czasopisma. Zasadniczo historia wzmacniaczy operacyjnych jest znacznie dłuższa niż 25 lat. Jednak uwarunkowania historyczne spowodowały, że z punktu widzenia naszego pięknego kraju właśnie ostatnie 25 lat okazało się okresem nieprawdopodobnego rozwoju także i w tej dziedzinie.

Przypomnijmy, że nazwa „wzmacniacz operacyjny” pochodzi jeszcze z epoki lampowej, gdy w latach 40. ubiegłego stulecia szukano technicznych sposobów realizacji obliczeń matematycznych. Wprawdzie dziś dużo więcej mówi się o pierwszych lampowych komputerach cyfrowych, jednak w latach 40., a nawet później, z powodzeniem wykorzystywano komputery analogowe, zwłaszcza w zastosowaniach militarnych. Przeprowadzały one operacje matematyczne, nie tylko dodawanie i odejmowanie, ale też mnożenie i dzielenie, potęgowanie i wyciąganie pierwiastka (w oparciu o logarytmowanie i działanie do niego odwrotne).

Co ważne, podstawą takiego analogowego przetwarzania sygnałów okazał się uniwersalny blok wzmacniający, nazwany wzmacniaczem operacyjnym.

Później wzmacniacze operacyjne wykorzystano do wielu innych celów: jako generatory, filtry, wzmacniacze i przedwzmacniacze audio, przetworniki prąd, napięcie i napięcie, prąd oraz układy realizujące najróżniejsze nieliniowe funkcje.

Najprościej biorąc, idealny wzmacniacz operacyjny to hipotetyczny twór, który ma jedno wyjście i dwa wejścia (a ściślej jedno wejście różnicowe). Wzmacnia on tylko różnicę napięć między wejściami i jego wzmocnienie jest… nieskończenie wielkie. Wejścia nie pobierają prądu (mają nieskończenie wielką rezystancję), a wyjście ma nieograniczoną wydajność napięciową i jest nieskończenie szybkie.

Taka jest teoria. W praktyce tak dobrze nie jest.

Rzeczywisty wzmacniacz operacyjny nie jest nieskończenie szybki, czyli jego pasmo przenoszenia jest ograniczone. Bardzo często jako ważny parametr wzmacniaczy operacyjnych podaje się tak zwany iloczyn wzmocnienia i szerokości pasma (GBP – Gain Bandwidth Product) wyrażany w megahercach. Wyjście ma ograniczoną wydajność prądową (zwykle rzędu kilkudziesięciu miliamperów). Ograniczona jest też szybkość zmian napięcia wyjściowego (SR – Slew Rate) – parametr wyrażany w woltach na mikrosekundę (V/μs) W obwodach wejściowych nie tylko płyną jakieś nieduże prądy polaryzujące (IB – prądy baz lub bramek), ale też występują tam inne problemy, w tym problem tłumienia napięć wspólnych (CMRR) i tętnień zasilania (PSRR). Kluczowym problemem są nieuniknione drobne różnice parametrów dwóch wejść (wejścia różnicowego). Skutkuje to istnieniem szkodliwego tak zwanego napięcia niezrównoważenia – offsetu (Uo) wyrażanego w miliwoltach lub mikrowoltach, a co gorsze to napięcie offsetu zależy od temperatury – występuje tzw. dryft napięcia niezrównoważenia, wyrażany w mikrowoltach na stopień Celsjusza (μV/°C).

Historia wzmacniaczy operacyjnych to przede wszystkim opowieść o polepszaniu ich parametrów, stosownie do aktualnych możliwości technicznych. Najpierw powstawały wzmacniacze operacyjne lampowe, potem tranzystorowe. Symbol graficzny wzmacniacza operacyjnego jest pokazany na rysunku 1a. Na wejściu zawsze pracuje para różnicowa złożona z dwóch jednakowych elementów. Wiele wzmacniaczy operacyjnych ma budowę trzystopniową, co w dużym uproszczeniu pokazane jest na rysunku 1b.
W literaturze za pierwszy wzmacniacz operacyjny, który nie był integralną częścią większego urządzenia, tylko oddzielnym, gotowym, uniwersalnym blokiem, uznaje się (dwu)lampowy wzmacniacz oznaczony K2-W produkcji GAP/R (George A. Philbrick Researches Inc.), dostępny od roku 1953.

Rysunek 1. Symbol (a) oraz budowa wzmacniacza operacyjnego (b)

Krótko po pojawieniu się tranzystorów (germanowych) zaczęto je wykorzystywać także do budowy wzmacniaczy operacyjnych. Jednak zdecydowanie lepsze właściwości zapewniły tranzystory krzemowe, najpierw bipolarne, potem polowe. Od początku lat 50. dostępne były tranzystorowe wzmacniacze operacyjne budowane z pojedynczych elementów, mające postać niedużych metalowych pudełeczek.

Natomiast oszałamiająca popularność wzmacniaczy operacyjnych zaczęła się z chwilą pojawienia się monolitycznych układów scalonych. Jednym z ojców układów scalonych, w tym wzmacniaczy operacyjnych, jest Robert Noyce i firma Fairchild Semiconductor, której był współzałożycielem.

Właśnie w tej firmie na początku lat 60. pojawiła się specyficzna postać: młodziutki Robert (Bob) Widlar. Mając 26 lat, opracował on monolityczny wzmacniacz operacyjny, który ukazał się na rynku w roku 1964 jako μA702 (μA702) w cenie 300 dolarów. Zawierał tylko 9 tranzystorów – rysunek 2. Układ wzbudził duże zainteresowanie, ale nie odniósł sukcesu komercyjnego. Wielki sukces komercyjny odniósł natomiast drugi znacząco ulepszony wzmacniacz operacyjny, też opracowany przez młodego Widlara i wprowadzony na rynek w roku 1965: był to μA709 (μA709), kosztujący na początku około 100 dolarów za sztukę (a wtedy dolar miał znacznie większą wartość niż dziś). Cena wskazuje, że wtedy nie był to układ scalony do sprzętu powszechnego użytku, a tym bardziej dla hobbystów.

Rysunek 2. Budowa wzmacniacza µA702

Niemniej zapotrzebowanie na wzmacniacze operacyjne szybko rosło. Pojawiały się kolejne opracowania. Genialny, ale bardzo niesforny Bob Widlar, który przeniósł się do NSC (National Semiconductor Corporation, obecnie przejęty przez Texas Instruments), w roku 1967 opracował kolejny „ważny” wzmacniacz, znacznie lepszy od μA709, oznaczony LM101 (znany starszym Czytelnikom w wersji LM301 i LM301A oraz jako krajowy ULY7701).

Jednak „klasykiem” okazał się wzmacniacz operacyjny mA741 (mA741), który ukazał się w roku 1968. Opracował go David Fullagar pracujący w Fairchild Semiconductor.

Wzmacniacz mA741 pod kilkoma ważnymi względami nie był lepszy, a nawet był gorszy od μA709, a tym bardziej od LM101. Dlaczego więc „gorsza” kostka odniosła spektakularny sukces?

Dla wielu dzisiejszych elektroników zapewne nie jest oczywiste, że wcześniej wymienione wzmacniacze operacyjne wymagały kompensacji częstotliwościowej. Bez takiej kompensacji mogły się wzbudzić. Rysunek 3 pokazuje schemat aplikacyjny wspominanej kostki μA709, która wymaga dwóch kondensatorów do kompensacji częstotliwości. Ich optymalne wartości zależą od kilku czynników, w tym od wzmocnienia. Dobierając wartości, można „wyciągnąć” ze wzmacniacza maksimum właściwości dynamicznych, w tym maksymalnie szerokie pasmo przenoszenia i szybkość.

Rysunek 3. Schemat aplikacyjny układu µA709

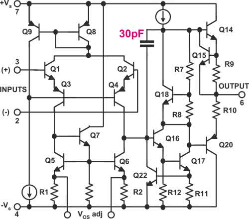
Wzmacniacz μA741 nie ma takiej możliwości. Jego właściwości dynamiczne (szybkość) są słabe. O ile na przykład wzmacniacze μA709 i LM101 nadawały się do układów audio, o tyle μA741 był do tego zbyt powolny. Jednak to on osiągnął niebywałą popularność głównie dlatego, że w wielu zastosowaniach szybkość nie była kluczowym parametrem, a kostka nie wymagała elementu(-ów) do kompensacji zewnętrznej. Fullagar zastosował bodaj najprostszy sposób kompensacji i po prostu „obciął pasmo” przez umieszczenie w scalonej strukturze jednego małego kondensatora (co z technicznego punktu widzenia też było wtedy pewnym problemem). Schemat wewnętrzny kostki mA741 pokazany jest na rysunku 4.

Rysunek 4. Schemat wewnętrzny układu µA741

W każdym razie μA741 od razu został dobrze przyjęty na rynku. W roku 1969 ukazała się wersja μA741 z zewnętrzną kompensacją: μA748, która miała być rywalem kostki LM101(A). Pojawiły się wersje podwójne (np. Motorola MC1558/MC1458) oraz poczwórne (Motorola MC4741 i National LM148).

W USA rozpoczął się wyścig między producentami oraz walka o rynek i zysk. Powstawały nowe firmy, dzieliły się i przekształcały istniejące. Spośród najbardziej dziś znanych Analog Devices (ADI) powstała w roku 1965. W roku 1969 powstała firma PMI (Precision Monolithics Incorporated), przejęta w roku 1990 przez Analog Devices. Do gry wszedł istniejący już znacznie wcześniej Texas Instruments, gdzie z kolei pracował Jack Kilby – drugi z współtwórców układu scalonego. Texas Instruments „po drodze” wchłonął znaczącego producenta układów analogowych Burr Brown.

W początkowym okresie znaczącą rolę w branży odgrywał potężny Harris, który pod koniec lat 80. wchłonął innego znaczącego gracza „półprzewodnikowego” RCA (i biznes półprzewodnikowy od General Electric). Potem dział półprzewodników Harrisa wydzielił się jako niezależny Intersil, który obecnie jest częścią dalekowschodniego Renesansa (którego udziałowcami są Hitachi, NEC i Mitshubishi).

W dziedzinie wzmacniaczy operacyjnych dużą rolę odegrały też założone znacząco później Linear Technology (1981, obecnie część Analog Devices) oraz Maxim Integrated (1983). Dziś interesujące i tanie wzmacniacze operacyjne ma w swej ofercie Microchip Technology, założony w roku 1987, najbardziej znany z produkcji procesorów PIC.

Interesująca jest świetlana z początku historia Fairchild Semiconductor, która w latach 80. została po części przejęta przez konkurenta – National Semiconductor, a z kolei National w roku 2010 został przejęty przez Texas Instruments.

Część firmy Fairchild istniała na rynku półprzewodnikowym dużo dłużej, przejmując i z powodzeniem rozwijając kilka znaczących biznesów półprzewodnikowych. Ostatecznie Fairchild w roku 2016 stał się częścią ON Semiconductor, który z kolei jest niejako częścią i „przedłużeniem” amerykańskiego giganta – Motoroli.

W USA historia wzmacniaczy operacyjnych jest nierozłącznie związana nie tylko z kilkoma słynnymi konstruktorami układów scalonych, ale też z morderczą niekiedy konkurencją oraz walką o rynek i zyski.

Efektem tej konkurencji był też gwałtowny spadek cen. O ile μA709 w roku wypuszczenia na rynek (1965) kosztował 70…100 dolarów, w ciągu pięciu lat ceny tego i wymienionych innych wzmacniaczy spadły do 1…2 dolarów. Wzmacniacze operacyjne znajdowały coraz to nowe zastosowania. Powszechnie wykorzystywali je także hobbyści.

Oprócz kwestii cen, walka konkurencyjna polegała też na oferowaniu coraz lepszych wzmacniaczy. Mówimy tu o końcówce lat 60. i początku lat 70., gdy nie było szans na znaczące poprawienie wszystkich parametrów wzmacniacza operacyjnego, by zbliżyć go do ideału (zresztą niemożliwe to jest do dziś). Natomiast szybko pojawiły się wzmacniacze operacyjne specjalizowane do określonych zastosowań, gdzie ulepszone były niektóre kluczowe parametry.

Wzmacniacz μA741 miał w sumie niezbyt dobre wszystkie właściwości, niemniej oprócz zyskania ogromnej popularności stał się swego rodzaju punktem odniesienia. Dlatego warto wspomnieć o jego najważniejszych parametrach.

I tak od strony szybkości parametr SR wynosił typowo 0,5 V/μs, minimalnie 0,25 V/μs. Jego pasmo, a ściślej GBP, to typowo 1 MHz, minimalnie 0,7 MHz, co wbrew pozorom jest mizerną wartością.

Wzmacniacz μA741 miał dość duży poziom szumów napięciowych odniesionych do wejścia (23 nV/√Hz). Jeśli chodzi o wejścia, to według starej karty katalogowej Fairchilda prąd ich polaryzacji typowo wynosił 0,08 μA, maksymalnie 0,8 μA (w nowszych kartach te parametry są lepsze). Napięcie niezrównoważenia wynosiło typowo 1 mV, maksymalnie 5 mV. Dryft cieplny napięcia niezrównoważenia mógł sięgać 15 μV/°C. Napięcie niezrównoważenia i jego zmiany są ogromnie ważne w zastosowaniach precyzyjnych, ponieważ mówiąc najprościej, są traktowane przez wzmacniacz jako sygnał wejściowy i razem z nim wzmacniane. O ile napięcie niezrównoważenia można skorygować (wiele wzmacniaczy ma dwa przeznaczone do tego wyprowadzenia), o tyle niestety nie można w ten sposób skorygować wahań tego napięcia, wynikających ze zmian temperatury, wpływu tętnień zasilania i starzenia.

Na początku lat 70. pojawiła się wersja precyzyjna AD741 Analog Devices o zmniejszonym napięciu niezrównoważenia (max. 0,5 μV) i mniejszym dryfcie termicznym (max. 5 mV/C). W roku 1969 pojawił się LM108 (LM112), który na wejściach miał tzw. tranzystory superbeta (o ogromnym wzmocnieniu), co oznaczało m.in. zdecydowane zmniejszenie prądów wejściowych do wartości rzędu 1 nA (0,001 μA). W tym samym roku pojawił się precyzyjny μA725 (Erdi w Faichild).

W roku 1971 Bob Dobkin dostępnymi wtedy dość prostymi środkami technologicznymi zrealizował LM118 (LM318) dużo szybszy od wcześniejszych: SR typ. 70 V/μs i GBP typowo 15 MHz. W kwestii szybkości i pasma problemem był fakt, że wykonywane w strukturze typowe tranzystory PNP były zdecydowanie powolniejsze od zawartych w tej samej strukturze tranzystorów NPN.

Jeżeli chodzi o wzmacniacze szybkie, to już w 1967 opracowano wtórniki (wzmocnienie równe 1×) z tranzystorami superbeta LM102, potem LM110. W roku 1979 pojawiły się bufory BUF-03 o paśmie 60 MHz i szybkości wyjścia 300 V/μs. Potem bufory National LH0033 100 MHz i 1500 V/μs oraz LH0063 6000 V/μs, czyli 6 V na nanosekundę. Ale były to bufory, a nie wzmacniacze. W roku 1982 Harris wypuścił naprawdę szybki, prawdziwy wzmacniacz operacyjny HA-2539 o parametrach 600 MHz, 600 V/μs. W tamtym czasie to właśnie Harris był właścicielem patentu, pozwalającego wykonywać w scalonej strukturze (w pewnym sensie izolowane) tranzystory PNP równie szybkie jak tranzystory NPN.

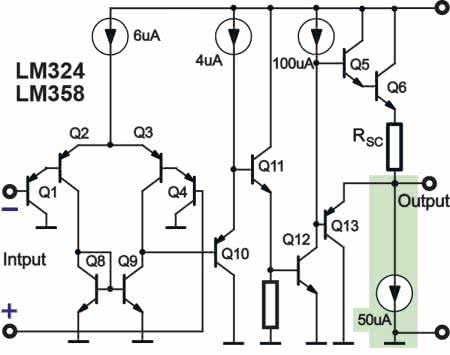
Bardzo ważnym, a wręcz przełomowym momentem było opracowanie w National Semiconductor (Russell, Frederiksen) wzmacniacza operacyjnego „przemysłowego”, który też mógł być zasilany niskim pojedynczym napięciem. Był to opracowany w roku 1972 wzmacniacz LM124 i jego popularniejsza wersja LM324. Kostka ta zawierała cztery jednakowe wzmacniacze w jednej obudowie DIP-14. Rysunek 5 pokazuje schemat wewnętrzny jednego wzmacniacza.

Rysunek 5. Schemat wewnętrzny LM124

Wszystkie ówczesne wzmacniacze operacyjne, także i ten, zasilane były „standardowym” napięciem symetrycznym ±15 V, by osiągnąć użyteczny zakres napięć wyjściowych ±10 V. Wzmacniacze LM324 miały tę zaletę, że mogły prawidłowo pracować także przy napięciu zasilania zdecydowanie mniejszym (od 3 V albo symetrycznie ±1,5 V). Ogromne znaczenie miał też fakt, że wejścia mogły prawidłowo pracować na potencjale ujemnej szyny zasilania. Podobnie wyjście było dostosowane do pracy przy napięciach zbliżonych do ujemnego napięcia zasilania. Wszystko to jest ogromnie ważne przy zasilaniu napięciem pojedynczym, a nie symetrycznym. Oczywiście otwierało to drogę do niezliczonych nowych zastosowań. Szybko wypuszczono wersję LM158 (LM358) z dwoma wzmacniaczami w jednej obudowie DIP-8. Co ciekawe, nie pojawiła się natomiast pojedyncza wersja tego wzmacniacza...

Wzmacniacze LM324 oraz LM358 z grubsza biorąc, miały większość parametrów elektrycznych zbliżonych do μA741, jednak wspomniane zalety spowodowały, że te prawie pięćdziesięcioletnie kostki, a konkretnie LM358, do dziś są zaskakująco często wykorzystywane. Nadal są wytwarzane i można je spotkać w wielu tańszych urządzeniach, zwłaszcza produkowanych w Chinach (a gdy potrzebna jest lepsza dokładność, stosowana bywa wersja LM258). Natomiast wzmacniacze μA741 definitywnie znikły z rynku już dość dawno.

Wracając do historii, trzeba przypomnieć, że w roku 1975 w firmie PMI (Precision Monolitics, obecnie Analog Devices) opracowano wzmacniacz OP07 (rysunek 6), który stał się klasykiem i punktem odniesienia dla wzmacniaczy precyzyjnych. Dobre parametry wejścia uzyskano dzięki kompensacji prądów wejściowych (kompensacji prądów baz) wejściowych tranzystorów bipolarnych oraz korekcji napięcia niezrównoważenia podczas produkcji przez tzw. „zener-zapping”. Napięcie niezrównoważenia zredukowano poniżej 0,1 mV i dryft do wartości 1 μV/°C, a nawet mniejszej. W kartach katalogowych wzmacniaczy precyzyjnych oprócz tych dwóch parametrów podaje się też stabilność długoczasową offsetu, wyrażaną zwykle w mikrowoltach na miesiąc (μV/month).

Rysunek 6. Wzmacniacz OP07

OP07 do dziś jest standardem wśród wzmacniaczy precyzyjnych i trzeba było czekać do roku 1988 na znacząco ulepszony OP77, a następnie OP177, w których akurat te wartości są w sumie tylko trochę lepsze (offset do 25 mμV, dryft do 0,3 μV/°C).

Wracamy do pierwszych wzmacniaczy operacyjnych. Były one zbudowane z tranzystorów bipolarnych. Z uwagi na obecność tranzystorów bipolarnych w wejściowej parze różnicowej prądy wejściowe były stosunkowo duże. Tymczasem w licznych zastosowaniach źródło sygnału ma ogromną rezystancję wewnętrzną i współpracujący wzmacniacz musi mieć jak największą rezystancję wejściową i jak najmniejszy prąd polaryzacji. We wspomnianych precyzyjnych, bipolarnych OP-07 i pokrewnych dla zmniejszenia prądu baz zastosowano sprytny obwód kompensacji, co dało dużą, ale nie zawsze wystarczającą poprawę. Już w późnych latach 60. podejmowano próby zastosowania na wejściu pary tranzystorów polowych, co pozwoliłoby wielokrotnie zredukować prądy polaryzujące. Problemem były różnice parametrów egzemplarzy tranzystorów polowych, także gdy wykonane były obok siebie na jednej płytce krzemowej. Od roku 1970 próbowano do „zwykłych” wzmacniaczy operacyjnych dodawać wejściową parę różnicową w postaci oddzielnej, drugiej struktury krzemowej (np. AD503, AD506), przez co taki wzmacniacz operacyjny miał wewnątrz obudowy dwie oddzielne struktury scalone. Próbowano także realizować wejściowe tranzystory polowe w jednej strukturze z resztą tranzystorów bipolarnych (μA740, ICL8006). W każdym przypadku podstawowym problemem było duże napięcie niezrównoważenia, nawet kilkanaście mV i jego duży dryft, do kilkudziesięciu μV/°C (a ponadto duże szumy „napięciowe”).

Przełom w tym zakresie przyniósł rok 1974, gdy Russell i Culmer z National Semiconductor zaproponowali wykorzystanie w procesie technologicznym implantacji jonów. Zaprezentowano wzmacniacze operacyjne z tak zrealizowanymi tranzystorami JFET z kanałem P na wejściu. Były to dostępne do dziś kostki LF155…157 (LF355…LF357). Oprócz bardzo małych prądów wejściowych i przyzwoitych innych parametrów wejściowych, były one dość szybkie. Najszybszy z rodziny LF357 miał pasmo 20 MHz i szybkość SR 50 V/μs .

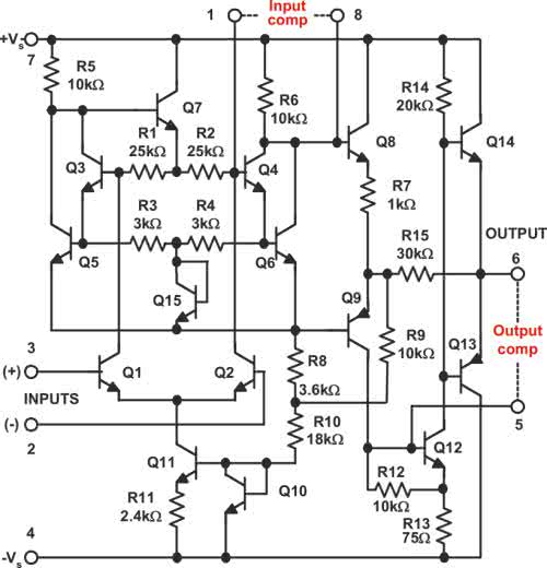
Także w roku 1974 powstały w RCA, mające na wejściach tranzystory MOSFET P, wzmacniacze CA3130, zawierające w strukturze także tranzystory bipolarne. Natomiast w roku 1978 powstały w Texas Instruments bardzo znane i do dziś popularne kostki TL081/082/084 oraz wersje niskoszumowe TL07x i energooszczędne TL06x, wszystkie z tranzystorami JFET P na wejściach – o schemacie pokazanym na rysunku 7.

Rysunek 7. Wzmacniacze z serii TL08x

W niektórych zastosowaniach, w tym w sprzęcie audio, potrzebne są wzmacniacze jak najmniej szumiące. W zastosowaniach audio znaczenie mają też pewne inne cechy słabo lub w ogóle nieopisane w kartach katalogowych (np. związane ze zniekształceniami). W urządzeniach audio próbowano stosować już pierwsze wzmacniacze, jak μA709, μA741, a w szczególności LM301(A). Jednak przełomem było pojawienie się w drugiej połowie lat 70. kostki NE5532, która w układach audio do dziś jest klasykiem i punktem odniesienia, jak μA741 i OP07. Kostka NE5532 była produkowana przez różnych wytwórców, ale oznaczenie NE5532 oraz SE5532 jednoznacznie kojarzy się z holenderską, a więc europejską firmą Philips (potem NXP).

Istotnie, ale niestety nie jest to przykład łamania dominacji USA w dziedzinie wzmacniaczy operacyjnych. Wzmacniacz ten pierwotnie też został opracowany za oceanem przez amerykańską firmę (czy może raczej biuro projektowe) Signetics, która stała się częścią Philipsa, choć dość długo zachowywano markę Signetics. Ściślej biorąc, najpierw powstał pojedynczy wzmacniacz NE5534, który mógł stabilnie pracować przy wzmocnieniu większym niż 3×. Potem zaproponowano jego podwójną wersję NE5533, po której dziś trudno znaleźć ślad. Nieprawdopodobnym przebojem okazała się kostka NE5532, czyli podwójna wersja z wewnętrzną kompensacją, mogąca pracować także przy wzmocnieniu równym jedności. Jej mocno uproszczony schemat pokazany jest na rysunku 8. Spośród starszych wzmacniaczy operacyjnych dość chętnie stosowanych w lepszym sprzęcie audio były też opracowane w roku 1980 precyzyjne i niskoszumowe OP27 i OP37.

Rysunek 8. Uproszczony schemat wzmacniacza NE5532

Opisywane dotąd układy były klasycznymi wzmacniaczami operacyjnymi, oznaczanymi VFA (Voltage Feedback Amplifier), czyli z napięciowym sprzężeniem zwrotnym. Dwa najbardziej popularne, podstawowe układy pracy pokazano na rysunku 9.

Rysunek 9. Dwa najbardziej popularne układy pracy wzmacniaczy

W latach 80. w poszukiwaniu coraz szybszych układów wprowadzono (Elantec i Comlinear – National) tak zwane wzmacniacze ze sprzężeniem prądowym (CFA – Current Feedback Amplifier). Podstawowe układy aplikacyjne były identyczne jak na rysunku 8, jednak budowa wewnętrzna (przykład na rysunku 10 to schemat wzmacniacza AD846 z roku 1988) i zasada działania były zupełnie inne, a do tego doszły pewne specyficzne wymagania i właściwości. W każdym razie wzmacniacze prądowe CFA też zaliczane są do wzmacniaczy operacyjnych i to właśnie one pozwoliły przełamywać kolejne bariery dotyczące szybkości i szerokości pasma przenoszenia.

Rysunek 10. Schemat wzmacniacza AD846 z 1988 roku

I tak oto doszliśmy do lat 80., a nawet do początku lat 90. W krajach zachodnich, zwłaszcza w USA silna konkurencja i walka o rynek owocowały wprowadzaniem coraz lepszych i coraz tańszych wzmacniaczy operacyjnych.

Jaki to wszystko ma związek z 25-leciem „Elektroniki Praktycznej”?

Czasopismo to powstało w szczególnym momencie historii i warto przypomnieć, jak wcześniej wyglądała sytuacja w naszym kraju. Od wojny przez ponad 40 lat Polska była krajem obozu socjalistycznego (komunistycznego) i także w dziedzinie wzmacniaczy operacyjnych była odcięta od trendów światowych.

W USA monolityczne wzmacniacze operacyjne zaczęły się upowszechniać od końca lat 60., poczynając od μA709. Rysunek 11 pokazuje fragment katalogu Fairchilda z 1979 roku. Na liście mamy prawie pięćdziesiąt wzmacniaczy do wyboru! Nie sposób przedstawić, ile wzmacniaczy o naprawdę zadziwiających parametrach było dostępnych na świecie dziesięć lat później, pod koniec lat 80.

Rysunek 11. Fragment katalogu Fairchilda z 1979 roku

A w Polsce?

Jedną z najważniejszych ilustracji w tym artykule jest rysunek 12, pokazujący wykaz wzmacniaczy operacyjnych produkowanych i planowanych do produkcji przez UNITRA CEMI w latach 1988/1989, czyli dziesięć lat później, niż pokazuje katalog z rysunku 11. Mamy w istocie tylko cztery pozycje, ponieważ dwie są jeszcze niedostępne – „w opracowaniu”!

Rysunek 12. Wykaz wzmacniaczy operacyjnych produkowanych i planowanych do produkcji przez UNITRA CEMI w latach 1988/1989

W kontekście sytuacji na Zachodzie, informacje są nadzwyczaj smutne, a wręcz porażające. Oto bowiem na krajowej liście z lat 1988/89 mamy w pełni tego słowa znaczeniu starego znajomego z roku 1968 μA741 (jako ULY7741) i jego mało popularnego brata μA747. Mamy też jego rówieśnika LM301 (ULY7701) oraz mało znany podwójny wzmacniacz TL022 (ULY7722). Natomiast odpowiednik pochodzącej z roku 1972 kostki LM325 we francuskiej wersji TDB0124 oraz odpowiednik stworzonej w roku 1974 kostki LF355 są dopiero „w opracowaniu”. Kostki ULY7724 zostały później wypuszczone na rynek, jednak istniejąca od roku 1970 UNITRA CEMI została zlikwidowana w roku 1994...

Komentarz chyba jest zbędny. Dla nakreślenia odrobinę pełniejszego obrazu sytuacji należy dodać, że już wcześniej w innych krajach obozu komunistycznego były produkowane odpowiedniki niektórych wspomnianych wzmacniaczy operacyjnych. I tak czechosłowacka TESLA produkowała wzmacniacze MAA501, MAA502 i MAA504, które były lepszymi lub (według powszechnej opinii) gorszymi odpowiednikami μA709. Trzeba przyznać, że te „czeskie” kostki, choć nie cieszyły się dobrą oceną, były dostępne na polskim rynku, także dla hobbystów. Rysunek 13 pokazuje fragment znacznie wcześniejszego Biuletynu Techniczno-Informacyjnego z 1983 roku. Dowiadujemy się zeń, że w krajach RWPG produkowano wtedy też inne wzmacniacze operacyjne. I tak w NRD wytwarzano m.in. odpowiedniki kostek TL081/082/084. Ze zdziwieniem dowiadujemy się, że stosunkowo dużo wzmacniaczy operacyjnych produkowano w Bułgarii (LRB) i Rumunii (SRR). Być może wykorzystywane były w Polsce w niektórych strategicznych zakładach produkcyjnych, ale ówczesny polski elektronik nie miał z nimi do czynienia.

Rysunek 13. Fragment Biuletynu Techniczno-Informacyjnego z 1983 roku

Tylko nieliczne zachodnie koncerny miały wtedy w Polsce swoje przedstawicielstwa. Teoretycznie zakłady produkcyjne z pośrednictwem biur handlu zagranicznego mogły sprowadzić z Zachodu różne wzmacniacze operacyjne (ale nie te najnowsze, objęte embargiem). W praktyce można było w ten sposób sprowadzać niewielkie ilości wzmacniaczy operacyjnych na potrzeby instytutów, zakładowych biur konstrukcyjnych i prototypowni. Ale tylko niewielkie partie, nie do masowej produkcji. Problemem była polityka dewizowa i wysoki kurs dolara, więc w krajowym sprzęcie tzw. wsad dewizowy musiał być minimalizowany.

Natomiast polski hobbysta sprzed 25 lat zaopatrywał się we wzmacniacze operacyjne i inne, interesujące elementy w ramach nieoficjalnego, a ściślej nielegalnego wówczas prywatnego importu. Ogromne znaczenie miał wtedy warszawski „perski targ”, który wtedy już odbywał się w każdą niedzielę na targowisku przy ulicy Wolumen.

Wprowadzenie gospodarki wolnorynkowej na przełomie lat 80./90., zarówno zakładom produkcyjnym (tym, które przetrwały przełom i tym nowym), jak i hobbystom, otworzyło dostęp do oferowanych wtedy na świecie praktycznie wszystkich układów scalonych.
I tak oto przez 25 lat istnienia „Elektroniki Praktycznej” krajowa elektronika przeszła drogę, którą Zachód przechodził w czasie niemal dwukrotnie dłuższym. I właśnie w ciągu ostatnich 25 lat fascynowaliśmy się możliwościami coraz lepszych i coraz tańszych wzmacniaczy operacyjnych. Wprawdzie z uwagi na gwałtowny rozwój techniki cyfrowej obecnie wzmacniacze operacyjne utraciły część zastosowań, ale też pojawiły się zupełnie nowe obszary, gdzie okazały się potrzebne. Dziś problemem jest przeanalizowanie niesamowicie bogatej oferty handlowej i podjęcie decyzji, jaki wzmacniacz wybrać. Cena i zakup zwykle nie są już problemem, nawet gdy chodzi o niewielką liczbę mniej popularnych układów.

Jest w czym wybierać! Ale trzeba poświęcić sporo czasu na przeanalizowanie parametrów wzmacniaczy i ofert handlowych, aby zakupić wzmacniacze operacyjne wystarczająco dobre, ale by nie były one „zbyt dobre” i zbyt drogie do danego zastosowania. Trzeba uwzględnić szereg czynników, w tym zakres napięć zasilania i temperatur pracy oraz dostępne obudowy.

Piotr Górecki

Artykuł ukazał się w
Elektronika Praktyczna
styczeń 2018
DO POBRANIA
Pobierz PDF Download icon
Elektronika Praktyczna Plus lipiec - grudzień 2012

Elektronika Praktyczna Plus

Monograficzne wydania specjalne

Elektronik listopad 2025

Elektronik

Magazyn elektroniki profesjonalnej

Raspberry Pi 2015

Raspberry Pi

Wykorzystaj wszystkie możliwości wyjątkowego minikomputera

Świat Radio listopad - grudzień 2025

Świat Radio

Magazyn krótkofalowców i amatorów CB

Automatyka, Podzespoły, Aplikacje listopad - grudzień 2025

Automatyka, Podzespoły, Aplikacje

Technika i rynek systemów automatyki

Elektronika Praktyczna listopad 2025

Elektronika Praktyczna

Międzynarodowy magazyn elektroników konstruktorów

Elektronika dla Wszystkich grudzień 2025

Elektronika dla Wszystkich

Interesująca elektronika dla pasjonatów