Sansuix - lampowy wzmacniacz mocy 2×20 W (1)

Sansuix - lampowy wzmacniacz mocy 2×20 W (1)

Wzmacniacz mocy jest jednym z głównych elementów toru audio decydującym o jakości odtwarzanego dźwięku. W początkach rozwoju elektroakustyki parametry wzmacniaczy lampowych były dość mierne. Jednak z czasem zostały dopracowane i zyskały uznanie nawet wymagających użytkowników. W artykule został zaprezentowany projekt inspirowany jednym z kultowych wzmacniaczy lampowych – Sansui AU70.

Podstawowe parametry:
  • wzmacniacz jest inspirowany jednym z kultowych wzmacniaczy lampowych – Sansui AU70, lecz nie jest jego wierną kopią,
  • zrezygnowano z oryginalnych lamp mocy 7189A zastępując je pentodami 6P14P-EV, rezygnowano również z lampy sterującej 6AN8, zamiast niej zastosowano radziecką lampę 6F1P,
  • wzmacniacz nie zawiera części przedwzmacniacza, nie ma żadnych regulacji barwy, ale zachowano z oryginalnej konstrukcji funkcję filtra presence,
  • moc wzmacniacza wynosi ok 2×20 W.

Pierwsze wymagania dla wzmacniaczy z okresu międzywojennego zakładały dopuszczalny poziom zniekształceń harmonicznych na poziomie 5%. Ze względu na słabe parametry lamp stosowano układy wzmacniaczy klasy B ze sprzężeniem transformatorowym, ponieważ zapewniały dużą sprawność.

Co ciekawe źródła z tamtego okresu podają, że jakość dźwięku kinowego była niska, ale widzowie byli z niego zadowoleni.

Z czasem opracowywano coraz lepsze konstrukcje na przykład na bazie znanych i stosowanych do dzisiaj lamp 300A i 300B. Rozwój ten nie był szybki, a jedną z głównych przyczyn był brak źródeł dźwięku o wysokiej jakości. Nie mogły go zapewnić transmisje radiowe AM, czy płyty gramofonowe wykonane z szelaku. Prace nad wzmacniaczami wyższej jakości zostały zatrzymane przez wybuch II wojny światowej, ale zaraz po jej zakończeniu ruszyły na nowo. W drugiej połowie lat 40. XX wieku opracowano układy wzmacniaczy lampowych audio, które są aktualne do dzisiaj.

Bardzo ważną rolę odegrali tutaj dwaj Brytyjczycy: W.T. Cooking i T. Williamson.

Cooking już w latach 30. uważał, że dopuszczalne zniekształcenia na poziomie 5% są zbyt wysokie i wyznaczył cele potrzebne do uzyskania wysokiej wierności: niskie zniekształcenia harmoniczne, niskie zniekształcenia fazowe. W roku 1946 pokazał schemat wzmacniacza pracującego w klasie A (rysunek 1) ze sprzężeniem RC, ale bez pętli ujemnego globalnego sprzężenia zwrotnego.

Rysunek 1. Wzmacniacz Cocking’a (źródło Wikipedia)

Prace Cockinga rozwinął T. Willimason. O ile dzisiaj o Cockingu mało kto słyszał to Willimason jest postrzegany jako ktoś, kto opracował podwaliny nowoczesnych wzmacniaczy lampowych wysokiej klasy.

Williamson przede wszystkim postawił sobie kilka istotnych wymagań dotyczących konstrukcji wzmacniacza akustycznego wysokiej klasy:

  • niskie zniekształcenia nieliniowe rozumiane jako suma iloczynów zniekształceń harmonicznych i intermodulacyjnych do maksymalnej mocy wyjściowej i w całym użytecznym paśmie do 10 Hz do 20 kHz;
  • liniowa charakterystyka częstotliwościowa i stała moc w całym paśmie akustycznym;
  • pomijalne przesunięcia fazowe w całym pasmie akustycznym;
  • niska impedancja
  • wyjściowa i wysoki współczynnik tłumienia. Impedancja wyjściowa wzmacniacza musi być niższa niż impedancja
  • głośnika;
  • moc wyjściowa od 10 do 20 W.

Wzmacniacz William-sona ma stopień wyjściowy push – pull pracujący w klasie A i bazujący na triodach. Inaczej niż Cocking Williamson uważał, że taki stopień może zapewnić wysoką jakość odtwarzania tylko wtedy, kiedy wzmacniacz jest objęty globalną pętla ujemnego wzmocnienia zwrotnego o głębokości 20…30 dB. Do dzisiaj nie brakuje zwolenników wzmacniaczy bez ujemnego sprzężenia. Takie wzmacniacze mają gorsze parametry, ale lepiej reagują na przeciążenie przy maksymalnych poziomach mocy. Są też trudniejsze do wykonania, ponieważ lampy muszą być bardzo dokładnie dobierane.

Williamson projektował swój wzmacniacz w wolnym czasie, kiedy pracował w firmie Marconi. Traktował swoją działalność jak hobby. Seria artykułów w dziale DIY we wpływowym czasopiśmie Wireless Word spowodowała, że autor stał się bardzo popularny, a jego wzmacniacz okrzyknięto jako referencyjny.

Artykuły opisywały szczegółowo konstrukcję, sposób uruchamiania i wymagania jakie musiał spełniać transformator głośnikowy. Pierwotny projekt był podatny na wzbudzenia i dlatego została opracowana nowa ulepszona wersja pozbawiona tej wady. Na rysunku 2 pokazano schemat ideowy wzmacniacza Williamsona opublikowany w dokumencie The Williamson Amplifier Design for a High-quality Amplifier z czasopisma Wireless World.

Rysunek 2. Schemat wzmacniacza Williamsona

We wzmacniaczu pokazanym na rysunku 2 w stopniu końcowym zastosowano tetrody strumieniowe KT66 i mimo dość wysokiego napięcia anodowego uzyskano moc tylko 2×15 W. Wynika to z małej sprawności klasy A. Z czasem wymagania użytkowników rosły i żeby uzyskać większą moc zaczęto stosować wzmacniacze przeciwsobne pracujące w kasie AB. Topologicznie nie różnią się od wzmacniacza przeciwsobnego Push-Pull pracującego w kasie A. Jedyna różnica to dobór punktu pracy lamp mocy, tak by przy większych sygnałach wzmacniacz przechodził płynnie do pracy w kasie B. Klasa AB ma większa sprawność kosztem niewielkiego wzrostu zniekształceń.

Wzmacniacze lampowe w dużej mierze bazujące na koncepcji Williamsona były intensywnie rozwijane aż do końca lat 60. XX wieku, kiedy to zaczęto na szeroką skalę projektować i sprzedawać wzmacniacze tranzystorowe. Wzmacniacze tranzystorowe zostały szybko zaakceptowane zarówno przez konsumentów jak i przez producentów sprzętu audio. Osiągały bardzo dobre parametry, a były tańsze, ekonomiczne w eksploatacji i bardziej niezawodne. Wzmacniacze lampowe zniknęły z domowego stereo, a były używane i cenione na przykład przez gitarzystów.

Jednak zwolennicy dobrego brzmienia po jakimś czasie zorientowali się, że stare lampowce brzmią bardzo dobrze i od lat 90. XX wieku takie wzmacniacze zaczęły być ponownie popularne. Dzisiaj to dość spory segment rynku wzmacniaczy dla bardziej wymagających użytkowników. Profesjonalnie wykonane brzmią bardzo dobrze, ale są relatywnie dużo droższe niż odpowiedniki półprzewodnikowe. Trudno też jest w prosty sposób uzyskać większą moc. W praktyce układy Push-Pull pracujące w klasie AB mają najczęściej moc od 2×15 W do ok. 2×30 W, a w klasie A zaledwie 8…10 W.

Wiele nowoczesnych konstrukcji wzmacniaczy jest wzorowanych na koncepcji Williamsona. Konstruktorzy też czerpią inspiracje ze starych sprawdzonych konstrukcji. Zaprezentowany tu projekt jest inspirowany jednym z kultowych wzmacniaczy lampowych – Sansui AU70. Wzmacniacz ten zbudowany i oferowany w połowie lat 60. przetrwał próbę czasu. Stał się kultowy ze względu na bardzo dobre brzmienie. Dzisiaj nawet mocno zaniedbane egzemplarze z uszkodzonymi transformatorami głośnikowymi osiągają cenę kilkunastu tysięcy złotych.

Konstrukcja opisanego wzmacniacza bazuje na kilku podstawowych założeniach:

  • układ elektryczny jest wzorowany na konstrukcji wzmacniacza Sansui AU7;
  • wzmacniacz nie zawiera części przedwzmacniacza, ponieważ czułość samej końcówki mocy jest zupełnie wystarczająca do sterowania współczesnymi źródłami sygnału na przykład DAC;
  • układ nie ma żadnych regulacji barwy, ale zachowano z oryginalnej konstrukcji funkcję filtra presence realizowanego przez przełączaną zmianę charakterystyki układu globalnego sprzężenia zwrotnego;
  • ze względu na dostępność i cenę zrezygnowano z oryginalnych lamp mocy 7189A zastępując je radzieckimi pentodami 6P14P-EV. jest to militarna wersja lampy 6P14P. Zrezygnowano również z lampy sterującej 6AN8. Ta lampa jest jeszcze dostępna, ale jej cena jest wysoka. Zamiast niej zastosowano radziecką lampę 6F1P;
  • układ wzmacniacza i zasilacza jest montowany na jednej płytce drukowane.

Budowa i działanie

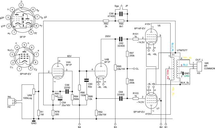
Schemat jednego kanału wzmacniacza mody został pokazany na rysunku 3. Sygnał z potencjometru regulacji siły głosu jest podawany na siatkę sterująca pentody lampy V4 6F1P. Ta pentoda pracuje w układzie niskoszumnego wzmacniacza wstępnego. Rezystor R1 zapewnia automatyczną polaryzację napięciem ujemnym siatki. Uwaga na wejściu wzmacniacza nie ma kondensatora sprzęgającego i trzeba zadbać, żeby sygnał wejściowy nie miał żadnej składowej stałej i nie zmieniał punktu pracy pentody lampy V4.

Rysunek 3. Schemat jednego kanału wzmacniacza mocy

W obwodzie katody pentody jest umieszczony dzielnik rezystancyjny zbudowany z rezystorów R78 i R80. Do tego dzielnika jest podawany sygnał globalnego ujemnego sprzężenia zwrotnego pobieranego z uzwojenia wtórnego transformatora głośnikowego. Kondensator C54 redukuje wpływ lokalnego ujemnego sprzężenia zwrotnego dla napięć zmiennych powstającego w układzie z opornikiem katodowym. Wzmocniony sygnał trafia na siatkę sterującą układ odwracacza fazy zbudowany na triodzie lampy V4 6F1P. Rezystor R88 i kondensator C60 stanowią układ kształtujący charakterystykę częstotliwością i zapobiegają ewentualnemu wzbudzaniu się wzmacniacza.

Sygnały z katody i anody triody V4 maja równe amplitudy i są odwrócone w fazie o 180 stopni. Stopień końcowy pracuje w układzie Push-Pull w klasie AB. Napięcia sterujące z odwracacza fazy przez kondensatory C62 i C64 eliminujące składową stałą trafiają na siatki sterujące pentod V6 i V7. Punkt pracy tych pentod ustala regulowane napięcie polaryzacyjne – bias, podawane z układu zasilacza do punktu CL wzmacniacza. Bias powinien mieć wartość z zakresu –14,5 V do –18 V. Moc wzmacniacza wynosi ok. 20 W w każdym z kanałów.

W pętli globalnego sprzężenia zwrotnego o głębokości 26 dB są umieszczone elementy R82, R90 i C28. W układ jest wbudowany przełącznik pozwalający kształtować charakterystykę częstotliwościową wzmacniacza. Zwarcie R90 i C58 powoduje wzmocnienie niskich częstotliwości – bass boost. W oryginalnym wzmacniaczu nazwano to filtrem presence. Sygnał sprzężenia zwrotnego z wyjścia wzmacniacza (uzwojenie wtórne transformatora głośnikowego) jest podawany na dzielnik R78, R80 w obwodzie katody pentody V4. Globalne ujemne sprzężenie zwrotne w znacznym stopniu ogranicza zniekształcenia nieliniowe w całym zakresie częstotliwości akustycznych. Dodatkowo jest zastosowane lokalne ujemne sprzężenie zwrotne poprzez połączenie katod pentod mocy do masy przez odczepy uzwojenia wtórnego transformatora głośnikowego.

Transformator głośnikowy

Transformator głośnikowy wzmacniacza lampowego to jego kluczowy element decydujący w dużej mierze o parametrach wzmacniacza i końcowym efekcie brzmieniowym. Williamson w swoich artykułach poświęcił wiele uwagi transformatorom głośnikowym. Wymienił szereg potencjalnych problemów powodowanych przez nieprawidłowo zaprojektowane transformatory:

  • zniekształcenia spowodowane niską indukcyjnością uzwojenia, wysoką reaktancją upływu i zjawiskami rezonansu;
  • zniekształcenie spowodowane przesunięciem fazowym wytwarzanym, gdy źródłem ujemnego sprzężenia zwrotnego jest uzwojenie wtórne transformatora. Są to oscylacje pasożytnicze spowodowane przesunięciem fazowym wytwarzanym w obszarze wysokich częstotliwości;
  • zniekształcenia intermodulacyjne i harmoniczne w stopniu wyjściowym spowodowane przeciążeniem przy niskich częstotliwościach, gdy indukcyjność pierwotna jest niewystarczająca;
  • zniekształcenia harmoniczne i intermodulacyjne powodowane przez nieliniową zależność między strumieniem a siłą magnesującą w materiale rdzenia. To zniekształcenie jest zawsze obecne, ale ulegnie znacznemu pogorszeniu, jeśli gęstość strumienia w rdzeniu przekroczy bezpieczną granicę;
  • zniekształcenia harmoniczne wprowadzone przez nadmierną rezystancję w uzwojeniu pierwotnym.

Wymagania te mogą się wzajemnie wykluczać i projekt transformatora powinien być wyważonym kompromisem.

Zastosowany w projekcie transformator jest nietypowy, ponieważ jak już powiedzieliśmy ma dodatkowe odczepy w uzwojeniu wtórnym potrzebne do realizacji ujemnego katodowego sprzężenia zwrotnego. Taki układ jest rzadko spotykany we wzmacniaczach Push-Pull pracujących w klasie AB. Dlatego nie można tutaj zastosować gotowego, uniwersalnego transformatora przeznaczonego do wzmacniaczy Push-Pull z lampami EL84. Bez specjalistycznej wiedzy, osprzętu i umiejętności samodzielne wykonanie transformatora odpowiedniej jakości do naszego wzmacniacza jest bardzo trudne, a w praktyce niemożliwe. Dlatego zastosowano bardzo dobry i co ważne dostępny transformator UTM7077 (fotografia 1). Na tabliczce znamionowej są oznaczone kolory przewodów wyprowadzeń. Powiemy o tym jeszcze przy okazji montażu wzmacniacza i podłączania transformatorów do układu.

Fotografia 1. Transformator głośnikowy UTM7077

Zasilacz

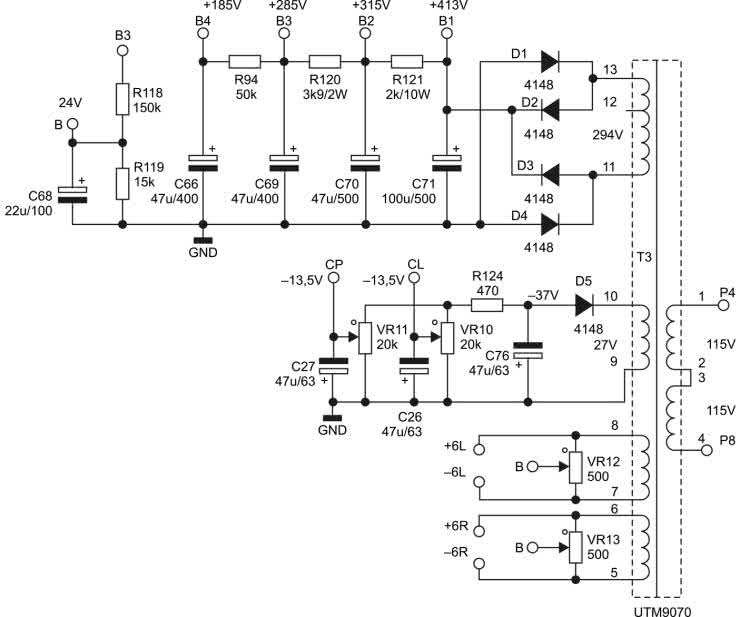
Schemat zasilacza pokazano na rysunku 4.

Rysunek 4. Schemat układu zasilacza

Zastosowano tu transformator sieciowy UTM9070 przystosowany do pracy z napięciami sieciowymi o wartościach 240 VAC, 230 VAC i 115 VAC. Strona wtórna dostarcza napięć przemiennych (przy nominalnym napięciu sieciowym 230 VAC i nominalnym obciążeniu:

  • 294 VAC do zasilacza napięć anodowych i siatkowych,
  • 27 VAC do układu regulacji punktu pracy pentod mocy,
  • dwa niezależne napięcia 6,3 V do zasilania układów żarzenia lamp, osobno dla każdego z kanałów.

Układ zasilacza napięć anodowych jest zbudowany z pełno okresowego mostka prostowniczego (diody D1…D4) i kondensatora C71 o wartości 100 μF/500 V. Napięcie B1 z tego układu zasila przez uzwojenia transformatora głośnikowego anody lamp mocy, oraz jest źródłem napięć dla kolejnych układów zasilania: siatek pentod mocy, anody triody odwracacza fazy i anody pentody wzmacniacza wstępnego. Kolejne napięcia są realizowane w układzie filtrów RC (R121, C70, R120, C69, R94, C66) obniżających napięcie i poprawiających skuteczność filtrowania. Napięcie B2 jest podawane na siatki ekranujące pentod mocy, napięcie B3 zasila układ odwracacza fazy realizowany na triodzie 6F1P, a napięcie B4 zasila układ wzmacniacza wstępnego (pentoda 6F1P).

W dzielniku R118, R119 powstaje napięcie B o wartości +24 VDC zablokowane kondensatorem C68. Jest ono stosowane w układzie redukcji przydźwięku o częstotliwości 50 Hz, którego źródłem może być przemienne napięcie żarzenia lamp. Napięcie +24 VDC jest podawane na suwaki wieloobrotowych potencjometrów VR12 i VR13. Ta składowa stała nałożona na przemienne napięcie żarzenia powoduje zmniejszenie potencjału pomiędzy żarnikiem i katodą a tym samym redukuje lub eliminuje przydźwięk 50 Hz. To napięcie można zwiększyć do wartości ok. +50 V zmieniając rezystory dzielnika R118 i R119, gdyby układ redukcji przydźwięku nie był wystarczająco skuteczny.

Wzmacniacz ma osobną sekcję zasilacza przeznaczoną do wytwarzania ujemnego napięcia względem masy o wartości ok. –30 V. Napięcie przemienne 27 V jest prostowane w prostowniku jednopołówkowym (dioda D5) i filtrowane kondensatorem C46. Regulowane ujemne napięcie CL podawane na siatki sterujące pentod mocy (ustawienie punktu pracy – biasu) jest uzyskiwane z suwaków precyzyjnych potencjometrów VR10 i VR11 i dodatkowo blokowane kondensatorami C26 i C27.

Układ żarzenia zawiera napięcie przemienne 6,3 V oddzielne dla każdego z kanałów. Jest dodatkowo wyposażony w układ redukcji przydźwięku opisany wyżej.

W drugiej części artykułu zostanie opisany proces montażu i uruchomienia wzmacniacza.

Igor Sobczyk
Tomasz Jabłoński

Wykaz elementów: Jeden kanał wzmacniacza
Rezystory:
  • R1: 1 MΩ/0,5 W
  • R78: 300 Ω/0,5 W
  • R80: 1,5 kΩ/0,5 W
  • R82: 2 kΩ/0,5 W
  • R84: 560 kΩ/0,5 W
  • R86: 150 kΩ/0,5 W
  • R88: 12 kΩ/0,5 W
  • R90: 6,2 kΩ/0,5 W
  • R92, R95: 33 kΩ/2 W
  • R97, R99: 250 kΩ/0,5 W
  • R101, R103: 1 kΩ/0,5 W
  • VR8: 2×100 kΩ potencjometr stereo logarytmiczny
Kondensatory:
  • C1: 1000 μF/35 V
  • C56: 220 nF/50 V
  • C58: 470 nF/400 V
  • C60: 82 pF/400 V
  • C62, C64: 330 nF/400 V
  • 33 μF/35 V elektrolityczny
Półprzewodniki:
  • D6, D7: 1N4148
  • BR1: mostek prostowniczy okrągły 1 A/250 V
Pozostałe:
  • Lampa 6P14P-EV (2 sztuki dla jednego kanału, lecz dobierane czwórkami – kwadry, dla obu kanałów)
  • Lampa 6F1P (1 sztuka dla jednego kanału, lecz dobierane parami, dla obu kanałów)
  • Transformator głośnikowy UTM7077
  • RE1, RE2: przekaźnik miniaturowy (1 sztuka dla jednego kanału)
  • Gniazdo cinch kątowe do druku
Zasilacz
Rezystory:
  • R94: 50 kΩ/0,5 W
  • R118: 150 kΩ/0,5 W
  • R119: 15 kΩ/0,5 W
  • R120: 3,9 kΩ /2 W
  • R121: 8,2 kΩ/10 W
  • R124: 470 Ω/0,5 W
  • VR10, VR11: 20 kΩ potencjometr precyzyjny
  • VR12, VR13: 500 Ω potencjometr precyzyjny
Kondensatory:
  • C26, C27, C76: 47 μF/63 V
  • C66, C69, C70: 47 μF/500 V
  • C68: 22 μF/100 V
  • C71: 100 μF/450 V
Półprzewodniki:
Pozostałe:
  • Transformator sieciowy UTM9070
Artykuł ukazał się w
Elektronika Praktyczna
sierpień 2023
DO POBRANIA
Elektronika Praktyczna Plus lipiec - grudzień 2012

Elektronika Praktyczna Plus

Monograficzne wydania specjalne

Elektronik listopad 2025

Elektronik

Magazyn elektroniki profesjonalnej

Raspberry Pi 2015

Raspberry Pi

Wykorzystaj wszystkie możliwości wyjątkowego minikomputera

Świat Radio listopad - grudzień 2025

Świat Radio

Magazyn krótkofalowców i amatorów CB

Automatyka, Podzespoły, Aplikacje listopad - grudzień 2025

Automatyka, Podzespoły, Aplikacje

Technika i rynek systemów automatyki

Elektronika Praktyczna listopad 2025

Elektronika Praktyczna

Międzynarodowy magazyn elektroników konstruktorów

Elektronika dla Wszystkich grudzień 2025

Elektronika dla Wszystkich

Interesująca elektronika dla pasjonatów