Dwupasmowy odbiornik nasłuchowy KF. RX Wiesia 80/40 m

Dwupasmowy odbiornik nasłuchowy KF. RX Wiesia 80/40 m

Pomimo dostępności wielu modeli fabrycznych odbiorników i skanerów częstotliwości, zainteresowanie samodzielną budową odbiorników radiowych, w tym do nasłuchu stacji amatorskich, nie maleje. Zainteresowanie krótkofalarstwem rozpoczyna się z reguły od nasłuchu krótkofalowców. Do słuchania rozmów na pasmach amatorskich KF nie jest potrzebne żadne zezwolenie, wystarczy tylko odbiornik przystosowany do odbioru emisji CW (telegrafii) oraz SSB (jedna wstęga boczna z wytłumioną nośną) oraz odpowiednia antena.

Podstawowe parametry:
  • odbiornik dwupasmowy 80/40 m (3,5...3,8 MHz/7,0...7,2 MHz),
  • zbudowany na bazie układu TDA1083 (TA7613AP, A223D, 174XA10),
  • możliwość dołączenia skali cyfrowej w postaci zestawu AVT2885 (AVT2885v2),
  • nieskomplikowana konstrukcja, łatwa w uruchomieniu.

Początkujący radioamator, zanim przystąpi do egzaminu na licencję krótkofalarską, powinien najpierw „osłuchać się” na pasmach amatorskich i uzyskać licencję nasłuchową (SWL). Licencja taka uprawnia do posługiwania się przydzielonym znakiem nasłuchowym w krajowej i międzynarodowej korespondencji amatorskiej oraz do korzystania z usług Biura QSL Polskiego Związku Krótkofalowców. Staż nasłuchowy w ramach takiej licencji przyczynia się do doskonalenia umiejętności operatorskich. Najlepiej zacząć od popularnego pasma amatorskiego, jakim jest zakres 80 m (3,5...3,8 MHz). Tutaj w dzień, w okresie dobrej propagacji, najczęściej pracują polskie stacje. W pobliżu 3,7 MHz nadawane są co środy od godziny 18.00 komunikaty PZK (wieczorem na tym paśmie słychać wiele stacji europejskich). Stacje zagraniczne można usłyszeć głównie w paśmie 40 m (7,0...7,2 MHz).

W czasopismach, a także w sieci, bez problemu można znaleźć wiele opisów wykonania odbiorników CW/SSB głównie na pasmo 80 m. Są tam układy z bezpośrednią przemianą częstotliwości, z pośrednią przemianą (najbardziej popularne) oraz układy pracujące w oparciu na SDR (Software Defined Radio), czyli programowej obróbce sygnału. Wszystkie te trzy metody mają zarówno swoje zalety, jak i wady.

Budowa i działanie

Kluczowym elementem opisywanego tu prostego odbiornika o bezpośredniej przemianie został nieco starszy układ scalony, ale wciąż dostępny w sieci handlowej – TDA1083 (TA7613AP, A223D, 174XA10). Jest to kompletny radioodbiornik AM/FM ze wzmacniaczem fonii (z wyjątkiem stopnia wejściowego FM). Schemat struktury wewnętrznej układu scalonego został pokazany na rysunku 1.

Rysunek 1. Schemat struktury wewnętrznej układu scalonego TDA1083

W tym rozwiązaniu zastosowano tor przemiany częstotliwości AM charakteryzujący się dużą czułością (wyprowadzenia układu IC1: 3 – masa, 4 – wyjście mieszacza, 5 – obwód oscylatora, 6 – wejście, 7 – odsprzężenie) oraz tor wzmacniacza fonii (wyprowadzenia układu IC1: 9 – wejście, 10 – sprzężenie zwrotne, 11 – masa, 12 – wyjście).

Układ charakteryzuje się szerokim zakresem napięć zasilania 3...12 V, doprowadzonym do wyprowadzenia 13. Wewnętrzna dioda Zenera ogranicza napięcie zasilania do poziomu ok. 13 V, co umożliwia zasilanie wyższym napięciem po dołączeniu zewnętrznego rezystora. Wzmocnienie wzmacniacza m.cz. wynosi około 40 dB (impedancja wejściowa 150 kΩ), a moc wyjściowa to około 300 mW.

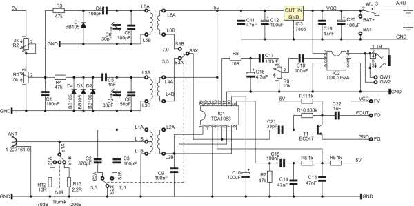
Kompletny schemat prostego dwupasmowego odbiornika na pasma 80/40 m z zastosowaniem układu scalonego TDA1083 został pokazany na rysunku 2.

Rysunek 2. Kompletny schemat prostego dwupasmowego odbiornika na pasma 80/40 m z zastosowaniem układu scalonego TDA1083

Jest to nietypowe użycie struktury wewnętrznej układu, w którym został pominięty tor pośredniej częstotliwości, czyli na wyjściu mieszacza jest od razu wydzielony sygnał małej częstotliwości. Takie rozwiązanie charakteryzuje się niekorzystnym odbiorem dwusygnałowym (odbiór sygnału po obydwu stronach nośnej), ale nie jest to wielkim problemem, bo zawsze ustawia się RX na najbardziej czytelny sygnał. Co prawda skuteczne wyeliminowanie niepożądanych sygnałów jest także możliwe, ale wiąże się z dużą komplikacją układową (konieczność zastosowania szerokopasmowych przesuwników fazowych). Główną zaletą tak uproszczonego rozwiązania jest niska cena gotowego odbiornika, co jest szczególnie istotne, kiedy kierujemy urządzenie do początkujących radioamatorów.

Szczególnie dla początkujących przyda się kilka słów na temat działania układu. Sygnał z anteny trafia na filtr wejściowy w postaci pojedynczego obwodu LC. Odczep na cewce L1 jest dopasowany do niskoomowej anteny podłączonej kablem koncentrycznym. Częstotliwość rezonansowa obwodu jest zmieniana poprzez podłączenie jedną sekcją przełącznika pasmowego kondensatorów różnej wartości. W ten kompromisowy sposób udało się zapewnić pokrycie pasm 80 i 40 m.

Odfiltrowany sygnał trafia poprzez uzwojenie sprzęgające L2 na wejście mieszacza układu scalonego US1. Na drugie wejście mieszacza, już w strukturze układu scalonego, jest skierowany sygnał z generatora VFO. O częstotliwości pracy decydują dwa obwody LC, przestrajane diodami pojemnościowymi, przełączane drugą sekcją przełącznika pasmowego po stronie uzwojeń sprzęgających, poprzez które jest podawane również zasilanie generatora. Taki sposób przełączania okazał się lepszy, ze względu na stabilność generatora, niż po stronie pierwotnej obwodu.

W paśmie 80 m pracuje cewka L3 z trzema diodami pojemnościowymi BB105, aby pokryć cały zakres 3,5...3,8 MHz. Przy użyciu jednej diody BB105 i dobraniu wartości kondensatora udaje się uzyskać najbardziej uczęszczany zakres SSB, czyli od nieco poniżej 3,7 do 3,76 MHz. Z kolei w paśmie 40 m pracuje cewka L5 z jedną diodą pojemnościową BB105 i pokrywa z niewielkim zapasem cały zakres 7,0...7,2 MHz.

Przestrajanie odbywa się dwoma potencjometrami: R1 – strojenie zgrubne, R2 – dostrojenie dokładne. Jest to rozwiązanie kompromisowe podyktowane przede wszystkim obniżeniem kosztów. Lepsze rezultaty, jeśli chodzi o precyzję dostrajania, umożliwi zastosowanie w miejsce R1 potencjometru dzisięcioobrotowego helipod, ale potrzebna będzie cyfrowa skala częstotliwości. Z kolei wokół osi zwykłego potencjometru można nanieść choćby orientacyjne punkty, które pozwolą zorientować się, w jakim miejscu na paśmie znajduje się RX.

Generator VFO pracuje dość stabilnie, szczególnie przy użyciu kondensatorów z literą G (zerowy współczynnik temperaturowy). W przypadku chęci zastosowania zewnętrznego generatora (np. użycie modnych ostatnio syntezerów częstotliwości) należy w miejsce obwodu LC użyć transformatora szerokopasmowego. W najprostszym przypadku należy nóżkę 5 podłączyć do 5 V poprzez rezystor 1 kΩ i podać na nią poprzez kondensator 1 nF sygnał z VFO. Wydaje się jednak, że użycie zewnętrznego generatora w takim prostym układzie jest ekonomicznie nieuzasadnione.

Aby umożliwić pomiar i wyświetlanie częstotliwości pracy odbiornika, został zastosowany dodatkowy wzmacniacz w.cz. – separator z tranzystorem T1, którego zadaniem jest podwyższenie wyjściowej wartości sygnału z generatora do około 1 Vpp (poziom sygnału na nóżce 5 jest przeważnie za mały do wysterowania skali cyfrowej). W naszym uproszczonym rozwiązaniu skala cyfrowa to opcja (potrzebna głównie podczas uruchamiania i korekty zakresów przestrajania generatora).

Warto wiedzieć, że wzmocniony w ten sposób sygnał VFO może okazać się niezbędny, gdyby ktoś chciał rozbudować układ o możliwość nadawania sygnałów telegraficznych. Aby uzyskać transceiver CW/QRP o mocy około 10 W, wystarczy użyć dwustopniowego wzmacniacza i zastosować układ kluczowania.

Rezygnacja w układzie z wszelkich dodatkowych przedwzmacniaczy w.cz./m.cz. pozwoliła uzyskać niezłą dynamikę RX i czysty klarowny sygnał akustyczny. Dla poprawy czułości i większej siły głosu, przy korzystaniu z głośnika, konieczny okazał się dodatkowy wzmacniacz m.cz., który został dobudowany w ostatniej fazie realizacji eksperymentalnego układu. Ten stopień końcowy z układem US2 TDA7052A początkowo nie był planowany. Przy korzystaniu ze słuchawek, szczególnie przy odbiorze silnych sygnałów, moc wzmacniacza m.cz. US1 zapewnia dostateczną siłę głosu. Zmniejszenie poziomu szumów zapewnia włączony na wyjściu głośnikowym US1 filtr dolnoprzepustowy R8, C16 skutecznie ograniczający pasmo powyżej 3 kHz. Dodanie układu US2 i brak układu automatycznej regulacji wzmocnienia powoduje, że przy silnych sygnałach odczuwa się przesterowanie toru m.cz.

Gdyby jednak ktoś chciał zmniejszać czułość odbiornika na wejściu antenowym, jest możliwość zastosowania tłumika antenowego z dwoma rezystorami R12/R13 (–10 dB/–20 dB).

W pozycji środkowej przełącznika sygnał nie jest zmniejszany (tłumienie 0 dB). Tłumik został potraktowany jako opcja, bo duże tłumienie będzie potrzebne sporadycznie, szczególnie w przypadku bardzo silnego sygnału pochodzącego od sąsiada krótkofalowca.

Montaż i uruchomienie

Odbiornik z założenia miał być urządzeniem przenośnym i stąd pomysł, aby zasilanie pochodziło z dwóch akumulatorów Li-Ion 3,7 V połączonych w szereg, umieszczonych wewnątrz obudowy. Nie przewidziano zasilania z sieci (brak zewnętrznego gniazda zasilania), także z tego powodu, że najlepsze efekty daje właśnie zasilanie z akumulatorów, jeżeli chodzi o czystość sygnału zasilającego. Ponadto większość impulsowych zasilaczy sieciowych wprowadza w mniejszym lub większym stopniu przydźwięk sieciowy.

Pewną niedogodnością zasilania z dwóch akumulatorów jest konieczność wyjęcia ich z obudowy i naładowania po rozładowaniu. Warto wiedzieć, że odbiornik pracuje także z jednego akumulatora 3,7 V, ale w węższym zakresie strojenia i z mniejszą siłą głosu.

Cały układ łącznie z akumulatorami został zmontowany na dwustronnej płytce drukowanej, której schemat został pokazany na rysunku 3.

Rysunek 3. Schemat płytki PCB odbiornika

Montaż należy rozpocząć od elementów RLC, następnie zamontować złącza, a na końcu akumulatory, po upewnieniu się, że nie ma zwarcia w obwodzie zasilania.

Podczas montażu układu US2 może zajść konieczność niewielkiej modyfikacji na płytce. Przy użyciu TDA7052 (bez literki A) należy w miejsce kondensatora C18 wstawić zworę z drutu, tak żeby nóżka 2 była połączona galwanicznie z suwakiem potencjometru siły głosu R9. Trzeba też pamiętać, szczególnie przy montażu obudowy metalowej, aby styk masy gniazda głośnikowego (1GŁ) nie był wykorzystany. Żadne z wyjść US2 nie może być uziemione, bo prowadzi to (podobnie jak brak zwory na wejściu TDA7052) do nieuchronnego uszkodzenia układu.

Uzwojenia elementów L1...L5 zostały nawinięte na toroidalnych rdzeniach ferrytowych FT37-2 koloru czerwonego o wymiarach 9,53×5,21×3,25 mm i AL=4 drutem nawojowym w emalii DNE 0,3. Uzwojenia wtórne można nawinąć krosówką telefoniczną, co będzie lepiej wyróżniało końce uzwojeń (przydatne przy montażu). Orientacyjne liczby zwojów są podane w wykazie elementów. Warto na początku nawinąć więcej o 2...3 zwoje L3 i L5 (spowoduje obniżenie częstotliwości), bo łatwiej jest odwinąć nadwyżkę drutu, niż wydłużać w przypadku wyższej częstotliwości pracy generatora. Jeżeli zdecydujemy się na użycie elektronicznej skali, to posłuży nam ona także podczas uruchamiania odbiornika. Po skorygowaniu częstotliwości VFO trymerami oraz dołączeniu anteny i głośnika (słuchawek) odbiornik jest gotowy do pracy.

Wymiary płytki (82×99 mm) wraz ze środkowym otworem są dopasowane do plastikowej obudowy KM35N. Niestety, koszyczek z dwoma akumulatorkami typu 18650/3,7 V nie mieści się w pozycji poziomej, pomiędzy środkowym słupkiem montażowym a boczną ścianką obudowy. Także próba wstawienia na PCB blaszek stykowych akumulatorów Li-ion nie okazała się dobrym rozwiązaniem. W rozwiązaniu prototypowym zostały przylutowane odcinkami przewodów o średnicy 1 mm dwa akumulatory typu 18650/3,7 V, wyjęte ze starej baterii od laptopa. Z reguły z uszkodzonej baterii udaje się odzyskać co najmniej jedno zupełnie sprawne ogniwo. Baterie te mają zgrzane blaszki połączeniowe, co ułatwia dolutowanie przewodów montażowych. Samodzielne dolutowywanie przewodów do akumulatorów typu 18650/3,7 V jest trudne i niebezpieczne.

Płytka PCB jest przystosowana do zamontowania z przodu trzech potencjometrów: R1 – strojenie zgrubne, R2 – dostrojenie dokładne, R9 – siła głosu. Z tyłu znajduje się gniazdo antenowe BNC, gniazdo słuchawkowe GŁ i wyłącznik zasilania akumulatora. W lewej bocznej ściance (dolna pokrywa) znajduje się podwójny suwakowy przełącznik zakresów 3,5/7 MHz, dołączany na krótkich odcinkach drutu.

Opcjonalnie można zainstalować z boku także tłumik w postaci potrójnego przełącznika suwakowego np. SUW3P2-3. Zamiast przełącznika, z zerem pośrodku (ON-OFF-ON) i dwoma rezystorami, można użyć na wejściu antenowym potencjometru np. 1 kΩ/B i wejście sygnału RX-a pobierać z suwaka (problemem może okazać się znalezienie miejsca w obudowie na zamontowanie potencjometru).

Skala cyfrowa w opisywanym odbiorniku została potraktowana jak opcja (potrzebna głównie podczas strojenia). Dostępny F-meter AVT2885 (AVT2885 V2) nie mieści się na przedniej ściance typowej obudowy KM35N, ale są inne, większe obudowy. Na przykład obudowa Z3A ma w podstawie takie same wymiary i otwory jak KM35, ale jest dwukrotnie wyższa, co umożliwia zamontowanie z przodu skali oraz w pionie koszyczka z akumulatorami. Jest też szansa na umieszczenie pod górną pokrywą także małego głośnika wewnętrznego. Zastosowane gniazdko słuchawkowe daje możliwość odłączenia głośnika wewnętrznego po włożeniu wtyku słuchawkowego stereo zasilającego słuchawki lub głośnik zewnętrzny.

Rysunek 4. Orientacyjne wymiary pomocne podczas wykonywania otworów w obudowie KM35N

Na rysunku 4 są podane orientacyjne wymiary potrzebne podczas wykonywania otworów w obudowie KM35N. Warto najpierw wykonać otwory mniejsze (wiertłem o mniejszej średnicy), a potem skorygować wymiary iglakiem. Ta sama uwaga dotyczy przełącznika zakresów, którego otwory powinny być indywidualnie dopasowane w zależności od użytego modelu. Od sztywności konstrukcji i montażu zależy także stabilność VFO.

Fotografia 1. Wygląd zmontowanego urządzenia umieszczonego w obudowie

Dla Czytelników zupełnie nieobeznanych z nasłuchem pasm amatorskich warto przypomnieć, że najlepiej jest uruchamiać RX w porze dobrej aktywności, np. podczas zawodów krajowych w paśmie 80 m (aktualny kalendarz zawodów jest publikowany co dwa miesiące w „Świecie Radio” w dziale Zawody). Jako anteny można użyć dipola 2×19,5 m zasilanego kablem koncentrycznym lub innej anteny wielopasmowej np. typu W3DZZ, G5RV. Ważne jest, w jakich godzinach słuchamy. Trzeba pamiętać, że pasmo amatorskie 80 m nadaje się do radiowych łączności krajowych (bliskie odległości) w ciągu dnia. Jednak najkorzystniejsze warunki do prowadzenia nasłuchów panują we wczesnych godzinach porannych, w ciągu dnia występują dość silne zakłócenia. Ponownie swobodne prowadzenie nasłuchów jest możliwe we wczesnych godzinach wieczornych do późnych nocnych. W godzinach nocnych pasmo to „otwiera się” i jest możliwe prowadzenie nasłuchów krajów europejskich, a nawet stacji z innych kontynentów (DX).

Warunki propagacyjne, także na innych pasmach, są zmienne również w zależności od pory roku. W okresie letnim zakłócenia, szumy, zaniki sygnałów występują wcześnie rano i zanikają po południu, jednak nie dzieje się tak codziennie o jednakowych porach i godzinach. Są dni, że dane pasmo otwiera się wcześniej i prowadzenie nasłuchów jest możliwe przez dłuższy czas. To właśnie także urok radioamatorstwa polegający na tym, że nie wszystko można przewidzieć – podobnie jest z pogodą.

Andrzej Janeczek SP5AHT
sp5aht@swiatradio.com.pl

Pamięci mojej żony, śp. Wiesi SP5BZX, która cały czas służyła mi pomocą w moich dokonaniach autorskich.

Wykaz elementów:
Rezystory:
  • R1: 10 kΩ/B potencjometr obrotowy
  • R2: 2 kΩ/B potencjometr obrotowy
  • R3, R4, R7: 47 kΩ
  • R5, R6, R11: 1 kΩ
  • R8, R12: 10Ω
  • R9: 10 kΩ/A potencjometr obrotowy
  • R10: 330 kΩ
  • R13: 2,2 Ω
Kondensatory:
  • C1, C9, C17, C18: 100 nF
  • C2: 370 pF
  • C3, C4, C6: 100 pF
  • C5, C22: 1 nF
  • C6, C7: 30 pF trymer
  • C11, C13, C14, C19: 47 nF
  • C10, C12, C20: 100 μF/16 V
  • C16: 4,7 μF/16 V
  • C21: 33 pF
Półprzewodniki:
  • T1: BC547
  • US1: TDA 1083 (TA7613AP, A223D, 174XA10)
  • US2: TDA7052A (TDA7052 po zwarciu kondensatora C18)
  • US3: 7805
  • D1...D4: BB105
Inne:
  • L1: 35 zwojów DNE 0,3 (odczep na 5. zwoju od masy) na rdzeniu Amidon T37-2
  • L2: 5 zwojów DNE 0,3 na L1
  • L3: 50 zwojów DNE 0,3 na rdzeniu Amidon T37-2
  • L4: 7 zwojów DNE 0,3 na L3
  • L5: 30 zwojów DNE 0,3 na rdzeniu Amidon T37-2
  • L6: 5 zwojów DNE 0,3 na L5
  • Pz: przełącznik suwakowy podwójny, 2 pozycyjny np. SS22G08, SUW2P2
  • W: wyłącznik zasilania
  • Ant: gniazdo BNC do druku
  • GŁ: gniazdo słuchawkowe stereo do druku
  • Podstawki: DIP8, DIP16
  • Obudowa KM35N (ew. Z3A)
Artykuł ukazał się w
Elektronika Praktyczna
listopad 2021
DO POBRANIA
Materiały dodatkowe
Elektronika Praktyczna Plus lipiec - grudzień 2012

Elektronika Praktyczna Plus

Monograficzne wydania specjalne

Elektronik listopad 2025

Elektronik

Magazyn elektroniki profesjonalnej

Raspberry Pi 2015

Raspberry Pi

Wykorzystaj wszystkie możliwości wyjątkowego minikomputera

Świat Radio listopad - grudzień 2025

Świat Radio

Magazyn krótkofalowców i amatorów CB

Automatyka, Podzespoły, Aplikacje listopad - grudzień 2025

Automatyka, Podzespoły, Aplikacje

Technika i rynek systemów automatyki

Elektronika Praktyczna listopad 2025

Elektronika Praktyczna

Międzynarodowy magazyn elektroników konstruktorów

Elektronika dla Wszystkich grudzień 2025

Elektronika dla Wszystkich

Interesująca elektronika dla pasjonatów