Hybrydowy harvester z superkondensatorem

Hybrydowy harvester z superkondensatorem
Pobierz PDF Download icon

Pozyskiwanie energii z otoczenia, nawet w skali mikro, jest dzisiaj bardzo istotnym zagadnieniem. Urządzenia przenośne, szczególnie wszelkie urządzenia Internetu Rzeczy (IoT) oraz noszone (wearable), wymagają autonomicznego zasilania o niewielkiej mocy, bazującego na różnych metodach pozyskiwania energii z otoczenia.

Podstawowe parametry:
  • napięcie wyjściowe o wartości 3,3 V,
  • współpraca z generatorem piezoelektrycznym i ogniwami solarnymi,
  • możliwość dołączenia baterii podtrzymującej zasilanie,
  • możliwość zasilania urządzeń o dużej dynamice poboru prądu, np. zawierające radiowe tory komunikacyjne.

Aby efektywnie wykorzystać energię pozyskaną z otoczenia, producenci układów scalonych oferują specjalizowane kontrolery zarządzające nie tylko samym procesem gromadzenia energii, ale zapewniające odpowiednie zabezpieczenia i rozdział pozyskanej mocy. Przykładem takiego układu jest LTC3588 firmy Analog Devices zastosowany w opisywanym harvesterze. Jego schemat wewnętrzny pokazano na rysunku 1. Układ przeznaczony jest do współpracy z generatorami piezoelektrycznymi lub ogniwami fotowoltaicznymi oraz ogniwem chemicznym. Pozyskana energia może zostać zgromadzona w superkondensatorze EDLC, który zapewnia ciągłe zasilanie współpracującego układu, gdy nie ma możliwości wykorzystania źródeł alternatywnych. Zastosowanie superkondensatora ułatwia zasilanie urządzeń o dużej dynamice poboru prądu, jak przykładowo części radiowe torów komunikacyjnych. Dzięki wbudowanej przetwornicy o ustalanym napięciu wyjściowym LTC3588 zapewnia kompleksową realizację zasilania urządzeń IoT.

Rysunek 1. Budowa wewnętrzna układu LTC3588

Budowa i działanie

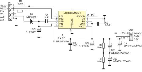
Schemat modelowego harvestera pokazano na rysunku 2. Do zacisków 1 i 2 złącza IN podłączony jest moduł generatora piezoelektrycznego o napięciu nieprzekraczającym 20 V (np. S118-J1SS-1808YB Mide). Generowane napięcie przemienne prostowane jest we wbudowanym w U1 mostku Graetza (wyprowadzenia PZ1, PZ2) i podlega ograniczeniu do 20 VDC. Po wyprostowaniu napięcie służy do zasilania szyny DC (wyprowadzenie VIN), do której podłączony jest kondensator CE1 gromadzący ładunek przetwornicy po stronie pierwotnej. Do szyny tej mogą być podłączone też chemiczne źródła zasilania (baterie) zapewniające nieprzerwane zasilanie przy braku pozyskiwania energii. Dioda D1 zabezpiecza baterię przed przepływem prądu wstecznego i układ przed jej odwrotnym podłączeniem. Bateria 9 V podłączona jest do zacisków BAT+, BAT– złącza IN.

Rysunek 2. Schemat modułu harvestera

Ze względu na wysoką cenę piezoharvesterów i naprawdę niewielkie moce możliwe do pozyskania (dla S118-J1SS-1808YB maksymalnie 20 mW przy idealnych warunkach w rezonansie mechanicznym), moduł ma także możliwość współpracy z alternatywnym źródłem energii. Doskonale współpracuje z mikromocowymi ogniwami solarnymi np. AM-5816CAR Panasonic połączonymi w zestaw szeregowy 2...3 ogniw z odpowiednimi, zabezpieczającymi diodami szeregowymi i równoległymi. Napięcie ogniwa powinno mieścić się w zakresie 6...15 V. Zamiast fabrycznych ogniw można zastosować zestaw fotodiod BPW34 połączonych szeregowo, dla uzyskania odpowiedniego napięcia. Także nieprodukowane, ale ciągle jeszcze osiągalne ogniwa scalone CPC1822 i CPC1824 doskonale współpracują z harvesterem. Oczywiście możliwe jest zastosowanie ogniw o większej mocy, co znacząco skróci czas ładowania superkondensatorów, przyspieszając gotowość układu do zasilania współpracujących urządzeń.

Napięcie z szyny VIN, po przekroczeniu progu ULVO (dla 3,3 V, próg wynosi ok. 5 V), uruchamia wbudowaną przetwornicę obniżającą. Napięcie wyjściowe przetwornicy ustalone wyprowadzeniami D0 i D1 wynosi 3,3 V. Wyjście PG sygnalizuje poprawność napięcia wyjściowego, próg zadziałania wynosi 92% Uwy (ok. 3 V dla 3,3 V), stan wysoki sygnalizuje poprawność zasilania.

Montaż i uruchomienie

Rozmieszczenie elementów zostało pokazane na rysunku 3. Montaż układu nie wymaga szczegółowego opisu, ale ważne jest, aby po lutowaniu dokładnie umyć i odtłuścić płytkę, by wyeliminować wszelkie upływności.

Rysunek 3. Schemat płytki PCB wraz z rozmieszczeniem elementów: a) strona TOP, b) strona BOTTOM

W zależności od zastosowanego superkondensatora zmienia się sposób montażu. W przypadku dwóch osobnych kondensatorów CS1, CS2 montujemy je od strony elementów. Natomiast jeżeli zastosujemy kondensator blokowy CS, to lutujemy go od strony druku i nie montujemy rezystorów balansujących R1 i R2, gdyż są one wbudowane w blok i niepotrzebnie obciążałyby przetwornicę. Ciężkie obudowy kondensatorów narażone na drgania należy dodatkowo zabezpieczyć elastyczną masą zalewową.

Zmontowany moduł harvestera, w wersji z dwoma kondensatorami EDLC, pokazuje fotografia tytułowa. Natomiast cały eksperymentalny system z piezoharvesterem, ogniwami solarnymi i superkondensatorem blokowym został pokazany na fotografii 1.

Fotografia 1. Eksperymentalny system z piezoharvesterem, ogniwami solarnymi i superkondensatorem blokowym

Sposób mocowania elementu piezo zależy od jego typu. Dla osiągnięcia najlepszych wyników należy stosować się do wskazówek znajdujących się w dokumentacji producenta. Jak każdy element mechaniczny pracujący w rezonansie, moduł piezo wymaga dostrojenia do częstotliwości drgań. W tym celu podłączamy oscyloskop do zacisków harvestera i zmieniając masę obciążającą, staramy się uzyskać maksymalne napięcie wyjściowe generowane z drgającego obiektu.

Pewnym problemem jest zmienność częstotliwości drgań w rzeczywistych obiektach, mająca wpływ na ilość pozyskanej energii. Ustalone widmo drgań mają np. wentylatory, sprężarki, transformatory lub silniki spalinowe pracujące z określoną prędkością obrotową, tam możliwe jest optymalne pozyskiwanie energii po dostrojeniu harvestera. W pozostałych przypadkach zarówno amplituda, jak i częstotliwość podlegają nieprzewidywalnym zmianom, co zmniejsza możliwą do pozyskania energię, np. wykorzystywanie energii wstrząsów podczas jazdy samochodem (drgania mają charakter gasnący) lub drgań pralki lub wirówki pojawiających się tylko okresowo.

Pozyskiwanie energii słonecznej jest dużo łatwiejsze – o ile świeci słońce. Zależnie od mocy współpracującego ogniwa można uzyskać czas ładowania i gotowości układu w zakresie od kilku godzin do kilku minut. Podczas współpracy z baterią warto podłączać ją do harvestera dopiero po pełnym naładowaniu superkondensatorów, w przeciwnym wypadku bezpowrotnie zmarnujemy zgromadzoną w niej jej energię na ich naładowanie. Jeżeli nie mamy czasu lub ochoty na odczekanie do momentu pozyskania energii z otoczenia, to podczas pierwszego ładowania można do zacisków PV+/PV– podłączyć zasilacz zewnętrzny i w taki sposób naładować superkondensatory.

Adam Tatuś
adam.tatus@ep.com.pl

Wykaz elementów:
Rezystory:
  • R1: 100 V SMD1206 1%
  • R2, R3: 100 kV SMD0805 1%
Kondensatory:
  • C1, C3: 1 mF SMD0805 ceramiczny
  • C2: 4,7 mF SMD0805 ceramiczny
  • CE1: 47 mF/25 V SMD
  • CE2: 47 mF/6,3 V SMD A tantalowy
  • CS: SP-5R5-Z105VYA blok superkondensatorów 1 F/5,5 V
  • CS1, CS2: WE850617030001 superkondensator 3 F/2,7 V
Półprzewodniki:
  • D1: dioda Schottky'ego MBR0530
  • U1: LTC3588EMSE-1#P MSOP10_050_TP
Inne:
  • L1: dławik SMD DJNR3015-100
  • IN: złącze śrubowe DG381-3.5-6
  • OUT: złącze śrubowe DG381-3.5-3
Artykuł ukazał się w
Elektronika Praktyczna
październik 2020
DO POBRANIA
Pobierz PDF Download icon
Materiały dodatkowe
Elektronika Praktyczna Plus lipiec - grudzień 2012

Elektronika Praktyczna Plus

Monograficzne wydania specjalne

Elektronik listopad 2025

Elektronik

Magazyn elektroniki profesjonalnej

Raspberry Pi 2015

Raspberry Pi

Wykorzystaj wszystkie możliwości wyjątkowego minikomputera

Świat Radio listopad - grudzień 2025

Świat Radio

Magazyn krótkofalowców i amatorów CB

Automatyka, Podzespoły, Aplikacje listopad - grudzień 2025

Automatyka, Podzespoły, Aplikacje

Technika i rynek systemów automatyki

Elektronika Praktyczna listopad 2025

Elektronika Praktyczna

Międzynarodowy magazyn elektroników konstruktorów

Elektronika dla Wszystkich grudzień 2025

Elektronika dla Wszystkich

Interesująca elektronika dla pasjonatów