Wzmacniacz lampowy z regulacją barwy dźwięku

Wzmacniacz lampowy z regulacją barwy dźwięku
Pobierz PDF Download icon

Prezentowany wzmacniacz lampowy jest dobrą propozycją dla osób zaczynających dopiero przygodę z lampami. Bazuje na taniej i bez problemu dostępnej lampie PCL86 oraz uzupełniony o regulator barwy tonu na ECC81.

UWAGA! We wzmacniaczu występują wysokie, niebezpieczne dla życia napięcia oraz wysoka temperatura. Uruchamianie należy przeprowadzić z zachowaniem szczególnej ostrożności, wszelkie manipulacje, zmiany wartości elementów wykonujemy po wyłączeniu wzmacniacza i odczekaniu do rozładowania kondensatorów elektrolitycznych. Wzmacniacz musi być podłączony do sprawnej instalacji zasilającej poprzez gniazdo sieciowe 230 V z bolcem ochronnym.

Podstawowe parametry:
  • łatwy w montażu i uruchomieniu, jest dobrą propozycją dla osób zaczynających dopiero przygodę z lampami,
  • bazuje na lampach łatwo dostępnych lampach ECC81 i PCL86,
  • moc wyjściowa 2×3,5…4,5 W,
  • regulacja tonów wysokich i niskich.

Jest to klasyczna konfiguracja, zawiera jednostopniowy przedwzmacniacz na lampie ECC81, sterującej biernym regulatorem barwy dźwięku oraz dwustopniowy wzmacniacz mocy na podwójnej lampie PCL86, z triodą w stopniu wzmocnienia napięciowego i pentodą w stopniu mocy.

Budowa i działanie

Przykładowy wygląd oraz układ wyprowadzeń lamp pokazuje rysunek 1. Taki zestaw lamp umożliwia wykonanie prostego elektrycznie wzmacniacza o mocy ok. 3,5...4,5 W w konfiguracji SE.

Rysunek 1. Lampy ECC81 i PCL86 – wygląd i schemat wyprowadzeń

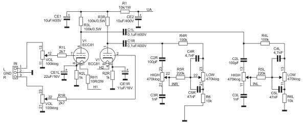
Schemat ideowy przedwzmacniacza pokazano na rysunku 2. Elementy kanału lewego mają oznaczenia zakończone literą L, kanału prawego literą R, zasilacza anodowego literką A, żarzenia literką H, zaś elementy wspólne obu kanałów nie maja dodatkowych oznaczeń.

Rysunek 2. Schemat ideowy przedwzmacniacza

Sygnał wejściowy z gniazda wejściowego IN doprowadzany jest do złącza IN płytki przedwzmacniacza, a stąd do potencjometru regulacji głośności VOL. Dalej bez kondensatora separującego składową stałą (praktycznie wszystkie urządzenia mają separację, więc nie ma sensu jej powielać) na siatkę sterującą triody V1 typu ECC81, poprzez rezystor „antywzbudzeniowy” R1L. Lampa V1 pracuje w układzie polaryzacji automatycznej, do wytworzenia ujemnego napięcia na siatce sterującej ustalającego punkt pracy, wykorzystywany jest spadek napięcia jaki wywołuje przepływ prądu anodowego, przez rezystor katodowy R2L.

Wzmocniony sygnał wejściowy wysterowuje, poprzez kondensator C1L separujący składową stałą, bierny regulator barwy tonu. Regulacja odbywa się dla częstotliwości niskich potencjometrem LOW, dla wysokich potencjometrem HIGH. Wartości kondensatorów w mostu nie są krytyczne i można dopasować je do swoich preferencji zachowując proporcję C2L/C3L i C4L/C5L. Dobrze by kondensatory były dobrane z 5% tolerancją spośród kondensatorów z dielektrykiem foliowym.

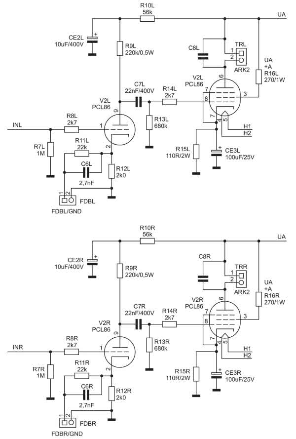
Z bloku regulacji barwy dźwięku sygnał podawany jest do końcówki mocy, której schemat pokazano na rysunku 3.

Rysunek 3. Schemat wzmacniacza mocy

Sygnał z przedwzmacniacza poprzez rezystor R8L doprowadzony jest do siatki triody stopnia wzmocnienia wstępnego. Stopień pracuje z polaryzacją automatyczną, do katody doprowadzony jest sygnał sprzężenia zwrotnego poprzez R11L, C6L. Rezystor R11L odpowiada za głębokość ujemnego sprzężenia obejmującego wzmacniacz mocy, linearyzując jego charakterystykę. Kondensator C6L odpowiada za korekcję przenoszenia wysokich częstotliwości. Oba elementy muszą być dopasowane do posiadanych transformatorów wyjściowych. Rezystor R11L dobiera się tak, aby zachować stabilność wzmacniacza przy zachowaniu użytkowej czułości i poziomu zniekształceń. Zmniejszając jego wartość do granicy wzbudzenia odczytujemy wzmocnienie, następnie korygujemy je na 50% wartości przy której wzmacniacz się wzbudzał, zapewnia to praktycznie bezpieczny margines stabilności.

Kondensator C6L dobieramy wysterowując wzmacniacz sygnałem prostokątnym 1 kHz i obserwując jego kształt. Zwiększenie wartości zmniejsza pasmo przenoszenia. Kształt przebiegu powinien być zbliżony do prostokątnego bez oscylacji na zboczach.

Wzmocniony sygnał poprzez kondensator separujący C7L doprowadzony jest do siatki pentody. Rezystor R16L polaryzuje siatkę drugą. Lampa pracuje z polaryzacją automatyczną ustaloną przez R15L. Do złącza TRL podłączony jest transformator anodowy 5 k/8 Ω, np. 4pietro4 EL84SE pod kątem którego dobrane są elementy R11L/C6L modelu. Z jego zacisków pobierany jest sygnał sprzężenia zwrotnego doprowadzony do złącza FDBL. Wzmacniacz bez problemu współpracuje także z transformatorami TG 5/4897 Sizei, TGL 5/001 Indel, a nawet starszymi TG5/53. Na płytce pozostawione jest miejsce na jeszcze jeden element kształtujący charakterystykę, kondensator C8L, który kompensuje indukcyjny charakter transformatora, także wpływając na wyrównanie przenoszenia wyższych częstotliwości. Jego wartość zawiera się w przedziale od 0...6,8 nF w zależności od typu transformatora (4pietro4 nie wymaga jego zastosowania). W przypadku konieczności dobrania C8L należy pamiętać o odpowiednio wysokim napięciu pracy min. 630 VDC.

Zasilanie

Wzmacniacz wymaga dwóch napięć zasilających, anodowego ok. 230...250 V oraz żarzenia 13,5...14,5 V. Zasilany jest z transformatora 60 VA z napięciami wtórnymi 210 V/6,3 VAC. Napięcie żarzenia uzyskiwane jest w układzie powielacza DH1, DH2, CEH1, CEH2 z napięcia 6,3 VAC. Celowo zrezygnowano z zastosowania lamp ECL86 żarzonych 6,3 VAC, które są coraz trudniej dostępne i zdecydowanie lepiej zostawić je dla serwisu oraz remontów sprzętu lampowego, zastępując je odpowiednikami PCL86 żarzonymi prądem 300 mA. Schemat powielacza pokazano na rysunku 4.

Rysunek 4. Zasilacz żarzenia

Rezystor RH2, ogranicza prąd diody świecącej podłączonej do złącza LED sygnalizującej obecność zasilania wzmacniacza. Potencjał grzejników H2 połączony jest z masa wzmacniacza.

Napięcie anodowe uzyskiwane jest w układzie pokazanym na rysunku 5. Napięcie 230 VAC z transformatora jest prostowane przez mostek BRA i filtrowane w CE1A. Stopień aktywnej filtracji z tranzystorem Q1A, zapewnia odpowiednie wygładzenie napięcia anodowego. Ze względu na traconą moc tranzystor Q1 montowany jest na radiatorze HS123.

Rysunek 5. Zasilacz anodowy

Montaż

Wzmacniacz zmontowany jest na dwustronnej płytce drukowanej, której schemat wraz z rozmieszczeniem elementów pokazują rysunki 6 i 7.

Rysunek 6. Rozmieszczenie elementów wzmacniacza top
Rysunek 7. Rozmieszczenie elementów wzmacniacza botom

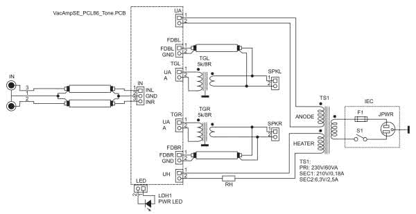
Na płytce zamontowane są wszystkie elementy oprócz transformatorów i gniazd połączeniowych. Aby umożliwić wyeksponowanie lamp, podstawki montowane są po stronie TOP, na której nie ma innych wystających wysokich elementów. Ułatwia to mocowanie płytki do górnej części obudowy wzmacniacza przy pomocy kołków dystansowych 10...12 mm. Wszystkie gniazda połączeniowe płytki łatwo dostępne są od spodu płytki. Schemat okablowania wzmacniacza pokazano na rysunku 8.

Rysunek 8. Schemat montażowy wzmacniacza

Montaż wzmacniacza podzielony jest na dwa etapy. W pierwszej kolejności montujemy płytkę drukowaną stosując się do ogólnych zasad. Należy pamiętać aby wszystkie rezystory o mocy większej niż 1 W, oddalić od powierzchni płytki drukowanej, aby ułatwić odprowadzenie ciepła. W płytce przewidziano kilkanaście otworów umożliwiających cyrkulację powietrza wokół lamp i nagrzewających się elementów.

Drugi etap to montaż wzmacniacza w obudowie wg schematu montażowego. Ze względu na różnorodność zastosowanych obudów ten etap musi być przemyślany indywidualnie. Należy jednak starać się odsunąć płytkę oraz transformatory głośnikowe od transformatora sieciowego. Polecam też zastosowanie transformatora toroidalnego, cechującego się mniejszym polem rozproszenia. Połączenia sygnałowe wejść i sprzężenia zwrotnego należy poprowadzić przewodem ekranowanym, pozostałe przewody, szczególnie doprowadzające żarzenie należy prowadzić skręconą parą i w miarę możliwości daleko od przewodów sygnałowych. Przewody sieciowe, napięcia anodowego, uzwojeń anodowych transformatorów głośnikowych należy dodatkowo zaizolować rurką termokurczliwa lub koszulka olejową. Nie należy zapominać o zapewnieniu odpowiedniej cyrkulacji powietrza wokół lamp poprzez wykonanie otworów wentylacyjnych w obudowie wzmacniacza. Obudowy potencjometrów oraz obejmy transformatorów głośnikowych należy połączyć z masą układu, na płytce przewidziany jest punkt GND. Zmontowaną płytkę pokazuje fotografia tytułowa.

Uruchomienie

Po sprawdzeniu poprawności montażu, wyjmujemy lampy z płytki i podłączamy wzmacniacz do sieci zasilającej (najlepiej przez autotransformator). Sprawdzamy obecność napięć żarzenia 6,3 VAC i powielonego 13,5...14,5 VDC oraz anodowego ok. 230...250 VDC. Jeżeli nic nie budzi naszych wątpliwości wyłączamy wzmacniacz, czekamy chwilę na rozładowanie pojemności.

Następnie wkładamy lampy w podstawki, do wejścia podłączamy generator audio, wyjście obciążamy rezystorami 8 Ω/10 W i podłączamy oscyloskop. Ponownie podłączamy zasilanie, lampy powinny się żarzyć, napięcie anodowe powinno wynosić ok. 230...250 VDC, na rezystorach katodowych napięcie względem masy powinno wynosić ok. 5...6 V (w zależności od stanu lamp), napięcie na anodach ECC81 powinno wynosić ok. 85...95 V. W zależności od zastosowanego transformatora sieciowego, zbyt wysokie napięcie żarzenia można obniżyć rezystorem RH wpiętym w szereg z uzwojeniem żarzenia. Wartość RH należy dobrać podczas uruchamiania, gdyż zbyt wysokie napięcie czyli tzw. „przeżarzenie” skraca żywotność lamp i podnosi poziom przydźwięku sieciowego.

Jeżeli wzmacniacz wzbudzi się należy go wyłączyć i zamienić wyprowadzenia strony anodowej transformatorów głośnikowych. Jeżeli wszystko jest w porządku wzmacniacz jest gotowy do eksploatacji. W przypadku zastosowania innych transformatorów wyjściowych warto skorygować wartość C6,C8 L/R. Po podłączeniu źródła sygnału sprawdzamy regulację barwy dźwięku i głośności. Ze względu na niewielka moc wyjściową, warto postarać się o efektywne głośniki, doskonale kryteria spełniają starsze głośniki szerokopasmowe. Miłego słuchania…

Adam Tatuś
adam.tatus@ep.com.pl

Wykaz elementów:
Rezystory:
  • R1: 10 kΩ 1 W
  • R10L, R10R: 56 kΩ 0,6 W 1%
  • R11L, R11R: 22 kΩ 0,6 W 1% (dobrać)
  • R12L, R12R: 2 kΩ 0,6 W 1%
  • R13L, R13R: 680 kΩ 0,6 W 1%
  • R14L, R14R, R1A, R1L, R1R, R8L, R8R: 2,7 kΩ 0,6 W 1%
  • R15L: 110 Ω 2 W 1%
  • R15R: 110 Ω 2 W 1%
  • R2A: 100 kΩ 1 W
  • R2L, R2R: 1 kΩ 0,5 W 1%
  • R3A: 1 MΩ 1 W
  • R3L, R3R: 100 kΩ 0,5 W 1%
  • R4L, R4R: 100 kΩ 0,6 W 1%
  • R5L, R5R: 220 kΩ 0,6 W 1%
  • R6L, R6R: 10 kΩ 0,6 W 1%
  • R7L, R7R: 1 MΩ 0,6 W 1%
  • R9L, R9R: 220 kΩ 0,5 W 1%
  • RH1: 10 Ω 2 W 1%
  • HIGH, LOW: POT1615S potencjometr stereo 470 kΩ log
  • VOL: POT1615S potencjometr stereo 100 kΩ log.
Kondensatory:
  • C6L, C6R: 2,7 nF foliowy P5,0 (dobrać)
  • C7L, C7R: 22 nF/400 V P10 foliowy
  • C8L, C8R: 3,3 nF/630 V P10 foliowy (dobrać)
  • CE1, CE2, CE2L, CE2R: 10 μF/400 V elektrolityczny 12,5 mm
  • CE1A: 100 μF/400 V elektrolityczny 8 mm
  • CE1L, CE1R: 22 μF/16 V elektrolityczny 5 mm
  • CE2A, CE3A: 22 μF/400 V elektrolityczny 12,5 mm
  • CE3L, CE3R: 100 μF/25 V elektrolityczny 10 mm
  • CEH1, CEH2: 10 μF/16 V elektrolityczny 8 mm
Półprzewodniki:
  • D5A: 1N4007
  • DH1, DH2: 1N5401
  • LED: DG381-3.5-2 złacze śrubowe + LED
  • Q1A: P6NK60ZFP tranzystor mosfet izolowany
Inne:
  • FDBL, FDBR: DG381-3.5-2 złącze śrubowe
  • HT1: HS123 radiator
  • IN: DG381-3.5-3 złącze śrubowe
  • TRL, TRR, UH, UA: ARK2 złącze śrubowe
  • V1: podstawka noval mini pcb + lampa ECC81
  • V2L, V2R: podstawka noval mini pcb + lampa PCL86
 
Artykuł ukazał się w
Elektronika Praktyczna
maj 2020
DO POBRANIA
Pobierz PDF Download icon
Elektronika Praktyczna Plus lipiec - grudzień 2012

Elektronika Praktyczna Plus

Monograficzne wydania specjalne

Elektronik listopad 2025

Elektronik

Magazyn elektroniki profesjonalnej

Raspberry Pi 2015

Raspberry Pi

Wykorzystaj wszystkie możliwości wyjątkowego minikomputera

Świat Radio listopad - grudzień 2025

Świat Radio

Magazyn krótkofalowców i amatorów CB

Automatyka, Podzespoły, Aplikacje listopad - grudzień 2025

Automatyka, Podzespoły, Aplikacje

Technika i rynek systemów automatyki

Elektronika Praktyczna listopad 2025

Elektronika Praktyczna

Międzynarodowy magazyn elektroników konstruktorów

Elektronika dla Wszystkich grudzień 2025

Elektronika dla Wszystkich

Interesująca elektronika dla pasjonatów