Uniwersalny moduł regulacji mocy AC

Uniwersalny moduł regulacji mocy AC
Pobierz PDF Download icon

Prezentowany moduł pośredniczy pomiędzy delikatnymi mikrokontrolerami a urządzeniami zasilanymi napięciem sieciowym, takimi jak żarówki czy silniki. Za jego pomocą można zrealizować sterowanie grupowe oraz fazowe, zarówno dla obciążeń rezystancyjnych, jak i indukcyjnych. Rekomendacje: moduł przyda się do budowania urządzeń automatyki domowej.

 

Uwaga! Moduł jest zasilany napięciem sieciowym 230 V AC. Podczas jego uruchamiania należy zachować szczególną ostrożność lub powierzyć te czynności osobie mającej odpowiednie doświadczenie, wiedzę oraz umiejętności, a przy tym świadomość zagrożenia.

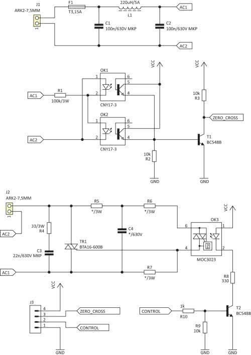
Schemat ideowy modułu pokazano na rysunku 1. Napięcie zasilające 230 V AC dla sterowanego obciążenia dołącza się do zacisków złącza J1. Na wejściu włączono bezpiecznik oraz filtr CLC, którego zadaniem jest ograniczenie emisji przewodzonych zaburzeń impulsowych, które mogą występować podczas załączania obciążenia.

Rysunek 1. Schemat ideowy modułu regulacji mocy

W skład omawianego modułu wchodzą: detektor przejścia napięcia sieciowego przez zero oraz układ wykonawczy z triakiem sterowanym poprzez optotriak. Dzięki temu użytkownik ma do dyspozycji tylko jedną płytkę, którą przyłącza do sieci napięcia przemiennego, sterowanego obciążenia oraz układu sterującego. Jakiekolwiek dodatkowe moduły czy połączenia są zbędne, co sprzyja uproszczeniu okablowania całej aparatury.

Zadaniem układu sterującego - który zazwyczaj i tak ma wiele zadań - jest załączanie optotriaków z odpowiednim opóźnieniem w stosunku do nadchodzących impulsów z detektora przejścia przez zero. Jeżeli nie jest potrzebna regulacja fazowa, lecz wystarczy grupowa, jego zadanie jest jeszcze prostsze: wystarczy trzymać optotriak w stanie załączenia przez czas określony liczbą impulsów z detektora.

Wykaz elementów:
Rezystory:
R1: 100 kV/3 W
R2, R3, R10: 10 kV/0,25 W
R4*: 33 V/3 W (opis w tekście)
R5*: 330 V/3 W (opis w tekście)
R6*: zwora (opis w tekście)
R7*: 390 V/3 W (opis w tekście)
R8*: 330 V/0,25 W (opis w tekście)
R10: 1 kV/0,25 W
Kondensatory:
C1, C2: 100 nF/630 V (MKP R=15 mm)
C2*: 22 nF/630 V (R=15 mm, opis w tekście)
C4*: nie montować (opis w tekście)
Półprzewodniki:
OK1, OK2: CNY17-3
OK3*: MOC3023 (opis w tekście)
T1, T2: BC548B lub podobne
TR1: BTA12-600B
Inne:
F1: bezpiecznik szklany 5×20 mm T3,15 A + oprawka do druku
J2, J2: AKE2 7,5 mm
J3: goldpin 4 pin, R=2,54 mm, męski
L1: 220 mH/5 A (opis w tekście)

Z napięcia 230 V AC jest pobierane również zasilanie dla detektora przejścia napięcia przez zero. Rezystor R1 ogranicza prąd połączonych przeciwsobnie diod nadawczych w transoptorach OK1 i OK2 do wartości szczytowej ok. 3,2 mA. Podczas jednej połówki okresu napięcia zasilającego świeci jedna z nich, a podczas drugiej połówki - druga. Napięcie wsteczne diody, która w danym momencie jest wyłączona, jest równe napięciu przewodzenia diody załączonej, czyli około 1,5 V.

Tranzystory odbiorcze zostały połączone równolegle, dzięki czemu w jednakowym stopniu sterują tranzystorem T1 poprzez „dolewanie” prądu do jego bazy. To zaś wprawia tranzystor T1 w stan nasycenia i napięcie wyjściowe z detektora przyjmuje niski poziom logiczny.

Momenty, w których żadna z diod nie świeci, ponieważ napięcie sieciowe jest bliskie zeru, są równoznaczne z zatkaniem obu tranzystorów odbiorczych. Potencjał bazy T1 osiąga 0 V (za sprawą rezystora R2), co oznacza jego zatkanie. Przez kolektor przestaje płynąć prąd, więc potencjał wyjścia detektora jest równy napięciu zasilającemu go, co można interpretować jako logiczną „1”.

Dioda nadawcza optotriaka OK3 jest załączana przez bardzo prosty klucz nasycony z tranzystorem T2. W ten sposób można uniknąć problemu dopasowania poziomów logicznych wyjścia układu sterującego oraz jego wydajności prądowej: może to być zarówno logika 1,8 V, jak i 3,3 V lub 5 V.

Po stronie wysokonapięciowej znajduje się triak TR1, który został zabezpieczony dodatkowym gasikiem, wykonanym z elementów C3 i R4. Ich wartości można dobrać zależnie od obciążenia. Bramka triaka jest wyzwalana przez optotriak typu MOC3023, który nie ma układu detekcji przejścia przez zero, co jest pożądane przy regulacji fazowej.

Jeżeli użytkownik planuje korzystać tylko z regulacji grupowej, można użyć innego elementu, np. MOC3063, który zawiera moduł detekcji przejścia napięcia przez zero. Ostatnia cyfra oznaczenia, w tym wypadku 3, oznacza nominalny prąd pracy diody nadawczej równy 5 mA. Używając elementu z innej grupy, należy zwrócić uwagę na większy pobór prądu.

Obwód wyzwalania triaka został tak zaprojektowany, aby możliwe było użycie tej samej płytki do sterowania obciążeń rezystancyjnych (tylko R5…R7), jak i indukcyjnych (dochodzi jeszcze C4, wprowadzający przesunięcie w czasie).

Prototyp skonfigurowano do tej pierwszej opcji, dlatego R5+R6 ograniczają prąd optotriaka, a R7 rozładowuje bramkę triaka, zapobiegając samorzutnemu wyzwoleniu. Jeżeli został zastosowany C4, wtedy on wraz z R5 wprowadza opóźnienie, R6 ogranicza prąd, a rola R7 jest taka sama.

Wartości tych elementów należy dobrać pod konkretne zastosowanie, zgodnie z notami katalogowymi użytego triaka i optotriaka; w układzie prototypowym użyto najczęściej spotykanego zestawu.

Schemat montażowy pokazano na rysunku 2. Wymiary płytki drukowanej to 76 mm×68 mm. W odległości 3 mm od krawędzi dodano otwory montażowe. Wszystkie elementy są w obudowach do montażu przewlekanego, dlatego montaż układu może być przeprowadzony nawet przez mniej wprawnego elektronika. Rezystory mocy, zwłaszcza R1 i R4, warto przylutować tak, aby pomiędzy nimi a powierzchnią płytki znajdowało się trochę wolnej przestrzeni dla zapewnienia lepszego chłodzenia tych elementów. Triak, jeżeli zachodzi taka potrzeba, powinien mieć dodatkowy radiator.

Rysunek 2. Widok płytki drukowanej uniwersalnego modułu regulacji mocy

Po stronie wysokonapięciowej układ jest przystosowany do zasilania go napięciem przemiennym 230 V wartości skutecznej, ale nie ma przeciwwskazań do tego, aby pracował przy niższym napięciu. Triak TR1 oraz bezpiecznik F1 można dobrać do konkretnego zastosowania, pamiętając również o maksymalnym prądzie dławika D1.

Od strony układu sterującego układ z zaproponowaną obsadą elementów może pracować zasilany napięciem z zakresu 3,3…10 V. Stosując inne napięcie zasilania lub optotriak o większym prądzie diody nadawczej, trzeba odpowiednio dobrać R8.

Aplikując sygnał z detektora przejścia przez zero na wejście układu sterującego, należy pamiętać, że w stanie wysokim jego wartość jest równa napięciu zasilania modułu. Wydajność prądowa jest wprawdzie niewielka, ponieważ ogranicza ją rezystor R3, ale należy mieć na uwadze ewentualne dodanie odpowiedniej diody zabezpieczającej.

Na koniec, oscylogramy ilustrujące funkcjonowanie detektora przejścia napięcia sieciowego przez zero - rysunek 3 (zbocze narastające) i rysunek 4 (zbocze opadające). Widać z nich, że prostota tego detektora jest okupiona pewnym błędem w detekcji zera.

Rysunek 3. Impuls generowany przez detektor przy dodatniej pochodnej napięcia sieciowego
Rysunek 4. Impuls generowany przez detektor przy ujemnej pochodnej napięcia sieciowego

Na oscylogramach zaznaczono zmierzone wartości czasów rozpoczęcia impulsu przed przejściem przez zero i jego zakończenia, już po przejściu badanego napięcia przez zero. Różnice w długościach impulsów wynikają z różnic między transoptorami. Wynika z nich, że podczas synchronizowania się zboczem narastającym impulsu z detektora, trzeba dodać margines czasowy o minimalnej wartości 0,35 ms. Wtedy będzie można uniknąć wyzwolenia triaka podczas poprzedniego półokresu napięcia.

Michał Kurzela, EP

Artykuł ukazał się w
Elektronika Praktyczna
kwiecień 2019
DO POBRANIA
Pobierz PDF Download icon
Materiały dodatkowe
Elektronika Praktyczna Plus lipiec - grudzień 2012

Elektronika Praktyczna Plus

Monograficzne wydania specjalne

Elektronik listopad 2025

Elektronik

Magazyn elektroniki profesjonalnej

Raspberry Pi 2015

Raspberry Pi

Wykorzystaj wszystkie możliwości wyjątkowego minikomputera

Świat Radio listopad - grudzień 2025

Świat Radio

Magazyn krótkofalowców i amatorów CB

Automatyka, Podzespoły, Aplikacje listopad - grudzień 2025

Automatyka, Podzespoły, Aplikacje

Technika i rynek systemów automatyki

Elektronika Praktyczna listopad 2025

Elektronika Praktyczna

Międzynarodowy magazyn elektroników konstruktorów

Elektronika dla Wszystkich grudzień 2025

Elektronika dla Wszystkich

Interesująca elektronika dla pasjonatów