Słoneczna ładowarka akumulatorów LiFePo4

Słoneczna ładowarka akumulatorów LiFePo4
Pobierz PDF Download icon
Przedstawiona w artykule ładowarka jest przeznaczona do ładowania pakietu akumulatorów ?LiFePO4 2S 1.8Ah prądem pozyskiwanym z ogniwa fotowoltaicznego. Ładowarka bazuje na układzie scalonym typu LTC3652HV będącym uniwersalnym sterownikiem ładowarki akumulatorów, przystosowanym do zasilania z panelu fotowoltaicznego PV. Rekomendacje: ładowarkę warto zabrać ze sobą na wyprawy w teren, biwak itp.

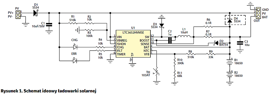
Schemat ideowy ładowarki pokazano na rysunku 1. Jak wspomniano we wstępie, ładowarka to w zasadzie aplikacja specjalizowanego układu scalonego LT3652HV, który ma wbudowany algorytm śledzenia mocy szczytowej ogniwa fotowoltaicznego zbliżony w działaniu do MPPT.

Schemat blokowy układu LT3652HV zamieszczono na rysunku 2. Układ zawiera przetwornicę obniżającą o szerokim zakresie napięcia wejściowego i maksymalnym prądzie obciążenia wynoszącym 2 A. Układ jest przeznaczony do ładowania akumulatorów wykonanych w najczęściej stosowanych technologiach: AGM, LiPo, LiFePo z użyciem algorytmu CV/CC, umożliwiając ładowanie pakietów o napięciu do 18 V. Ma wbudowany obwód zabezpieczenia termicznego akumulatora, timer ładowania oraz obwody służące do sygnalizacji stanów pracy.

Ładowarka prototypowa współpracuje z typowym, niskonapięciowym panelem PV o mocy 10…20 W (np.: MWG-20), o napięciu w punkcie mocy maksymalnej 17,5 V. Napięcie z ogniwa doprowadzono do złącza PV. Dioda Schottky D1 zapobiega skutkom odwrotnego przyłączenia panelu. Układ ładowarki pracuje nieprzerwanie, co wymusza wysoki poziom na wejściu !SHDN. Dzielnik rezystorowy złożony z rezystorów R1…R3 określa próg napięcia, poniżej którego zostaje redukowany pobór prądu z PV, co umożliwia pracę w okolicy punktu mocy maksymalnej.

Zasada działania układu śledzenia mocy maksymalnej jest uproszczona i zakłada zmniejszanie prądu obciążającego panel, gdy napięcie na jego zaciskach jest niższe od punktu mocy maksymalnej, co powoduje wzrost napięcia na zaciskach panelu oraz zwiększanie poboru prądu, gdy napięcie panelu przekroczy zdefiniowaną wartość (co powoduje spadek napięcia na zaciskach panelu), wymuszając pracę ładowarki w okolicy punktu mocy maksymalnej PV. Wbudowany komparator wejścia VINREG ma ustalony próg przełączenia 2,7 V. Dla podanych wartości rezystancji dzielnika R1…R3 napięcie mocy maksymalnej wynosi około 17,5 V i może być dostosowane do konkretnego modelu PV poprzez zmianę wartości R2 wraz z uwzględnieniem spadku na D1. Prąd ładowania jest określony równolegle połączonymi rezystorami R6 i R7. Korekty prądu ładowania dla konkretnego typu akumulatora dokonujemy zgodnie z wzorem R6||R7=0,1/Iładowania. W modelu maksymalny prąd ładowania wynosi 2A  (R6||R7=50 mV), co odpowiada 1C dla użytego akumulatora.

Do gromadzenia energii służą typowe akumulatory LiFePo4 w obudowie 18650 o pojemności 1,8 Ah, z wbudowanym układem zabezpieczenia PCB. W wypadku połączenia akumulatorów o niewielkich pojemnościach w pakiet 2S, dopuszczalna jest rezygnacja z układu balansowania ogniw, jednak warto zastosować nowe ogniwa sprawdzonych producentów, najlepiej z jednej serii produkcyjnej, o ile nie mamy możliwości pomiaru ich faktycznej pojemności. Zastosowanie droższych akumulatorów LiFePo jest podyktowane ich większą dopuszczalną liczbą cykli ładowania przed znaczącą utratą pojemności (zgodnie z deklaracją producenta powyżej 1500 cykli). Za wartość napięcia wyjściowego przetwornicy, równą wartości granicznej napięcia ładowania, odpowiada dzielnik przyłączony do wejścia Vfb. Ze względu na konieczność bardzo dokładnego ustalenia napięcia (parametr krytyczny dla akumulatorów litowych) i chęci uniknięcia stosowania trudnych do zdobycia rezystorów, dzielnik składa się z czterech rezystorów R8…R11 o tolerancji 1% i typowych rezystancjach. Termistor TH umieszczony w pobliżu akumulatorów zabezpiecza je przed ładowaniem, gdy ich temperatura przekracza 40°C. Ze względu na nieprzewidywalną i zależną od warunków oświetleniowych dostępność zasilania z panelu PV, układ timera zabezpieczającego jest wyłączony, ponieważ chwilowy zanik zasilania związany z zachmurzeniem zaburzałby jego pracę. W dalszym ciągu aktywny jest układ ograniczający prąd łądowania przy osiągnięciu przez akumulator napięcia ładowania, co stanowi wystarczające zabezpieczenie.

Za sygnalizację stanu ładowania oraz awarii odpowiadają diody świecące CHG i ERR. Gdy obie diody są zgaszone ładowarka nie ładuje, ponieważ energia dostarczona przez PV jest zbyt mała dla rozpoczęcia procesu (Vin<17V). Gdy świeci dioda CHG, ładowanie przebiega prawidłowo. Równoczesne świecenie CHG/ERR sygnalizuje zadziałanie zabezpieczenia NTC. Wtedy cykl ładowania zostaje wstrzymany do momentu spadku temperatury ogniw. Świecenie tylko diody ERR świadczy o uszkodzeniu akumulatora.

Na płytce przewidziano miejsce na diodę D4 zamykająca pierścień zasilania, co uławia budowę nie tylko samodzielnej ładowarki, ale także układów zasilania bezprzerwowego. Napięcia wyjściowe akumulatora BAT i ogniwa PV poprzez diody separujące D1, D4 są doprowadzone do złącza OUT. Jeżeli do zacisku PV złącza OUT przyłączymy np. przetwornicę o szerokim zakresie napięcia wejściowego 6…24 V (np. LT8640), to otrzymamy zasilacz buforowy z solarnym ładowaniem, przydatny do zasilania np. punktów oświetleniowych, mobilnych rozwiązań IoT i w innych zastosowaniach. Należy tylko pamiętać o odpowiednim zbilansowaniu obciążenia, aby zapewnić energię niezbędną do prawidłowej pracy ładowarki. Napięcie z akumulatora jest dostępne na zacisku BAT. Zacisk BAT może być wykorzystany także dla zewnętrznego przełącznika zasilania opartego o klucze MOSFET, gdy straty mocy na diodzie Schottkiego są niedopuszczalne w aplikacji (w tym przypadku D4 należy pominąć). Maksymalny prąd pobierany z wyjścia PV/OUT okreslony jest parametrami diod Schottkiego nie powinien przekraczać 3 A.

Ładowarkę zmontowano na niewielkiej dwustronnej płytce drukowanej, której schemat montażowy pokazano na rysunku 3. Montaż jest typowy i nie wymaga opisywania. Należy jedynie zwrócić uwagę na poprawne przylutowanie padów termicznych U1. W modelu akumulatory umieszczone są w uchwytach sprężynowych KEYS54 wlutowanych bezpośrednio w płytkę. W wypadku kiepskiej jakości folii izolacyjnej, co zdarza się niektórym producentom, warto dodatkowo zabezpieczyć akumulatory przed zwarciem w okolicach bieguna dodatniego w miejscu styku ze sprężynami podstawki KEYS54.

Pierwsze uruchomienie warto przeprowadzić z zasilacza laboratoryjnego z pomiarem prądu. Należy skontrolować wartość napięcia ładowania (ewentualna korekta R9) – powinno ono wynosić 7,12…7,18 V. Następnie sprawdzić działanie układu MPPT – ładowarka powinna zmniejszyć pobór prądu poniżej 17 V (ewentualna korekta R2). Jeżeli wszystko działa poprawnie, należy wyłączyć ładowarkę i w oprawki włożyć akumulatory. Po podłączeniu zasilania ponownie sprawdzić napięcia, sygnalizację stanu, prąd  ładowania oraz działanie zabezpieczenia NTC. Po pozytywnym wyniku sprawdzenia, można przyłączyć ładowarkę do ogniwa fotowoltaicznego PV i ponownie sprawdzić jej funkcjonowanie.

Uwag! Ładowarka jest przeznaczona do ładowania akumulatorów LiFePo4 18650 z modułami zabezpieczenia PCB. Próby należy przeprowadzić z należytą ostrożnością, gdyż zwarcie baterii akumulatorów może być niebezpieczne.

Adam Tatuś, EP

Artykuł ukazał się w
Elektronika Praktyczna
październik 2017
DO POBRANIA
Pobierz PDF Download icon
Elektronika Praktyczna Plus lipiec - grudzień 2012

Elektronika Praktyczna Plus

Monograficzne wydania specjalne

Elektronik listopad 2025

Elektronik

Magazyn elektroniki profesjonalnej

Raspberry Pi 2015

Raspberry Pi

Wykorzystaj wszystkie możliwości wyjątkowego minikomputera

Świat Radio listopad - grudzień 2025

Świat Radio

Magazyn krótkofalowców i amatorów CB

Automatyka, Podzespoły, Aplikacje listopad - grudzień 2025

Automatyka, Podzespoły, Aplikacje

Technika i rynek systemów automatyki

Elektronika Praktyczna listopad 2025

Elektronika Praktyczna

Międzynarodowy magazyn elektroników konstruktorów

Elektronika dla Wszystkich grudzień 2025

Elektronika dla Wszystkich

Interesująca elektronika dla pasjonatów