Zasilacz arbitralny powerBank

Zasilacz arbitralny powerBank
Pobierz PDF Download icon
Zasilacz laboratoryjny należy do podstawowego wyposażenia warsztatu każdego elektronika amatora i profesjonalisty. Nie dziwi więc fakt, że wielu z nas urządzenie tego typu czyni celem jednej z pierwszych inwestycji lub samodzielnie zbudowanego projektu. Współczesne zasilacze laboratoryjne często są wyposażane w dodatkową funkcjonalność, to jest w możliwość programowania kształtu napięcia wyjściowego oraz ogranicznika prądowego. Taki zasilacz, oprócz realizowania podstawowej funkcjonalności, może również służyć do testowania zasilanych obwodów - sprawdzania, jak zachowują się w różnych warunkach. Rekomendacje: zasilacz o rozszerzonej funkcjonalności przyda się w warsztacie każdego elektronika.

Korzystając z ekonomicznych dobrodziejstw dalekowschodniej myśli technicznej, nabyłem kilka lat temu zasilacz laboratoryjny charakteryzujący się podstawową funkcjonalnością, która wydawała się wystarczająca w wielu wypadkach. Niemniej jednak, skonstruowanie porządnego zasilacza o zdecydowanie bardziej rozbudowanej funkcjonalności było od dawna na mojej liście "rzeczy do zrobienia", a zimowa aura stała się w tym wypadku dodatkowym sprzymierzeńcem.

Dodatkowo, decyzję o samodzielnym wykonaniu zasilacza przesądziła w moim wypadku potrzeba ingerencji w posiadany sprzęt, która to zakończyła się na rozkręceniu i szybkim, ponownym skręceniu jego obudowy. Niestety, ekstremalnie niska cena gotowego produktu (poniżej 150 złotych) nawet w przypadku dalekowschodnich urządzeń musi odbić się na jakości wykonania i sposobie montażu, co dobitnie utwierdziło mnie w przekonaniu, iż "nic za darmo".

Osobom, które posiadają tego typu urządzenia zdecydowanie odradzam "lekturę ich wnętrzności", no chyba, że jej celem będzie wiedza, jak nie należy realizować projektu... Tak, czy inaczej, przyszła pora na zmierzenie się z tematem i zaprojektowanie zasilacza arbitralnego "z prawdziwego zdarzenia".

Ustawienie fusebitów:

CKSEL3...0: 1111
SUT1...0: 11
CKOPT: 0
JTAGEN: 1
BODEN: 1
EESAVE: 0

Tym razem rozpocząłem od przeglądu popularnych rozwiązań konstrukcyjnych dostępnych w sieci. Ku mojemu zdziwieniu okazało się, że większość z implementacji zasilaczy tego typu bazuje na układach, których korzenie są osadzone mocno w latach osiemdziesiątych, jakby od tego czasu w elektronice nie wymyślono niczego lepszego.

Nie pomyślcie, że jestem przeciwnikiem starych, dobrych rozwiązań, ale idźmy z duchem czasu i stosujmy rozwiązania na miarę współczesnych wymagań czy potrzeb, które, przyznacie przecież, są nieco inne niż 30 lat temu!

W tym samym czasie, w toku moich, nazwijmy to, prac przygotowawczych, natknąłem się na bardzo ciekawą aplikację wzmacniacza operacyjnego o niecodziennych właściwościach, jakim okazał się być układ OPA549 aktualnie produkowany przez Texas Instruments.

Wzmacniacz ten, określany przez producenta "High-Voltage, High-Current Operational Amplifier", w jednej ze swoich przykładowych aplikacji był polecany w roli elementu wykonawczego mocy we wszelkiego rodzaju programowanych zasilaczach laboratoryjnych, co znalazło swoje odzwierciedlenie w jego dokumentacji w postaci przykładowych rozwiązań układowych z przetwornikami C/A.

No cóż, nie sposób nie zgodzić się z tak uznanym producentem, a biorąc pod uwagę podstawowe parametry elektryczne układu, jak napięcie zasilania z zakresu ±30 V lub maksymalny prąd wyjściowy równy 8 A (szczytowo 10 A) należało bez wątpienia wybrać to peryferium, jako podstawę do konstrukcji nowoczesnego zasilacza arbitralnego. Ostatecznie, o wyborze tego elementu zamiast typowych rozwiązań w postaci stabilizatora i kilku tranzystorów mocy, zadecydowały dodatkowe cechy funkcjonalne jak:

  • Wbudowany ogranicznik prądu wyjściowego sterowany napięciowo lub rezystancyjnie.
  • Wbudowane zabezpieczenie termiczne z sygnalizacją zadziałania.
  • Wyprowadzenie sterujące wyjściem końcówki mocy (włącz/wyłącz).

Rysunek 1. Schemat blokowy urządzenia powerBank

Zacznę więc trochę nietypowo, bo od schematu blokowego, dzięki któremu łatwiej będzie zrozumieć zasadę działania całego urządzenia. Bazując na nocie aplikacyjnej układu OPA549 i podstawowych założeniach funkcjonalnych projektu powstał wstępny schemat blokowy zasilacza arbitralnego, który pokazano na rysunku 1.

Jak widać, nasz główny element, w postaci układu OPA549 pracującego w konfiguracji wzmacniacza nieodwracającego o wzmocnieniu równym 10 (1+18 kV/2 kV). Stanowi on jednocześnie element mocy i stabilizator napięcia wyjściowego.

Zasilany wyprostowanym napięciem pozyskanym w aplikacji typowego prostownika dwupołówkowego wykonanego przy udziale transformatora toroidalnego, mostka Graetza o dużej mocy i bloku kondensatorów o dużej pojemności, realizuje bazową funkcjonalność stabilizatora napięcia wyjściowego, dla którego napięciem odniesienia jest napięcie referencyjne 12-bitowego przetwornika C/A sterowanego z mikrokontrolera ATmega32 za pomocą magistrali I²C pracującej w trybie High Speed (400 kHz).

Minimalne napięcie wyjściowe układu OPA549 nie może być niższe niż napięcie ujemnej szyny zasilającej ten układ plus 3,5 V (dla prądu wyjściowego 5 A), a korzystamy tu z nieskomplikowanego zasilacza o dużej mocy z niesymetrycznym wyjściem, więc konieczne było zbudowanie zasilacza dostarczającego ujemne napięcie zasilania elementu mocy.

Co oczywiste, można by było skorzystać z aplikacji typowego zasilacza symetrycznego o jednakowej wydajności prądowej obu uzwojeń, lecz w takim wypadku należałoby zastosować znacznie droższy transformator toroidalny z kilkoma odczepami napięć wyjściowych (plus dodatkowy blok elementów dyskretnych i półprzewodnikowych).

Aby uprościć konstrukcję bloku zasilającego, skorzystano w tym wypadku z typowej aplikacji ujemnego źródła napięcia zasilania wykorzystującego scalony stabilizator liniowy 7905 oraz drugi z odczepów transformatora małej mocy przeznaczonego do zasilania cyfrowej części urządzenia. Zabieg tego typu był możliwy dzięki temu, że wzmacniacz mocy OPA549 nie pobiera z ujemnej szyny zasilającej prądu większego niż kilkadziesiąt mA (około 35 mA) pod warunkiem, że jego napięcie wyjściowe jest zawsze wyższe lub równe zero, co ma miejsce w tym urządzeniu.

Przyznam, że początkowo, do generowania ujemnego napięcia zasilającego zastosowałem pompę ładunku, jednak szybko okazało się, że nie sprawdza się ona w wypadku szybkich zmian obciążenia zasilacza, gdyż w czasie takich stanów przejściowych możemy spodziewać się nieco większego poboru prądu z ujemnej szyny zasilającej układ OPA549.

Dzięki implementacji rozwiązania ze stabilizatorem liniowym 7905, można zastosować transformator toroidalny o prostej i taniej budowie, i w konsekwencji napięcie wyjściowe możemy regulować od samego zera, nie zaś od 3,5 V (w przypadku zasilania niesymetrycznego wzmacniacza mocy). Należy mieć jednak świadomość pewnego ograniczenia tego rodzaju układu, które to może się ujawnić w ekstremalnych warunkach pracy.

Otóż, przy dużym prądzie wyjściowym zasilacza powerBank i zasilania odbiorników o charakterze pojemnościowym, czas narastania napięcia wyjściowego może się wydłużyć, co jest wynikiem niższej wydajności prądowej zasilacza napięcia ujemnego i co może mieć znaczenie w przypadku korzystania z funkcji WAVE, czyli podczas generowania przez urządzenie powerBank programowanych przebiegów napięciowych.

W takim wypadku, aby wyeliminować opisywane powyżej zjawisko, należałoby zwiększyć wydajność prądową uzwojenia transformatora tworzącego obwód zasilania ujemnym napięciem oraz pojemność kondensatorów filtrujących C6 i C8.

Niemniej jednak, jest to zjawisko, którego możemy spodziewać się w ekstremalnych warunkach pracy urządzenia i do tego nie zawsze istotne z punktu widzenia użytkownika, więc przedstawiony powyżej kompromis wydaje się być na wskroś akceptowalny.

Kontynuując opis modułu mocy należy zauważyć, że sygnał z wyjścia wzmacniacza operacyjnego OPA549 stanowiący źródło stabilizowanego napięcia wyjściowego urządzenia, trafia poprzez dokładny rezystor bocznikujący o rezystancji 10 mV na zaciski odbiornika.

Spadek napięcia na wspomnianym boczniku jest mierzony przez specjalizowany, dokładny, 16-bitowy, różnicowy przetwornik A/C typu INA226, co pozwala na pomiar prądu pobieranego przez odbiornik i realizację funkcjonalności ogranicznika prądowego lub zabezpieczenia nadprądowego (dzięki funkcjonalności wbudowanej w układ INA226).

Tak w skrócie przedstawia się zasada działania naszego zasilacza arbitralnego, w związku z czym pora na przejście do szczegółów implementacyjnych. Z uwagi na sposób montażu mechanicznego wszystkich podzespołów, jak również logiczny podział poszczególnych elementów składowych urządzenia w świetle pełnionych przez nie funkcji, schemat urządzenia i stosowne obwody drukowane, został podzielony na trzy części: moduł mocy, moduł sterujący i moduł interfejsu zewnętrznego.

Moduł mocy

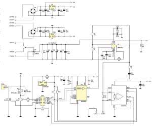
Rysunek 2. Schemat ideowy modułu mocy urządzenia powerBank

Schemat ideowy modułu mocy zasilacza powerBank pokazano na rysunku 2. W porównaniu do schematu blokowego urządzenia, który to przedstawiono wcześniej (rys. 1), wzbogacono go o kilka funkcjonalności, które stały się niezbędne w przypadku optymalnej, praktycznej realizacji zasilacza arbitralnego.

Po pierwsze, by ograniczyć straty mocy na elemencie wykonawczym - wzmacniaczu OPA549 - równe iloczynowi prądu wyjściowego i różnicy pomiędzy napięciem zasilania układu a napięciem wyjściowym, wprowadzono możliwość przełączania odczepów toroidalnego transformatora zasilającego w zależności od ustawionego napięcia wyjściowego (przekaźnik REL1/tranzystor T2).

W tym celu zastosowano transformator o dwóch uzwojeniach wtórnych, każde o parametrach 15 V/5 A, w związku z czym dla napięcia wyjściowego z zakresu 0...12 V do mostka prostowniczego B2 jest przyłączane wyjście pierwszego z uzwojeń transformatora (15 V), zaś dla napięcia wyjściowego powyżej 12 V, drugie z uzwojeń, co daje sumaryczne napięcie równe 30 V.

Dodatkowo, wprowadzono rozszerzoną funkcjonalność w postaci pomiaru temperatury radiatora elementów mocy (układu OPA549 i mostka prostowniczego) i możliwość sterowania wbudowanym wentylatorem wspomagającym proces chłodzenia. W tym celu zastosowano popularny układ termometru DS18S20 (U3) oraz wykonawczy układ wyjściowy sterujący pracą wentylatora, zbudowany przy użyciu tranzystora polowego BUZ11.

Ponadto, przewidziano zupełnie niezależne, od źródła napięcia zasilającego wzmacniacz mocy, zasilanie części cyfrowej urządzenia, co znalazło swoje odzwierciedlenie w postaci typowej aplikacji zasilacza stabilizowanego zbudowanego przy użyciu transformatora małej mocy (TR1), prostownika B1 i stabilizatora napięcia +5 V (7805). Skorzystano przy tym z wbudowanej funkcji odłączania wyjścia mocy układu OPA549za pomocą wejścia Enable, a z której korzystamy za każdym razem, gdy zadziała zabezpieczenie nadprądowe zasilacza.

Ponadto, element mocy ma wejście Ilim, które pozwala na implementację sprzętowego ogranicznika prądowego końcówki mocy. Mimo że konfiguracja tego ogranicznika jest niezmiernie prosta, gdyż sprowadza się do podłączenia między to wejście a masę rezystora ustalającego prąd ograniczenia. Zasilacz korzysta z tej funkcjonalności wyłącznie w celu stałego ograniczenia maksymalnego prądu wyjściowego wzmacniacza OPA549 do wartości 5 A, nie zaś w celu realizacji dokładnego ogranicznika prądowego całego zasilacza.

Wynika to z faktu, iż ograniczenie prądowe wykonane przy użyciu tej funkcjonalności byłoby bardzo niedokładne, a dla prądu poniżej 500 mA w zasadzie niemożliwe w praktycznej realizacji, o czym wspomina producent układu. Konfigurowalny i bardzo dokładny ogranicznik prądowy całego urządzenia wykonano wykorzystując w tym celu jedną z wbudowanych funkcji układu INA226.

Listing 1. Zawartość pliku nagłówkowego modułu odpowiedzialnego za obsługę układu MAX5805 oraz ciała podstawowych funkcji

Aby zrozumieć zasadę działania zasilacza, należałoby choćby pokrótce opisać funkcjonalność układów zastosowanych w jego budowie. Zacznijmy od 12-bitowego przetwornika C/A typu MAX5805, którego napięcie wyjściowe wprowadzono na wejście nieodwracające wzmacniacza mocy i które to po 10-krotnym wzmocnieniu ustala poziom napięcia wyjściowego zasilacza powerBank. Układ MAX5805 jest dokładnym, 12-bitowym przetwornikiem C/A produkowanym przez firmę Maxim Integrated, charakteryzującym się następującymi parametrami funkcjonalnymi:

  • Szeroki zakres napięcia zasilania 2,7...5,5 V.
  • Wbudowane, dokładne, konfigurowalne źródło napięcia odniesienia 2,048...2,500 V i 4,096 V.
  • Szybki czas ustalania się napięcia wyjściowego 6,3 ms.
  • Wbudowany bufor wyjściowy typu rail-to-rail.
  • Szybki interfejs komunikacyjny I²C pracujący z częstotliwością zegarową do 450 kHz.
  • Asynchroniczne wejście sprzętowe LDAC.
  • Konfigurowalne, asynchroniczne wejście sprzętowe AUX.
  • Automatyczne zerowanie i kalibracja po włączeniu zasilania.

Oprócz typowej funkcjonalności układ MAX5805 ma specjalne wejście asynchroniczne AUX aktywne na poziomie niskim, którego funkcja jest konfigurowana. Wejście to może służyć do zerowania wyjścia przetwornika C/A lub do ustawiania tego wyjścia w określonym stanie konfigurowalnym programowo.

Oprócz tego układ ma asynchroniczne wejście LDAC, które niezależnie od rozkazów sterujących przesyłanych magistralą I²C, wymusza aktualizację napięcia wyjściowego przetwornika wartością napięcia zapisaną w odpowiednim rejestrze konfiguracyjnym. Wejście takie może być przydatne w przypadku konieczności jednoczesnej aktualizacji napięć wyjściowych kilku przetworników C/A pracujących na tej samej magistrali I²C.

Układ MAX5805 jest wyposażony w szereg rejestrów, za pomocą których odbywa się współpraca przetwornika z systemem nadrzędnym. Ciekawie rozwiązano cyfrowy bufor wejściowy, który wykonano wykorzystując dwa rejestry danych oznaczone CODE i DAC. Zapis do rejestru CODE nie powoduje jakichkolwiek zmian napięcia wyjściowego, jest to jak gdyby rejestr tymczasowy, którego zawartość jednym rozkazem możemy przepisać na wyjście układu.

Rysunek 3. Konstrukcja ramki danych magistrali I²C dla operacji zapisu układu MAX5805

Z kolei zapis do rejestru DAC powoduje natychmiastową zmianę napięcia wyjściowego przetwornika. Tak czy inaczej, aby poznać możliwości "drzemiące" w tym układzie warto przyjrzeć się jego podstawowym rejestrom konfiguracyjnym. Opis ograniczę wyłącznie do tych, które są istotne z punktu widzenia aplikacji i operacji zapisu, która dla układu MAX5805 powinna być sekwencją sygnałów pokazaną na rysunku 3.

Co ciekawe, można tu zauważyć pewną logiczną niekonsekwencję. Otóż, niektóre rozkazy sterujące mają predefiniowaną i stałą wartość, zaś towarzyszące im dane decydują o zmienianych właściwościach układu MAX5805. Inne mają predefiniowaną wyłącznie starszą część bajta reprezentującego dany rozkaz sterujący, podczas gdy pozostała część określa wprowadzone zmiany, zaś towarzyszące dane nie mają wtedy jakiegokolwiek znaczenia.

Najważniejsze rozkazy sterujące układem MAX5805

Dość dziwne rozwiązanie, jeśli porównać je z tym, co spotykane jest najczęściej. W ramce 1 umieszczono listę najważniejszych rozkazów sterujących układem MAX5805 wraz z opisem znaczenia poszczególnych bajtów danych im towarzyszących (przesłanie danych towarzyszących jest konieczne, niezależnie od faktu ich znaczenia dla rozkazu sterującego).

Przetwornik MAX5805 jest on bardzo elastycznym układem, które z powodzeniem może znaleźć zastosowanie w wielu aplikacjach. W zasilaczu powerBank skorzystano ze sprzętowej funkcji wyprowadzenia LDAC na stałe dołączając je do masy zasilania.

Dzięki takiemu połączeniu wykonanie rozkazu CODE powoduje natychmiastową zmianę napięcia wyjściowego przetwornika. Na listingu 1 przedstawiono zawartość pliku nagłówkowego modułu odpowiedzialnego za obsługę układu MAX5805 oraz podstawowe funkcje.

Z mojego punktu widzenia, najciekawszym układem peryferyjny zastosowanym w budowie zasilacza arbitralnego jest INA226, ponieważ charakteryzuje się niespotykaną wręcz funkcjonalnością. Układ INA226, produkcji Texas Instruments, jest specjalizowanym, bardzo dokładnym, 16-bitowym, przetwornikiem pomiarowym A/C z wejściem różnicowym, przeznaczonym do zastosowania w układach pomiarowych zbudowanych z wykorzystaniem bocznika rezystancyjnego. Układ ten wyróżnia się następującymi, wybranymi parametrami:

  • Szeroki zakres napięć zasilania 2,7...5,5 V.
  • Bardzo duża dokładność pomiaru rzędu 0,1%.
  • Możliwość pracy w systemach o szerokim zakresie napięcia 0...36 V.
  • Możliwość pracy w konfiguracji Lowside i High-side.
  • Pomiar napięcia, prądu i mocy.
  • Konfigurowalny czas przetwarzania.
  • Konfigurowalna funkcja uśredniania pomiarów.
  • Dwa tryby pracy: ciągły i wyzwalany.
  • Możliwość alarmowania o przekroczeniu zadanego poziomu prądu, napięcia lub mocy.

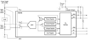
Rysunek 4. Schemat blokowy układu INA226

Układ INA226 idealnie wpisuje się w wymagania naszej aplikacji oferując niespotykaną funkcjonalność i dokładność pomiarów. Schemat blokowy układu INA226 pokazano na rysunku 4.

Układ INA226 dokonuje ciągłego (lub wyzwalanego przez aplikację użytkownika) pomiaru dwóch wartości napięć: napięcia szyny zasilającej odbiornik (VBUS) oraz napięcia na zaciskach bocznika rezystancyjnego (VSHUNT) włączonego szeregowo z odbiornikiem. Na podstawie tych dwóch wielkości i wartości rejestru konfiguracyjnego Calibration, którego wartość zależy od wymaganej rozdzielczości pomiaru i parametrów zastosowanego bocznika rezystancyjnego, układ oblicza prąd oraz moc pobieraną przez odbiornik i udostępnia je aplikacji użytkownika za pomocą odpowiednich rejestrów oraz ustawiając flagi zakończenia konwersji.

Ponadto, dzięki wyposażeniu go w grupę specjalnych rejestrów konfiguracyjnych odpowiedzialnych za porównywanie zmierzonych i obliczonych wartości z wartościami progowymi, jak również wyprowadzenie Alert, umożliwia generowanie alarmów po przekroczeniu zdefiniowanych przez użytkownika progów dotyczących: napięcia szyny zasilającej, napięcia na boczniku pomiarowym i mocy pobieranej przez odbiornik.

Dodatkowo, producent tego peryferium wyposażył je w możliwość niezależnej konfiguracji czasu przetwarzania przetwornika ADC oddzielnie dla napięcia szyny zasilającej i napięcia bocznika rezystancyjnego jak również możliwość uśredniania pomiarów tychże wielkości spośród wielu, kolejnych pomiarów. Dzięki takiemu podejściu zwiększono wydatnie funkcjonalność użytkową układu i możliwość dostosowaniu trybu jego pracy do wymagań konkretnej aplikacji.

Pamiętać należy jedynie, że wydłużenie czasu przetwarzania wbudowanego przetwornika ADC wydatnie zwiększa uzyskaną dokładność pomiaru, zaś uśrednianie większej liczby próbek zdecydowanie polepsza odstęp sygnału od szumu, w związku z czym w rzeczywistych aplikacjach należy dobierać maksymalne i możliwe do zaakceptowania wartości tychże parametrów kierując się dla przykładu szybkością zmian badanych przebiegów, jako kryterium wyjściowym.

Rysunek 5. Konstrukcja ramki danych magistrali I²C dla operacji zapisu i odczytu układu INA226

Podobnie jak poprzednio, by poznać możliwości "drzemiące" w układzie INA226, warto przyjrzeć się jego podstawowym rejestrom konfiguracyjnym. Tym razem korzystać będziemy zarówno z operacji zapisu jak i odczytu rejestrów konfiguracyjnych, w związku z czym na rysunku 5 pokazano sekwencję sygnałów magistrali I²C dla obu operacji. W ramce 2 umieszczono listę najważniejszych rejestrów układu INA226 (uwaga: 16-bitowych!) wraz z opisem znaczenia umieszczonych tam danych.

Na listingu 2 przedstawiono zawartość pliku nagłówkowego modułu odpowiedzialnego za obsługę układu INA226, zaś na listingu 3 podstawowe funkcje pozwalających na jego zastosowanie w zasilaczu powerBank.

Listing 2. Zawartość pliku nagłówkowego modułu odpowiedzialnego za obsługę układu INA226

Listing 3. Ciała podstawowych funkcji umożliwiających obsługę układu INA226

Moduł sterujący

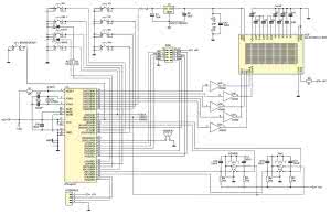
Rysunek 6. Schemat ideowy modułu sterującego zasilacza powerBank

Schematu ideowy modułu sterującego pokazano na rysunku 6. Jest to nieskomplikowany system mikroprocesorowy, którego "sercem" jest mikrokontroler ATmega32A taktowany zewnętrznym rezonatorem kwarcowym o częstotliwości 12 MHz. Wybór tego typu mikrokontrolera z szerokiej palety układów produkowanych przez firmę Atmel był podyktowany niską ceną i wielkością dostępnej, nieulotnej pamięci EEPROM, gdyż program obsługi przechowuje w niej szereg konfigurowalnych ustawień użytkownika (ponad 800 bajtów danych!), gdy sam program obsługi aplikacji zajmuje jedynie 36% pamięci Flash). Głównym zadaniem mikrokontrolera w przedstawionym układzie jest obsługa interfejsu użytkownika, który w tym wypadku stanowi:

  • 9 mikroprzełączników dających bezpośredni dostęp do podstawowych funkcji zasilacza (dwa z nich wyposażone z sygnalizacyjne diody LED).
  • 2 enkodery przeznaczone do zgrubnej i dokładnej regulacji edytowanych parametrów (w tym wypadku, do obsługi tych elementów wykorzystano przerwania zewnętrzne INT0/INT1 mikrokontrolera).
  • Wyświetlacz graficzny typu COG o rozdzielczości 128x64 piksele wyposażony w popularny kontroler ST7565R.
  • Buzzer piezzoelektryczny,
  • Szeregowy, dwukierunkowy, asynchroniczny interfejs komunikacyjny pracujący z prędkością 57600 bps.

Najważniejsze rejestry układu INA226

Z uwagi na fakt, iż zastosowany typ wyświetlacza graficznego zasilany jest napięciem 3,3 V, zaś mikrokontroler i cały system po stronie modułu mocy, napięciem 5V, przewidziano stosowny stabilizator napięcia zasilania wyświetlacza U1 (NCP1117DT33G) oraz jednokierunkowy konwerter poziomów logicznych U3 (4050D).

W takim wypadku jest to rozwiązanie całkowicie wystarczające, gdyż zastosowany typ wyświetlacza korzysta z interfejsu SPI, lecz wyłącznie w trybie zapisu. Dodatkowe zadania, jakie realizuje mikrokontroler wynikają z wymagań modułu mocy i sygnałów, które wyprowadzono na złącze CTRL. Są to:

  • Obsługa sprzętowej magistrali I²C (w mikrokontrolerach Atmela nazywanej TWI), przy której udziale odbywa się komunikacja z układami MAX5805 i INA226 (piny złącza oznaczone SDA i SCL).
  • Obsługa programowego interfejsu 1-wire, za którego pomocą mikrokontroler komunikuje się ze scalonym termometrem DS18S20 umieszczonym na module mocy (pin złącza oznaczony 1WIRE).
  • Obsługa przekaźnika przełączającego zaczepy transformatora mocy zasilającego wzmacniacz OPA549 (pin złącza oznaczony TAP).
  • Obsługa wentylatora wspomagającego chłodzenie radiatora elementów mocy (pin złącza oznaczony FAN).
  • Obsługa sterowania wyjściem wzmacniacza mocy (pin złącza oznaczony ENA).
  • Obsługa mechanizmu alarmowania układu INA226, czyli realizacja zabezpieczenia nadprądowego (pin złącza oznaczony ALARM wykorzystujący przerwanie INT2 mikrokontrolera).

Mikroprzełączniki oznaczone VSET, LIMIT, WAVE i STORE/SETUP dają bezpośredni dostęp do 5 trybów pracy zasilacza powerBank, których to znaczenie przedstawia się następująco:

  • VSET: w tym trybie pracy zasilacza regulacji podlega wyłącznie napięcie wyjściowe urządzenia. Enkoder oznaczony COARSE przeznaczony jest do zgrubnej regulacji tego napięcia (krok 200mV), zaś enkoder oznaczony FINE do jego dokładnej regulacji (krok 10mV).
  • LIMIT: w tym trybie pracy zasilacza regulacji podlega wyłącznie wartość ogranicznika prądowego urządzenia. Enkoder oznaczony COARSE przeznaczony jest do zgrubnej regulacji wartości prądu ogranicznika prądowego (krok 200 mA), zaś enkoder oznaczony FINE do jego dokładnej regulacji (krok 10 mA).
  • WAVE: ten tryb pracy przeznaczony jest do skonfigurowania parametrów przebiegu arbitralnego, który ma zostać wygenerowany przez zasilacz jak i uruchomienia samej procedury generującej tak sparametryzowany przebieg. Enkoder oznaczony COARSE przeznaczony jest do zgrubnej regulacji edytowanego parametru, zaś enkoder oznaczony FINE do jego dokładnej regulacji.
  • STORE: ten tryb pracy pozwala na parametryzację i uruchomienie funkcji pozwalającej na "zrzut" parametrów prądu i napięcia odbiornika poprzez interfejs szeregowy do aplikacji PC. Enkoder oznaczony COARSE przeznaczony jest do zgrubnej regulacji edytowanego parametru, zaś enkoder oznaczony FINE do jego dokładnej regulacji.
  • SETUP: ten tryb pracy pozwala skonfigurowanie podstawowych ustawień sprzętowych zasilacza powerBank. Enkoder oznaczony COARSE przeznaczony jest do zgrubnej regulacji edytowanego parametru, zaś enkoder oznaczony FINE do jego dokładnej regulacji.

Mikroprzełączniki oznaczone M1...M5 służą do odczytu lub zapisu bieżących parametrów pracy urządzenia (napięcia wyjściowego i prądu ogranicznika prądowego) w przypadku pracy w trybach VSET lub LIMIT lub też do odczytu/ zapisu parametrów przebiegu arbitralnego, w przypadku pracy w trybie WAVE. Jak widać, przewidziano 5 banków pamięci ustawień urządzenia i 5 banków pamięci ustawień przebiegu arbitralnego, co czyni zasilacz powerBank urządzeniem na wskroś funkcjonalnym i nowoczesnym.

Moduł interfejsu szeregowego

Rysunek 7. Schemat ideowy modułu interfejsu szeregowego zasilacza powerBank

Schemat modułu interfejsu szeregowego pokazano na rysunku 7. Jest on typową aplikacją układu FT232RL, który to stanowi sprzęg pomiędzy interfejsem USART mikrokontrolera a interfejsem USB komputera PC. Interfejs szeregowy pozwala, w tym przypadku, na realizację następujących funkcjonalności:

  • Funkcji STORE, czyli cyklicznego "zrzutu" wartości prądu i napięcia odbiornika, według następującej specyfikacji: "UXXXX,IXXXX", gdzie wartość napięcia (XXXX) wysyłana jest z rozdzielczością 10mV (0...2500), zaś wartość prądu (XXXX) z rozdzielczością 1mA (0...5000).
  • Funkcji sterowania bieżącymi parametrami zasilacza, przy pomocy prostych komend złożonych z ciągów znaków ASCII przesyłanych przy udziale interfejsu USB, według następującej specyfikacji: napięcie wyjściowe "UXXXX" (rozdzielczość 10 mV, zakres 0...2500), prąd ogranicznika prądowego "IXXX" (rozdzielczość 10 mA, zakres 0...500), przy czym należy mieć na uwadze, iż zawsze konieczne jest przesłanie kompletu znaków (tj. zer nieznaczących), nawet wtedy, gdy są one nieznaczące z punktu widzenia reprezentującej je wartości.

Parametry transmisji dla tych funkcjonalności zostały ustawione na stałe: 57600 bps, 8, n, 1. Jako rozwiązanie opcjonalne (zamiast przedstawionego modułu) można rozważyć podłączenie do złącza modułu sterującego oznaczonego INTERFACE modułu Bluetooth np. HC-05 i obsługę transmisji z aplikacji mobilnej, co staje się coraz bardziej modne. Jest to tym bardziej łatwe, iż na wspomnianym złączu wyprowadzono sygnały TX i RX szeregowej magistrali danych oraz napięcia zasilania: VCC (+5V) i GND.

Montaż

Rysunek 8. Schemat montażowy modułu mocy zasilacza powerBank

Montaż poszczególnych modułów urządzenia powerBank zostanie opisany oddzielnie, gdyż ich konstrukcja mechaniczna znacznie różni się pod względem typów zastosowanych elementów jak i samej logiki montażu.

Moduł mocy. Schemat montażowy modułu mocy zasilacza powerBank pokazano na rysunku 8. Jego montaż rozpoczynamy od wlutowania układów scalonych typu SMD, które umieszczone są po obu stronach laminatu. Mimo, że są to podzespoły o dość gęstym rastrze wyprowadzeń i w niewielkich obudowach, ich przylutowanie jest możliwe bez użycia plecionki rozlutowniczej czy specjalistycznych narzędzi.

W tym wypadku z powodzeniem wystarczy zwykła stacja lutownicza, spora dawka topnika i niewielkiej grubości stop lutowniczy. Następnie montujemy pozostałe elementy bierne typu SMD, po czym przystępujemy do lutowania pozostałych elementów biernych o małych gabarytach przeznaczonych do montażu przewlekanego, typu rezystory, niewielkie kondensatory ceramiczne czy diody.

Fotografia 9. Widok zmontowanego modułu mocy zasilacza powerBank

Na tym etapie, a przed montażem elementów o większych rozmiarach, warto nanieść nieco cyny na wszystkie szerokie ścieżki znajdujące się po obydwu stronach obwodu drukowanego, które przewodzić będą duże prądy i które w tym celu nie zostały pokryte tzw. soldermaską.

Po tej czynności przystępujemy do montażu pozostałych elementów biernych oraz półprzewodnikowych o większych gabarytach, a na końcu przylutowujemy przekaźnik, złącza i elementy mocy. Widok zmontowanego modułu mocy zasilacza powerBank pokazano na fotografii 9.

Moduł sterujący. Schemat montażowy modułu sterującego zasilacza powerBank pokazano na rysunku 10. Jego montaż rozpoczynamy od przylutowania układów scalonych oraz rezonatora kwarcowego SMD po odpowiednich stronach laminatu.

Rysunek 10. Schemat montażowy modułu sterującego zasilacza powerBank

Przylutowanie tego ostatniego elementu może przysporzyć trudności z uwagi na rodzaj obudowy i trudno dostępne wyprowadzenia, jednak w prosty sposób można poradzić sobie i z tym problemem. Wystarczy pocynować grubą warstwą cyny wyprowadzenia układu oraz pola na płytce drukowanej, a następnie przyłożyć tak przygotowany element do płytki nagrzewając kolejne miejsca połączeń, aby spowodować skuteczne ich zlutowanie.

Po zamontowaniu elementów jak wyżej, przystępujemy do montażu pozostałych elementów SMD, po czym montujemy wszystkie przyciski, enkodery a na samym końcu złącza połączeniowe i buzzer piezzoelektryczny (od spodu płytki). Ostatnim krokiem jest montaż podświetlenia wyświetlacza LCD, które to należy umiejscowić w taki sposób, aby znalazło się w prawidłowym położeniu w odniesieniu do bryły modułu tegoż wyświetlacza (jeśli występuje jako oddzielny element). Na samym końcu montujemy sam moduł wyświetlacza mocując go w taki sposób, aby górna płaszczyzna jego obudowy (szkła) znalazła się o 1 do 2 mm poniżej płaszczyzny wyznaczonej przez końcówki osi przycisków M1...M5.

Po przylutowaniu wszystkich elementów z osi przycisków wyposażonych w zintegrowane podświetlenie tj. z przycisków VSET i LIMIT zdejmujemy oryginalne, przeźroczyste elementy mechaniczne przeznaczone do ich wciskania, gdyż w naszym urządzeniu rolę tą pełnić będą specjalnie zaprojektowane, prostokątne elementy mechaniczne (przeźroczyste przyciski będące elementami frontu urządzenia). Widok zmontowanego modułu sterującego zasilacza powerBank pokazano na fotografii 11.

Fotografia 11. Widok zmontowanego modułu sterującego zasilacza powerBank

Moduł interfejsu. Schemat montażowy modułu interfejsu zasilacza powerBank pokazano na rysunku 12. W tym wypadku montaż rozpoczynamy od przylutowania układu FT232RL, co - nie ukrywam - wymaga pewnej wprawy. Najprostszym sposobem montażu elementów o takim zagęszczeniu wyprowadzeń niewymagającym jednocześnie posiadania specjalistycznego sprzętu jest użycie typowej stacji lutowniczej, dobrej jakości cyny z odpowiednią ilością topnika oraz plecionki rozlutowniczej, która umożliwi usunięcie nadmiaru cyny spomiędzy wyprowadzeń układów.

Należy przy tym uważać by nie uszkodzić termicznie tegoż elementu. Następnie lutujemy pozostałe elementy SMD a na samym końcu złącze połączeniowe i gniazdo USB. Widok zmontowanego modułu interfejsu zasilacza powerBank pokazano na fotografii 13.

Rysunek 12. Schemat montażowy modułu interfejsu zasilacza powerBank

Fotografia 13. Widok zmontowanego modułu interfejsu zasilacza powerBank

Wykaz elementów

Moduł sterujący

Rezystory: (SMD 0805)
R1: 22 kΩ
R2, R3: 150 Ω
R4...R7: 10 kΩ
R8 - 47 Ω

Kondensatory: (SMD 0805)
C1, C2: 10 µF/16 V (SMD "B"/3528-21R)
C3...C11: 1µF
C12, C15...C19: 100 nF
C13, C14: 22 pF

Półprzewodniki:
U1: NCP1117DT33G (DPACK)
U2: ATmega32A (TQFP44)
U3: 4050D (SO16)

Inne:
LCD: wyświetlacz graficzny AG-C128064CF-DIW (COG, 128×64 pikseli, sterownik ST7565R)
Q1: 12 MHz (SMD, 12.00M-CFPX180)
BUZZER: buzzer piezoelektryczny 5 V M1...M5, WAVE, STORE/SETUP: microswitch TACT-69N-F (wysokość 9,5 mm)
VSET: microswitch HIGHLY PB6149L-3 (zielony LED)
LIMIT: microswitch HIGHLY PB6149L-1 (czerwony LED)
COARSE, FINE: enkoder ze zintegrowanym przyciskiem (oś moletowana fi=6 mm, wysokość całkowita 25 mm)
INTERFACE: gniazdo męskie 1×4 PIN z zatrzaskiem typ NCDW-04
CTRL: gniazdo IDC męskie 2×5 PIN typu ZL231-10PG

Moduł mocy

Rezystory:
R1: 2,2 kΩ/1 W
R2: 18 kΩ/0,25 W/1%
R3: 2 kΩ/0,25 W/1%
R4: 7,5 kΩ/1% (SMD 0603)
R5, R8: 4,7 kΩ/0,125 W
R6: 10 Ω/0,25 W
R7: 2,2 kΩ/0,125 W
R9, R10: 4,7 kΩ (SMD 0603)
R11: 10 mΩ/500 mW/1% (SMD 1206)

Kondensatory:
C1, C3, C5, C7, C17, C19, C21: 100 nF (ceram., R=2,54 mm)
C2, C4, C6, C8: 220 µF/16V (R=2,54 mm)
C9...C12: 4700 µF/50 V (R=10 mm)
C13: 100 nF (ceram., R=5 mm)
C14: 10 µF/10 V (SMD 3216-18R)
C15, C16, C18: 100 nF (SMD 0603)
C20, C22: 10 µF/50 V (tantal., R=2,54 mm)

Półprzewodniki:
U1: 7805 (TO220)
U2: OPA549T (TO220-11)
U3: DS18S20 (TO92)
U4: MAX5805 (mMAX10)
U5: INA226 (MSOP-10)
U6: 7905 (TO220)
T1: BUZ11 (TO220)
T2: BC547 (TO92)
D1: 1N4148 (DO35)
B1, B3: mostek prost. W005M 1 A/50 V (okrągły, R=5 mm)
B2: mostek KBK8B 8 A/100 V (KBK)

Inne:
L1: dławik osiowy, miniaturowy 10 mH (R=5 mm)
REL1: przekaźnik HFKW-012-1ZW
LOAD: złącze śrubowe typu AK500/2
PWR: złącze śrubowe typu AK500/3
SUPP: złącze śrubowe typu AK500/4
FAN: gniazdo męskie pionowe NS25-W2P (2 pin)
CTRL: gniazdo męskie, rastrowe 2×5 pin z wycięciem (raster 2,54 mm)

Moduł interfejsu

Kondensatory:
C1, C3: 100 nF (SMD 0805)
C2: 10 µF/10 V (SMD "A"/3216-18W)

Półprzewodniki:
U1: FT232RL (SSOP28)

Inne:
USB - gniazdo USB-B do druku typu USB-B-S-RA
INTERFACE - gniazdo męskie 1×4 PIN z zatrzaskiem typu NCDW-04

Pozostałe elementy

Transformator TEZ6/D230/9-9V lub podobny (2×9 V, 5...6 VA)
Transformator toroidalny (230/15/15 V, 5 A)
Gniazdo bananowe 4 mm, czarne, typu BS-244LSM-B
Gniazdo bananowe 4 mm, czerwone, typu BS-244LSM-R
Gniazdo bezpiecznikowe, rurkowe, typu GBA-ZM
Gniazdo zasilające ADAM TECH IEC-C-1 (10 A)
Gałka aluminiowa ze wskaźnikiem typu MENTOR 5615.6614 (oś 6 mm, Ø15×15 mm) - 2 szt.
Radiator 150×70, h=25 mm, profil P52317
Wentylator 12V typu SUNON KD1206PHS3 (60 mm×60 mm×15 mm)
Przełącznik MRS-101A-C3 NIEBIESKI (6 A/250 V AC)
Nóżka do obudowy NF-004 (średnica 16 mm) - 4 szt.
Przyciski przeźroczyste 11×5 mm (głębokość 5 mm, kołnierz 1 mm) - 9 szt.

Obsługa

Rysunek 14. Wygląd ekranu Menu urządzenia powerBank dla trybów VSET i LIMIT

Przy tworzeniu oprogramowania zasilacza powerBank priorytetami były ergonomia i prostota obsługi. Zgodnie z tym, co napisano już wcześniej, urządzenie powerBank może pracować w 5 trybach pracy, czemu towarzyszy wyświetlenie odpowiednich ekranów Menu oraz stosowna funkcjonalność elementów regulacyjnych, jednak niezależnie od trybu pracy enkoder oznaczony COARSE zawsze służy do zgrubnej regulacji edytowanego parametru, zaś enkoder oznaczony FINE, do regulacji dokładnej, tak jak ma to miejsce w wypadku "zwykłych", analogowych rozwiązań.

Ponadto, przycisk zintegrowany w ośce enkoderów, oznaczony OK, (niezależnie od tego, którego enkodera używamy) służy zawsze do wejścia/wyjścia w tryb edycji wybranego (podświetlonego) parametru w przypadku ekranów Menu, gdzie regulacji poddawać można wiele parametrów (ekrany WAVE, STORE, SETUP).

Ponadto, stanowi pracy urządzenia w trybie VSET (ustawiania napięcia wyjściowego) lub LIMIT (ustawiania wartości ogranicznika prądowego) towarzyszy zapalenie odpowiedniej diody w przycisku przeznaczonym do włączenia tegoż trybu pracy. W przypadku trybu VSET jest to zielona dioda LED, zaś w przypadku trybu LIMIT jest to dioda czerwona. Wygląd ekranu Menu urządzenia powerBank dla trybów VSET i LIMIT pokazano na rysunku 14.

W górnej części znajduje się informacja o poziomie napięcia wyjściowego (rozdzielczość 10 mV), ikonka "strzałki", której pojawienie się świadczy o aktywności zewnętrznego interfejsu USB i nadchodzeniu rozkazów sterujących pracą zasilacza, ikonka wentylatora, której obecność świadczy o włączeniu wentylatora wspomagającego proces chłodzenia elementów mocy, informacja o temperaturze radiatora elementów mocy oraz ikonka "kłódki", której pojawienie się świadczy o zablokowaniu przycisków na panelu urządzenia (poza przyciskiem OK zintegrowanym w ośkach enkoderów).

Funkcja zablokowania przycisków na panelu urządzenia aktywowana/dezaktywowana jest po każdorazowym, długim naciśnięciu ośki dowolnego enkodera i służy zabezpieczeniu przed przypadkową zmianą parametrów wyjściowych urządzenia. W dolnej części wyświetlacza znajduje się informacja o rzeczywistym prądzie pobieranym z zasilacza przez odbiornik (rozdzielczość 1mA) oraz wartość nastawy ogranicznika prądowego (rozdzielczość 10mA).

Rysunek 15. Wygląd ekranu Menu urządzenia powerBank dla trybu WAVE

W trybach pracy VSET i LIMIT krótkie wciśnięcie przycisków M1...M5 powoduje odczyt parametrów pracy urządzenia (napięcia wyjściowego i prądu ogranicznika prądowego) z nieulotnej pamięci EEPROM mikrokontrolera (jednej z 5. pamięci), zaś ich długie naciśnięcie zapis tychże parametrów do wybranego banku pamięci, czemu każdorazowo towarzyszy odpowiednia sygnalizacja wbudowanego buzzera piezzoelektrycznego. Dla porządku dodam, iż po włączeniu zasilania urządzenie automatycznie wczyta nastawy umieszczone w banku M1 pamięci ustawień (VSET/LIMIT).

Kolejnym trybem pracy urządzenia powerBank jest tryb umożliwiający generowanie arbitralnych przebiegów napięcia zdefiniowanych przez użytkownika oznaczony umownie jako WAVE. Wygląd ekranu Menu dla trybu WAVE pokazano na rysunku 15.

W tym trybie pracy urządzenia możliwe jest zdefiniowanie, zapamiętanie i uruchomienie generowania przez zasilacz powerBank napięciowego przebiegu arbitralnego, który może składać się maksymalnie z 40 punktów opisanych docelowym napięciem wyjściowym danego punktu (rozdzielczość 10 mV) i czasem osiągnięcia tegoż napięcia (rozdzielczość 1ms).

Napięciem startowym jest w tym wypadku bieżące napięcie wyjściowe zasilacza (VSET), przy czym w przypadku, gdy korzystamy z funkcjonalności zapętlenia generowanego przebiegu, napięcie to przyjmnie w drugim i każdym kolejnym kroku, wartość napięcia ostatniego punktu przebiegu. Jak widać, ekran Menu umożliwia zdefiniowanie liczby punktów (1÷40), faktu zapętlenia przebiegu (1/0), napięcia każdego z punktów (0÷25.00V) oraz czasu osiągnięcia zadanego napięcia (1÷1000ms).

Dowolny z enkoderów służy w tym wypadku do poruszania się po opcjach tego Menu, zaś przycisk OK enkodera do wejścia/wyjścia w edycję wyświetlanego parametru. W trybie edycji parametrów każdy z enkoderów pełni swoje indywidualne funkcje regulacyjne. Wejście w opcję "Start" powoduje rozpoczęcie procesu generowania przebiegu arbitralnego, co sygnalizowane jest zmianą tego opisu na "In progress!".

W tym czasie wyłączana jest możliwośc sterowania pracą zasilacza poprzez zewnętrzny interfejs komunikacyjny USB. Zakończenie procesu generowania przebiegu arbitralnego następuje samoistnie (po przejściu przez wszystkie punkty i w przypadku niezapętlonego przebiegu) lub może być przerwane w każdej chwili poprzez krótkie naciśnięcie przycisku WAVE.

Rysunek 16. Wykres przykładowego, zapętlonego przebiegu arbitralnego dla przypadku 3 punktów

Po zakończeniu tegoż procesu opis "In progress!" zostanie z powrotem zamieniony na "Start" a urządzenie powraca do trybu edycji ustawień Menu WAVE włączając jednocześnie możliwość sterowania poprzez zewnętrzny interfejs USB. W tym trybie pracy urządzenia powerBank krótkie wciśnięcie przycisków M1...M5 powoduje odczyt parametrów zdefiniowanego przez użytkownika przebiegu arbitralnego z nieulotnej pamięci EEPROM mikrokontrolera (jednej z 5 pamięci), zaś ich długie naciśnięcie zapis bieżącego przebiegu do wybranego banku pamięci czemu każdorazowo towarzyszy odpowiednia sygnalizacja wbudowanego buzzera piezzoelektrycznego oraz pojawia się stosowna informacja na ekranie urządzenia na czas zapisu.

Definiując parametry przebiegu arbitralnego należy mieć na uwadze fakt, iż stosowna regulacja napięcia, czyli jego przebieg pomiędzy kolejnymi punktami, odbywa się w sposób dyskretny, więc przy dużych różnicach napięcia pomiędzy kolejnymi punktami i krótkich czasach napięcie wyjściowe zasilacza będzie regulowane w sposób, nazwijmy to, bardzo "skokowy", gdyż wielkość kroku regulacji obliczana jest na podstawie następującej zależności V = |Vn-Vn-1|/Tn, przy czym dla kroku pierwszego Vn-1= VSET.

Rysunek 17. Wygląd ekranu Menu urządzenia powerBank dla trybu STORE

Wykres przykładowego, zapętlonego przebiegu arbitralnego V=f(T) z zaznaczeniem poszczególnych wielkości dla przypadku zdefiniowania 3 punktów przebiegu pokazano na rysunku 16.

Kolejnym trybem pracy urządzenia powerBank jest tryb STORE, dla którego wygląd ekranu Menu pokazano na rysunku 17.

Tryb ten umożliwia włączenie (1) lub wyłączenie (0) funkcji cyklicznego wysyłania bieżących wartości napięcia i prądu odbiornika poprzez zewnętrzny interfejs USB. Możliwe jest ustawienie odstępu czasu pomiędzy kolejnymi transmisjami danych z zakresu 100...1000 ms. Konstrukcję wysyłanej ramki danych opisano już wcześniej, więc nie będziemy jej tu ponownie przypominać.

Rysunek 18. Wygląd ekranu Menu urządzenia powerBank dla trybu SETUP

Ostatnim trybem pracy urządzenia powerBank jest tryb SETUP, dla którego wygląd ekranu Menu pokazano na rysunku 18.

Tryb ten umożliwia ustawienie podstawowych właściwości sprzętowych zasilacza takich jak poziom kontrastu wyświetlacza LCD, offset dla napięcia wyjściowego, wartość temperatury radiatora elementów mocy, przy której nastąpi włączenie wbudowanego wentylatora, czy stan specjalnej funkcji Retrip. Słowa komentarza wymaga pozycja "Offset", dla której zakres dostępnych wartości wynosi -9...+9 co odpowiada korekcie w zakresie -90...+90mV.

Funkcjonalność tą wprowadzono by umożliwić zniwelowanie niedokładności rezystorów umieszczonych w ujemnej pętli sprzężenia zwrotnego układu OPA549 i co za tym idzie kompensacji nieprecyzyjnej regulacji napięcia wyjściowego. Funkcja Offset powoduje po prostu dodanie lub odjęcie od ustawionej wartości napięcia wyjściowego pewnej stałej definiowanej przez użytkownika, dzięki czemu rzeczywiste napięcie wyjściowe urządzenia powerBank ustawione w ramach interfejsu użytkownika może być skorygowane np. według pomiaru dokonanego przez dokładny multimetr. Regulacja parametru Offset powoduje natychmiastowe zmiany napięcia wyjściowego od wartości zadanej w Menu VSET.

Dla porządku dodam, iż opuszczenie trybów pracy WAVE, STORE i SETUP możliwe jest poprzez ponowne wciśnięcie przycisku przeznaczonego do wejścia w stosowny tryb pracy urządzenia, co spowoduje przejście urządzenia w tryb pracy aktywny przed wywołaniem bieżącego, czyli VSET lub LIMIT. Oczywiście, jak zawsze, zostanie to zasygnalizowane zapaleniem odpowiedniej diody sygnalizacyjnej.

Ogranicznik prądowy

Wbudowany ogranicznik prądowy aktywny jest zawsze, niezależnie od trybu pracy, w jakim znajduje się urządzenie! Jego zadziałanie następuje w chwili, gdy prąd pobierany przez odbiornik przekroczy wartość nastawioną w trybie LIMIT urządzenia (0...5,00 A z krokiem 10 mA). W takim wypadku urządzenie odłączy wyjście końcówki mocy od odbiornika, wyłączy odbieranie danych przez zewnętrzny interfejs USB i zatrzyma ewentualny proces generowania przebiegu arbitralnego, jeśli wcześniej znajdowało się w tym stanie.

Dodatkowo, aby zasygnalizować zadziałanie ogranicznika prądowego, migać zacznie czerwona dioda LED wbudowana w przycisk LIMIT oraz usłyszymy długi dźwięk wbudowanego buzzera piezoelektrycznego. W tym stanie pracy jedynym aktywnym elementem interfesju użytkownika będzie właśnie przycisk LIMIT, który służy do skasowania alarmu i powrotu urządzenia do trybu pracy sprzed zadziałania ogranicznika prądowego, ale tylko pod warunkiem zmniejszenia się prądu pobieranego przez odbiornik poniżej wartości nastawy ogranicznika prądowego!

W przeciwnym wypadku, urządzenie pozostanie w takim stanie i naciskanie przycisku LIMIT nie spowoduje żadnej akcji, choć tak naprawdę, aby uszczegółowić opis tej funkcjonalności trzeba napisać, iż za każdym naciśnięciem przycisku LIMIT (po zadziałaniu ogranicznika prądowego) zasilacz podejmuje próbę załączenia końcówki mocy i powolnego najazdu (w 100 krokach, w czasie 500 ms) napięcia wyjściowego do wartości VSET.

W przypadku, gdy ogranicznik prądowy zadziałał w czasie generowania przebiegu arbitralnego, po ustąpieniu alarmu, urządzenie powróci do trybu WAVE, czyli nie nastąpi automatyczna kontynuacja tegoż procesu a przerwanie analogiczne z manualnym działaniem po stronie użytkownika (wciśnięciem przycisku WAVE przerywającym generowanie przebiegu).

Dla porządku dodam, że ustąpieniu alarmu towarzyszyć będzie automatyczne załączenie zewnętrznego interfejsu danych USB. Dodatkowo przewidziano możliwość automatycznego wyjścia z trybu zadziałania ogranicznika prądu wyjściowego, za co odpowiada wspomniana wcześniej funkcja Retrip Menu SETUP. W przypadku aktywności tej funkcji stosowna próba podejmowana będzie cyklicznie, co 2 sekundy po zadziałaniu ogranicznika prądowego.

Obudowa

Fotografia 19. Wygląd wnętrza obudowy zasilacza powerBank widziany od góry

Projektując zasilacz powerBank chciałem by jego konstrukcja mechaniczna nie ustępowała rozwiązaniom dostępnym w handlu, a nawet w niektórych aspektach je przewyższała. Nie rozumiem, wszak, dlaczego producenci większości (jeśli nie wszystkich) zasilaczy dostępnych w handlu czynią ich obudowy bardzo wąskimi a za to bardzo głębokimi, przez co trudno zasilacz taki zmieścić na stole by skierowany był w stronę użytkownika wbudowanym weń wyświetlaczem i nie przeszkadzał jednocześnie w swobodnym jego używaniu.

Przecież, gdyby zasilacz taki miał konstrukcję podobną do laboratoryjnych przyrządów pomiarowych (choćby oscyloskopów cyfrowych) byłby znacznie wygodniejszy, jeśli chodzi o umiejscowienie na takim stole, nie mówiąc już o tym, że wtedy można by ustawić urządzenia jedno na drugim.

Tak czy inaczej samodzielne wykonanie profesjonalnej obudowy jest, jak myślę, poza zasięgiem większości majsterkowiczów, gdyż wymaga posiadania specjalistycznych narzędzi, w związku z czym zwróciłem się do firmy "FOSTER" o pomoc w realizacji tego typu projektu. Dzięki współpracy z panem Mateuszem Świdowiczem i jego wielkiemu zaangażowaniu w projekt, powstała konstrukcja, której wnętrze pokazano na fotografii 19.

Jak widać, zaprojektowano bardzo zwartą konstrukcję korpusu wykonaną z blachy stalowej o grubości 1mm malowanej proszkowo (czarny mat z delikatną strukturą), do której mocowany jest front urządzenia wykonany z blachy aluminiowej o grubości 2mm malowanej specjalną farbą imitującą powierzchnię aluminium. Zabieg taki konieczny był ze względu na fakt, iż we froncie zamocowano na wcisk specjalne śruby i tuleje, które po pierwsze pozwalają na przykręcenie frontu urządzenia do korpusu obudowy (4 śruby wprasowane po bokach frontu), a po drugie służą do przykręcenie płytki drukowanej modułu sterującego do panela urządzenia (4 gwintowane tulejki M3 o długości 11 mm).

By front urządzenia uczynić jeszcze bardziej atrakcyjnym wizualnie, w przypadku wersji prototypowej pokazanej na zdjęciach, na tak przygotowany panel naklejono dodatkowy element w postaci nierdzewnej, szczotkowanej blachy stalowej o grubości 1mm. Płytki drukowane modułów mocy i interfejsu zewnętrznego zamocowano do podstawy korpusu przy pomocy tulejek dystansowych (odpowiednio o długości 5 mm i 9 mm), zaś elementy mocy przykręcono przy użyciu śrub do radiatora mocy umieszczonego z tyłu obudowy.

Radiator ten zamocowano z kolei za pomocą 4 śrub do tylnej części obudowy, w której wycięto odpowiedniej wielkości otwór by zapewnić możliwość przykręcenia elementów modułu mocy (wzmacniacza OPA549, mostka prostowniczego dużej mocy i układu termometru DS18S20). W spodzie obudowy przewidziano również dodatkowe otwory przeznaczone do montażu transformatora małej mocy zasilającego część cyfrową urządzenia oraz ujemną szynę zasilania układu OPA549 (6 otworów dających możliwość przykręcenia różnych typów transformatorów), transformatora toroidalnego (otwór o średnicy 5 mm, montaż z użyciem zestawu montażowego) oraz 4 nóżek przykręcanych od spodu obudowy.

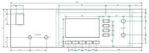
Rysunek 20. Wygląd frontu urządzenia powerBank z zaznaczeniem wszystkich wymiarów

W tylnym panelu urządzenia, oprócz radiatora, o którym już wspominałem, wycięto dodatkowe otwory przeznaczone do montażu (na wcisk) gniazda bezpiecznika oraz gniazda zasilającego jak również otwór przeznaczony do umieszczenia w nim gniazda USB, które razem z płytką zamocowane jest do podstawy urządzenia (o czym także wspomniałem).

W prawym boku obudowy urządzenia przewidziano otwory montażowe przeznaczone do przykręcenia wentylatora wspomagającego proces chłodzenia elementów mocy oraz grupę specjalnych otworów w kształcie "plastra miodu", dzięki którym wentylator może "zaciągać" powietrze z zewnątrz i jednocześnie pracować w sposób bezpieczny dla otoczenia.

Fotografi a 21. Sposób montażu modułu sterującego i przycisków funkcyjnych

W aluminiowym froncie urządzenia przewidziano otwory na wszystkie elementy interfejsu użytkownika, czyli 9 prostokątnych otworów pod przyciski, dwa okrągłe otwory pod enkodery regulacyjne, 2 okrągłe otwory przeznaczone do montażu wyjściowych gniazd laboratoryjnych, prostokątny otwór na szybkę chroniącą wyświetlacz oraz otwór przeznaczony do montażu (na wcisk) wyłącznika zasilania. Na rysunku 20 pokazano wygląd frontu urządzenia powerBank z zaznaczeniem wszystkich wymiarów.

Osoby, które chciałyby we własnym zakresie wykonać obudowę mogą ewentualnie przemyśleć zakup oraz adaptację gotowej i ogólnodostępnej obudowy stalowej oznaczonej symbolem T82 o wymiarach 220 mm×160 mm×65 mm (szer./głęb./wys.), lecz w tym wypadku należy skrócić front urządzenia (z rys. 20) jak i wysokość radiatora mocy (z 70 mm na 65 mm) oraz przemyśleć sposób montażu modułu sterującego, jako że jego wysokość wynosi 66mm.

Mimo wszystko polecam jednak zakup gotowego zestawu firmy "FOSTER", gdyż uprości to znacznie proces konstrukcji urządzenia czyniąc je na wskroś profesjonalnym. Tak czy inaczej pewnej uwagi wymaga przygotowanie elementów mechanicznych, które realizują funkcję przycisków.

Rysunek 22. Rysunek techniczny przycisków stosowanych w urządzeniu powerBank

Przyznam szczerze, że proces poszukiwania gotowego i eleganckiego rozwiązania w przypadku tego elementu zajął dłuższą chwilę, gdyż bardzo podobało mi się rozwiązanie, jakie stosuje się w oscyloskopach cyfrowych a mianowicie zastosowanie półprzeźroczystych, zwykle prostokątnych, klawiszy wykonanych z jakiegoś rodzaju silikonu, które czasami, w zależności od pełnionych funkcji, są podświetlane.

Niestety, nie znalazłem gotowego produktu w postaci "switcha", który można byłoby kupić i od razu zamontować (poza elementami pewnej firmy, gdzie jednostkowy koszt wynosił 17 zł/szt!), w związku, z czym musiałem zastosować rozwiązanie własne złożone z kilku elementów.

Po dłuższych poszukiwaniach okazało się, że można by skorzystać z gotowej, silikonowej, podświetlanej klawiatury, następnie wyciąć z niej niezbędne przyciski, później nakleić na małe, plastikowe, przeźroczyste płytki pełniące rolę kołnierzy (zapobiegające wypadnięciu takiego przycisku przez otwór w obudowie) by finalnie element taki zastosować jako część mechaniczną, za pomocą której popychana jest oś, wlutowanego w płytkę modułu sterującego, switcha (zwykłego microswitcha lub switcha z wbudowaną diodą LED, firmy HIGHLY, po wcześniejszym zdemontowaniu z jego korpusu przeźroczystej ośki). Tak oto powstało eleganckie rozwiązanie, którego wygląd pokazano na fotografii 21.

Przyciski, które zastosowano w urządzeniu pokazanym na zdjęciu to przeźroczyste elementy wycięte (a następnie skrócone) z przeźroczystej klawiatury silikonowej stosowanej w manipulatorach systemów alarmowych firmy Satel z linii Integra, którą to otrzymałem dzięki uprzejmości serwisu tejże firmy, za co bardzo dziękuję.

Rysunek 23. Rysunek techniczny szybki chroniącej wyświetlacz LCD stosowanej w urządzeniu powerBank

Rozwiązaniem alternatywnym jest wykonanie takich przycisków z kawałka przeźroczystej (lub tzw. "mrożonej") pleksi o grubości 6mm poprzez frezowanie na maszynie CNC (ewentualnie "ręczne") lub... wydrukowanie ich na drukarce 3D! Rysunki techniczne przycisków, jak i szybki chroniącej wyświetlacz LCD pokazano odpowiednio na rysunkach 22 i 23.

Już dla porządku dodam, że w obudowie zastosowanej w projekcie przewidziano stosowne otwory wentylacyjne, zaś jej płyta górna mocowana jest do reszty za pomocą kilku wkrętów, których "łby" schowano w grubości materiału tegoż elementu.

Kończąc wspomnę, że w przygotowaniu jest aplikacja dla PC o roboczej nazwie powerLab, za pomocą której można będzie zdalnie sterować pracą zasilacza, generować dowolne przebiegi napięciowe zdefiniowane przez użytkownika oraz archiwizować i obrazować bieżące dane napięcia, i prądu obciążenia w celu dalszej analizy. Aplikacja ta będzie tematem odrębnego artykułu.

Robert Wołgajew, EP

Artykuł ukazał się w
Elektronika Praktyczna
lipiec 2015
DO POBRANIA
Pobierz PDF Download icon
Materiały dodatkowe
Elektronika Praktyczna Plus lipiec - grudzień 2012

Elektronika Praktyczna Plus

Monograficzne wydania specjalne

Elektronik listopad 2025

Elektronik

Magazyn elektroniki profesjonalnej

Raspberry Pi 2015

Raspberry Pi

Wykorzystaj wszystkie możliwości wyjątkowego minikomputera

Świat Radio listopad - grudzień 2025

Świat Radio

Magazyn krótkofalowców i amatorów CB

Automatyka, Podzespoły, Aplikacje listopad - grudzień 2025

Automatyka, Podzespoły, Aplikacje

Technika i rynek systemów automatyki

Elektronika Praktyczna listopad 2025

Elektronika Praktyczna

Międzynarodowy magazyn elektroników konstruktorów

Elektronika dla Wszystkich grudzień 2025

Elektronika dla Wszystkich

Interesująca elektronika dla pasjonatów