CurrentProbeHSTS - sonda prądowa do oscyloskopu

CurrentProbeHSTS - sonda prądowa do oscyloskopu

Niewielki moduł umożliwiający użycie przetwornika prądowego Halla typu HSTS016L w roli prostej sondy oscyloskopowej. Przetwornik oferuje zakres ±10 A, użyteczne pasmo przenoszenia powyżej 10 kHz. Autor układu nie ma ambicji zastąpienia opisywanym modułem koszmarnie drogich, fabrycznych konstrukcji prądowych sond oscyloskopowych, a tylko umożliwienie technicznych pomiarów prądu, przy zachowaniu izolacji galwanicznej, prostoty pomiaru (związanej z otwieraną konstrukcją przetwornika) oraz – co najistotniejsze – rozsądnych kosztów, a to bardzo istotne przy konieczności pomiarów prądu w kilku kanałach jednocześnie.

Podstawowe parametry:
  • zakres pomiarowy: ±10 A,
  • pasmo przenoszenia: > 10 kHz,
  • dokładność w pełnym zakresie: >= 2,5%,
  • zasilanie: 6...15 V (DC),
  • pobór prądu: 20 mA.

Każdy ze sposobów pomiaru prądu ma swoje wady i zalety. Najprostsza jest metoda bocznikowa – pomiar spadku napięcia na rezystorze pomiarowym nie zapewnia jednak izolacji galwanicznej, a dodatkowo wymaga ingerencji w obwód. Z kolei przekładniki prądowe z natury nie nadają się do obwodów prądu stałego. Pozostają czujniki Halla, umożliwiające pomiar zarówno prądu stałego, jak i przemiennego. Jeśli dodatkowo mają one konstrukcję transformatora prądowego z dzielonym rdzeniem (tak jak przetworniki HSTS), nie wymagają żadnej ingerencji w obwód, a jedynie „założenia” przetwornika na przewód.

Niestety zalety czujnika Halla okupione są wadami, takimi jak wrażliwość na obce pola magnetyczne czy niezbyt szerokie pasmo przenoszenia, związane z materiałem rdzenia współpracującego z przetwornikiem. Pomimo tych wad warto taką uproszczoną sondę skonstruować i użytkować w warsztacie, chociażby do jakościowej oceny przebiegu prądu w obwodzie, co może wspomóc uruchamianie lub diagnozę układów. Schemat sondy zaprezentowano na rysunku 1.

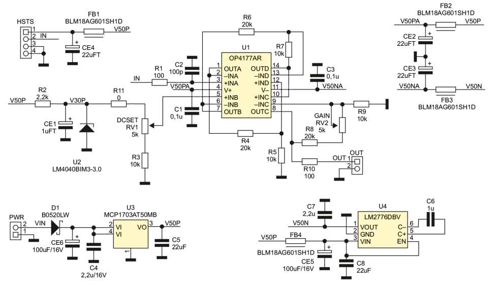
Rysunek 1. Schemat układu sondy

Przetwornik HSTS016L, którego wygląd pokazano na fotografii 1, podłączony jest do złącza HSTS. Moduł wymaga stabilizowanego napięcia zasilania o wartości 5 V (przewód czerwony: +5 V, czarny: GND, ekran: GND). Sygnał wyjściowy (przewód żółty) odniesiony jest do połowy napięcia zasilania, czyli 2,5 V, co odpowiada zerowemu prądowi w przewodzie znajdującym się wewnątrz okna pomiarowego. Zakres pomiaru, równy ±10 A, odpowiada zmianie napięcia wyjściowego o ±0,625 V względem poziomu odniesienia.

Fotografia 1. Przetwornik HSTS016L (z materiałów PowerUC/YHDC)

Czujniki są fabrycznie skalibrowane. Sygnał wyjściowy z przetwornika, poprzez filtr złożony z elementów R1 i C2, trafia do wzmacniacza buforowego U1(A). Napięcie odniesienia o wartości 3 V wytwarzane jest przez układ U2. Potencjometr RV1 (DCSET) umożliwia regulację napięcia odniesienia, które jest dodatkowo buforowane przez U1(B). Oba napięcia doprowadzono do wzmacniacza różnicowego U1(D) o wzmocnieniu 0,5 V/V. Sygnał z odjętym offsetem trafia następnie do wzmacniacza wyjściowego U1(C), o wzmocnieniu regulowanym potencjometrem RV2 (GAIN), a stamtąd – już po przeskalowaniu do zakresu ±1 V – do złącza OUT.

Układ zasilany jest napięciem 9 V z baterii 6F22 lub dowolnego innego źródła 6...15 V, podłączonego do złącza PWR. Dioda D1 zabezpiecza układ przed uszkodzeniem przy błędnym podłączeniu zasilania. Stabilizator LDO U3 typu MCP1703 dostarcza napięcie 5 V, którym zasilane są: źródło napięcia odniesienia U2 oraz przetwornica U4 typu LM2776, generująca napięcie –5 V niezbędne do zasilania wzmacniacza U1.

Montaż i uruchomienie

Układ wykonany jest na dwustronnej płytce drukowanej. Rozmieszczenie elementów pokazano na rysunku 2. Montaż układu nie wymaga dokładniejszego opisu. Gotowy moduł widnieje na fotografii tytułowej.

Rysunek 2. Rozmieszczenie elementów na PCB

Po poprawnym montażu, podłączeniu przetwornika HSTS016 do złącza HSTS oraz zasileniu układu z baterii 6F22 lub zasilacza 6...15 V/20 mA należy sprawdzić obecność napięć +3 V (V30P) oraz ±5 V (V50P/N). Sonda wymaga kalibracji – po odczekaniu kilkunastu minut (w celu ustalenia warunków termicznych) do wyjścia należy podłączyć woltomierz prądu stałego i potencjometrem RV1 (DCSET) ustawić napięcie 0 V na wyjściu sondy. Należy zwrócić szczególną uwagę na obecność zewnętrznych pól magnetycznych, które mogłyby zafałszować wskazania. Kalibracja prądu wymaga założenia przetwornika na przewód, przez który płynie ustalony prąd o natężeniu równym 10 A, np. z zasilacza do sztucznego obciążenia. Następnie ustawiamy potencjometrem RV2 (GAIN) napięcie wyjściowe 1 V (lub –1 V, zależnie od kierunku przepływu prądu). Warto sprawdzić przetwornik w kilku punktach pomiarowych, korygując ewentualny offset i wzmocnienie. Zakres regulacji DCSET można zawęzić, zmieniając wartości rezystorów R3, R11. Zmierzoną charakterystykę przetwarzania egzemplarza modelowego pokazano na rysunku 3.

Rysunek 3. Charakterystyka przetwarzania modelowego egzemplarza układu

Jak widać, sonda po kalibracji zachowuje prawidłową liniowość, a niewielkie odchylenia widoczne są jedynie na początku zakresu (±1 A). Osiągnięta dokładność jest w praktyce lepsza niż 2,5% w całym zakresie pomiarowym, co jest wystarczające przy pracach warsztatowych. Bezpośrednie porównanie do sondy Hameg HZO050 (fotografia 2) wykazuje zbieżne wskazania, przebiegi sygnałów sond podłączonych do dwóch kanałów oscyloskopu praktycznie nakładają się w zakresie prądów ±10 A.

Fotografia 2. Sonda Hameg HZO050 (https://t.ly/GnaHD)

Modelowa sonda ma możliwość niewielkiego przekroczenia zakresu bez pogorszenia dokładności. Przykładowe porównanie sond, wykonane przy pomiarze prądu przemiennego, pokazano na rysunku 4. Przebieg w kolorze niebieskim to sonda HZO050, przebieg czerwony to model z przetwornikiem HSTS.

Rysunek 4. Porównanie sond Hameg i HSTS, pasmo przenoszenia

W wyniku porównania sond widoczne jest węższe pasmo przenoszenia, skutkujące obniżeniem poziomu sygnału o częstotliwości 10 kHz. Zachowanie się obu sond na zboczach sygnału oraz pomiary przebiegu trójkątnego, pozwalającego oszacować liniowość układu, widać na rysunku 5.

Rysunek 5. Porównanie sond Hameg i HSTS, zbocza i liniowość

Po sprawdzeniu działania sondy zalecane jest zamknięcie wzmacniacza i baterii w obudowie z ekranem. Eksperymentując z pojemnością kondensatora filtru C2 i długością przewodu czujnika HSTS, można nieco poszerzyć pasmo przenoszenia sondy.

Adam Tatuś, EP

Wykaz elementów:
Rezystory: (SMD 0603, 1%)
  • R1, R10: 100 Ω
  • R2: 2,2 kΩ
  • R3, R5, R7, R9: 10 kΩ
  • R4, R6, R8: 20 kΩ
  • R11: 0 Ω
Kondensatory:
  • C1, C3: 100 nF (SMD 0603, X5R, 50 V)
  • C2: 100 pF (SMD 0603, NP0, 50 V)
  • C4, C7: 2,2 μF (SMD 0603, X5R, 16 V)
  • C5, C8: 22 μF (SMD 0603, X5R, 10 V)
  • C6: 1 μF (SMD 0603, X5R, 16 V)
  • CE1: 1 μF (tantalowy SMD 3216, 10 V)
  • CE2...CE4: 22 μF (tantalowy SMD 3216, 10 V)
  • CE5, CE6: 100 μF (elektrolityczny low ESR, CED6.3P2.5, 16 V)
Półprzewodniki:
  • D1: dioda Schottky’ego B0520LW (SOD123)
  • U1: OP4177AR (SO14)
  • U2: LM4040BIM3-3.0 (SOT-23)
  • U3: MCP1703AT5002MB (SOT-89)
  • U4: LM2776DBV (SOT-23-6)
Pozostałe:
  • FB1...FB4: dławik ferrytowy BLM18AG601SH1D (SMD 0603)
  • HSTS: złącze MPT 4 pin 2,54 mm (typ MPT0.5/4-2.54)
  • OUT, PWR: złącze DG 2 pin 3,5 mm (typ DG381-3.5-2)
  • RV1, RV2: 5 kΩ (potencjometr wieloobrotowy T63YB)
Artykuł ukazał się w
Elektronika Praktyczna
grudzień 2024
DO POBRANIA
Materiały dodatkowe
Elektronika Praktyczna Plus lipiec - grudzień 2012

Elektronika Praktyczna Plus

Monograficzne wydania specjalne

Elektronik listopad 2025

Elektronik

Magazyn elektroniki profesjonalnej

Raspberry Pi 2015

Raspberry Pi

Wykorzystaj wszystkie możliwości wyjątkowego minikomputera

Świat Radio listopad - grudzień 2025

Świat Radio

Magazyn krótkofalowców i amatorów CB

Automatyka, Podzespoły, Aplikacje listopad - grudzień 2025

Automatyka, Podzespoły, Aplikacje

Technika i rynek systemów automatyki

Elektronika Praktyczna listopad 2025

Elektronika Praktyczna

Międzynarodowy magazyn elektroników konstruktorów

Elektronika dla Wszystkich grudzień 2025

Elektronika dla Wszystkich

Interesująca elektronika dla pasjonatów