Wzmacniacz lampowy PCL86 Stereo

Wzmacniacz lampowy PCL86 Stereo

Wzmacniacze lampowe zawsze miały swój urok i spore grono pasjonatów. Ciekawe, ciepłe brzmienie i swego rodzaju naturalność. W ostatnich latach - wraz z powrotem mody na płyty winylowe - odzyskały dawny blask. W artykule opisana została prosta konstrukcja stereofonicznego wzmacniacza audio, zbudowanego na zaledwie dwóch lampach.

Podstawowe parametry:
  • Moc wyjściowa: 1,5 W
  • Impedancja transformatora: 4 kΩ dla obciążenia 5 Ω
  • Impedancja wyjściowa wzmacniacza: 4...8 Ω
  • Pasmo przenoszenia wzmacniacza: 50 Hz...14 kHz
  • Prąd anodowy transformatora: 35 mA
  • Przekładnia napięciowa transformatora Tg2-20-666: 44:1
  • Prąd anodowy lampy: 39 mA
Uwaga! We wzmacniaczu występują wysokie napięcia zagrażające życiu. Prace przy uruchamianiu wzmacniacza należy wykonywać jedną ręką i zachować bardzo dużą ostrożność. Prace należy wykonywać przy użyciu transformatora separacyjnego. Porażenie wysokim napięciem grozi utratą życia lub zdrowia. Należy pamiętać o solidnym uziemieniu obudowy!

Opis działania wzmacniacza

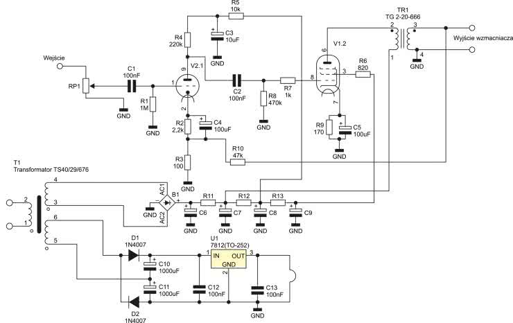
Schemat układu można zobaczyć na rysunku 1. Wzmacniacz został zbudowany na dwóch lampach PCL86 pracujących w klasie A. Każda z nich jest lampą złożoną (kombinowaną) - oznacza to, że w jednej bańce są w istocie zawarte dwie lampy (trioda i pentoda). Stopień wejściowy wzmacniacza został wykonany na triodzie, natomiast stopień końcowy - na pentodzie. Sygnał audio jest podawany na wejście przez potencjometr, a kondensator C1 odcina składową stałą. Następnie sygnał wędruje na siatkę triody, gdzie napięcie jest wzmacniane. Rezystory R2 i R3 ustalają punkt pracy wzmacniacza. Podłączony równolegle kondensator C4 zwiera składową zmienną prądu katodowego. Wzmocniony sygnał z anody triody - sprzężony za pomocą C2, R8 i R7 (rezystora antywzbudzeniowego) - trafia na siatkę pentody. Opornik R9 ustala punkt pracy pentody, która z kolei obciążona zostaje transformatorem Tg2-20-666 firmy Zatra. Transformatory tego typu były montowane w magnetofonach ZK120 i ZK140 produkcji ZRK. Uwaga: Należy zwrócić uwagę na zaciski uzwojenia wtórnego. Jeśli słyszymy niepokojące dźwięki w głośniku, trzeba zamienić koniec uzwojenia. Siatka druga jest podłączona przez rezystor R6 do zasilacza anodowego, a jej celem jest ograniczenie prądu siatki. Rezystor R10 odpowiada za sprzężenie zwrotne.

Rysunek 1. Schemat ideowy wzmacniacza (pokazano blok zasilania i jeden z kanałów audio)

Zasilacz anodowy

Uwaga: Wysokie napięcia!

Żeby przystosować układ do współczesnych warunków, podłączając transformator TS40/29/676, zamieniłem uzwojenia pierwotne (sieciowe) z wtórnym, dzięki czemu uzyskałem niższe napięcie anodowe lamp i mniejsze straty energii. Nie tracą one na mocy wyjściowej ani stabilności. Napięcie wyjściowe w tej konfiguracji wynosi około 210 VAC bez obciążenia, a po wyprostowaniu osiąga wartość około 300 VDC. Aby zmniejszyć tętnienia na linii zasilającej, zdecydowałem się na układ wielostopniowego zasilacza, opartego na filtrach RC (ma to na celu poprawę jego parametrów). Następnie rezystory R11, R12 i R13 obniżają napięcia do pożądanej wartości (około 250 V). Zmontowany blok zasilacza anodowego można zobaczyć na fotografii 1.

Fotografia 1. Zasilacz anodowy

Podwajacz napięcia

Na drugim uzwojeniu wtórnym transformatora dostępne jest napięcie zmienne około 7 V. Aby lampa PCL86 pracowała poprawnie, napięcie to musimy podwyższyć do ok. 13,5...14 V. Aby nie wprowadzać zakłóceń, nie zastosowałem przetwornicy - zdecydowałem się na użycie podwajacza napięcia zbudowanego na dwóch diodach D1 i D2. Po wyprostowaniu i podwojeniu napięcia przez kondensatory C10 i C11 okazało się ono nieco za wysokie dla lampy, dlatego - za pomocą stabilizatora napięcia LM7812 - obniżyłem je do 12 V. Dodatkowo zastosowałem dwa kondensatory ceramiczne C12 i C13 odsprzęgające układ stabilizatora. Zasilanie żarzenia lamp zostało bezpośrednio podane na piny 4 i 5 podstawki lampy. Widok zmontowanego bloku podwajacza pokazano na fotografii 2.

Fotografia 2. Podwajacz napięcia

Wyznaczenie punktu pracy wzmacniacza

Na rysunku 2 widzimy charakterystykę prądowo-napięciową lampy PCL86. W zależności od napięcia anodowego obieramy punkt pracy lampy. Według charakterystyki przy napięciu około 250 V spadek napięcia na rezystorze katodowym musi wynosić ok. 8 V. Korzystając z prawa Ohma i wartości prądu przepływającego przez lampę oraz transformator głośnikowy, jesteśmy w stanie wyznaczyć punkt pracy.

Rysunek 2. Charakterystyka prądowo-napięciowa lampy Philips z 1961 r.

Przy wartości prądu anodowego pentody równej 39 mA i spadku napięcia 8 V otrzymujemy rezystancję równą: 8 V/0,039 A = 205 Ω, biorąc pod uwagę typowe szeregi, wybraliśmy rezystor 200 Ω. Wyznaczyliśmy rezystancje, ale to nie wszystko - należy także obliczyć moc wydzielaną na tym oporniku. W celu wyznaczenia mocy zastosujemy wzór P=U²/R:

P=(8 V)²/200 Ω=64 V²/200 Ω=0,32 W

Rezystor musi rozproszyć wydzielaną moc o wartości 0,32 W w postaci ciepła, dlatego zastosowaliśmy rezystor 200 Ω o mocy maksymalnej 0,6 W. Tak samo wyznaczyliśmy parametry rezystora do triody.

W katalogu lampy są podane wartości zarówno rezystorów katodowych, jak i wejściowych, stosowanych przy danych napięciach anodowych. Oprócz tego mamy podane pojemności dla kondensatorów katodowych. W przypadku PCL86 wynoszą one około 100 μF. Znając spadek napięcia na poziomie 8 V, wiemy, jakie powinny być parametry zastosowanego przez nas kondensatora.

Jak wcześniej wspomnieliśmy, zasilacz anodowy musi obniżyć napięcie z 300 V do około 250 V. Zasilacz wykonany został w kilku stopniach, aby obniżyć tętnienia napięcia sinusoidalnego - pokażemy zatem przykładowe obliczenia dla obwodu wyjściowego. Jak już wiemy, pentoda pobiera prąd na poziomie około 39 mA i potrzebuje napięcia o wartości 250 V. Mając do dyspozycji 300 V napięcia stałego, musimy obniżyć je o 50 V (300 V-50 V=250 V). Oznacza to, że na rezystorze odłoży się aż 50 woltów! Używając znowu prawa Ohma, wyznaczamy rezystancję:

R = U/I 
R = 50 V/0,039 A = 1200 Ω

Należy pamiętać, że 300 V było mierzone bez obciążenia, w praktyce, aby obniżyć napięcie do 250 V, wystarczy rezystancja równa 820 Ω.

Wyznaczmy wartość mocy traconej na oporniku:

P=U²/R=(50 V)²/820 Ω=2500 V²/820 Ω≈3 W

Wnętrze kompletnego urządzenia zaprezentowano na fotografii tytułowej, zaś widok panelu czołowego obudowy - na fotografii 3.

Fotografia 3. Panel czołowy wzmacniacza

Wady i zalety wzmacniaczy lampowych

Wzmacniacze lampowe mają niewątpliwie zalety, ale także pewne wady. Do zalet należy ciepłe brzmienie dźwięku, które zwiane jest z wykładniczą charakterystyką lampy. Wzmacniacze lampowe wzmacniają parzyste harmoniczne, które są znacznie przyjemniejsze dla ucha aniżeli nieparzyste harmoniczne generowane przez wzmacniacze tranzystorowe. Wzmacniacze lampowe pracujące w klasie A lub AB charakteryzują się czystym brzmieniem.

Istotną zaletą wzmacniaczy lampowych jest ponadto odporność na przesterowanie. Wzmacniacze tranzystorowe bardzo szybko uzyskują stan nasycenia, który objawia się tym, że wierzchołki przebiegu sinusoidalnie zmiennego zostają „obcięte”, co przekłada się na nieprzyjemny dla ucha dźwięk, wydobywający się z przetwornika elektroakustycznego. W lampowych wzmacniaczach po przesterowaniu ten efekt występuje również, ale ścięcie wierzchołka sinusoidy jest znacznie mniejsze, przez co w o wiele mniejszym stopniu słyszymy „charczenie” głośnika. Wzmacniacze lampowe również pod względem konstrukcji wymagają do poprawnego działania o wiele mniej elementów elektronicznych, w porównaniu do ich tranzystorowych braci. Kolejną zaletą wzmacniaczy lampowych jest odporność na zwarcie. Tranzystor w ułamku sekundy potrafi się spalić i uszkodzić, natomiast lampa pracująca w chwilowym zwarciu bez problemu wytrzyma obciążenie i będzie można ją nadal eksploatować.

Wśród wad wzmacniaczy lampowych należy wymienić: wysokie napięcie zasilania zagrażające życiu, wymagane dodatkowe napięcie żarzenia lampy, a także niskie moce wyjściowe w porównaniu do wzmacniaczy półprzewodnikowych o podobnych gabarytach. Do problemów należy również niska sprawność energetyczna w stosunku do mocy wyjściowej wzmacniacza. Ponadto niekiedy zdarza się konieczność wymiany lamp, ponieważ żywotność tych komponentów jest o wiele niższa niż tranzystorów, co wynika z potrzeby nagrzewania ich żarnika. Aby wzmacniacz lampowy mógł efektywnie przekazywać energię do głośnika, musi zostać wyposażony w transformator głośnikowy, który nie jest tani ani lekki.

Lampa nie może pracować bez obciążenia, ponieważ ulegnie uszkodzeniu.

Hubert Żarnowskia, Paweł Sobczakab
a Zespół Szkół Technicznych w Ostrowie Wielkopolskim
b Akademia Nauk Stosowanych w Koninie

Wykaz elementów: Wzmacniacz
Rezystory:
  • R1: 1 MΩ 0,25 W
  • R2: 2,2 kΩ 2 W
  • R3: 100 Ω 0,5 W
  • R4: 220 kΩ 3 W
  • R5: 10 kΩ 2 W
  • R6: 820 Ω 0,6 W
  • R7: 1 kΩ 0,25 W
  • R8: 470 kΩ 0,25 W
  • R9: 170 Ω 0,6 W
  • R10: 47 kΩ 
  • RP1: 50 kΩ A (logarytmiczny, obrotowy, wyprowadzany na przedni panel)
Kondensatory:
  • C1,C2: 0,1 μF
  • C3: 10 μF
  • C4, C5: 100 μF
Półprzewodniki:
Pozostałe:
  • Lampy: PCL 86 (2 szt.)
  • Transformator: Tg2-20-666 (2 szt.)
Wykaz elementów: Zasilacz
Rezystory:
  • R11: 820 Ω 10 W
  • R12: 10 kΩ 3 W
  • R13: 2,2 kΩ 2 W
Kondensatory:
  • C6, C7, C8, C9: 100 μF 400 V
Półprzewodniki:
  • Mostek prostowniczy 1000 V/1 A
Pozostałe:
Podwajacz napięcia
Rezystory:
Kondensatory:
  • C10, C11: 1000 μF
  • C12, C13: 0,1 μF
Półprzewodniki:
Pozostałe:
  • Złącze śrubowe ARK 4 szt.
  • Złącze ARK 5 szt.
  • Wyłącznik sieciowy 1 szt.
Artykuł ukazał się w
Elektronika Praktyczna
kwiecień 2024
Elektronika Praktyczna Plus lipiec - grudzień 2012

Elektronika Praktyczna Plus

Monograficzne wydania specjalne

Elektronik listopad 2025

Elektronik

Magazyn elektroniki profesjonalnej

Raspberry Pi 2015

Raspberry Pi

Wykorzystaj wszystkie możliwości wyjątkowego minikomputera

Świat Radio listopad - grudzień 2025

Świat Radio

Magazyn krótkofalowców i amatorów CB

Automatyka, Podzespoły, Aplikacje listopad - grudzień 2025

Automatyka, Podzespoły, Aplikacje

Technika i rynek systemów automatyki

Elektronika Praktyczna listopad 2025

Elektronika Praktyczna

Międzynarodowy magazyn elektroników konstruktorów

Elektronika dla Wszystkich grudzień 2025

Elektronika dla Wszystkich

Interesująca elektronika dla pasjonatów