Przedwzmacniacz lampowy z regulacją barwy tonu

Przedwzmacniacz lampowy z regulacją barwy tonu

Wielu zwolenników dobrego brzmienia nie uznaje stosowania regulatorów barwy tonu we wzmacniaczach, szczególnie lampowych. Jednak w mojej subiektywnej ocenie uważam, że delikatne wyregulowanie brzmienia daje dobre efekty. Szczególnie w zakresie wysokich tonów, gdzie szczegóły w postaci cichych efektów perkusyjnych są lepiej eksponowane. Nie wyobrażam sobie słuchania koncertu symfonicznego lub jazzowego przy płaskiej charakterystyce odtwarzania.

Przedwzmacniacz lampowy z regulacją barwy tonu włączony w tor starszych tranzystorowych wzmacniaczy znacznie „ociepla” ich brzmienie. W artykule zaprezentowano urządzenie w dwóch wersjach – z bierną regulacją oraz aktywną. Daje to pole do eksperymentowania i znalezienia rozwiązania najbardziej odpowiedniego dla siebie.

Budowa i działanie

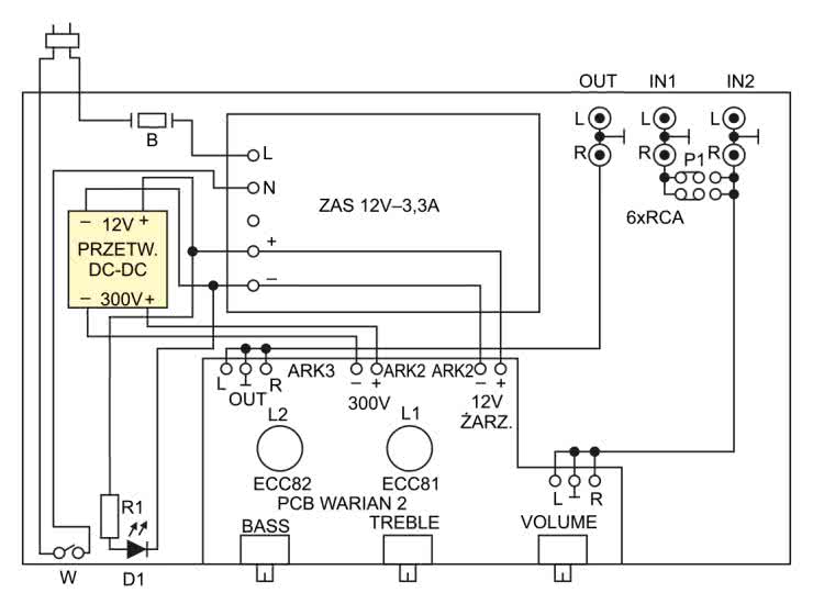
Przedwzmacniacz zbudowany jest z trzech odrębnych bloków. Pierwszym blokiem jest zasilacz modułowy, który dostarcza napięcia 12 V. Napięcie z zasilacza trafia do przetwornicy step-up, która jest drugim blokiem. Przetwornica (wbrew temu, co podaje w katalogu firma Gotronik) daje na wyjściu napięcie stałe około 300 V po podłączeniu kondensatora elektrolitycznego. Pracuje na częstotliwości ponadakustycznej, więc nie wprowadza znaczących zakłóceń. Słychać je minimalnie przy maksymalnie wysterowanym wzmacniaczu bez dołączonego sygnału. Można zastosować dodatkowy filtr LC, aby wyeliminować ten efekt. Napięcie 12 V zasila też obwody żarzenia lamp małej mocy. Żarzenia połączone są szeregowo (wyprowadzenia 4 i 5 lamp) i w takiej konfiguracji pracują prawidłowo. Zasilacz 12 V umożliwia niewielką regulację napięcia wyjściowego, więc można ustawić napięcie żarzenia na odpowiednim poziomie. Cały blok zasilania został pokazany na rysunku 1. Trzecim blokiem jest płytka z samym przedwzmacniaczem. Opracowałem dwie wersje – jedna zawiera regulację w układzie aktywnym, a druga – pasywnym.

Rysunek 1. Schemat bloku zasilania przedwzmacniacza

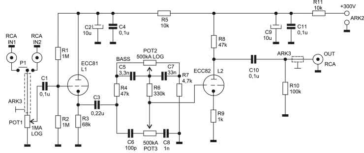
Układ aktywny

Schemat układu został pokazany na rysunku 2. Sygnał podany na wejście poprzez potencjometr służący do korekty wzmocnienia steruje siatką pierwszą lampy, która pracuje w układzie wtórnika katodowego. Charakteryzuje się on niską impedancją wyjściową, co jest niezbędne do wysterowania układu regulacji barwy i nie spowoduje przesterowania następnej lampy. Obwód regulacji barwy z potencjometrami jest jednym z klasycznych rozwiązań. Przy stosunku oporności potencjometru do rezystancji sąsiadujących 1/10 uzyskuje się podbicie i osłabienie wzmocnienia ±13 dB zgodnie ze wzorem 20 log20=26. Pojemności w układzie oblicza się lub dobiera przy częstotliwości 100 Hz dla niskich tonów oraz 10 kHz dla wysokich. Układ powinien być zbalansowany wzmocnieniem tak, aby w środkowych położeniach suwaków potencjometrów całkowite wzmocnienie toru wynosiło 1 tj. 0 dB. W układzie aktywnym elementy barwy tonu włączone są w układ sprzężenia zwrotnego, co skutkuje znacznym obniżeniem zniekształceń nieliniowych oraz polepszeniem dynamiki i jakości dźwięku.

Rysunek 2. Schemat przedwzmacniacza z regulacją aktywną

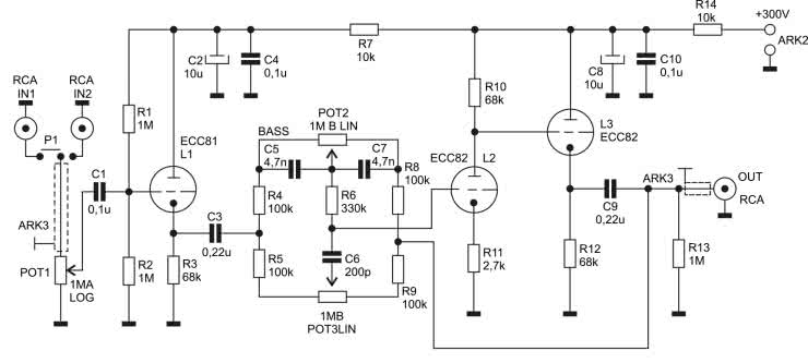
Układ pasywny

Schemat układu został pokazany na rysunku 3. Pierwszy stopień wzmocnienia jest taki sam jak w układzie aktywnym. Konfiguracja elementów barwy jest inna, lecz podlega takim samym prawom obliczeniowym. Końcowy sygnał wyprowadzony jest z anody drugiej lampy. Dla dogłębniejszego poznania problematyki obliczeń układów z barwą tonu polecam literaturę, może nieco leciwą, bo z lat 80. ubiegłego wieku lecz naprawdę dogłębnie traktującą omawianą problematykę – „Układy scalone w sprzęcie elektroakustycznym” Cezarego Rudnickiego. Polecam też literaturę z tamtego okresu prekursora elektroakustyki Aleksandra Witorta.

Rysunek 3. Schemat przedwzmacniacza z regulacją pasywną

Montaż i uruchomienie

Schemat połączeń modułów w urządzeniu został pokazany na rysunku 4.

Rysunek 4. Schemat połączenia modułów

Wnętrze urządzenia pokazano na fotografii 1, niemal odwzorowuje ono schemat połączeń z rysunku 4.

Fotografia 1. Wygląd wnętrza obudowy przedwzmacniacza

Henryk Michałowski
michalowskihenio@gmail.com

Wykaz elementów: Zasilacz
Rezystory: (metalizowane, 0,25 W, 5%)
  • R1: 1,5 kΩ
Kondensatory:
  • C1: 10 μF/16 V tantalowy
  • C2: 10 μF/400 V
  • C3: 0,1 μF/400 V MKT
Półprzewodniki:
  • D1: dioda LED zielona 5 mm
Pozostałe:
  • Zasilacz DC 12 V, 3,2 A
  • Przetwornica step-up DC 40 W (Gotronik)
  • B: bezpiecznik 20×5, 0,5 A szybki
  • W: Wyłącznik przechylny 3 A
Przedwzmacniacz z regulacją aktywną (jeden kanał)
Rezystory: (metalizowane, 0,25 W, 5%)
  • R1, R2, R13: 1 MΩ
  • R3, R10, R12: 68 kΩ
  • R4, R5, R8, R9: 100 kΩ
  • R6: 330 kΩ
  • R11: 2,7 kΩ
  • R7, R14: 10 kΩ
Kondensatory:
  • C1: 0,1 μF/100 V
  • C2, C8: 10 μF/400 V
  • C3, C9: 0,1 μF/400 V MKT
  • C3, C9: 0,22 μF/250 V MKT
  • C5, C7: 4,7 nF/100 V MKT
  • C6: 200 pF ceramiczny
Półprzewodniki:
Pozostałe:
  • Pot1: 1 MΩ logarytmiczny
  • Pot2, Pot3: 1 MΩ liniowy
  • L1: ECC81
  • L2, L3: ECC82
  • P1: przełącznik przesuwny dwupozycyjny podwójny
  • IN1, IN2, OUT: gniazda RCA do obudowy
  • ARK 2 i 3 złącza śrubowe IN1, IN2, OUT, zasilanie 300 V oraz żarzenie
Przedwzmacniacz z regulacją pasywną (jeden kanał)
Rezystory: (metalizowane, 0,25 W, 5%)
  • R1, R2: 1 MΩ
  • R3: 68 kΩ
  • R4, R8: 47 kΩ
  • R5, R11: 10 kΩ
  • R6: 330 kΩ
  • R7: 4,7 kΩ
  • R9: 1 kΩ
  • R10: 100 kΩ
Kondensatory:
  • C1: 0,1 μF/100 V MKT
  • C2, C9: 10 μF/400 V
  • C3: 0,22 μF/250 V
  • C4, C11: 0,1 μF/400 V MKT
  • C5: 3,3 nF/100 V MKT
  • C6: 100 pF ceramiczny
  • C7: 33 nF/100 V MKT
  • C8: 1 nF/100 V MKT
  • C10: 0,1 μF/250 V MKT
Półprzewodniki:
Pozostałe:
  • POT1: 1 MΩ logarytmiczny
  • POT2, POT3: 500 kΩ logarytmiczny
  • L1: ECC81
  • L2, L3: ECC82
  • P1: przełącznik przesuwny dwupozycyjny podwójny
  • IN1, IN2, OUT: gniazda RCA do obudowy
  • ARK 2 i 3 złącza śrubowe IN1, IN2, OUT, zasilanie 300 V oraz żarzenie
Artykuł ukazał się w
Elektronika Praktyczna
sierpień 2022
Elektronika Praktyczna Plus lipiec - grudzień 2012

Elektronika Praktyczna Plus

Monograficzne wydania specjalne

Elektronik listopad 2025

Elektronik

Magazyn elektroniki profesjonalnej

Raspberry Pi 2015

Raspberry Pi

Wykorzystaj wszystkie możliwości wyjątkowego minikomputera

Świat Radio listopad - grudzień 2025

Świat Radio

Magazyn krótkofalowców i amatorów CB

Automatyka, Podzespoły, Aplikacje listopad - grudzień 2025

Automatyka, Podzespoły, Aplikacje

Technika i rynek systemów automatyki

Elektronika Praktyczna listopad 2025

Elektronika Praktyczna

Międzynarodowy magazyn elektroników konstruktorów

Elektronika dla Wszystkich grudzień 2025

Elektronika dla Wszystkich

Interesująca elektronika dla pasjonatów