Wzmacniacz lampowy

Wzmacniacz lampowy
Pobierz PDF Download icon

Mimo zalewających rynek scalonych końcówek mocy audio (takich jak LM3886), które można zastosować w audiofilskich opracowaniach, wzmacniacze lampowe niezmiennie cieszą się niesłabnącym zainteresowaniem. Dzięki wyjątkowemu brzmieniu są niespełnionym marzeniem wielu elektroników i nie tylko.

Samodzielne wykonanie wzmacniacza lampowego nie jest trudne, ponieważ zwykle nie są to skomplikowane układy. Jednak bez odpowiedniego doświadczenia prace mogą zakończyć się porażką. Prezentujemy niezbyt skomplikowaną, ale sprawdzoną konstrukcję, która cieszy się bardzo pozytywnymi opiniami.

Budowa i działanie

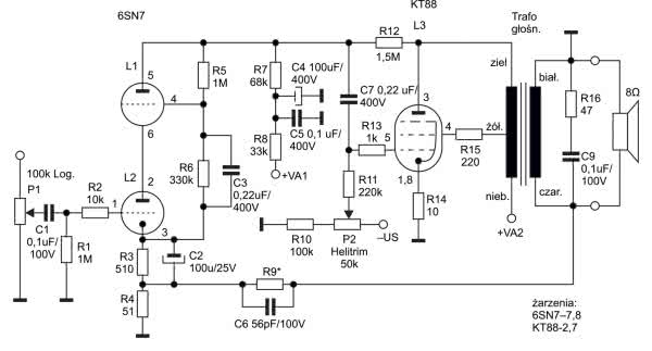
Schemat jednego kanału wzmacniacza pokazano na rysunku 1. Zawiera on nietuzinkowy przedwzmacniacz napięciowy z kaskadowo połączonymi triodami 6SN7. Sygnał z wtórnika katodowego dolnej lampy podawany jest na siatkę sterującą górnej, co zapewnia lepsze dopasowanie impedancyjne.

Rysunek 1. Schemat elektryczny jednego kanału wzmacniacza

Sygnał dostaje się na siatkę sterującą lampy mocy KT88 przez kondensator C7 z anody górnej triody. Polaryzacja tej elektrody jest realizowana przez podanie ujemnego napięcia z suwaka helitrimu P2. Regulacja wykonywana jest ręcznie i pozwala na ustawienie punktu pracy lampy mocy. Prąd anodowy ustawia się tak, aby na R14 było napięcie 0,6 V (co odpowiada prądowi 60 mA).

Wzmacniacz mocy pracuje w klasie A w układzie ultralinearnym. Ma dwa lokalne sprzężenia zwrotne, realizowane za pomocą elementów R5 oraz R12.

Główne sprzężenie zwrotne realizowane za pomocą elementów R9 i C6 jest płytsze, co polepsza charakterystykę fazową. Na wejściu zastosowano potencjometr drabinkowy, który nie degraduje sygnału stereo (uzyskuje lepszą kierunkowość i lokalizację instrumentów na scenie).

Rysunek 2. Schemat elektryczny zasilacza

Schemat zasilacza został pokazany na rysunku 2. Daje on napięcie anodowe o wartości około 340 V poprzez układ softstartu, napięcie –70 V do lamp sterujących KT88 oraz dwa napięcia żarzenia dla lamp 6SN7 i KT88. Nie można zapomnieć o zastosowaniu warystora w pierwotnym uzwojeniu trafo sieciowego, gdyż przepięcia uszkadzają tranzystor MOSFET w układzie softstartu.

Rysunek 3. Schemat połączeń wszystkich elementów konstrukcji

Rysunek 3 przedstawia schemat połączenia wszystkich elementów wzmacniacza. Kompletny wzmacniacz oraz zasilacz zmontowano na dwóch oddzielnych jednostronnych płytkach drukowanych. Jego działanie przetestowano za pomocą generatora funkcyjnego, oscyloskopu i miernika uniwersalnego. Moc skuteczna, przy obciążeniu 8 Ω, wynosi około 10 W na kanał. Jakość dźwięku pozytywnie ocenili właściciele dwóch egzemplarzy takich wzmacniaczy.

inż. Henryk Michałowski
michalowskihenio@gmail.com

Wykaz elementów: Wzmacniacz, jeden kanał
Rezystory: (metalizowane)
  • R1, R5: 1 MΩ/0,25 W
  • R2: 10 kΩ/0,25 W
  • R3: 510 Ω/0,25 W
  • R4: 51 Ω/0,25 W
  • R6: 330 kΩ/0,25 W
  • R7: 68 kΩ/1 W
  • R8: 33 kΩ/1 W
  • R9*: kilka kΩ – dobrany do czułości 0,5 V
  • R10: 22 kΩ/0,5 W
  • R11: 220 kΩ/0,5 W
  • R12: 1,5 MΩ/0,5 W
  • R13: 1 kΩ/0,5 W
  • R14: 10 Ω/1 W
  • R15: 220 Ω/0,5 W
  • R16: 47 Ω/2 W
  • R17: 100 Ω/0,5 W
  • P1: 2×100 kΩ potencjometr log., drabinkowy
  • P2: helitrim 50 kΩ/0,5 W
Kondensatory:
  • C1, C5: 0,1 μF/400 V
  • C2: 100 μF/25 F/400 V
  • C4: 100 μF/400 V elektrolityczny
  • C6: 56 pF/100 V
  • C9, C10: 0,1 μF/100 V
Półprzewodniki:
Inne:
  • 6SN7 1 szt.
  • KT88 1 szt.
  • Trafo głośnikowe: TTG EL 34 SE TOROIDY
  • Podstawki noval ceram. do druku 4 szt.
  • Gniazda typu cinch 1 kompl.
  • Złącza ARK3 6 szt.
  • Złącza ARK2 1 szt.
  • Laminat jednostronny 260×85 mm
Zasilacz
Rezystory: (metalizowane)
  • R1: 100 Ω/10 W dobrany do prądu spoczynkowego lamp mocy 60 mA oraz napięcia anodowego 340 V
  • R2: 47 kΩ/1 W
  • R3: 1 MΩ/1 W
  • R4: 2,7 kΩ/0,5 W
Kondensatory:
  • C1, C2, C8: 0,1 μF/400 V
  • C3: 100 μF/100 V elektrolit
  • C4: 0,1 μF/100 V
  • C5: 220 μF/450 V
  • C6, C7: 100 μF/450 V
Półprzewodniki:
  • D1…D5: UF4007
  • M1: DB 157
  • D6: dioda Zenera 12 V/5 W
  • T1: tranzystor MOSFET P3NK902
Inne:
  • Radiator alu. 30 cm kwadrat
  • Warystor 10D391k
  • Gniazdo sieciowe IEC 320
  • Wyłącznik sieciowy 6 A
  • Gniazdo bezpiecznikowe OPRFPG3
  • Bezpiecznik 5×20 1 A T
  • Złącza ARK3 2 szt.
  • Złącza ARK2 2 szt.
  • Trafo sieciowe toroidalne SIZEI 150 VA: uzwojenie pierwotne 230 V, uzwojenie wtórne: 300 V/0,35 A, 50 V/0,1 A, 6,3 V/3,2 A, 6,3 V/1,5 A.
  • Laminat jednostronny 140×65 mm
Artykuł ukazał się w
Elektronika Praktyczna
wrzesień 2020
DO POBRANIA
Pobierz PDF Download icon
Elektronika Praktyczna Plus lipiec - grudzień 2012

Elektronika Praktyczna Plus

Monograficzne wydania specjalne

Elektronik listopad 2025

Elektronik

Magazyn elektroniki profesjonalnej

Raspberry Pi 2015

Raspberry Pi

Wykorzystaj wszystkie możliwości wyjątkowego minikomputera

Świat Radio listopad - grudzień 2025

Świat Radio

Magazyn krótkofalowców i amatorów CB

Automatyka, Podzespoły, Aplikacje listopad - grudzień 2025

Automatyka, Podzespoły, Aplikacje

Technika i rynek systemów automatyki

Elektronika Praktyczna listopad 2025

Elektronika Praktyczna

Międzynarodowy magazyn elektroników konstruktorów

Elektronika dla Wszystkich grudzień 2025

Elektronika dla Wszystkich

Interesująca elektronika dla pasjonatów