Wyłącznik taśmy LED - bariera podczerwieni

Wyłącznik taśmy LED - bariera podczerwieni
Pobierz PDF Download icon

Taśmy LED są powszechnie stosowane w domu jako dodatkowe oświetlenie np. blatu kuchennego. Przyklejona taśma LED od spodu wiszących szafek kuchennych świetnie sprawdza się w tej roli, a jeśli szafki wiszące zakończone są listwą maskującą to wygląda to bardzo elegancko i może ten efekt popsuć tylko WŁĄCZNIK! Aby włącznik był dyskretny i elegancki to niejednokrotnie kosztuje więcej niż LED razem z zasilaczem. Stąd pomysł na stworzenie bariery podczerwieni która będzie pełnić rolę włącznika oświetlenia.

Układ składa się z nadajnika podczerwieni montowanego z jednego brzegu taśmy LED i odbiornika montowanego z drugiego końca taśmy LED. W ten sposób wystarczy dłonią przeciąć wiązkę podczerwieni w dowolnym miejscu jej długości aby włączyć lub wyłączyć oświetlenie. Takie rozwiązanie jest dyskretne i praktyczne bo nie trzeba „szukać” włącznika gdyż działa on na całej długości taśmy LED.

Budowa i montaż

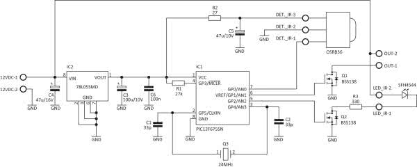
Schemat ideowy włącznika zamieszczono na rysunku 1. Jego głównym elementem jest mikrokontroler IC1 typu PIC12F675. Nadajnik podczerwieni wymaga przebiegów o częstotliwości 36 kHz. Sygnał dla nadajnika podczerwieni jest generowany w przerwaniach, aby mikrokontroler miał czas również na realizowanie innych zadań. Sygnał o tej częstotliwości wymaga przerwań co 27 ms.

Rysunek 1. Schemat ideowy włącznika z barierą

Sama obsługa przerwania z uwagi na to, że asembler mikrokontrolerów PIC ma niewielką liczbę poleceń (35), wymaga kilku instrukcji. Na przykład, brakuje w nim odpowiednika instrukcji CPL z AVR asemblera pozwalającej na łatwą zmianę poziomu napięcia na wyprowadzenia. Aby pozostawić CPU czas na realizowanie innych zadań, musi on być taktowany stosunkowo częstotliwością. Z tego powodu użyto rezonatora kwarcowego o częstotliwości 24 MHz (Q3).

Mikrokontroler generuje w przerwaniu od timera przebieg prostokątny na porcie GP2 (pin nr 4) i przez tranzystor Q2 steruje diodą nadawczą podczerwieni. Odbiornik podczerwieni (OSRB36) jest dołączony do portu GP0 (pin nr 7). Zasilanie odbiornika podczerwieni jest doprowadzone przez filtr RC złożony z rezystora R2 i kondensatora C5. Port GP1 (pin nr 6) jest wyjściem, który przez tranzystor Q1 załącza napięcie na taśmie LED. Układ jest zasilany ze standardowego stabilizatora szeregowego 7805 (IC2).

Schemat montażowy włącznika pokazano na rysunku 2. Układ zmontowano na jednostronnym obwodzie drukowanym o wymiarach 34 mm×32 mm. Montaż należy rozpocząć od mikrokontrolera. Jeśli mamy odpowiednią podstawkę (obudowa SO-8), należy najpierw wgrać do mikrokontrolerach program slk1.hex (dodatki). Jeśli nie mamy odpowiedniej podstawki, można w pierwszej kolejności wlutować mikrokontroler do obwodu drukowanego, a następnie przyłączyć przewodami programator i załadować program. Następnie należy przylutować pozostałe elementy SMD, zworę oraz elementy przewlekane.

Rysunek 2. Schemat montażowy włącznika z barierą

Po zmontowaniu i sprawdzeniu jakości połączeń układ jest gotowy do pracy. Instalacja (zgodnie z rysunkiem 3) polega na dołączeniu do zacisków „+”/ „–” zasilacza 12 V DC o mocy dostosowanej do długości zastosowanej taśmy LED, połączeniu wyjścia układu (OUT) do taśmy LED zgodnie z polaryzacją oraz dołączeniu nadawczej diody IR na drugim końcu taśmy LED i przyłączeniu do zacisków A (anoda) i K (katoda) modułu. Anodę można doprowadzić do zacisku „+” taśmy LED, ponieważ ten przewód jest prowadzony wzdłuż przez całą taśmę LED, natomiast katodę należy dołączyć osobnym przewodem do zacisku „K” modułu. Diodę nadawczą należy skierować tak, aby emitowała wiązkę podczerwieni w kierunku odbiornika podczerwieni modułu.

Rysunek 3. Sposób wykonania połączeń

Po włączeniu zasilania taśma LED nie świeci. Jeśli przetniemy wiązkę podczerwieni (odbiornik na chwilę przestanie odbierać sygnał emitowany przez diodę nadawczą) taśma LED zaświeci. Kolejne przecięcie wiązki podczerwieni zgasi taśmę LED z tym, że gaszenie odbywa się płynnie – diody LED świecą coraz słabiej aż do zgaszenia, co daje dodatkowy efekt estetyczny. W praktyce odbywa się to tak, że po wykryciu sygnału „wyłącz” przerwania generujące sygnał nadawczy IR są zatrzymane i zmieniając wypełnienie sygnału sterującego tranzystorem Q1 uzyskuje się efekt „gaszenia” diod taśmy LED. Po wykryciu sygnału włącz/wyłącz układ przez 3 sekundy nie obserwuje wejścia w celu wyeliminowania fałszywych sygnałów.

Zastosowany tranzystor Q1 typu BSS138P pozwala załączać prąd obciążenia o natężeniu do 360 mA. To wystarcza na wykonanie oświetlenia pod szafką 80 cm. Jeśli taśma LED jest na tyle długa, że prąd jest większy, należy zastosować mocniejszy tranzystor. Stosując tranzystor typu BSS205 można zasilać taśmę LED o długości nawet 5 m. Przy długiej taśmie LED można w razie potrzeby również zwiększyć moc diody nadawczej IR (tym samym zasięgu bariery podczerwieni) zmniejszając rezystancję R3. Jeśli po włączeniu układu światło zaświeca się i gaśnie co kilka sekund, to znaczy, że odbiornik podczerwieni nie „widzi” sygnału z diody nadawczej.

Grzegorz Mazur

Wykaz elementów:
Rezystory: (SMD 1206)
  • R1: 27 kV (SMD 0805)
  • R2: 27 V
  • R3: 330 V
Kondensatory:
  • C1, C2: 33 pF (SMD 0805)
  • C3: 100 mF/10 V (elektrolit.)
  • C4: 47 mF/16 V (elektrolit.)
  • C5: 47 mF/10 V (elektrolit.)
  • C6: 100 nF (SMD 0805)
Półprzewodniki:
  • IC1: PIC12F675 (SO8)
  • IC2: 78L05 (SO8)
  • Q1: BSS138 (SOT23)
  • Q2: BSS138 (SOT23)
  • LED IR: SFH4544
  • DET. IR: OSRB36

 

Artykuł ukazał się w
Elektronika Praktyczna
grudzień 2018
DO POBRANIA
Pobierz PDF Download icon
Elektronika Praktyczna Plus lipiec - grudzień 2012

Elektronika Praktyczna Plus

Monograficzne wydania specjalne

Elektronik listopad 2025

Elektronik

Magazyn elektroniki profesjonalnej

Raspberry Pi 2015

Raspberry Pi

Wykorzystaj wszystkie możliwości wyjątkowego minikomputera

Świat Radio listopad - grudzień 2025

Świat Radio

Magazyn krótkofalowców i amatorów CB

Automatyka, Podzespoły, Aplikacje listopad - grudzień 2025

Automatyka, Podzespoły, Aplikacje

Technika i rynek systemów automatyki

Elektronika Praktyczna listopad 2025

Elektronika Praktyczna

Międzynarodowy magazyn elektroników konstruktorów

Elektronika dla Wszystkich grudzień 2025

Elektronika dla Wszystkich

Interesująca elektronika dla pasjonatów