Moduł bezpiecznika elektronicznego z układem NIS5420

Moduł bezpiecznika elektronicznego z układem NIS5420

Zaprezentowany miniprojekt to niewielki moduł realizujący funkcję bezpiecznika elektronicznego – eFUSE. Rozwiązanie bazuje na specjalizowanym układzie NIS5420MT7 firmy ON Semiconductor. W swojej strukturze zawiera on wszystkie elementy niezbędne do realizacji bezpiecznika elektronicznego z ustalanym progiem zadziałania oraz z dodatkowym zabezpieczeniem zasilanego układu przez zbyt wysokim lub niskim napięciem zasilania. Dodatkowo układ ma możliwość pomiaru pobieranego prądu oraz wyłączenia obciążenia. Będzie przydatny przy konstruowaniu układów zasilanych m.in. z akumulatorów 9...12 V.

Podstawowe parametry:
  • próg zadziałania ustalany za pomocą zamontowanego rezystora,
  • maksymalny prąd wynosi 2,1 A,
  • dodatkowe zabezpieczeniem zasilanego układu przez zbyt wysokim lub niskim napięciem zasilania,
  • pomiar pobieranego prądu,
  • zabezpieczenie termiczne działające po przekroczeniu temperatury 175°C,
  • możliwość odłączenia zasilania od obciążenia.

Strukturę wewnętrzną układu NIS5420 pokazano na rysunku 1.

Rysunek 1. Struktura wewnętrzna NIS5420MT7 (za notą ON Semi)

Wbudowany w NIS5420MT7 komparator napięcia blokuje zasilanie na złączu OUT, gdy napięcie wejściowe jest niższe niż 6,5 V (max 6...7 V) lub wyższe od 12,5 V (12,5...14.5 V). Napięcie wyjściowe może też być wyłączone przez podanie stanu wysokiego na linię EN, na wyprowadzenie CTRL-1. Ze względu na dwukierunkowość wyprowadzenia EN (sygnalizacja błędu dla współpracujących kaskadowo NIS5420) wymagane jest sterowanie typu OC/OD. Szybkość narastania napięcia wyjściowego po załączeniu określa kondensator C1 zgodnie z charakterystyką z rysunku 2.

Rysunek 2. Dobór pojemności C1 (za notą ON Semi)

Budowa i działanie

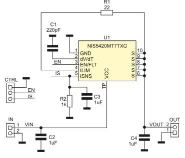
Schemat modułu zabezpieczeń został pokazany na rysunku 3. N

Rysunek 3. Schemat układu zabezpieczenia

apięcie zasilające doprowadzone jest do złącza IN, napięcie wyjściowe dostępne jest na złączu OUT. Wartość ograniczenia prądowego ustalana jest rezystorem R1 zgodnie z charakterystyką pokazaną na rysunku 4. Maksymalny prąd układu NIS5420MT7 wynosi 2,1 A (R1=20 Ω), charakterystyka zabezpieczenia jest automatyczna, po ustaniu przeciążenia układ ponownie załączy napięcie na wyjściu.

Rysunek 4. Dobór prądu ograniczenia (za notą ON Semi)

Na wyjściu IS, dostępny jest sygnał prądowy monitorujący aktualny pobór prądu obciążenia, dla rezystora R2=1 kΩ, współczynnik przetwarzania to 1 mA/A. Układ ma zabezpieczenie termiczne działające po przekroczeniu temperatury 175°C.

Układ NIS5420MT7 jest jednym z podzespołów rodziny NIS5420MTx różniącej się progami zabezpieczeń napięciowych oraz sposobem zadziałania zabezpieczenia prądowego – z zatrzaskiwaniem lub automatycznym powrotem po ustaniu przeciążenia, co ułatwia dopasowanie do potrzeb aplikacji.

Montaż i uruchomienie

Układ zmontowany jest na miniaturowej dwustronnej płytce drukowanej, której schemat pokazano na rysunku 5. Przed montażem należy ewentualnie skorygować wartości elementów zgodnie z wymogami aplikacji. Montaż układu jest typowy i nie wymaga opisu, należy tylko poprawnie przylutować pad termiczny układu U1.

Rysunek 5. Schemat płytki PCB

Układ nie wymaga uruchamiania, należy jednak sprawdzić działanie progów zabezpieczeń, zasilając układ z zasilacza laboratoryjnego i obciążając go sztucznym obciążeniem. Dokładny opis układu zamieszony jest w nocie katalogowej NIS5420MTx.pdf z którą polecam się zapoznać przed modyfikacją wartości elementów.

Adam Tatuś, EP

Wykaz elementów:
Rezystory: (SMD0603, 1%)
  • R1: 22 Ω
  • R2: 1 kΩ
Kondensatory: (SMD0603)
  • C1: 220 pF ceramiczny 50 V
  • C2, C3, C4: 1 μF ceramiczny 16 V
Półprzewodniki:
  • U1: NIS5420MT7TXG (WDFN10)
Pozostałe:
  • CTRL: złącze SIP3, 2,54
  • IN, OUT: złącze DG 3,5 mm 2 piny
 
Artykuł ukazał się w
Elektronika Praktyczna
grudzień 2022
DO POBRANIA
Materiały dodatkowe
Elektronika Praktyczna Plus lipiec - grudzień 2012

Elektronika Praktyczna Plus

Monograficzne wydania specjalne

Elektronik listopad 2025

Elektronik

Magazyn elektroniki profesjonalnej

Raspberry Pi 2015

Raspberry Pi

Wykorzystaj wszystkie możliwości wyjątkowego minikomputera

Świat Radio listopad - grudzień 2025

Świat Radio

Magazyn krótkofalowców i amatorów CB

Automatyka, Podzespoły, Aplikacje listopad - grudzień 2025

Automatyka, Podzespoły, Aplikacje

Technika i rynek systemów automatyki

Elektronika Praktyczna listopad 2025

Elektronika Praktyczna

Międzynarodowy magazyn elektroników konstruktorów

Elektronika dla Wszystkich grudzień 2025

Elektronika dla Wszystkich

Interesująca elektronika dla pasjonatów