Minimoduły cyfrowego audio - przetworniki A/D i D/A (1)

Minimoduły cyfrowego audio - przetworniki A/D i D/A (1)

W artykule opisano minimoduły zawierające przetworniki A/D, D/A oraz kodek cyfrowego audio, przydatne podczas uruchamiania aplikacji DIY. Wszystkie moduły są dwukanałowe (stereo) i komunikują się przez popularny interfejs I²S. Ich niewielkie rozmiary oraz zasilanie 5 V pozwalają na zastosowanie z minikomputerami i płytkami SBC, STM32, Arduino, mogą być też przydatne przy rozbudowie płytki z ADAU1701 do kursu Sigma DSP. W zależności od zastosowanego złącza I²S współpracują bezpośrednio z płytką „kursową” lub z innymi płytkami wyposażonymi w interfejs Pmod.

Podstawowe parametry:
  • Pięć uniwersalnych modułów cyfrowego audio:
  • AD_PCM1809: przetwornik A/D audio,
  • AD_TAA5242: przetwornik A/D audio,
  • DA_PCM5100: przetwornik D/A,
  • DA_TAD5142: przetwornik D/A,
  • CODEC_TAC5142: zintegrowany kodek z przetwornikami A/D i D/A.
  • zasilanie: 5 VDC,
  • rozdzielczość: 24 bity,
  • częstotliwość próbkowania 8...192 kHz (zależnie od układu),
  • interfejs cyfrowy: I²S slave,
  • standard napięciowy I²S: 3,3 V,
  • kompatybilność z płytką do kursu Sigma DSP oraz z innymi zestawami, ewaluacyjnymi wyposażonymi w intefejs PMOD.

AD_PCM1809: przetwornik A/D audio

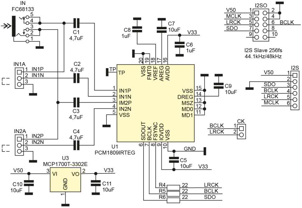
Schemat układu pokazano na rysunku 1. Za przetwarzanie sygnału A/D odpowiedzialny jest przetwornik U1 typu PCM1809 obsługujący częstotliwości próbkowania 8...192 kHz przy rozdzielczości 24 bitów (SN > 100 dB). Przetwornik ma wejścia różnicowe (2 Vrms) wyprowadzone na złącza IN1,2A. Jeżeli nie mamy dostępu do sygnału różnicowego, możemy do wprowadzenia sygnału audio wykorzystać wejście IN, zakładając zwory pomiędzy piny 2,3 złączy IN1A, IN2A (czułość wejść wzrośnie dwukrotnie). Sygnał analogowy doprowadzany jest do przetwornika U1 poprzez kondensatory separujące C1...4. Sygnał wyjściowy w standardzie I²S, wraz z zasilaniem 5 V, wyprowadzono na złącza: I²S (zgodne z płytkami z kursu DSP) oraz I²SO (SIP6, zgodne z PMOD). Lutowane jest jedno ze złączy, w zależności od współpracujących modułów nadrzędnych. Przetwornik jest urządzeniem slave magistrali I²S (standard napięciowy 3,3 V), więc dla poprawnego działania sygnały LRCK, BLCK muszą być generowane w układzie nadrzędnym. Stabilizator LDO U3 dostarcza napięcie 3,3 V do przetwornika A/D.

Rysunek 1. Schemat ideowy płytki przetwornika AD_PCM1809

Schemat montażowy modułu pokazano na rysunku 2.

Rysunek 2. Schemat montażowy płytki przetwornika AD_PCM1809 (a – strona TOP, b – strona BOTTOM)

AD_TAA5242: przetwornik A/D audio

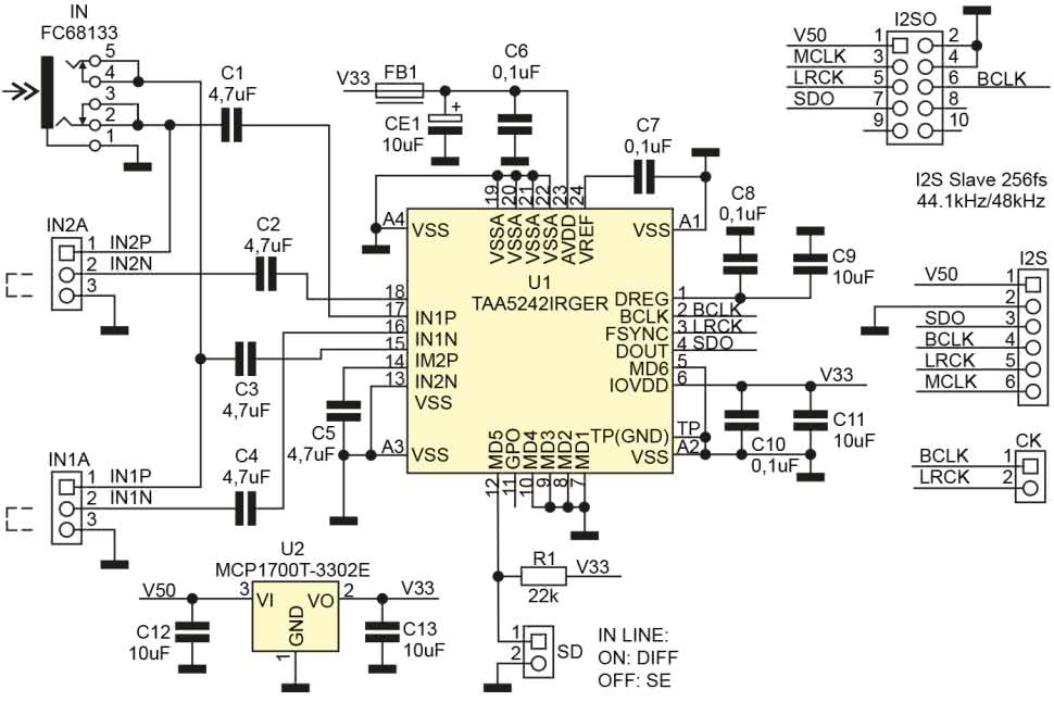
Schemat układu pokazano na rysunku 3. Za przetwarzanie sygnału A/D odpowiedzialny jest przetwornik U1 typu TAA5242 z najnowszej rodziny przetworników A/D i D/A firmy Texas Instruments. Podobnie jak PCM1809, obsługuje częstotliwości próbkowania 8...192 kHz przy 24 bitach rozdzielczości (SN > 100 dB). Przetwornik ma wejścia różnicowe (2 Vrms) wyprowadzone na złącza IN1,2A, zwartą zworą SD konfigurujemy tryb różnicowy wejść. Jeżeli nie mamy dostępu do sygnału różnicowego, możemy do wprowadzenia sygnału audio zastosować wejście IN, zakładając zwory pomiędzy wyprowadzenie 2,3 złączy IN1A, IN2A (czułość 1 Vrms). Zdejmując zworę SD ustalamy tryb unipolarny z sygnałem odniesionym do masy układu (wejście niesymetryczne).

Rysunek 3. Schemat ideowy płytki przetwornika AD_TAA5242

Sygnał analogowy doprowadzony jest do przetwornika U1 poprzez kondensatory separujące C1...4. Dane wyjściowe w standardzie I²S (standard napięciowy 3,3 V), wraz z zasilaniem 5 V, wyprowadzono na złącza I²SO (zgodne z płytkami z kursu DSP) oraz na złącze I²SO (PMOD). Lutowane jest jedno ze złączy, w zależności od współpracujących modułów nadrzędnych.

Przetwornik to urządzenie slave magistrali I²S. Sygnały BCLK, LRCK dodatkowo wyprowadzono na złącze CK, co przydaje się do rozdzielenia sygnałów sterujących przy współpracy z AudioDSP ADAU1701. Stabilizator LDO U2 dostarcza napięcie 3,3 V do zasilania przetwornika.

Schemat montażowy modułu pokazano na rysunku 4.

Rysunek 4. Schemat montażowy płytki przetwornika AD_TAA5242 (a – strona TOP, b – strona BOTTOM)

Wszystkie moduły (również te, które zostaną opublikowane w kolejnej części) mają identyczne rozmiary 36×18 mm oraz rozmieszczenie złączy. Moduły zmontowane są na dwustronnych płytkach drukowanych, przy czym sam proces montażu jest klasyczny i nie wymaga opisu. Rodzaj wlutowanego złącza I²S zależy od współpracującego zestawu uruchomieniowego: w przypadku AudioDSP należy wlutować ZL263-10DG, zaś do współpracy z Pmod konieczna będzie listwa kątowa SIP6 2,54 mm. Wyjątkiem jest moduł kodeka, który wyposażono tylko w złącze zgodne z AudioDSP.

Gotowe moduły pokazano na fotografii tytułowej. Płytki zmontowane ze sprawnych elementów nie wymagają uruchamiania.

W przyszłym miesiącu opiszemy pozostałe moduły: DA_PCM5100 (przetwornik D/A), DA_TAD5142 (przetwornik D/A), CODEC_TAC5142 (zintegrowany kodek z przetwornikami A/D i D/A).

Adam Tatuś, EP

Wykaz elementów: ADC_PCM1809
Rezystory:
  • R4...R6: 22 Ω (SMD 0603, 1%)
Kondensatory: (X7R, 10 V)
  • C1...C4: 4,7 μF (SMD 0805)
  • C5, C7, C9...C11: 10 μF (SMD 0603)
  • C6, C8: 1 μF (SMD 0603)
Półprzewodniki:
  • U1: PCM1809IRTEG (WQFN20_4x4P0.5)
  • U3: MCP1700T-3302E (SOT-23)
Pozostałe:
  • CK: złącze SIP 1 × 2 pin., proste 2,54 mm
  • I²S: złącze SIP 1 × 6 pin., kątowe 2,54 mm
  • I²SO: gniazdo 2 × 5 pin., kątowe 2,54 mm (typ ZL263-10DG)
  • IN: złącze Jack 3,5 mm stereo (typ FC68133)
  • IN1A, IN2A: złącze SIP 1 × 3 pin., proste 2,54 mm
ADC_TAA5242
Rezystory:
  • R1: 22 kΩ (SMD 0603, 1%)
Kondensatory: (X7R, 10 V)
  • C1...C4: 4,7 μF (SMD 0805, X7R, 10 V)
  • C5: 1 μF (SMD 0603, X7R, 10 V)
  • C6...C8, C10: 100 nF (SMD 0603, X7R, 10 V)
  • C9, C11...C13: 10 μF (SMD 0603, X7R, 10 V)
  • CE1: tantalowy 10 μF (SMD A, 3216, 10 V)
Półprzewodniki:
  • U1: TAA5242IRGER (VQFN24_050RGE)
  • U2: MCP1700T-3302E (SOT-23)
Pozostałe:
  • CK, SD: złącze SIP 1 × 2 pin., proste 2,54 mm
  • FB1: dławik ferrytowy SMD 0603 (typ BLM18AG121SN1D)
  • I²S: złącze SIP 1 × 6 pin., kątowe 2,54 mm
  • I²SO: gniazdo 2 × 5 pin., kątowe 2,54 mm (typ ZL263-10DG)
  • IN: złącze Jack 3,5 mm stereo (typ FC68133)
  • IN1A, IN2A: złącze SIP 1 × 3 pin., proste 2,54 mm
Artykuł ukazał się w
Elektronika Praktyczna
lipiec 2025
Elektronika Praktyczna Plus lipiec - grudzień 2012

Elektronika Praktyczna Plus

Monograficzne wydania specjalne

Elektronik listopad 2025

Elektronik

Magazyn elektroniki profesjonalnej

Raspberry Pi 2015

Raspberry Pi

Wykorzystaj wszystkie możliwości wyjątkowego minikomputera

Świat Radio listopad - grudzień 2025

Świat Radio

Magazyn krótkofalowców i amatorów CB

Automatyka, Podzespoły, Aplikacje listopad - grudzień 2025

Automatyka, Podzespoły, Aplikacje

Technika i rynek systemów automatyki

Elektronika Praktyczna listopad 2025

Elektronika Praktyczna

Międzynarodowy magazyn elektroników konstruktorów

Elektronika dla Wszystkich grudzień 2025

Elektronika dla Wszystkich

Interesująca elektronika dla pasjonatów