Przedwzmacniacz mikrofonowy z zasilaniem Phantom 48 V

Przedwzmacniacz mikrofonowy z zasilaniem Phantom 48 V

Zasilanie typu Phantom zmniejsza liczbę plączących się po studiu przewodów oraz likwiduje problem wymiany baterii lub ładowania akumulatorów. Nie każdy mikrofon może być zasilany w ten sposób, a te dostępne na rynku są zazwyczaj dosyć drogie. Opisany układ działa w ten sam sposób, ale kosztuje zdecydowanie mniej, więc można go używać np. do testów sprzętu.

Podstawowe parametry:
  • regulowane wzmocnienie sygnału z miniaturowego mikrofonu elektretowego
  • wyjście różnicowe (XLR)
  • zasilanie typu Phantom o napięciu 48 V
  • pobór prądu ok. 8 mA

Mikrofony dynamiczne ze złączem XLR i zasilaniem Phantom są bardzo kosztowne, a nie zawsze potrzebujemy tak profesjonalnego przetwornika. Na przykład do testów systemu lub zlokalizowania miejsca uszkodzenia wystarczy inne, prostsze rozwiązanie – np. takie jak zaprezentowany układ. Jednocześnie niska cena takiego przedwzmacniacza powoduje, że nie szkoda zabrać go ze sobą w teren.

W zasilaniu tego typu mamy w przewodach sygnałowych dwie składowe: zmienną (różnicową), która niesie informację analogową audio oraz drugą składową stałą – napięcie dołączone przez dwa rezystory. Układ znajdujący się na drugim końcu kabla XLR może z niego skorzystać, o ile pobiera prąd o natężeniu kilku miliamperów.

Budowa i działanie

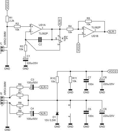
Schemat ideowy przedwzmacniacza mikrofonowego został pokazany na rysunku 1. Mikrofon elektretowy, z którego sygnał chcemy wzmacniać, należy podłączyć do zacisków złącza J1. Jedna jego okładka jest połączona z masą układu, a druga została spolaryzowana napięciem około 7,5 V przez rezystor R1. Tyle wynosi potencjał sztucznej masy, czyli gałęzi wprowadzonej dla zachowania symetrycznego zasilania układu wzmacniacza operacyjnego.

Rysunek 1. Schemat ideowy układu

Jest nim układ typu TL082 – z kilku powodów. Pierwszym jest niski pobór prądu, co ma znaczenie w tej aplikacji, zasilanej niejako w sposób pasożytniczy. Drugi powód to szerokie pasmo przenoszenia i wysoka wartość parametru slew-rate, co bardzo przydaje się w przetwarzaniu sygnałów audio. Istotnym kryterium podczas wyboru była również cena takiego wzmacniacza, którą można nazwać co najmniej przystępną.

Stopień wejściowy w układzie TL08x jest zbudowany z tranzystorów JFET, co daje mu olbrzymią impedancję wejściową. To akurat nie jest w tym zastosowaniu niezbędne, chociaż eliminuje problem z kompensacją wejściowych prądów polaryzacji. Rezystor R2 ogranicza ewentualny prąd, jaki płynąłby przez bramkę tranzystora obsługującego wejście nieodwracające. Mogłoby ono być wywołane, na przykład, zakłóceniami elektromagnetycznymi.

Pierwszy stopień jest wzmacniaczem nieodwracającym o regulowanym wzmocnieniu: od 1 V/V (0 dB) do 11 V/V (20,8 dB). Kondensator C1 sprzęga do masy dolny koniec rezystora R3 dla składowej zmiennej, jednocześnie pozwalając utrzymać na wyjściu dowolną wartość składowej stałej. W ten sposób wzmacniacz US1A dla składowej stałej zachowuje się jak wtórnik napięciowy, niezależnie od wzmocnienia składowej zmiennej, ustawionego potencjometrem P1. Kondensator C2 może zawęzić pasmo przenoszenia układu, zmniejszając poziom szumów.

Układ US1B pełni funkcję wzmacniacza odwracającego o wzmocnieniu –1 V/V. Jego zadaniem jest wytworzenie składowej o przeciwnej polaryzacji, ale tej samej amplitudzie, co jest niezbędne do prawidłowej transmisji sygnału różnicowego. Ważne jest, aby rezystory R4 i R5 miały możliwie zbliżoną rezystancję.

Składowa zmienna jest dołączona do kabla XLR poprzez kondensatory C3 i C4, które separują składową stałą. Rezystory R6 i R9 realizują dopasowanie impedancji do wartości 100 Ω, co ma znaczenie przy znacznych długościach.

Dioda Zenera D1 stabilizuje napięcie zasilające wzmacniacz operacyjny. Jest ona polaryzowana przez rezystory R7 i R8, które dodatkowo zmniejszają jej wpływ bardzo niskiej impedancji wewnętrznej (niemal zerowej) na tłumienie składowej zmiennej. W urządzeniu zasilającym napięcie 48 V jest podawane przez rezystory o wartości 6,8 kΩ.

Nieprzyjemną właściwością wszystkich diod Zenera jest skłonność do wytwarzania szumu śrutowego, który mają za zadanie stłumić kondensatory C5 i C6. Wspomniana wcześniej sztuczna masa tworzona przez dzielnik rezystancyjny, składający się z rezystorów R10 i R11.

Montaż i uruchomienie

Układ został zmontowany na dwustronnej płytce drukowanej o wymiarach 60×30 mm. Jej schemat został pokazany na rysunku 2. W odległości 3 mm od krawędzi płytki znalazło się miejsce dla otworów montażowych, każdy o średnicy 3,2 mm. Montaż płytki proponuję przeprowadzić w sposób typowy, czyli poczynając od elementów najniższych do najwyższych. Pod układ scalony US1 proponuję zastosować podstawkę, aby łatwo można było go wymienić w razie awarii. Najlepiej, aby wszystkie rezystory w tym układzie były wysokiej jakości, niskoszumne i o tolerancji 1% lub lepszej, choć najbardziej krytyczne są wspomniane wcześniej R4 i R5.

Rysunek 2. Schemat płytki PCB

Układ jest przystosowany do zasilania poprzez przewody sygnałowe XLR. Schemat ideowo-blokowy podłączenia tej płytki do mikrofonu oraz zasilacza prezentuje rysunek 3. Prawa część tego schematu, oddzielona przerywaną linią, jest zaimplementowana w wielu mikserach, więc nie musimy jej budować. Powoduje separację składowej zmiennej. Umieściłem te elementy na rysunku dla zobrazowania, w jaki sposób odbywa się zasilanie tego modułu. Ekran mikrofonu i ewentualnego przewodu pomiędzy nim a płytką należy połączyć z zaciskiem GND złącza J1.

Rysunek 3. Schemat ideowo-blokowy sposobu podłączenia układu

Prawidłowo zmontowany układ jest od razu gotowy do działania. Po podłączeniu według schematu z rysunku 3 bez wysterowania pobiera prąd o natężeniu około 8 mA. Potencjometrem P1 można ustawić wzmocnienie, polecam zacząć od środkowej pozycji. Skręcając go w prawo, uzyskujemy mniejsze wzmocnienie. Rezystor R1 można dobrać w zależności od typu mikrofonu – 2,2 kΩ odpowiada użytemu KPCM28B.

Kondensator C2 nie został użyty w układzie prototypowym, ponieważ nie było takiej potrzeby – szumy generowane przez układ były niezauważalnie małe. Gdyby jednak okazało się przydatne zawężenie pasma szumowego układu, można to uczynić właśnie poprzez wlutowanie C2. Proponuję zacząć od niewielkiej pojemności, np. 47 pF. Taka wartość nie będzie miała słyszalnego wpływu na pasmo przenoszenia przedwzmacniacza, a zredukuje wartość skuteczną napięcia szumów.

Michał Kurzela, EP

Wykaz elementów:
Rezystory: (metalizowane THT 1% o mocy 0,6 W)
  • R1: 2,2 kΩ (opis w tekście)
  • R2…R5, R10, R11: 10 kΩ
  • R6, R9: 47 Ω
  • R7, R8: 1 kΩv
  • P1: 100 k Ω montażowy leżący
Kondensatory:
  • C1, C6, C8: 220 μF 25 V raster 2,54 mm
  • C2: nie montować (opis w tekście)
  • C3, C4: 100 μF 50 V raster 3,5 mm
  • C5, C7: 100 nF MKT raster 5 mm
Półprzewodniki:
  • D1: Zenera 15 V 0,5 W
  • US1: TL082P DIP8
Inne:
  • J1: ARK2/500
  • J2: ARK3/500
  • Mikrofon elektretowy np. KPCM28B
Artykuł ukazał się w
Elektronika Praktyczna
listopad 2021
DO POBRANIA
Materiały dodatkowe
Elektronika Praktyczna Plus lipiec - grudzień 2012

Elektronika Praktyczna Plus

Monograficzne wydania specjalne

Elektronik listopad 2025

Elektronik

Magazyn elektroniki profesjonalnej

Raspberry Pi 2015

Raspberry Pi

Wykorzystaj wszystkie możliwości wyjątkowego minikomputera

Świat Radio listopad - grudzień 2025

Świat Radio

Magazyn krótkofalowców i amatorów CB

Automatyka, Podzespoły, Aplikacje listopad - grudzień 2025

Automatyka, Podzespoły, Aplikacje

Technika i rynek systemów automatyki

Elektronika Praktyczna listopad 2025

Elektronika Praktyczna

Międzynarodowy magazyn elektroników konstruktorów

Elektronika dla Wszystkich grudzień 2025

Elektronika dla Wszystkich

Interesująca elektronika dla pasjonatów