Programowany przełącznik czasowy

Programowany przełącznik czasowy
Pobierz PDF Download icon

Prezentowany moduł idealnie sprawdzi się w domowej automatyce, jako sterownik oświetlenia, ogrzewania, wentylacji czy sygnalizacji procesów. Jest on jednofunkcyjnym przekaźnikiem czasowym mogącym pracować w jednym z 6 trybów, odtwarzając zaprogramowaną przez użytkownika sekwencję.

Podstawowe parametry:
  • odtwarzanie zaprogramowanej przez użytkownika sekwencji,
  • praca w jednym z 6 trybów,
  • zasilanie 12 V.

Opis pracy każdego z trybów oraz diagramy obrazujące działanie i pozycje zworek odpowiadające ustawianiu każdego z nich znajdują się dalej. Kolorem czerwonym zaznaczono stan na wejściu, a zielonym pracę wyjścia/załączenie przekaźnika. Układ wybiera tryb pracy tylko w momencie włączenia zasilania, później stan zworek nie jest sprawdzany.

Rysunek 1. Zobrazowanie działania trybu 1 oraz ustawienie zworek

Tryb pracy 1: Włącznik czasowy standardowy. W momencie wciśnięcia przycisku rozpoczyna odliczanie czasu „t” sekwencji. W trakcie odliczania układ nie reaguje na przycisk.

Rysunek 2. Zobrazowanie działania trybu 2 oraz ustawienie zworek

Tryb pracy 2: Włącznik czasowy z zatrzymaniem (STOP). Praca odbywa się jak w trybie pierwszym, ale wciśnięcie przycisku w trakcie odliczania czasu sekwencji powoduje natychmiastowe zakończenie odtwarzania „t – tSTOP”. W efekcie odliczanie może zostać przerwane w dowolnym momencie przez ponowne wciśnięcie przycisku.

Rysunek 3. Zobrazowanie działania trybu 3 oraz ustawienie zworek

Tryb pracy 3: Włącznik czasowy z przedłużeniem czasu podstawowego „t”. Praca odbywa się jak w trybie pierwszym, ale przyciśnięcie przycisku w trakcie odliczania czasu sekwencji rozpoczyna odtwarzanie jej od początku „t1 + t”.

Rysunek 4. Zobrazowanie działania trybu 4 oraz ustawienie zworek

Tryb pracy 4: Włącznik czasowy końcowy. W momencie wciśnięcia przycisku ustawiany jest pierwszy stan sekwencji na wyjściu i układ pozostaje w takim stanie, dopóki przycisk jest wciśnięty – przykład „t1” i „t2”. Po zwolnieniu przycisku rozpoczyna odtwarzanie sekwencji „t”. Dodatkowo w tym czasie nie reaguje na przycisk.

Rysunek 5. Zobrazowanie działania trybu 5 oraz ustawienie zworek

Tryb pracy 5: Przełącznik bistabilny. Każde kolejne wciśnięcie przycisku zmienia stan wyjścia na przeciwny. Zaprogramowana sekwencja nie jest wykonywana.

Rysunek 6. Zobrazowanie działania trybu 6 oraz ustawienie zworek

Tryb pracy 6: Odtwarzanie w pętli. W czasie, gdy przycisk jest wciśnięty, na wyjściu występuje zaprogramowana sekwencja odtwarzana w pętli. Zwolnienie przycisku powoduje natychmiastowe zakończenie odtwarzania sekwencji. Ponowne wciśnięcie przycisku rozpoczyna jej odtwarzane od początku. Kompletna sekwencja oznaczona jest jako „t”.

Budowa i działanie

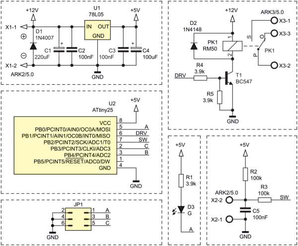
Schemat ideowy programowanego przełącznika czasowego pokazano na rysunku 7. Pracą urządzenia steruje mikrokontroler ATtiny25 (U2), a dokładniej zawarty w nim program. Stabilizator U1 dostarcza napięcie 5 V, a kondensatory C1…C4 zapewniają jego odpowiednią filtrację.

Rysunek 7. Schemat elektryczny układu

Urządzenie może działać w jednym z 6 trybów pracy wybieranych ustawieniem zworek na złączu szpilkowym JP1. Poprzez złącze X2 do sterownika dołączony jest przycisk służący do uruchomienia procesu odliczania sekwencji. Sekwencja, którą można zaprogramować, może mieć do 63 kroków, a każdy z nich może trwać od około 0,4 sekundy do 1,5 godziny. Dioda LED oznaczona jako D3 (w kolorze zielonym) załączana będzie w chwili zmiany stanu wejściowego lub wyjściowego oraz podczas programowania. Załączona na stałe oznacza, że sterownik znajduje się w trybie programowania. Przekaźnik PK1 sterowany jest z portu PB1 mikrokontrolera przez tranzystor T1.

Montaż i uruchomienie

Układ należy zmontować na jednostronnej płytce drukowanej o wymiarach 30,5×59 mm, której projekt pokazany jest na rysunku 8. Ułatwieniem podczas montażu będzie fotografia tytułowa. Montaż układu rozpoczynamy od wlutowania w płytkę rezystorów i innych elementów o niewielkich rozmiarach, a kończymy, montując złącza śrubowe i przekaźnik. Po zmontowaniu układu trzeba bardzo starannie skontrolować, czy elementy nie zostały wlutowane w niewłaściwym kierunku lub w niewłaściwe miejsca, a przede wszystkim czy podczas lutowania nie powstały zwarcia punktów lutowniczych.

Rysunek 8. Schemat płytki PCB

Układ zmontowany bezbłędnie, z użyciem zaprogramowanego mikrokontrolera i ze sprawnych elementów, będzie działał od razu po włączeniu napięcia zasilającego (złącze X1). Styki przekaźnika NO, COM i NC doprowadzone do złącza X3 są bezpotencjałowe. Można je wykorzystać do przełączania napięć do 250 V i prądów do 10 A. Chcąc wykorzystać dopuszczalne parametry styków należy podczas montażu uwzględnić pogrubienie ścieżek prowadzących od przekaźnika do złącza śrubowego poprzez nalutowanie na nie drutu miedzianego lub srebrzonego o średnicy 1...1,5 mm. Przycisk ze stykiem zwiernym należy dołączyć do złącza X2.

Programowanie sekwencji

Tryb programowania sekwencji jest uruchamiany, jeśli zworka będzie ustawiona w pozycji A i zostanie włączone zasilanie układu. W tym stanie dioda LED będzie świeciła światłem ciągłym. Kolejne stany (przycisk wciśnięty lub przycisk zwolniony) występujące na wejściu oraz ich czasy trwania będą zapisywane do pamięci urządzenia. Aktualny stan panujący na wejściu będzie przekazywany na wyjście urządzenia, czyli gdy przycisk będzie wciśnięty, załączony zostanie przekaźnik. Programowanie sekwencji zostanie zakończone z chwilą zdjęcia zworki ze złącza JP1, wtedy dioda LED zaświeci dwukrotnie, po czym wyłączy się. Po tym etapie układ jest gotowy do pracy.

Rysunek 9. Ustawienie zworek dla uruchomienia trybu programowania

Podczas ustawiania sekwencji należy pamiętać, że stan aktywny na wejściu (wciśnięty przycisk) odpowiada zwarciu wejścia do masy zasilania. Przy programowaniu stanów trwających bardzo długo warto zastąpić przycisk przełącznikiem. Pierwszym stanem sekwencji jest stan z chwili uruchomienia trybu programowania. Dlatego jeśli pierwszym stanem sekwencji ma być stan aktywny (przekaźnik załączony), to przycisk musi być wciśnięty jeszcze przed dołączeniem zasilania w trybie programowania. Po zakończeniu sekwencji na wyjściu pozostaje ostatni stan sekwencji. Więc jeśli po zakończeniu sekwencji wyjście ma zostać wyłączone, to ostatnim stanem sekwencji musi być stan nieaktywny (przycisk zwolniony).

Po włączeniu zasilania w czasie normalnej pracy (poza trybem programowania), jeśli przycisk jest wciśnięty, to na wyjściu ustawiany jest pierwszy stan zaprogramowanej sekwencji. Jeśli przycisk jest zwolniony, to na wyjściu ustawiany jest ostatni stan zaprogramowanej sekwencji.

Mavin
mavin@op.pl

Wykaz elementów:
Rezystory:
  • R1, R4, R5: 3,9 kΩ
  • R2, R3: 100 kΩ
Kondensatory:
  • C1: 220 μF
  • C2, C3, C5: 100 nF
  • C4: 100 μF
Półprzewodniki:
  • D1: 1N4007
  • D2: 1N4148
  • D3: LED 3 mm zielona
  • T1: BC547
  • U1: 78L05
  • U2: ATtiny25
Inne:
  • J1: goldpin 2×3 + jumper 1 szt.
  • PK1: RM50 lub podobny
  • X1, X2: ARK2/5,0 mm
  • X3: ARK3/5,0 mm
 
Artykuł ukazał się w
Elektronika Praktyczna
sierpień 2020
DO POBRANIA
Pobierz PDF Download icon
Elektronika Praktyczna Plus lipiec - grudzień 2012

Elektronika Praktyczna Plus

Monograficzne wydania specjalne

Elektronik listopad 2025

Elektronik

Magazyn elektroniki profesjonalnej

Raspberry Pi 2015

Raspberry Pi

Wykorzystaj wszystkie możliwości wyjątkowego minikomputera

Świat Radio listopad - grudzień 2025

Świat Radio

Magazyn krótkofalowców i amatorów CB

Automatyka, Podzespoły, Aplikacje listopad - grudzień 2025

Automatyka, Podzespoły, Aplikacje

Technika i rynek systemów automatyki

Elektronika Praktyczna listopad 2025

Elektronika Praktyczna

Międzynarodowy magazyn elektroników konstruktorów

Elektronika dla Wszystkich grudzień 2025

Elektronika dla Wszystkich

Interesująca elektronika dla pasjonatów