Sterownik płynnego rozjaśniania i wygaszania oświetlenia LED z czujnikiem zbliżeniowym

Sterownik płynnego rozjaśniania i wygaszania oświetlenia LED z czujnikiem zbliżeniowym
Pobierz PDF Download icon

Sterownik polecany jest do taśm LED oraz niektórych żarówek LED zasilanych napięciem 12 VDC, niemających żadnego obwodu stabilizacji prądu i napięcia, oraz do tradycyjnych żarówek i żarówek halogenowych 12 VDC. Zbliżenie dłoni do sensora uruchamia układ, płynnie zaświecając dołączone do wyjścia układu źródło światła. Po ponownym zbliżeniu dłoni nastąpi jego płynne, powolne wygaszenie.

Podstawowe parametry:
  • elementem pełniącym funkcję czujnika może być dowolny metalowy przedmiot np. metalowy uchwyt szafki,
  • zasięg czujnika zbliżeniowego: 1,5…2 cm,
  • zasilanie układu i dołączonego oświetlenia: 12 VDC.

Moduł reaguje na zbliżenie z odległości 1,5…2 cm. Czas trwania funkcji rozjaśniania i wygaszania trwa około 5 sekund. Cały proces rozjaśniania sygnalizowany jest migotaniem diody LED1, natomiast po jego zakończeniu dioda będzie świecić światłem ciągłym. Po zakończeniu wygaszania dioda LED nie będzie świecić.

Budowa i działanie

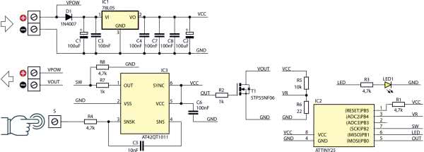
Schemat ideowy sterownika pokazano na rysunku 1. Podłączany jest między źródło zasilania a odbiornik. Powinien być zasilany napięciem stałym, może to być akumulator lub dowolny zasilacz o wydajności prądowej odpowiadającej dołączonemu obciążeniu. Dioda D1 zabezpiecza przed dołączeniem napięcia o niewłaściwej polaryzacji. Napięcie wejściowe jest doprowadzone do stabilizatora IC1 typu 78L05, kondensatory C1...C8 zapewniają odpowiednią filtrację tego napięcia.

Rysunek 1. Schemat elektryczny sterownika

Pracą układu steruje mikrokontroler IC2 typu ATTINY25. Elementem wykonawczym jest tranzystor T1 typu STP55NF06. W roli detektora zbliżeniowego zastosowany został specjalizowany układ AT42QT1011 firmy Atmel oznaczony jako IC3. Wyposażony jest w jedno pole zbliżeniowe oraz wyjście cyfrowe, na którym pojawia się poziom wysoki w momencie zbliżenia ręki do czujnika. Odległość detekcji jest regulowana za pomocą pojemności kondensatora C5 – powinna ona mieścić się w przedziale 2…50 nF. W układzie modelowym pojemność została tak dobrana, aby moduł reagował na zbliżenie z odległości 1,5…2 cm.

Montaż i uruchomienie

Moduł należy zmontować na płytce drukowanej, której schemat montażowy pokazano na rysunku 2. Montaż układu jest typowy i nie powinien przysporzyć problemów, a moduł po zmontowaniu od razu gotowy jest do pracy. Na rysunku 3 pokazano sposób podłączenia.

Rysunek 2. Schemat płytki PCB wraz z rozmieszczeniem elementów

Wejście czujnika zbliżeniowego, oznaczone jako S, służy do dołączenia pola zbliżeniowego. Musi to być powierzchnia z materiału przewodzącego, ale może być pokryta warstwą izolacyjną. Pole powinno być połączone z układem możliwie krótkim przewodem. W pobliżu nie powinno być innych przewodów czy powierzchni przewodzących. Polem zbliżeniowym może być klamka, metalowy uchwyt szafki czy aluminiowy profil do taśmy LED.

Rysunek 3. Schemat podłączenia sterownika

Każdorazowo po zmianie elementu pełniącego funkcję pola dotykowego należy wyłączyć i włączyć zasilanie układu. Konieczność ta jest podyktowana tym, że dopiero bezpośrednio po włączeniu zasilania następuje krótki test i kalibracja czujnika oraz pola zbliżeniowego.

EB

Wykaz elementów:
Rezystory:
  • R1, R3, R4, R8: 4,7 kΩ
  • R2, R7: 1 kΩ
  • R5: 10 kΩ
  • R6: 22 Ω
Kondensatory:
  • C3, C4, C6, C7, C8: 100 nF
  • C5: 10 nF
  • C1, C2: 100 μF
Półprzewodniki:
  • D1: 1N4007
  • IC1: 78M05
  • IC2: ATTINY25
  • IC3: AT42QT1011
  • LED1: LED 3 mm
  • T1: STP55NF06
Inne:
  • IN, OUT, S: złącza śrubowe
Artykuł ukazał się w
Elektronika Praktyczna
sierpień 2020
DO POBRANIA
Pobierz PDF Download icon
Elektronika Praktyczna Plus lipiec - grudzień 2012

Elektronika Praktyczna Plus

Monograficzne wydania specjalne

Elektronik listopad 2025

Elektronik

Magazyn elektroniki profesjonalnej

Raspberry Pi 2015

Raspberry Pi

Wykorzystaj wszystkie możliwości wyjątkowego minikomputera

Świat Radio listopad - grudzień 2025

Świat Radio

Magazyn krótkofalowców i amatorów CB

Automatyka, Podzespoły, Aplikacje listopad - grudzień 2025

Automatyka, Podzespoły, Aplikacje

Technika i rynek systemów automatyki

Elektronika Praktyczna listopad 2025

Elektronika Praktyczna

Międzynarodowy magazyn elektroników konstruktorów

Elektronika dla Wszystkich grudzień 2025

Elektronika dla Wszystkich

Interesująca elektronika dla pasjonatów