Podświetlany przycisk dotykowy

Podświetlany przycisk dotykowy
Pobierz PDF Download icon

Przycisk dotykowy przydatny jest w aplikacjach, w których styki mechaniczne się nie sprawdzają. Jako sensor służy pole dotykowe o średnicy 15 mm, wykonane bezpośrednio na płytce drukowanej. Otoczone jest 8 diodami LED, które mogą wskazywać aktywne pole i sygnalizować zadziałanie.

Podstawowe parametry:
  • pole dotykowe o średnicy 15 mm,
  • działa przez szkło i pleksi o grubości ok. 4 mm,
  • osiem diod LED do sygnalizacji stanu przycisku,
  • zasilanie napięciem 3,3…5 V.

Budowa i działanie

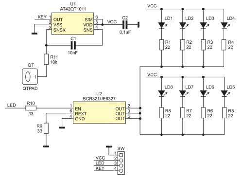
Schemat modułu pokazano na rysunku 1. Do obsługi przycisku użyto kontrolera U1 typu AT42QT1011. Jest to dedykowany układ obsługujący jedno pole dotykowe z funkcją przycisku chwilowego. Jako sensor dla U1 służy pole dotykowe o średnicy 15 mm, wykonane bezpośrednio na płytce drukowanej.

Rysunek 1. Schemat układu

Kondensator C1 odpowiada za czułość przycisku, dla mniejszych wartości (np. 2,2 nF) czułość jest niższa, ale rośnie odporność na zakłócenia.

Użyteczna wartość C1 to 2,2...47 nF, którą należy dobrać doświadczalnie, po montażu przycisku w obudowie.

Wyprowadzenie S/M U1 określa tryb pracy, w modelu jest to tryb szybki, w którym nacisk położony jest na szybkość detekcji dotknięcia, kosztem pobieranej mocy. AT42QT1011 posiada wyjście typu otwarty dren, wymagające zewnętrznego rezystora podciągającego. Detekcja dotyku pola wymusza stan wysoki na wyprowadzeniu OUT. Z wyjścia można bezpośrednio sterować diodą sygnalizacyjną LED o małym poborze prądu.

W przycisku celowo zrezygnowano z połączenia LED z wyjściem U1. Do sygnalizacji stanu przycisku służy osiem diod LD1...8, zasilanych z drivera U2 typu BCR321UE6327. Rezystor R9 określa prąd diod. Układ U2 zapewnia stały prąd zasilający LED niezależnie od napięcia zasilania, utrzymując względnie niezmienną jasność świecenia. Sterowanie świeceniem odbywa się przy pomocy sygnału LED. Rozdzielenie sygnałów KEY i LED zwiększa elastyczność sygnalizacji stanów układu, gdy układ współpracuje z zewnętrznym mikrokontrolerem.

Układ zasilany jest napięciem 3,3...5 V poprzez złącze SW (JST 1.00 mm). Do złącza doprowadzone są sygnały KEY z U1 i LED z U2. Sygnały KEY/LED można zewrzeć ze sobą, wtedy diody będą sygnalizować dotknięcie pola. Dodatkową funkcją U1, jest generacja krótkich 15 ms impulsów heartbeat sygnalizujących jego prawidłowe działanie. Gdy nie jest aktywna detekcja dotyku, a wyjście OUT podwieszone jest przez rezystor do plusa zasilania, układ U1 przełącza wyjście na czas 15 ms ze stanu niskiego w stan wysokiej impedancji, co można, po doprowadzeniu do przerwania lub pinu z detekcją zbocza, wykorzystać do nadzoru działania przycisku.

Montaż i uruchomienie

Układ zmontowany jest na niewielkiej dwustronnej płytce drukowanej, której schemat i rozmieszczenie elementów pokazują rysunki 2 i 3. Diody LD1...8, są elementami z wyprowadzeniami gull-wing przystosowanymi do montażu odwróconego, należy je wypozycjonować od strony bottom i od tej strony przylutować.

Rysunek 2. Schemat i rozmieszczenie elementów na płytce PCB, strona TOP
Rysunek 3. Schemat i rozmieszczenie elementów na płytce PCB, strona BOTTOM

Po podłączeniu zasilania i zbliżeniu lub dotknięciu pola palcem, stan wyjścia powinien zmienić się na wysoki. Płytka przetestowana została ze szkłem hartowanym i pleksi o grubości ok. 4 mm, z C1=10 nF, detekcja naciśnięcia odbywa się niezawodnie. Podczas eksperymentów z materiałem i jego grubością należy wyłączyć zasilanie przycisku, aby po ponownym jego włączeniu, procedury autokalibracji mogły zoptymalizować działanie.

Adam Tatuś
adam.tatus@ep.com.pl

Wykaz elementów:
Rezystory: (SMD0603)
  • R1…R8: 22 Ω
  • R9, R10: 33 Ω
  • R11: 10 kΩ
Kondensatory: (SMD0603)
  • C1: 10 nF ceramiczny
  • C2: 100 nF ceramiczny
Półprzewodniki:
  • LD1, LD2, LD3, LD4, LD5, LD6, LD7, LD8
  • U1: AT42QT1011 (SOT-23-6)
  • U2: BCR321UE6327 (SOT-23-6)
Inne:
  • SW: złącze JST 1 mm
Artykuł ukazał się w
Elektronika Praktyczna
kwiecień 2020
DO POBRANIA
Pobierz PDF Download icon
Elektronika Praktyczna Plus lipiec - grudzień 2012

Elektronika Praktyczna Plus

Monograficzne wydania specjalne

Elektronik listopad 2025

Elektronik

Magazyn elektroniki profesjonalnej

Raspberry Pi 2015

Raspberry Pi

Wykorzystaj wszystkie możliwości wyjątkowego minikomputera

Świat Radio listopad - grudzień 2025

Świat Radio

Magazyn krótkofalowców i amatorów CB

Automatyka, Podzespoły, Aplikacje listopad - grudzień 2025

Automatyka, Podzespoły, Aplikacje

Technika i rynek systemów automatyki

Elektronika Praktyczna listopad 2025

Elektronika Praktyczna

Międzynarodowy magazyn elektroników konstruktorów

Elektronika dla Wszystkich grudzień 2025

Elektronika dla Wszystkich

Interesująca elektronika dla pasjonatów