Przełącznik USB z wbudowanym hubem

Przełącznik USB z wbudowanym hubem
Pobierz PDF Download icon

Układ przełącznika KM (klawiatury/myszki) USB pomocny, gdy pracujemy równocześnie z dwoma komputerami np. PC, Raspberry Pi i nie mamy zamiaru blokować miejsca na biurku kolejnym zestawem klawiatury z myszką lub nie lubimy tracić czasu na przepinanie kabli pomiędzy urządzeniami. Dzięki wbudowanemu hubowi USB, podłączone urządzenia potrzebują tylko jednego portu, co jest bardzo pomocne np. podczas pracy z Raspberry lub Orange Pi Zero.

Podstawowe parametry:
  • przełączanie portu USB pomiędzy dwoma komputerami np. PC i SBC,
  • wbudowany podwójny HUB umożliwia dołączenie dwóch urządzeń np. klawiatury i myszy,
  • porty urządzeń wyposażone w układy zabezpieczające.

Przełącznik oparty jest o tani kontroler dwuportowego huba USB typu USB2412 firmy Microchip, do którego poprzez gniazda USB-A podłączone są klawiatura i myszka (lub pendrive). Dzięki wysokiej skali integracji układ zawiera w sobie praktycznie wszystkie elementy niezbędne dla realizacji huba USB, ograniczając aplikację do kilku elementów biernych.

Budowa i działanie

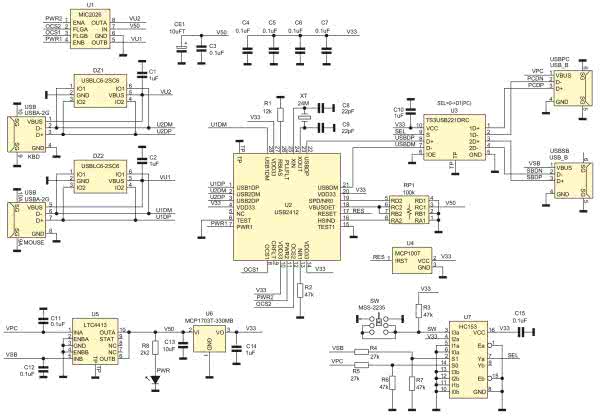
Schemat układu pokazany jest na rysunku 1.

Rysunek 1. Schemat układu

Współpracujące z hubem porty USB klawiatury (KBD) i myszki (MOUSE) zabezpieczone są dedykowanymi diodami przepięciowymi DZ1 i DZ2 typu USBLC6-2SC6. Układ U2 pracuje z trybie zasilania zewnętrznego, detekcja USB możliwa jest poprzez doprowadzenie zasilania USB (potencjał V50) poprzez dzielnik RP1 do wyprowadzenia VBUSDET (pin 18).

Rezystory podłączone do wyprowadzeń NR0, NR1 określają tryb wykrywania współpracujących urządzeń USB. W modelu są one traktowane jako odłączalne i będą zgłaszane do systemu każdorazowo, po detekcji podłączenia nowego urządzenia. Do poprawnej pracy U2 wymagany jest sygnał zegarowy 24 MHz. Układ U4 pełni funkcję resetu po włączeniu zasilania.

Aplikacja U2 uzupełniona jest o układ inteligentnego przełącznika zasilania U1 typu MIC2026-1YM. Układ w swojej strukturze zawiera dwa inteligentne klucze zasilania, z wbudowanym układem pomiaru prądu oraz z zabezpieczeniem termicznym i przeciążeniowym. Maksymalny pobierany przez urządzenie USB prąd określony jest na 500 mA, co w zupełności wystarcza do zasilania klawiatury i myszki. Układ sterowany jest sygnałami ENA, ENB (PWR1, PWR2), napięcie wyjściowe OUTA, OUTB (VU1, VU2) zasila gniazda USB. W przypadku przekroczenia prądu, wywołanego awarią urządzenia, zasilanie portu zostaje wyłączone, a wyprowadzenia FLGA, FLGB (OCS1, OSC2) sygnalizują awarię do kontrolera U2. MIC2026-1YM w strukturze zawiera także zabezpieczenie podnapięciowe, które blokuje pracę układu poniżej zasilania typ. 2,45 V.

Port Upstream układu USB2412 podłączony jest do układu U3 – multipleksera USB typu TS3USB221. U3 odpowiada za przełączanie magistral USB pomiędzy dwoma współpracującymi komputerami (gniazda USBPC/USBSBC). Układ sterowany jest sygnałem SEL z U7. Do automatycznego przełączania współpracujących komputerów, wykorzystane jest zasilanie VPC/VSB z gniazd USB. W przypadku aktywności tylko jednego z komputerów, multiplekser U3 jest przełączony automatycznie na właściwe gniazdo USB. Gdy aktywne są oba komputery, wybór aktywnego odbywa się przełącznikiem SW.

Zasilanie układu pochodzi z portów USB współpracujących komputerów. Za jego dystrybucję odpowiada układ U5 typu LTC4413. Układ zawiera dwa klucze z blokadą przepływu prądu wstecznego z zewnętrznym sterowaniem i zabezpieczeniami. W modelu U5 pracuje w funkcji idealnej diody łańcucha zasilania „ORing”. W przypadku, gdy dostępne jest tylko jedno zasilanie INA lub INB, układ zwiera wewnętrzny klucz MOSFET, podając je na odpowiadające wyjście OUTA, OUTB. Gdy dostępne są oba zasilania wybierane jest źródło o wyższym napięciu. Dzięki zastosowaniu w LTC4413, kluczy o niskiej rezystancji włączenia, spadek napięcia i związane z tym straty mocy, są kilka razy niższe niż w przypadku diod Schotkiego. Zapewnia to stabilne zasilanie współpracujących urządzeń USB. Wyjściowe napięcie z U5 podawane jest do układu inteligentnego przełącznika zasilania U1 oraz stabilizatora U6 typu MCP1703T (3,3 V) zasilającego wszystkie układy przełącznika. Obecność zasilania sygnalizuje led PWR.

Montaż i uruchomienie

Układ przełącznika zmontowany jest na niewielkiej dwustronnej płytce drukowanej. Rozmieszczenie elementów pokazano na rysunkach 2 i 3.

Rysunek 2. Schemat płytki PCB wraz z rozmieszczeniem elementów, strona TOP
Rysunek 3. Schemat płytki PCB wraz z rozmieszczeniem elementów, strona BOTTOM

Zmontowany przełącznik przedstawia pokazuje fotografia 1.

Fotografia 1. Zmontowane urządzenie

Adam Tatuś, EP

Wykaz elementów:
Rezystory:
  • R1: 12 kΩ SMD0603
  • R2, R3, R6, R7: 47 kΩ SMD0603
  • R4, R5: 27 kΩ SMD0603
  • R8: 2,2 kΩ SMD0603
  • RP1: drabinka CRA 100 kΩ
Kondensatory:
  • C1, C2, C10: 1 μF SMD0603
  • C3…C7, C11, C12, C15: 100 nF SMD0603
  • C8, C9: 22 pF SMD0603
  • C13: 10 μF SMD0805
  • C14: 1 μF SMD0805
  • CE1: 10 μF/10 V SMDA tantalowy
Półprzewodniki:
  • PWR: LED SMD0603
  • DZ1, DZ2: USBLC6-2SC6 SOT-23-6
  • U1: MIC2026-1YM SO8
  • U2: USB2412 QFN28
  • U3: TS3USB221DRCR SON10
  • U4: MCP100T SOT-23
  • U5: LTC4413EDD DFN10
  • U6: MCP1703T-330MB SOT-89
  • U7: 74HC153 SO16
Inne:
  • USB: USBA-2G złącze USB A podwójne
  • USBPC, USBSB: złącze USB B
  • XT: rezonator 24 MHz 3,2×2,5
 
Artykuł ukazał się w
Elektronika Praktyczna
luty 2020
DO POBRANIA
Pobierz PDF Download icon
Elektronika Praktyczna Plus lipiec - grudzień 2012

Elektronika Praktyczna Plus

Monograficzne wydania specjalne

Elektronik listopad 2025

Elektronik

Magazyn elektroniki profesjonalnej

Raspberry Pi 2015

Raspberry Pi

Wykorzystaj wszystkie możliwości wyjątkowego minikomputera

Świat Radio listopad - grudzień 2025

Świat Radio

Magazyn krótkofalowców i amatorów CB

Automatyka, Podzespoły, Aplikacje listopad - grudzień 2025

Automatyka, Podzespoły, Aplikacje

Technika i rynek systemów automatyki

Elektronika Praktyczna listopad 2025

Elektronika Praktyczna

Międzynarodowy magazyn elektroników konstruktorów

Elektronika dla Wszystkich grudzień 2025

Elektronika dla Wszystkich

Interesująca elektronika dla pasjonatów