Opóźniacz dołączenia głośników zasilany 230 V

Opóźniacz dołączenia głośników zasilany 230 V
Pobierz PDF Download icon

Prezentowane urządzenie jest nieskomplikowanym, pożytecznym układem przeznaczonym do wzmacniaczy mocy audio. Zapobiega nieprzyjemnym dla ucha stukom w głośnikach. Przyczyną ich powstawania są stany nieustalone, związane przede wszystkim z ładowaniem pojemności w torze sygnałowym. Skutecznym sposobem likwidacji takich odgłosów jest zastosowanie układu z przekaźnikiem dołączającym głośniki do wyjścia wzmacniacza z kilkusekundowym opóźnieniem i odłączającym jak najszybciej po odłączeniu napięcia sieci. Opisany układ może zostać wbudowany do praktycznie dowolnego wzmacniacza zasilanego z 230 V AC. Zastosowane przekaźniki mają styki o obciążalności nominalnej 10 A każdy, co umożliwia użycie we wzmacniaczach o mocy nawet 2×500 W.

Podstawowe parametry:
  • czas opóźnienia załączenia ok. 1…3 s,
  • maksymalna moc wyjściowa wzmacniacza 2×500 W,
  • zasilanie 230 VAC.

Budowa i działanie

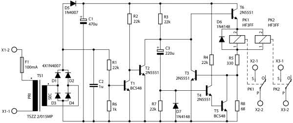
Schemat ideowy pokazany jest na rysunku 1. Układ wykorzystuje napięcie zmienne 24 V wprost z transformatora sieciowego TS1. Napięcie z uzwojenia wtórnego jest wstępnie prostowane za pomocą mostka zbudowanego z diod D1...D4. Kondensator filtrujący C2 ma bardzo małą pojemność i obciążony jest dzielnikiem rezystorowym R1, R6. Przez to na C2 występują znaczne tętnienia, a co ważne, napięcie na nim szybko spada po odłączeniu napięcia sieci. Właściwość ta wykorzystywana jest do szybkiego odłączania głośników, gdy tylko wyłączone zostanie napięcie sieciowe. Głównym kondensatorem filtrującym jest kondensator C1, dołączony przez diodę D5.

Rysunek 1. Schemat układu

Po włączeniu napięcia sieci szybko ładują się kondensatory C1 i C2. Tranzystor T1 zostaje otwarty i zwiera do masy bazę tranzystora T2. Umożliwia to ładowanie kondensatora C3. C3 jest ładowany przez R3. Rezystancja R7 nie ma wpływu na ładowanie, ponieważ dołączone równolegle dwa złącza baza-emiter T4 i T5 utrzymują na R7 podczas ładowania napięcie około 1,2 V. Tranzystory T4 i T5 podczas ładowania C3 są otwarte. Otwarty tranzystor T5 zwiera do masy bazę T3. Napięcie na kolektorze T5 jest praktycznie równe potencjałowi masy. Rosnące napięcie na kondensatorze C3 i bazie T6 powoduje też wzrost napięcia na emiterze T6, a napięcie występujące na emiterze T6 dzieli się: większa część występuje na cewkach przekaźników, mniejsza na rezystorze R5. Po kilku sekundach od włączenia zasilania napięcie na przekaźnikach wzrośnie na tyle, że zewrą one swoje styki i dołączą głośniki do wyjścia wzmacniacza. Napięcie na C3 rośnie nadal, a co ważne, w miarę ładowania maleje prąd płynący przez R3. Maleje też prąd płynący w obwodzie bazy T4 i T5. Gdy kondensator C3 jest już prawie całkowicie naładowany, prąd ładowania jest tak mały, że prąd bazy T4 maleje do zera, co powoduje zatkanie T4 i T5. Wcześniej tranzystor T5 zwierał do masy bazę T3, a przez cewki przekaźników płynął prąd o wartości zbliżonej do jego prądu nominalnego. Po zatkaniu T5 uaktywnia się obwód oszczędzania prądu. Wykorzystuje się tu fakt, że w przekaźniku prąd podtrzymywania jest kilka razy mniejszy od prądu nominalnego. Dlatego po zadziałaniu przekaźników można śmiało obniżyć prąd i napięcie na przekaźnikach. Realizuje to T3 i R8, które wraz z T6 tworzą typowy układ źródła prądowego. Spadek napięcia na R8 powoduje częściowe otwarcie T3, a tym samym takie obniżenie napięcia na C3 i na przekaźnikach, żeby utrzymać na R8 napięcie około 0,7 V.

Montaż i uruchomienie

Układ należy zmontować na płytce drukowanej, której projekt pokazany jest na rysunku 2. Ułatwieniem podczas montażu będzie fotografia tytułowa. Całość została zmontowana na jednostronnej płytce drukowanej o wymiarach 41×120 mm.

Rysunek 2. Schemat płytki PCB wraz z rozmieszczeniem elementów

Montaż układu rozpoczynamy od wlutowania w płytkę rezystorów i innych elementów o niewielkich rozmiarach, a kończymy, montując kondensatory elektrolityczne, przekaźnik, złącza śrubowe i transformator. Po zmontowaniu układu trzeba bardzo starannie skontrolować, czy elementy nie zostały wlutowane w niewłaściwym kierunku lub w niewłaściwe miejsca oraz czy podczas lutowania nie powstały zwarcia punktów lutowniczych. Do złącza X1 należy dołączyć napięcie sieci 230 V. Układ bezbłędnie zmontowany ze sprawnych elementów od razu będzie poprawnie pracował, jedynie czas zwłoki przy pierwszym włączeniu może być dłuższy od oczekiwanego, jeśli kondensator C3 będzie rozformowany. W docelowym miejscu pracy gniazda wyjść kolumnowych/głośnikowych wzmacniacza należy dołączyć poprzez złącza X2 i X3.

Mavin

Wykaz elementów:
Rezystory:
  • R1…R4, R7: 22 kΩ
  • R5: 330 Ω
  • R6: 1 kΩ
  • R8: 68 Ω
Kondensatory:
  • C1: 470 μF/63 V
  • C2: 1 μF/100 V
  • C3: 220 μF/63 V
Półprzewodniki:
  • D1…D5: 1N4007
  • D6, D7: 1N4148
  • T1, T2: BC547
  • T2…T4, T6: 2N5551
Inne:
  • F1: 100 mA
  • PK1, PK8: HF3FF, G5LE lub podobny 24 V
  • TS1: TSZZ 2/015MP lub podobny 24 V
  • X1: ARK2/5.0
  • X2, X3: ARK2/7.5
Artykuł ukazał się w
Elektronika Praktyczna
wrzesień 2019
DO POBRANIA
Pobierz PDF Download icon
Materiały dodatkowe
Elektronika Praktyczna Plus lipiec - grudzień 2012

Elektronika Praktyczna Plus

Monograficzne wydania specjalne

Elektronik listopad 2025

Elektronik

Magazyn elektroniki profesjonalnej

Raspberry Pi 2015

Raspberry Pi

Wykorzystaj wszystkie możliwości wyjątkowego minikomputera

Świat Radio listopad - grudzień 2025

Świat Radio

Magazyn krótkofalowców i amatorów CB

Automatyka, Podzespoły, Aplikacje listopad - grudzień 2025

Automatyka, Podzespoły, Aplikacje

Technika i rynek systemów automatyki

Elektronika Praktyczna listopad 2025

Elektronika Praktyczna

Międzynarodowy magazyn elektroników konstruktorów

Elektronika dla Wszystkich grudzień 2025

Elektronika dla Wszystkich

Interesująca elektronika dla pasjonatów