Stabilizator step-up/step-down zasilany z akumulatora Li-Ion

Stabilizator step-up/step-down zasilany z akumulatora Li-Ion
Pobierz PDF Download icon

W zastosowaniach mobilnych bardzo dobrze sprawują się akumulatory litowo-jonowe, których nominalne napięcie wynosi 3,2...3,6 V. Z kolei, współczesne mikrokontrolery i inne układy cyfrowe są zasilane napięciem 3,3 V lub 5 V. Do zapewnienia stabilnego zasilania potrzebny jest układ, który może zarówno podnosić, jak i obniżać napięcie względem napięcia wejściowego. Wskazany jest przy tym możliwie mały pobór prądu.

Tytułowy stabilizator wykonano w oparciu o układ MCP1252-33X50I/MS. Zawiera on kompletny układ pompy ładunkowej z kontrolerem stabilizującym napięcie wyjściowe oraz sygnalizującym osiągnięcie jego prawidłowej wartości. Maksymalny prąd obciążenia wynosi 120 mA, co jest wystarczające w wielu zastosowaniach. Na wyjściu użytkownik może mieć napięcie 3,3 V lub 5 V - jest ono wybierane zworką.

Napięcie wejściowe może wynosić od 2 V do 5,5 V, ale nie w każdej sytuacji układ będzie działał poprawnie, o czym dalej. Częstotliwość kluczowania wynosi 520…780 kHz, co eliminuje ewentualne efekty akustyczne. Brak elementów indukcyjnych, pracujących przy wysokich częstotliwościach, skutkuje znikomą emisją zaburzeń elektromagnetycznych.

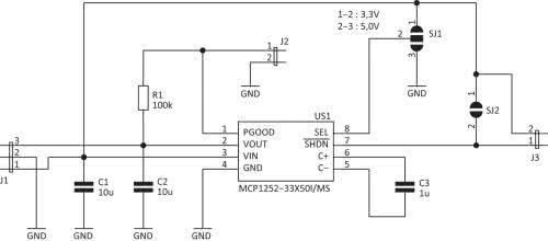
Rysunek 1. Schemat ideowy stabilizatora

Schemat ideowy gotowej przetwornicy pokazano na rysunku 1. Prototyp wykonano na jednostronnej płytce drukowanej, której wymiary to zaledwie 13 mm×25 mm. Jej schemat montażowy zamieszczono na rysunku 2. Złącze J1 służy do doprowadzania zasilania z akumulatora lub innego źródła oraz odbioru napięcia stabilizowanego. Wykorzystanie dwóch pozostałych złącz jest opcjonalne.

Rysunek 2. Schemat montażowy stabilizatora

Na zaciskach złącza J2 panuje napięcie bliskie wyjściowemu, jeżeli napięcie wyjściowe przetwornicy ma prawidłową wartość (typowo, powyżej 93% wartości nominalnej). W przeciwnym razie, potencjał wyprowadzenia PGOOD zostaje ściągnięty do masy. Zacisk SHDN w złączu J3 służy do uruchomienia przetwornicy. Jeżeli zostanie zwarty z napięciem wejściowym (VIN), przetwornica jest załączana.

Po jego zwarciu do masy, układ przechodzi w stan spoczynku pobierając przy tym ok. 100 nA. Wyboru napięcia wyjściowego dokonuje się poprzez nadanie wysokiego (Uwy=3,3 V) lub niskiego (Uwy=5 V) poziomu logicznego wyprowadzeniu SEL. Służy do tego pole lutownicze SJ1. W ten sposób, żądane napięcie wyjściowe zostaje ustalone na stałe i użytkownik nie musi się tym dalej przejmować.

Zmontowany prototyp przetestowano w dwóch sytuacjach: bez obciążenia i przy obciążeniu prądem wynoszącym ok. 100 mA. Bez obciążenia, układ z ustawionym napięciem wyjściowym 3,3 V pracował poprawnie w całym zakresie napięcia, zaś przy napięciu 5 V dopiero od napięcia 2,5 V. Ta cecha wynika z właściwości pompy ładunkowej, która może co najwyżej, podwoić napięcie zasilające.

Pod obciążeniem, przy napięciu 3,3V możliwa była praca w całym dopuszczalnym zakresie napięcia zasilającego, jednak przy zadanym napięciu 5 V, napięcie wyjściowe stabilizowało się na żądanym poziomie dopiero przy 2,9 V na wejściu. Powodem podniesienia się dolnej granicy prawidłowej pracy są dodatkowe straty w elementach kluczujących.

Podczas testów okazało się, że największa sprawność układu jest niekoniecznie wtedy, gdy napięcie zasilające jest bliskie wyjściowemu. Okazało się, że najlepiej układ pracuje przy napięciu znacznie niższym od zadanego lub niewiele od niego wyższym (rysunek 3). Różnice w uzyskanej sprawności są znaczące, bo nawet dwukrotne (!), dlatego warto mieć tę cechę na uwadze stosując ten układ w konkretnej aplikacji.

Rysunek 3. Zależność sprawności od napięcia wejściowego (źródło: nota katalogowa firmy Microchip)

Michał Kurzela, EP

Artykuł ukazał się w
Elektronika Praktyczna
marzec 2019
DO POBRANIA
Pobierz PDF Download icon
Elektronika Praktyczna Plus lipiec - grudzień 2012

Elektronika Praktyczna Plus

Monograficzne wydania specjalne

Elektronik listopad 2025

Elektronik

Magazyn elektroniki profesjonalnej

Raspberry Pi 2015

Raspberry Pi

Wykorzystaj wszystkie możliwości wyjątkowego minikomputera

Świat Radio listopad - grudzień 2025

Świat Radio

Magazyn krótkofalowców i amatorów CB

Automatyka, Podzespoły, Aplikacje listopad - grudzień 2025

Automatyka, Podzespoły, Aplikacje

Technika i rynek systemów automatyki

Elektronika Praktyczna listopad 2025

Elektronika Praktyczna

Międzynarodowy magazyn elektroników konstruktorów

Elektronika dla Wszystkich grudzień 2025

Elektronika dla Wszystkich

Interesująca elektronika dla pasjonatów