Układy zasilania wzmacniaczy lampowych

Układy zasilania wzmacniaczy lampowych
Pobierz PDF Download icon
W prawidłowo opracowanym wzmacniaczu lampowym należy przede wszystkim zabezpieczyć położenie punktów pracy lamp elektronowych i wyeliminować szumy spowodowane głównie przez niedostateczne filtrowanie napięcia zasilającego obwody anodowe i żarzenia. Jedną z przyczyn zmiany punktu pracy lampy jest zmiana napięcia anodowego, co jest szczególnie odczuwalne w stopniach wyjściowych przedwzmacniaczy zbudowanych na triodach (sterownikach lamp mocy), w których amplituda sygnału jest porównywalna z wielkością napięcia anodowego. Podobny efekt wywołuje zmiana napięcia żarzenia, która oprócz tego może zmniejszyć żywotność lampy.

Obecność tętnień w napięciu anodowym wywołuje szum na wyjściu wzmacniacza zawierający się w paśmie 50...100 Hz. Można go zmniejszyć zwiększając pojemność kondensatorów filtrujących, ale nie zawsze jest to panaceum na problemy, a i sama metoda jest uciążliwa ze względów technicznych. Dlatego jest wskazane użycie stabilizatora wysokiego napięcia rzędu 250...400 V do zasilania obwodów anodowych, ponieważ stabilizuje on nie tylko wyjściowe napięcie, ale zmniejsza też tętnienia. Jednym słowem – zasilanie przedwzmacniacza ze stabilizowanego źródła napięcia anodowego jest pożądane i uzasadnione.

Wzmacniaczom poświęcono mnóstwo publikacji, ale ich źródła zasilania – mimo iż mają ogromny wpływ na parametry – pozostają jakby "w cieniu". Istniejące są skonstruowane na elementach dyskretnych i pracują z małym współczynnikiem wzmocnienia w pętli sprzężenia zwrotnego, więc można spodziewać się raczej kiepskiego współczynnika stabilizacji i tłumienia tętnień.

Proponuję wykonanie stabilizatora napięcia +300 V o dopuszczalnym prądzie obciążenia 100 mA i następujących parametrach:

  • DUwy=0 w zakresie napięcia zasilającego DUwe=320...370 V,
  • DUwy=0 w zakresie prądu obciążenia DIo=20...100mA,
  • amplituda tętnień (mierzona oscyloskopem C1-64, czułość 10 mV/dz.) w zakresie 1...2mVpp.

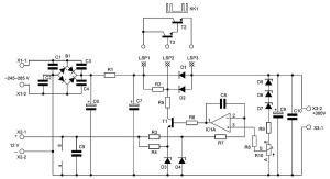
Rysunek 1. Schemat ideowy stabilizatora napięcia anodowego

Schemat proponowanego rozwiązania stabilizatora napięcia anodowego pokazano na rysunku 1. Jest to typowy stabilizator z włączonym szeregowo elementem regulującym, którego funkcję pełnią tranzystory T2 i T3 włączone w układzie Darlingtona. Układ sterujący składa się ze wzmacniacza operacyjnego IC1A (WO), który pełni funkcję komparatora porównującego napięcie wyjściowe (wejście 3) z napięciem odniesienia (wejście 2) i wzmacniacza błędu. Jako WO zastosowałem popularny układ LM358 o współczynniku wzmocnienia przy otwartej pętli sprzężenia zwrotnego typowo rzędu 100 tys. Tranzystor T1 służy do wzmocnienia sygnału sterującego i dopasowania potencjałów elementów regulującego i sterującego. Napięcie wyjściowe stabilizatora podaje się na wejście IC1A przez diody Zenera, które eliminują większość składowej stałej (około 250 V), a napięcie zmian w jest doprowadzone do wejścia komparatora, co znacznie zwiększa współczynnik przenoszenia pętli sprzężenia zwrotnego. Napięcie odniesienia otrzymujemy ze źródła napięcia zewnętrznego +12 V za pomocą stabilizatora parametrycznego złożonego z rezystora R3 i diody D4 – jest równe około 6,2 V. Jest to zasilacz pomocniczy, wykonany w bloku zasilania wzmacniacza. Teoretycznie stabilizator parametryczny można zasilić napięciem wejściowym +340 V (C7) bez konieczności stosowania źródła dodatkowego +12 V, ale stwarza to problemy techniczne związane z dużym spadkiem napięcia i stratami mocy. Znacznie mniej problematyczne jest wykonanie dodatkowego źródła napięcia – to jedynie kilkadziesiąt zwojów cienkiego drutu na rdzeniu transformatora, mostek prostowniczy, kondensator elektrolityczny i stabilizator LM7812. Napięciem +12 V jest zasilany także wzmacniacz operacyjny i tranzystor T1. Diody D1 i D2 służą do zabezpieczenia tranzystorów przy włączaniu i wyłączaniu stabilizatora. Kondensatory C1...C4 służą do eliminowania przebiegów szpilkowych występujących przy przełączeniach diod prostowniczych.

Uruchamiając układ należy zachować szczególną ostrożność, ponieważ występują w nim napięcia niebezpieczne dla życia i zdrowia. Jeśli obciążenie nie jest dołączone, to bezwzględnie trzeba pamiętać o rozładowania kondensatorów elektrolitycznych po wyłączeniu zasilania.

Wykaz elementów

Rezystory:
R1: 47 Ω/2 W
R2: 20 kΩ/5 W
R3, R6: 1,5 kΩ
R4: 3 kΩ
R5: 4,7 kΩ/5 W
R7, R8: 1 kΩ
R9: 2,2 kΩ
R10: 2,2 kΩ (pot. wieloobrotowy, montażowy)

Kondensatory:
C1...C4: 470pF/1000 V
C5: 1 μF/50 V
C6, C7, C9: 100 μF/400 V
C8: 1 nF/50 V
C10: 1 μF/400 V

Półprzewodniki:
B1: mostek prostowniczy 1000 V/1 A
D1, D2: diody prostownicze 1000 V/1 A
D3, D4: dioda Zenera 6,2 V
D5...D7: dioda Zenera 80 V/5 W
T1...T3: tranzystor BUT11A
IC1: LM358

Inne:
X1,X2,X3: ARK500/2

Jerzy Grnaderjan
jurekl4@gazeta.pl

Artykuł ukazał się w
Elektronika Praktyczna
styczeń 2014
DO POBRANIA
Pobierz PDF Download icon
Elektronika Praktyczna Plus lipiec - grudzień 2012

Elektronika Praktyczna Plus

Monograficzne wydania specjalne

Elektronik listopad 2025

Elektronik

Magazyn elektroniki profesjonalnej

Raspberry Pi 2015

Raspberry Pi

Wykorzystaj wszystkie możliwości wyjątkowego minikomputera

Świat Radio listopad - grudzień 2025

Świat Radio

Magazyn krótkofalowców i amatorów CB

Automatyka, Podzespoły, Aplikacje listopad - grudzień 2025

Automatyka, Podzespoły, Aplikacje

Technika i rynek systemów automatyki

Elektronika Praktyczna listopad 2025

Elektronika Praktyczna

Międzynarodowy magazyn elektroników konstruktorów

Elektronika dla Wszystkich grudzień 2025

Elektronika dla Wszystkich

Interesująca elektronika dla pasjonatów