Wejścia różnicowe w urządzeniach audio

Wejścia różnicowe w urządzeniach audio

W obecnych czasach prawie wszystkie akustyczne urządzenia elektroniczne budowane są przy użyciu cyfrowych układów przetwarzających sygnał dźwiękowy. Układy te łączą więc w sobie rozwiązania techniki analogowej i cyfrowej, m.in. przetworniki analogowo-cyfrowe (ADC) służące do przetwarzania sygnału akustycznego na postać binarną. Ponieważ do cyfrowej obróbki sygnału dźwiękowego potrzebna jest spora moc obliczeniowa, urządzenia te pobierają stosunkowo dużą moc z układu zasilania oraz pracują z wysoką częstotliwością, co z kolei sprawia, że emitują znaczące zaburzenia. W związku z tym analogowe układy wejściowe powinny być tak skonstruowane, aby dostarczyć sygnał do wejść przetwornika (ADC) z możliwie jak najmniejszymi zakłóceniami.

Korzyści ze stosowania wejścia różnicowego

W układach, w których skład wchodzą elementy cyfrowe i analogowe, do przesyłania sygnałów napięciowych najlepiej stosować linie różnicowe. Takie rozwiązanie ma szereg zalet: jest odporne na tętnienia napięcia zasilania, pasożytnicze spadki napięcia na połączeniach masy (rysunek 1) oraz – przy odpowiednim poprowadzeniu ścieżek – na zakłócenia elektromagnetyczne. Linie różnicowe zapewniają również dokładny pomiar składowej stałej napięcia wejściowego.

Rysunek 1. Wyjaśnienie drogi propagacji zakłóceń przez masę w układzie ze wzmacniaczem typu single-ended

Ponieważ sygnały na obu liniach (1), (2) odejmują się, w efekcie otrzymujemy mierzone napięcie różnicowe praktycznie pozbawione zniekształceń (3):

 (1)

 (2)

 (3)

U+C, U–C wartości napięcia na liniach różnicowych razem z zakłóceniami,

Ur – napięcie różnicowe,

Unoise – składowa napięcia wejściowego reprezentująca zakłócenia.

Obwód wejściowy dla przetwornika ADC w mikrokontrolerze

Mikrokontroler przetwarzający sygnał akustyczny jest elementem, który wprowadza bardzo duże zakłócenia w układzie. Mają na to wpływ również obwody obecne w otoczeniu procesora. W związku z tym analogowy obwód wejściowy powinno się konstruować tak, aby był odporny na owe zaburzenia i dostarczał do przetwornika ADC procesora sygnał bez zakłóceń. Cel ten jest możliwy do osiągnięcia, jeśli wzmacniacz wejściowy będzie chroniony ekranem i wyposażony w oddzielną masę oraz wyjście różnicowe.

Ponadto – aby wykorzystać cały zakres napięć wejściowych przetwornika – powinno się zastosować taki układ, który dostarczy symetryczne wartości napięć o dokładnie ustalonym napięciu wspólnym, równym połowie zakresu napięć wejściowych.

Układ ze wzmacniaczem różnicowym

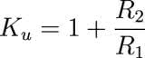
Wzmacniacz wejściowy można zaprojektować w postaci klasycznego wzmacniacza różnicowego. Układ ten charakteryzuje się prostotą konstrukcji, niską ceną i doskonałą odpornością na warunki pracy. Jest odporny na tętnienia napięcia zasilania, jak również na zakłócenia emitowane przez sam układ oraz środowisko zewnętrzne. Na wyjściu powinno się zastosować bufory – najlepiej w postaci wtórników emiterowych.

Schemat blokowy takiego rozwiązania pokazano na rysunku 2, natomiast na rysunku 3 widać jego przykładową realizację praktyczną.

Rysunek 2. Schemat blokowy stopnia wejściowego ze wzmacniaczem różnicowym
Rysunek 3. Schemat elektryczny stopnia wejściowego ze wzmacniaczem różnicowym

Układ ten można zmodyfikować, wyposażając go w przestrajane wzmocnienie. Regulacja odbywa się poprzez zmianę wartości rezystora Re np. przy zastosowaniu potencjometru cyfrowego. Wartość wzmocnienia opisuje wzór (4).

 (4)

Układ z obwodem odwracającym fazę

W przeciwieństwie do rozwiązania z poprzedniego punktu, w którym powstanie symetrycznego napięcia wynika z samej idei działania układu, w tym przypadku napięcie o przeciwnej fazie otrzymujemy poprzez zastosowanie wzmacniacza odwracającego. Ideę tego rozwiązania prezentuje rysunek 4.

Rysunek 4. Schemat blokowy rozwiązania stopnia wejściowego z odwróceniem fazy

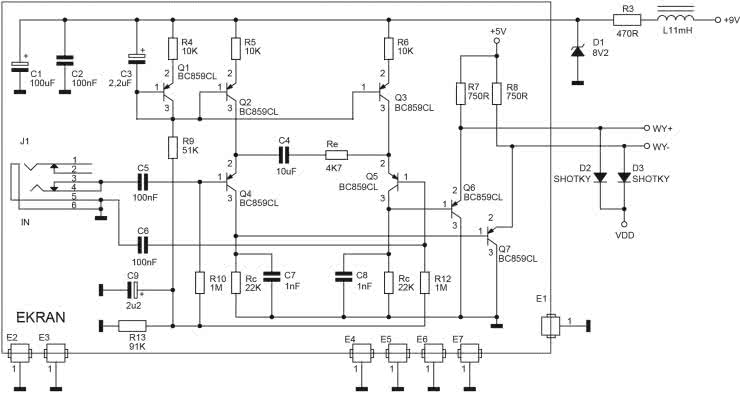
Wzmacniacz tranzystorowy

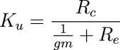
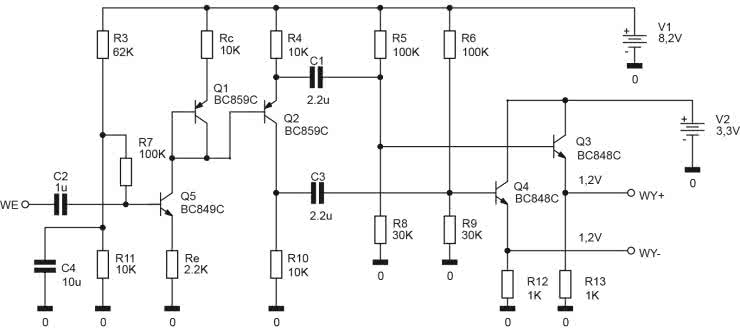
W układzie z rysunku 5 zastosowano wzmacniacz napięciowy (zbudowany przy użyciu tranzystora pracującego w układzie wspólnego emitera) oraz układ odwracający fazę.

Rysunek 5. Schemat ideowy tranzystorowego wzmacniacza różnicowego

Różnicowe sygnały wyjściowe wzmacniane są poprzez wtórniki emiterowe. W układzie tym również można regulować wzmocnienie, zmieniając wartość rezystora w układzie emitera tranzystora Q5 (5):

 (5)

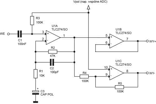
Układ ze wzmacniaczami operacyjnymi

To rozwiązanie zawiera stopień wzmacniający w klasycznym układzie nieodwracającym wzmacniacza napięciowego ze sprzężeniem zwrotnym oraz wtórniki (odwracający i nieodwracający), pełniące również funkcję buforów wyjściowych. Zastosowanie wzmacniaczy operacyjnych sprawia, że układ okazuje się znacznie dokładniejszy, wprowadza mniejsze zniekształcenia nieliniowe, jednak jest droższy, wykazuje większe szumy oraz podatność na występowanie zniekształceń TIM. Przykładowy schemat takiego wzmacniacza pokazano na rysunku 6.

Rysunek 6. Schemat ideowy stopnia wejściowego ze wzmacniaczami operacyjnymi

O wartości wzmocnienia sygnałów zmiennych decyduje dzielnik złożony z rezystorów R1 i R2 (6):

 (6)

Obwód wejściowy dla przetwornika ADC w CODEC-u

Chociaż wysokiej klasy układy CODEC-ów mają dużą rezystancję wejściową, to wcale –  jeśli chodzi o poziom zakłóceń – nie jest to cecha pożądana. Gdy konstruujemy własny, zaawansowany wzmacniacz wejściowy, CODEC również nie powinien mieć dużej czułości. Wniosek? Najlepiej stosować przetwornik o wejściu różnicowym – i nie jest tu wymagana duża rezystancja wejściowa czy czułość.

Najprostszym rozwiązaniem wejściowego obwodu CODEC-a okazuje się zastosowanie dwóch wtórników podłączonych do obydwu wejść (rysunek 7).

Rysunek 7. Zastosowanie wtórników w celu zmniejszenia zakłóceń

Konfiguracja różnicowa zapewnia redukcje zakłóceń wynikających z różnic potencjałów pomiędzy masami obwodów cyfrowego i analogowego, natomiast niska rezystancja wyjściowa wtórników powoduje, że na ścieżkach sygnałowych nie indukują się zakłócenia elektromagnetyczne. Ponadto – jeśli poprowadzimy obie ścieżki sygnału analogowo blisko siebie – otrzymamy dodatkową redukcję zakłóceń. Natomiast jeżeli chcemy, aby sygnał był dodatkowo wzmocniony, możemy stosować układy omówione w poprzedniej części artykułu. Przy tych rozwiązaniach warto część analogową umieścić w ekranie, natomiast układ cyfrowy – poza nim, co dodatkowo sprawi, że wzmacniacz wejściowy będzie odporny na zakłócenia emitowane przez część cyfrową.

Tomasz Krogulski

Artykuł ukazał się w
Elektronika Praktyczna
październik 2024
Elektronika Praktyczna Plus lipiec - grudzień 2012

Elektronika Praktyczna Plus

Monograficzne wydania specjalne

Elektronik listopad 2025

Elektronik

Magazyn elektroniki profesjonalnej

Raspberry Pi 2015

Raspberry Pi

Wykorzystaj wszystkie możliwości wyjątkowego minikomputera

Świat Radio listopad - grudzień 2025

Świat Radio

Magazyn krótkofalowców i amatorów CB

Automatyka, Podzespoły, Aplikacje listopad - grudzień 2025

Automatyka, Podzespoły, Aplikacje

Technika i rynek systemów automatyki

Elektronika Praktyczna listopad 2025

Elektronika Praktyczna

Międzynarodowy magazyn elektroników konstruktorów

Elektronika dla Wszystkich grudzień 2025

Elektronika dla Wszystkich

Interesująca elektronika dla pasjonatów