Konstrukcje wzmacniaczy audio z elementów dyskretnych

Konstrukcje wzmacniaczy audio z elementów dyskretnych

Obecnie – w dobie dużej integracji struktur układów scalonych – tory audio są zazwyczaj wykonywane w postaci monolitycznych procesorów dźwiękowych. Jednak w układach wysokiej klasy stosuje się nadal elementy dyskretne.

Mimo bardziej skomplikowanej budowy, układy dyskretne mają lepsze parametry niż monolityczne wzmacniacze audio. Te drugie wprowadzają do sygnału przede wszystkim zniekształcenia intermodulacyjne (w skrócie TIM), co wynika z ich wielostopniowej budowy i przeciętnych parametrów elementów półprzewodnikowych, wykonanych w strukturze krzemowej – jednym z problemów są wprowadzane do sygnału duże opóźnienia. Rozwiązania wzmacniaczy zbudowanych z elementów dyskretnych mogą eliminować ten problem, jak również – za pomocą wysokiej klasy komponentów – poprawiać parametry takie, jak współczynnik szumów czy zniekształcenia nieliniowe.

Ogólna idea budowy akustycznych wzmacniaczy małosygnałowych

Do budowy wzmacniaczy napięciowych stosuje się tranzystory bipolarne lub unipolarne. Ponieważ tranzystory bipolarne mają bardzo nieliniową charakterystykę przejściową (stosunek napięcia wyjściowego do wejściowego), we wzmacniaczach skonstruowanych przy ich użyciu stosuje się sprzężenie zwrotne. Wzmacniacze takie mogą być jedno- albo wielostopniowe. Zaletami tych pierwszych są: praktycznie całkowita eliminacja zniekształceń intermodulacyjnych oraz lepsze parametry odpowiedzi częstotliwościowej. Natomiast zastosowanie wzmacniaczy wielostopniowych pozwala uzyskać duże wzmocnienie przy otwartej pętli sprzężenia zwrotnego, co w efekcie znacznie zmniejsza zniekształcenia nieliniowe.

Wzmacniacze wykonane z użyciem tranzystorów unipolarnych zazwyczaj również mają sprzężenie zwrotne, jednak oferują znacznie bardziej liniową charakterystykę (rysunek 1) oraz niski współczynnik szumów. W związku z tym mały poziom zniekształceń można uzyskać przy płytszym sprzężeniu zwrotnym.

Rysunek 1. Przykładowe charakterystyki tranzystora BF998

Ponadto, stosując tetrody MOSFET, można uzyskać dużą rezystancję wyjściową tranzystora (obwodu drenu), co wpływa na zmniejszenie zniekształceń i umożliwia uzyskanie dużego wzmocnienia. Punkt załamania charakterystyki (czyli fragment charakterystyki o wysokiej rezystancji) występuje mniej więcej przy napięciu polaryzacji drugiej bramki.

Najprostszą metodą na wprowadzenie do obwodu sprzężenia zwrotnego jest umieszczenie rezystora w obwodzie emitera lub źródła tranzystora. Działanie takiego układu jest proste. Od napięcia wejściowego (bramki lub bazy tranzystora) odejmowany jest spadek napięcia na rezystorze, który zależy z kolei od amplitudy sygnału wyjściowego. W układzie wtórnika w obu przypadkach mówimy o tym samym napięciu, natomiast w konfiguracjach wspólnego emitera (wspólnego źródła) jest ono proporcjonalne do prądu wyjściowego (tj. prądu w obwodzie kolektora lub drenu). Budowa wzmacniacza jednostopniowego przy użyciu tranzystora bipolarnego pokazana została na rysunku 2, natomiast idea działania wzmacniacza wielostopniowego ze sprzężeniem zwrotnym widoczne na rysunku 3.

Rysunek 2. Wzmacniacz jednostopniowy bez sprzężenia zwrotnego
Rysunek 3. Wzmacniacz wielostopniowy

Jak już wspomniałem, zastosowanie sporej liczby stopni wzmacniających objętych pojedynczą pętlą sprzężenia zwrotnego powoduje wprowadzenie zniekształceń intermodulacyjnych. Dlatego przy budowie wzmacniaczy najlepiej jest ograniczać liczbę stopni – zazwyczaj stosuje się jeden lub dwa.

Stabilność wzmacniaczy ze sprzężeniem zwrotnym

Każdy wzmacniacz, nawet jednostopniowy, wprowadza opóźnienia – zarówno fazowe, jak i czasowe. Właściwość ta sprawia, że po zamknięciu pętli sprzężenia zwrotnego może dojść do powstania drgań na wyjściu układu. Warunkiem stabilności – czyli odporności na ten efekt – zapobieżenie sytuacji, w której przesunięcie fazowe wynosi 180°, a wzmocnienie całej pętli (tj. wszystkich stopni wzmacniacza i pętli sprzężenia zwrotnego) jest większe od jednego. Rysunek 4 schematycznie ilustruje powstawanie opóźnień we wzmacniaczu wielostopniowym. Aby zapobiec niestabilności wzmacniaczy, ogranicza się ich pasmo tylko w jednym stopniu całego toru sygnałowego.

Rysunek 4. Opóźnienia we wzmacniaczu ze sprzężeniem zwrotnym

Opóźnienia te są również przyczyną powstawania zniekształceń TIM. Skutkują one pojawianiem się oscylacji o wysokiej częstotliwości na wyjściu wzmacniacza, przy dużych skokach amplitudy, co w efekcie sprawia wrażenie słuchowe „metalicznego” dźwięku.

Praktyczne rozwiązania przedwzmacniaczy akustycznych

Najprostsze rozwiązanie napięciowego wzmacniacza audio stanowi układ jednostopniowy. W tej konfiguracji najczęściej stosuje się sprzężenie zwrotne w obwodzie emitera (źródła) tranzystora – w celu zmniejszenia zniekształceń nieliniowych. Na rysunku 5 pokazano układ jednostopniowego wzmacniacza bez sprzężenia zwrotnego, natomiast na rysunku 6 – jego odpowiednik ze sprzężeniem zwrotnym.

Rysunek 5. Przykład wzmacniacza bez sprzężenia zwrotnego
Rysunek 6. Wzmacniacz jednostopniowy ze sprzężeniem zwrotnym w postaci rezystora w obwodzie emitera

W celu linearyzacji i zwiększenia rezystancji wyjściowej można zastosować układ kaskody. Takie rozwiązanie ma dodatkowe zalety: prawie w ogóle nie wprowadza opóźnień czasowych, a dodatkowo eliminuje efekt Millera, polegający na powielaniu się pojemności zwrotnej (kolektor-baza lub dren-bramka). Układ wzmacniacza jednostopniowego z zastosowaniem tranzystora unipolarnego pokazano na rysunku 7.

Rysunek 7. Wzmacniacz jednostopniowy z tranzystorem MOS

W najprostszym układzie korzystającym z tranzystora bipolarnego, w przypadku gdy nie stosujemy sprzężenia zwrotnego, wzmocnienie zależy od nachylenia charakterystyki tranzystora. Jest ona bardzo nieliniowa, jednak przy małych wartościach napięcia wejściowego można ją przybliżyć linią prostą.

gdzie: G – współczynnik nachylenia charakterystyki, Vt – potencjał elektrokinetyczny (w temperaturze pokojowej wynosi on ok. 26 mV).

Wzmocnienie tego układu zależy też od rezystancji w obwodzie kolektora i w przybliżeniu stanowi iloczyn tej wielkości oraz współczynnika nachylenia charakterystyki. W układzie ze sprzężeniem zwrotnym wzmocnienie Ku można opisać następującym wzorem:

Tranzystory unipolarne mają znacznie bardziej liniową charakterystykę, jednak w układach z ich zastosowaniem również można użyć sprzężenia zwrotnego. Wzmocnienie napięciowe jest wtedy wyrażone takim samym wzorem, jak w przypadku tranzystorów bipolarnych:

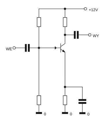
Aby jeszcze mocniej zmniejszyć współczynnik zniekształceń nieliniowych, można zastosować rozwiązanie wielostopniowe. W praktyce stosuje się zazwyczaj tylko wzmacniacze dwustopniowe, gdyż wprowadzają one małe opóźnienie czasowe, a to korzystnie wpływa na stabilność układu oraz poziom zniekształceń TIM. Na rysunku 8 przedstawiono układ wzmacniacza zrealizowanego przy użyciu tranzystorów bipolarnych. Można zauważyć, że w tym rozwiązaniu wzmocnienie napięciowe uzyskiwane jest tylko w pierwszym stopniu, natomiast drugi tranzystor odgrywa rolę wtórnika emiterowego o bardzo dobrych właściwościach częstotliwościowych – wnosi on bardzo małe opóźnienie, co, jak już wcześniej wspomniałem, ma wpływ na stabilność wzmacniacza oraz wartość zniekształceń intermodulacyjnych.


Rysunek 8. Wzmacniacz dwustopniowy z wtórnikiem emiterowym jako drugim stopniem

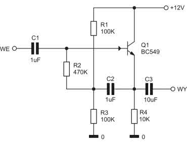
Jeśli jednak chcemy uzyskać wzmocnienie w dwóch stopniach, możemy zastosować układ z rysunku 9. Pętle sprzężenia zwrotnego stanowią w nim rezystory R4 i R6.

Rysunek 9. Wzmacniacz dwustopniowy

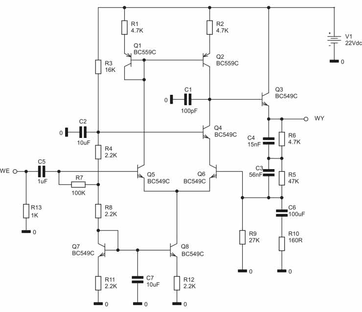
Rozbudowaną wersją topologii dwustopniowej jest układ z zastosowaniem kaskody oraz źródła prądowego. Użycie obydwu wspomnianych rozwiązań znacznie zwiększa wzmocnienie pierwszego stopnia. Dalsze zmniejszenie zniekształceń można uzyskać przez zastosowanie wzmacniacza różnicowego w pierwszym stopniu układu. Przykładowy schemat pokazany został na rysunku 10.

Rysunek 10. Zaawansowany układ wzmacniacza o bardzo małych zniekształceniach

Wzmocnienie napięciowe omawianego układu wynosi:

Aby układ był odpowiednio spolaryzowany, przy doborze tych rezystorów należy zachować proporcję:

Standardy stosowane w urządzeniach audio

Do łączenia ze sobą elektronicznych urządzeń akustycznych stosuje się standard o nazwie LINE. Typowa wartość amplitudy napięcia w przypadku wejść/wyjść liniowych wynosi około 150 mV. Jednak większość wzmacniaczy dźwięku wyposażona jest w wejścia o innych poziomach napięć. Są to między innymi: wejście mikrofonowe oraz wejście gramofonowe (to ostatnie dostosowane do pracy z modelami z wkładką magnetyczną lub piezoelektryczną). Wejście mikrofonowe ma czułość około 10 mV. Przedwzmacniacz gramofonu z głowicą magnetyczną wymaga zastosowania układu głębokiej korekcji częstotliwościowej o nazwie RIAA. Gramofon piezoelektryczny charakteryzuje się natomiast bardzo dużą impedancją wyjściową oraz stosunkowo wysokim poziomem napięcia wyjściowego – dlatego do jego podłączenia stosuje się wtórnik emiterowy lub wzmacniacz z tranzystorem unipolarnym.

Rysunek 11. Wzmacniacz RIAA wysokiej klasy

Przykład wzmacniacza wysokiej klasy z korekcją RIAA pokazano na rysunku 11, a jego charakterystykę częstotliwościową – na rysunku 12.

Rysunek 12. Charakterystyka standardu RIAA

Natomiast na rysunku 13 widoczny jest wtórnik z obwodem „bootstrap” zwiększającym rezystancję wejściową (układu polaryzacji).

Rysunek 13. Wtórnik emiterowy z układem „bootstrap”

Podsumowanie

Przedwzmacniacze wykonane w oparciu na układach scalonych są zwykle znacznie prostsze pod względem konstrukcyjnym od ich tradycyjnych, dyskretnych realizacji. Te ostatnie okazują się natomiast tańsze, pozwalają uzyskać lepsze parametry, a ponadto… ich budowa może przynieść konstruktorom więcej satysfakcji.

Tomasz Krogulski

Artykuł ukazał się w
Elektronika Praktyczna
lipiec 2024
Elektronika Praktyczna Plus lipiec - grudzień 2012

Elektronika Praktyczna Plus

Monograficzne wydania specjalne

Elektronik listopad 2025

Elektronik

Magazyn elektroniki profesjonalnej

Raspberry Pi 2015

Raspberry Pi

Wykorzystaj wszystkie możliwości wyjątkowego minikomputera

Świat Radio listopad - grudzień 2025

Świat Radio

Magazyn krótkofalowców i amatorów CB

Automatyka, Podzespoły, Aplikacje listopad - grudzień 2025

Automatyka, Podzespoły, Aplikacje

Technika i rynek systemów automatyki

Elektronika Praktyczna listopad 2025

Elektronika Praktyczna

Międzynarodowy magazyn elektroników konstruktorów

Elektronika dla Wszystkich grudzień 2025

Elektronika dla Wszystkich

Interesująca elektronika dla pasjonatów