Urządzenia zasilające (4). Praktyczne przykłady aplikacji zasilaczy impulsowych

Urządzenia zasilające (4). Praktyczne przykłady aplikacji zasilaczy impulsowych

W poprzedniej części cyklu omówiłem teoretyczne zasady działania przetwornic impulsowych. Teraz opiszę praktyczne przykłady aplikacji oraz zaprezentuję na praktycznym przykładzie, jak obliczać ich parametry. Na koniec tej części wskażę ciekawe rozwiązania układowe stosowane w przetwornicach DC/DC.

Układy FlyBack

Seria TOP252-262

Układy serii TOP należą do najpopularniejszych zintegrowanych przetwornic typu FlyBack. Ich główną charakterystyczną cechą jest sposób zasilania. W momencie startu wewnętrzne bloki zasilane są poprzez obwód klucza wyjściowego, natomiast po rozruchu, w czasie ciągłej pracy, zasilanie pobierane jest poprzez wejście pętli sprzężenia zwrotnego sterującego modulatorem szerokości impulsu. Takie rozwiązanie zmniejsza liczbę elementów zewnętrznych i eliminuje wyprowadzenia przeznaczone do zasilania. Ponadto można w nich zaprogramować maksymalną szerokość impulsu, wartość prądu zabezpieczenia przeciwzwarciowego oraz ustawić jedną z dwóch częstotliwości pracy: 66 i 132 kHz. Wyposażone są one również w układ łagodnego startu oraz rozwiązania do minimalizacji zakłóceń.

Typowy schemat aplikacyjny układu pokazany jest na rysunku 1. Wejście V służy do zaprogramowania zabezpieczenia przed zbyt wysokim i niskim napięciem zasilania, co wpływa również na maksymalny współczynnik wypełnienia, natomiast wyprowadzenie X ustala maksymalny prąd klucza.

Rysunek 1. Schemat aplikacji układów serii TOP252...262

Na stronie firmy Power-Integrations można skorzystać z gotowego programu do obliczenia parametrów elementów przetwornicy, w następnym przykładzie zaprezentuję przykład ich obliczenia.

Kontrolery serii UC3842...UC3845

Rodzina tych układów pomimo, że zawiera już nieco przestarzałe rozwiązania należała do najbardziej popularnych sterowników przetwornic FlyBack i nadal jest szeroko stosowana. Kontroler jest przeznaczony do pracy w trybie prądowym (rozwiązanie to jest coraz rzadziej stosowane). Działanie układu w tym trybie polega na tym, że na wejście modulatora szerokości impulsu nie podaje się sygnału bezpośredniego z generatora, a wartość spadku napięcia na rezystorze pomiarowym włączonym w uzwojenie pierwotne na neutralnej elektrodzie klucza.

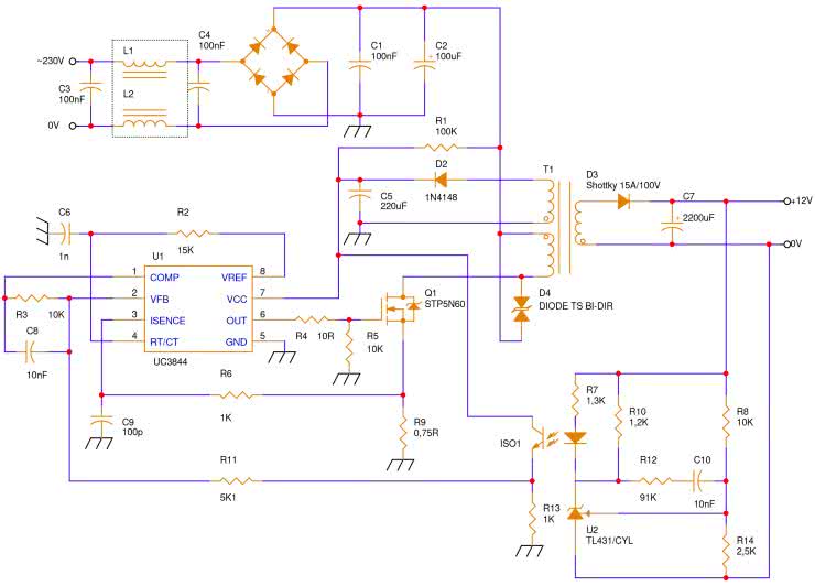
Schemat aplikacyjny z układem UC3844 pokazano na rysunku 2. Na podstawie tego schematu zaprojektujemy transformator do przetwornicy o mocy 100 W i napięciu wyjściowym 12 V. Zazwyczaj przyjmuje się, że przetwornica powinna pracować przy niskim współczynniku wypełnienia – ok. 30%, co jest wartością najbardziej optymalną w większości przypadków. Następnie przyjmiemy stosunek składowej stałej strumienia do składowej zmiennej przy maksymalnej mocy wyjściowej równy 1/5 oraz współczynnik AL rdzenia transformatora równy 100.

Rysunek 2. Schemat aplikacji układów serii UC384x

Średnia wartość prądu wynosi:

Przyjęliśmy:

gdzie:

  • P – moc wyjściowa
  • Uwe – napięcie wejściowe,
  • IΔ – przyrost prądu w czasie jednego cyklu przetwornicy,
  • Iconst – wartość prądu związana ze stałą wartością strumienia w rdzeniu.

Na podstawie powyższych zależności możemy wyznaczyć indukcyjność uzwojenia pierwotnego:

uzwojenie pierwotne:

uzwojenie wtórne:

Na zakończenie pozostało nam dobrać typ rdzenia spełniającego warunek tak, aby nie została przekroczona maksymalna wartość indukcji magnetycznej:

Minimalna powierzchnia rdzenia:

Możemy zatem wybrać rdzeń typu E35/18/10 o wymiarach kolumny wewnętrznej 10×10 mm.

Następnie przystąpmy do wyznaczenia grubości przewodów. Dla uproszczenia załóżmy, że uzwojenie ma kształt prostokątny oraz przekroje przewodów są w kształcie kwadratu. Aby w uzwojeniach były takie same straty mocy, musi być spełniony warunek:

Powierzchnia zajmowana przez uzwojenia wynosi:

czyli:

Z dokumentacji rdzenia E35/18/10 możemy odczytać jego wymiary – rysunek 3.

Rysunek 3. Fragment dokumentacji rdzenia E35/18/10

Z podanych danych katalogowych wynika, że okno transformatora ma wymiary 7×25 mm, czyli ma powierzchnię 175 mm². Biorąc pod uwagę rozmiary karkasu i miejsce zajmowane przez izolację, możemy przyjąć nawet z pewnym zapasem, że dostępna powierzchnia dla uzwojeń wynosi 100 mm². Czyli powierzchnia przekroju uzwojenia pierwotnego Sp wynosi 0,31 mm², więc ma szerokość:

Powierzchnia przekroju uzwojenia wtórnego wynosi:

czyli ma szerokość:

Pozostało już tylko wyznaczyć ilość zwojów uzwojenia pomocniczego służącego do zasilania obwodu transoptora pętli sprzężenia zwrotnego, które jednocześnie służy do zasilania układu scalonego. Ponieważ wartość jego prądu jest znikomo mała, może być nawinięte cienkim drutem. Powinno mieć napięcie większe od dolnego napięcia progowego, czyli >10 V. Wartość tego napięcia można przyjąć na około 15 V. Zatem liczba zwojów wynosi:

Układy w konfiguracji Half-Bridge

SG3524 oraz TL494

Najpopularniejsze sterowniki przetwornic stosowane w układach z dwoma kluczami to właśnie SG3524 oraz TL494. Mogą działać z wysoką częstotliwością (powyżej 300 kHz) oraz mają duży prąd wyjściowy (SG3524 – 100 mA, TL494 250 mA), zatem mogą bezpośrednio sterować kluczami mocy.

Przykład projektu przetwornicy z użyciem układu SG3524 został pokazany na rysunku 4.

Rysunek 4. Schemat przetwornicy z zastosowaniem układu SG3524

Układ sterujący przetwornicą zasilany jest poprzez pomocniczy zasilacz (T3). Klucze mocy sterowane są poprzez transformator separujący o przekładni 1:2, co dodatkowo zwiększa wartość prądu sterującego kluczami.

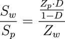
O napięciu wyjściowym, stabilizowanym przez kontroler, decyduje dzielnik złożony z rezystorów R4 i R5:

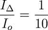
Wszystkie obliczenia wykonane są przy założeniu, że zastosowano elementy idealne. Zakładamy, że stosunek prądu spoczynkowego do prądu obciążenia wynosi 1/10, czyli:

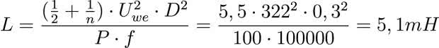
Dla zachowania szerokiego zakresu napięć wejściowych przyjmujemy współczynnik wypełnienia D=50%, czyli indukcyjność uzwojenia pierwotnego:

Teraz należy tak dobrać transformator, aby zmieściły się na nim uzwojenia. Może to być na przykład: E32/16/9. Wybieramy wariant bez szczeliny z materiału 3C90 o współczynniku AL = 2500. Czyli uzwojenie pierwotne ma następującą liczbę zwojów:

Na wyjściu przetwornicy zakładamy napięcie 12 V, zatem uzwojenie wtórne powinno dostarczać napięcie:

czyli liczba zwojów uzwojenia wtórnego wynosi:

Możemy jeszcze oszacować indukcyjność dławika wyjściowego. Tu również można przyjąć, że prąd średni dławika jest 10 razy większy od składowej zmiennej, czyli:

Możemy jeszcze wyznaczyć parametry transformatora sterującego. Zależy nam na tym, aby prąd spoczynkowy był jak najmniejszy, więc proponuję przyjąć około 10 mA:

Należy zastosować transformator o indukcyjności uzwojeń wtórnych większej niż 9 mH oraz przekładni 1:2.

SG3525

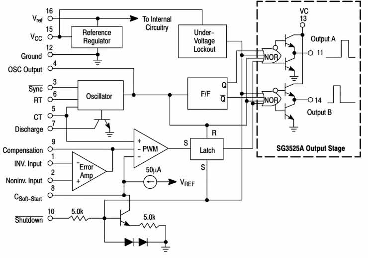
Układ SG3525 jest podobny do poprzedniego z tym, że ma wyjścia w konfiguracji push-pull, dzięki temu może sterować bezpośrednio tranzystorami MOSFET. Schemat funkcjonalny tego układu pokazano na rysunku 5.

Rysunek 5. Schemat wewnętrzny układu SG3525/2527

Przetwornice sterowane przez mikrokontroler

Obecnie często przetwornice impulsowe wykonuje się z zastosowaniem mikrokontrolera. Układy czasowo-licznikowe z wyjściami PWM są odpowiednie do sterowania kluczami mocy. Schemat blokowy takiego rozwiązania pokazany jest na rysunku 6. Algorytm programu wykonuje porównanie napięcia wyjściowego z napięciem odniesienia oraz steruje wyjściem (wyjściami) PWM poprzez regulator całkujący.

Rysunek 6. Schemat blokowy przetwornicy sterowanej przez mikrokontroler

W programie sterującym należy tylko tak dobrać parametry układu całkującego, aby zapewnić stabilność działania przetwornicy.

Rozwiązania układowe stosowane w przetwornicach DC/DC

Układ Bootstrap

W przetwornicach DC/DC często stosuje się układ typu Bootstrap. Służy on do podniesienia napięcia zasilającego obwodu sterującego tranzystorem MOSFET, najczęściej w konfiguracji High-Side. Jego działanie polega na ładowaniu kondensatora, którego drugie wyprowadzenie podłączone jest do wyjścia klucza. W czasie wyłączenia klucza kondensator ładowany jest napięciem zasilania, w momencie wystąpienia wysokiego napięcia na wyjściu klucza kondensator zasila obwód sterownika tranzystora napięciem wyższym od zasilającego. Przykład takiego układu pokazany jest na rysunku 7.

Rysunek 7. Przykład zastosowania układu Bootstrap w układzie scalonym

Izolowane sterowniki do tranzystorów MOS-FET

Często zachodzi potrzeba zastosowania izolacji pomiędzy układem sterującym przetwornicy a kluczami MOSFET. Stosuje się wtedy zazwyczaj transformatory sterujące lub specjalizowane sterowniki z izolacją galwaniczną. Ten rodzaj sterowania wymaga pomocniczego napięcia zasilania po wyjściowej stronie sterownika. Na rysunku 8 pokazano przykładową aplikację z użyciem układu scalonego serii 2EFx.

Rysunek 8. Schemat aplikacyjny izolowanego sterownika tranzystorów MOSFET serii 2EFx

Prostowniki synchroniczne

W niektórych układach, aby zmniejszyć spadek napięcia na prostowniku, zamiast diody można zastosować układ detektora synchronicznego, składającego się z tranzystora MOSFET oraz układu sterującego. Tranzystor MOSFET mocy musi pracować w trybie inwersyjnym, gdyż technologia jego wykonania powoduje, że zawiera on wewnętrzną diodę pomiędzy drenem a źródłem.

Rysunek 9. Układ przetwornicy, w której zastosowano obwód aktywnej diody – tranzystor Q2

Zazwyczaj układy takie są stosowane w scalonych kontrolerach przetwornic. Zawierają wtedy wyjście do sterowania zewnętrznym kluczem. Przykład takiego rozwiązania został pokazany na rysunku 9.

Tomasz Krogulski
krogul70@gmail.com

Artykuł ukazał się w
Elektronika Praktyczna
sierpień 2023
Elektronika Praktyczna Plus lipiec - grudzień 2012

Elektronika Praktyczna Plus

Monograficzne wydania specjalne

Elektronik listopad 2025

Elektronik

Magazyn elektroniki profesjonalnej

Raspberry Pi 2015

Raspberry Pi

Wykorzystaj wszystkie możliwości wyjątkowego minikomputera

Świat Radio listopad - grudzień 2025

Świat Radio

Magazyn krótkofalowców i amatorów CB

Automatyka, Podzespoły, Aplikacje listopad - grudzień 2025

Automatyka, Podzespoły, Aplikacje

Technika i rynek systemów automatyki

Elektronika Praktyczna listopad 2025

Elektronika Praktyczna

Międzynarodowy magazyn elektroników konstruktorów

Elektronika dla Wszystkich grudzień 2025

Elektronika dla Wszystkich

Interesująca elektronika dla pasjonatów