MPLAB MINDI

MPLAB MINDI
Pobierz PDF Download icon

Symulowanie działania układów elektronicznych jest stosowane w elektronice od dawna. Wynikające z tego korzyści są nie do przecenienia, również w szeroko rozumianej technice analogowej. Dlatego zawsze warto rozważyć możliwość symulowania działania układu, a szczególnie wtedy, kiedy program symulatora i modele potrzebne do symulacji są dystrybuowane bezpłatnie. Jednym z takich bezpłatnych symulatorów analogowych jest pakiet MPLAB MINDI oferowany przez firmę Microchip.

MPLAB MINDI jest programem przeznaczonym do komputerowej symulacji i analizy analogowych układów elektronicznych. To uniwersalne narzędzie zawiera dwa główne elementy:

  • Symulator SIMPLIS (SIMulation Piecewise Linear Systems) zaprojektowany specjalnie do symulowania pracy obwodów zasilaczy impulsowych. Według zapewnień producenta SIMPLIS działa podobnie jak symulator SPICE, ale potrafi wykonać analizę układu od 10 do 50 razy szybciej. Wykorzystana przez SIMPLIS technika modelowania i symulacji PWL (Picewise Linear) ma w rezultacie dać lepszy jakościowo wynik symulacji niż SPICE.
  • SIMetrix – uniwersalny symulator układów analogowych zawierający ulepszony symulator zbliżony do SPICE, edytor schematów i przeglądarkę przebiegów. Wszystko to umieszczono razem w zintegrowanym środowisku. SIMetrix jest łatwy w użyciu, zapewnia przy tym dobrą dokładność i wydajność.

MPLAB MINDI można pobrać ze strony Microchipa. Żeby to zrobić, konieczne jest posiadanie aktywnego konta i zalogowanie. Po zainstalowaniu rekomendowane jest włączenie automatycznego sprawdzania dostępności najnowszej wersji programu z menu Help  → Check for Updates codziennie, raz w tygodniu, raz miesiącu lub nigdy (rysunek 1).

Rysunek 1. Automatyczne sprawdzanie dostępności najnowszej wersji

Po uruchomieniu jest otwierane strona startowa (rysunek 2) z oknami:

  • Create New/Open. Otwieranie lub tworzenie nowego schematu dla SIMPLIS lub SIMetric. Jest też możliwość tworzenia nowego elementu lub otwierania pliku.
  • Application Schematics. Wyszukiwanie istniejących schematów (zależnie od kategorii).
  • Recent Schematics. Ostatnio używane schematy.
  • MPLAB MINDI Support. Linki do elementów pomocy technicznej.
Rysunek 2. Strona startowa MPLAB MINDI

Okno umieszczone z lewej strony może zawierać strukturę plików (zakładka File View), selektor elementów (zakładka Part Selector) lub okno wprowadzania komend (zakładka Command Shell). W zakładce File View jest domyślnie wyświetlany katalog z przykładami dołączanymi przez producenta. Są one przygotowane oddzielnie dla symulatora SIMetrix i symulatora SIMPLIS. Na rysunku 3 pokazano strukturę katalogów i fragment schematu z przykładu symulacji sterownika zasilacza impulsowego MCP1623 produkowanego przez Microchipa.

Rysunek 3. Struktura katalogów zawierających przykładowe schematy

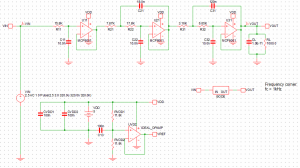
W trakcie zapoznawania się z działaniem symulatora pierwsze symulacje można przeprowadzić, wykorzystując gotowe schematy z przykładów dołączanych do MPLAB Mindi. Na rysunku 4 pokazano jeden z przykładowych schematów układu synchronicznej przetwornicy DC/DC step-up zbudowanej z użyciem układu MCP1623 firmy Microchip.

Rysunek 4. Schemat symulowanej przetwornicy

Symulator daje możliwość oglądania symulacji przebiegów, zmiany wartości prądu lub napięcia w czasie we wskazanych przez użytkownika punktach układu. Aby oznaczyć wspomniane punkty, użytkownik musi jedynie w trakcie rysowania schematu umieścić w tych punktach sondy napięciowe lub prądowe. W przykładowym schemacie rozmieszczenie sond zostało pokazane na rysunku 4. Przed rozpoczęciem symulacji, jeżeli to konieczne, można zmieniać jej parametry w oknie Choose SIMPLIS Analysis, wywoływanym po naciśnięciu klawisza funkcyjnego F8. Okno ustawień ma 3 zakładki: Periodic Operating Point, ACTransient. Na rysunku 5 pokazano zakładkę AC z ustawieniami przemiatania częstotliwości z częstotliwością startową, częstotliwością końcową i liczbą zmian częstotliwości na dekadę.

Rysunek 5. Zakładka „AC” okna ustawiania parametrów symulacji SIMPLIS

Symulację Run Schematic uruchamia się, naciskając F9. W trakcie jej wykonywania jest otwierane okno SIMPLIS Status (rysunek 6). Jeżeli schemat nie zawiera błędów, to pasek Run Progress 100% jest zabarwiony na zielono. Oznacza to, że symulacja nie napotkała problemów i została wykonana w całości.

Rysunek 6. Okno statusu wykonywania symulacji

Symulator działania generuje dwa rodzaje przebiegów wyjściowych: w domenie częstotliwości i w domenie czasu. Przebiegi w domenie częstotliwości, pokazane na rysunku 7, zawierają charakterystyki wzmocnienia i fazowe. Daje to projektantowi istotne informacje o stabilności układu w konfiguracji z zamkniętą pętlą sprzężenia zwrotnego. Na rysunku 8 pokazano wyjściowe przebiegi prądu i napięcia właściwe dla sond umieszczonych na schemacie.

Rysunek 7. Wyjściowe przebiegi fazy i wzmocnienia w domenie częstotliwości
Rysunek 8. Przebiegi symulacji dla sond IOUT, VOUT i VFB

Przykłady przygotowane dla symulatora SIMPLIS pozwalają na szybkie przetestowanie jego możliwości. Są one funkcjonalnie podzielone na grupy, na przykład: Analog Functions, Boot Converter, Self Oscilltor – Converter. W grupie Microchip można znaleźć gotowe przykładowe schematy do symulowania pracy sterowników PWM, driverów LED, stabilizatorów liniowych, układów przetworników DC/DC (między innymi pokazywany przykład z przetwornicą z układem MCP1623). Oprócz funkcji edukacyjnej mającej na celu poznanie symulatora znakomita większość tych przykładów może być wykorzystana w praktyce po ewentualnych modyfikacjach mających na celu przystosowanie ich do własnych potrzeb.

Rysunek 9. Schemat filtra Butterwortha piątego rzędu do analizy w symulatorze SIMetrix
Rysunek 10. Parametry symulowanego impulsu wejściowego

Podobnie jak dla symulatora SIMPLIS, również dla symulatora SIMetrix przygotowano wiele ciekawych przykładów pełniących funkcje praktyczną i edukacyjną. Jednym z takich przykładów jest filtr Butterwortha piątego rzędu, zrealizowany na wzmacniaczach operacyjnych MCP6001 (rysunek 9). Po uruchomieniu symulacji wejście filtra jest pobudzane impulsem o własnościach zdefiniowanych na rysunku 10. Wykres odpowiedzi czasowej filtra na pobudzenie impulsowe został pokazany na rysunku 11, a charakterystyka amplitudowa (linia zielona) i fazowa (linia czerwona) w funkcji częstotliwości na rysunku 12.

Rysunek 11. Odpowiedź filtra na pobudzenie impulsowe
Rysunek 12. Charakterystyki amplitudowa i fazowa filtra

MPLAB MINDI może być mocnym narzędziem w arsenale elektronika konstruktora. Nie opisywałem tu etapu tworzenia własnych schematów, ale dołączona do programu dokumentacja wyjaśnia to wystarczająco. Przeanalizowanie dołączonych przykładów pozwala na szybkie zorientowanie się w możliwościach symulatora. Z oczywistych względów najbardziej atrakcyjne zastosowania są oparte na elementach produkowanych przez Microchipa. Jednak oferta tego producenta jest tak szeroka, że nietrudno będzie znaleźć odpowiednie rozwiązania dla własnych projektów.

Tomasz Jabłoński, EP

Artykuł ukazał się w
Elektronika Praktyczna
styczeń 2019
DO POBRANIA
Pobierz PDF Download icon
Elektronika Praktyczna Plus lipiec - grudzień 2012

Elektronika Praktyczna Plus

Monograficzne wydania specjalne

Elektronik listopad 2025

Elektronik

Magazyn elektroniki profesjonalnej

Raspberry Pi 2015

Raspberry Pi

Wykorzystaj wszystkie możliwości wyjątkowego minikomputera

Świat Radio listopad - grudzień 2025

Świat Radio

Magazyn krótkofalowców i amatorów CB

Automatyka, Podzespoły, Aplikacje listopad - grudzień 2025

Automatyka, Podzespoły, Aplikacje

Technika i rynek systemów automatyki

Elektronika Praktyczna listopad 2025

Elektronika Praktyczna

Międzynarodowy magazyn elektroników konstruktorów

Elektronika dla Wszystkich grudzień 2025

Elektronika dla Wszystkich

Interesująca elektronika dla pasjonatów