Systemy dla Internetu Rzeczy (56). Układ SPV1050 firmy ST Microelectronics do pozyskiwania energii słonecznej i termalnej

Systemy dla Internetu Rzeczy (56). Układ SPV1050 firmy ST Microelectronics do pozyskiwania energii słonecznej i termalnej

Pozyskiwanie energii fotowoltaicznej nabiera coraz większego znaczenia. W tej serii warsztatów przeprowadzamy próby z różnymi układami scalonymi przeznaczonymi do tego. W pierwszym odcinku zajęliśmy się zasadą działania ogniwa fotowoltaicznego, układu MPPT oraz pracą modułu Solar DFR0559 Power Manager firmy DFRobot z układem CN3065 firmy Consonance Electronic [S49]. W kolejnym odcinku pracowaliśmy z modułem CJMCU-2557 z układem BQ25570 firmy Texas Instruments [S51]. W ostatnim odcinku sprawdziliśmy zestaw ewaluacyjny EVK10330 firmy E-peas z układem najnowszej (trzeciej) generacji AEM10330 [S55]. Została tam opisana analiza budżetu mocy. Teraz czas na następny popularny układ scalony.

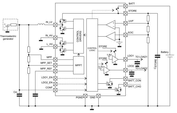
Firma ST Microelectronics oferuje układ SPV1050 przeznaczony do pozyskiwania energii fotowoltaicznej i termalnej w aplikacji bez transformatora. Jest to energooszczędny i wysokowydajny menedżer mocy. Zwiera przetwornicę podwyższająco-obniżającą, co umożliwia pracę ze źródłem energii o bardzo dużej rozpiętości napięcia od 150 mV (500 mV, 30 μA zimny start) do 18 V. Jego schemat blokowy został pokazany na rysunku 1.

Rysunek 1. Praca układu SPV1050 w konfiguracji Boost [1]

Źródło napięcia wejściowego jest dołączone do przetwornicy DC/DC, której napięcie wyjściowe VSTORE jest dołączone do wyprowadzenia STORE z dołączonym kondensatorem. Wyjście BATT_CHG sygnalizuje pracę przetwornicy DC/DC (aktywne w stanie niskim).

Wyjście BATT_CON sygnalizuje połączenie pomiędzy wyprowadzeniami STORE i BAT – ładowanie akumulatora (aktywne w stanie niskim). Element magazynujący energię – akumulator lub superkondensator, jest dołączony do wyprowadzenia BAT (o prądzie 70 mA maks.).

Automatyka nadzorowania napięcia na akumulatorze jest zdefiniowana przez zewnętrzne rezystory. Napięcie VEOC zawiera się w zakresie 2,6...5,3 V dla pełnego naładowania akumulatora (zabezpieczenie przepięciowe) oraz napięcie VUVP w zakresie 2,2...3,6 V (zabezpieczenie rozładowania).

Do wyprowadzenia STORE dołączone są regulatory LDO1 (1,8 V 200 mA) oraz LDO2 (3,3 V 200 mA) z indywidualnymi wejściami zezwalania.

Przetwornica DC/DC układu może być skonfigurowana do pracy w dwóch trybach [1]:

  • W konfiguracji Boost (wyprowadzenie CONF podłączone do źródła zasilania) układ wymaga do zimnego startu napięcia wejściowego VEN_TH=550 mV i 30 μA. Po naładowaniu akumulatora napięcie wejściowe może wynosić od 150 mV do VEOC. W zakresie napięcia wyjściowego 0≤VSTORE<2,6 V podwyższanie napięcia jest realizowane przez zintegrowaną wysokowydajną pompę ładunkową, podczas gdy stopień przetwornicy DC-DC pozostaje wyłączony.
  • W konfiguracji Buck-Boost (wyprowadzenie CONF podłączone do masy), układ scalony wymaga do zimnego startu napięcia wejściowego 2,6 V i 5 μA. Podczas pracy normalnej napięcie wejściowe może wynosić od 150 mV do 18 V.

Układ może znajdować się w jednym z trzech trybów:

  • tryb wyłączenia (shutdown) – przed pierwszym uruchomieniem lub gdy BATT_CONN=H;
  • tryb oczekiwania (standby) – wyłączona przetwornica DC/DC, BATT_CONN=L, BATT_CHG=H, VMPP<VEN_TH, LDO1,2_EN=L
  • tryb pracy normalnej (operating) – BATT_CONN=L, BATT_CHG=H, LDO1_EN=H lub LDO2_EN=H

Wewnętrzny algorytm MPPT o wysokiej dokładności może być używany do maksymalizacji mocy pobieranej z panelu fotowoltaicznego (PV) lub ogniwa Peltiera (TEG).

Płytki z układem ST1050

Jest dostępnych kilka płytek ewaluacyjnych z układem SPV1050. Producent układu oferuje kilka zestawów przeznaczonych różnym zastosowaniom [1]:

  • STEVAL-ISV019V1 – konfiguracja Boost, moduł zoptymalizowany do pozyskiwania energii z paneli fotowoltaicznych o parametrach: 0,5 V≤VMP≤2,5 V, 30 μA≤IMP≤20 mA. Ładuje akumulator do 4,25 V, zabezpieczenie rozładowania jest ustawione na wartość 3,7 V;
  • STEVAL-ISV020 V1 – konfiguracja Buck-Boost, zoptymalizowany do pozyskiwania energii z paneli fotowoltaicznych o parametrach: 2,6 V≤VMP≤9 V, 10 μA≤IMP≤20 mA. Ładuje akumulator do 4,25 V, zabezpieczenie rozładowania jest ustawione na wartość 3,7 V;
  • STEVAL-ISV021 V1 – konfiguracja Buck-Boost, zoptymalizowany do pozyskiwania energii z paneli fotowoltaicznych o parametrach (dla oświetlenia 200 lux): 8 V≤VMP≤9,8 V, 18 μA≤IMP≤20 μA. Ładuje akumulator do 4,25 V, zabezpieczenie rozładowania jest ustawione na wartość 2,75 V;
  • STEVAL-GPT001 V1 – zegarek z cienkowarstwowym panelem słonecznym i akumulatorem 3,7 V/100 mAh.

Są także dwa zestawy innych producentów, które omówimy w dalszej części artykułu.

Zestaw ewaluacyjny MIKROE-3814 Peltier Click firmy MikroElektronika

Płytka Peltier Click firmy MikroElektronika (Mikroe) jest wyposażona w układ SPV1050 pracujący w konfiguracji Boost (zgodny z aplikacją z rysunku 1). Do złącza BATT należy dołączyć akumulator 3,7 V (zakres pracy 2,2...5,3 V). Moduł jest zoptymalizowany do pracy z układem termoelektrycznego generowania energii elektrycznej TEG (Thermoelectric Generator) dołączonym do złącza VIN. TEG przekształca ciepło bezpośrednio w energię elektryczną zgodnie z efektem Seebecka. Najczęściej stosowana jest płytka (ogniwo, moduł) Peltiera. MPPT pracuje z ustawieniem 50% wejściowego napięcia. Na złącza wyprowadzone są wyjścia regulatorów LDO 1,8 V i 3,3 V (fotografia 1).

Fotografia 1. Płytka Peltier Click firmy MikroElektronika (Mikroe ) [4]

Nie ma wyprowadzonego wyjścia STORE. Bardzo utrudnia to obserwowanie pracy układu SPV1050. Wejścia LDO1_EN i LDO2_EN oraz wyjścia BATT_CHG i BATT_CONN mają dołączone rezystory podciągające do linii VCC złącza rozszerzeń. Oznacza to, że w celu włączenia LDO do tej linii trzeba dołączyć napięcie większe niż 0,5 V. Niestety, mogą pracować tylko oba LDO albo żaden. Do linii VCC dołączona jest dioda LED poprzez rezystor 470 Ω. Utrudnia to ocenę wydajności pozyskiwania energii przez moduł przy pracy samodzielnej.

Praca z płytką MIKROE-3814 Peltier Click

Do eksperymentów został zastosowany moduł Peltiera TEC1-12706 (MIKROE-3828) o mocy 50 W (przy różnicy temperatur 66°C), napięcie znamionowe 12 V (6 A) oraz powierzchnia 40×40×3,9 mm [4]. Moduły mają dołączone miękkie przewody długości 30 cm z teflonową izolacją. Przy podłączaniu i użytkowaniu modułu Peltiera z płytką Peltier Click należy zwrócić uwagę na polaryzację generowanego napięcia gdyż moduł nie zawiera zabezpieczenia przed odwrotnym dołączeniem biegunów. Moduł Peltiera ma dosyć małe rozmiary co utrudnia wymianę ciepła z otoczeniem. Wydaje się, że poprawę warunków pracy można uzyskać po dołączeniu radiatorów.

Zestaw ewaluacyjny Solar Power Manager Micro DFR0579 firmy DFRobot

DFR0579 firmy DFRobot to moduł zarządzania energią słoneczną wyposażony w układ SPV1050 [5]. W zestawie dostarczana jest płytka drukowana, kabelki oraz monokrystaliczny panel fotowoltaiczny (fotografia 2).

Fotografia 2. Zestaw ewaluacyjny Solar Power Manager Micro DFR0579 firmy DFRobot [5]

Układ SPV1050 pracuje w konfiguracji Boost, schemat konfiguracji układu został pokazany na rysunku 2.

Rysunek 2. Skonfigurowanie układu SPV1050 na płytce Micro Solar Power Manager DFR0579 [5]

Typowy układ pracy zestawu został pokazany na rysunku tytułowym [6]. Do wejścia SOLAR IN (0,5...4 V) trzeba dołączyć panel fotowoltaiczny z nominalnym napięciu 1...3 V. Automatyka MPPT pracuje z ustawieniem 75% wejściowego napięcia na nie obciążonym panelu. Przy konfiguracji BOOST układu SPV1050 maksymalne napięcie na wejściu SOLAR IN wynosi BAT IN + 0,3 V. Dla w pełni naładowanego akumulatora 3,7 V daje to 4,5 V. Moduł nie ma zabezpieczenia wejścia. Należy utrzymywać napięcie wejściowe poniżej 4 V aby nie nastąpiło zniszczenie układu SPV1050.

Na płytce jest zamontowany przycisk BOOT (S1), który po przyciśnięciu podaje napięcie z akumulatora (VBAT) na wejście SOLAR IN. Powoduje to przejście układu SVT1050 do trybu pracy normalnej i obniżenie wymaganego napięcia wejściowego do 0,15 V. Do Złącza BAT IN trzeba dołączyć akumulator 3,7 V, prąd ładowania do 70 mA (SOLAR IN) lub do 100 mA (USB IN). Złącze BAT IN jest zabezpieczone tranzystorem M1 przed odwrotną polaryzacją dołączenia akumulatora (rysunek 3). W takiej sytuacji świeci dioda REV (LD4).

Rysunek 3. Skonfigurowanie układów pomocniczych na płytce Micro Solar Power Manager [5]

Zabezpieczenie przeładowania jest ustawione na 4,2 V a rozładowania na 3,1 V. Na złączu OUT jest dostarczane regulowane napięcie 3,3 V 90 mA (dla napięcia BAT IN 3,7 V).

Moduł jest również wyposażony w gniazdko Micro-USB oraz układ ładowarki akumulatorów TP4057 (rysunek 3). Układ ma ustawiony rezystorem prąd ładowania na 100 mA (przy pomocy rezystora R8). Wyjście układu TP4057 jest dołączone bezpośrednio do akumulatora. Aby uniknąć konfliktów nie należy ładować akumulatora jednocześnie z dwóch źródeł (SOLAR IN). Ładowarka służy do szybkiego naładowania (lub doładowania) akumulatora. Powoduje to natychmiastowe rozpoczęcie pracy po dołączeniu panela fotowoltaicznego.

Na płytce są zamontowane dwie diody LED:

  • CHG USB (LD2, czerwona) – sygnalizuje obecność napięcia zasilania z gniazda USB (rozpoczęcie ładowania), po naładowaniu akumulatora przestaje świecić. Gdy nie ma dołączonego akumulatora to przy obecności napięcia zasilania z gniazdka USB dioda miga.
  • DONE (LD1, zielona) – zakończenie ładowania (4,2 V) i przejście do ładowania podtrzymującego (10% normalnego prądu ładowania).

Po odłączeniu napięcia wejściowego USB układ TP4057 przechodzi w stan niskiego poboru mocy z prądem upływu akumulatora poniżej 2 μA.

Należy zwrócić uwagę na pewne kwestie:

  • gdy do modułu podłączony jest tylko panel fotowoltaiczny bez akumulatora, wyjście OUT nie jest aktywne;
  • jeśli do wejścia SOLAR IN nie jest podłączony panel fotowoltaiczny, to wyjście OUT nie jest aktywne przy pierwszym dołączeniu akumulatora lub przy każdej jego wymianie. Krótkie naciśnięcie przycisku BOOT spowoduje podanie napięcia 3,3 V na wyjście OUT;
  • wyjście OUT zostanie natychmiast wyłączone, gdy wystąpi zwarcie lub przeciążenie. Po rozwiązaniu problemu trzeba krótko nacisnąć przycisk BOOT, aby ponownie aktywować pracę układu.

Praca z płytką DFR0579

W zestawie Solar Power Manager Micro DFR0579 razem z płytką dostarczany jest monokrystaliczny panel fotowoltaiczny AK50x50, 50×50 mm, 2 V 160 mA (nominalnie) [2]. Według dokumentacji, wraz ze wzrostem napięcia generowanego przez panel rośnie prąd ładowania akumulatora (odpowiednio): 1/2/3/4 V – 13/30/50/70 mA.

Próby przeprowadzono z płytką DFR0579 dołączoną do różnych paneli słonecznych. Panele umieszczone były za szybą w oknie z wystawieniem południowo-zachodnim w terenie częściowo ocienionym drzewami. Na początku został zastosowany panel monokrystaliczny dołączony do zestawu: napięcie obwodu otwartego Voc=2,4 V, prąd zwarciowy Isc=190 mA. W warunkach sporego zaciemnienia panel okazał się zbyt mało wydajny.

Następnie został zastosowany panel elastyczny z krzemu amorficznego – LL200-2.4-75 (PowerFilm) o rozmiarach 94,0×73,0×0,22 mm, Voc=3,7 V [7]. Panel jest przeznaczony do pracy we wnętrzach i ma dobre parametry w warunkach niskiego poziomu oświetlenia: 200 lux – 1,6 V; 0,181 mA (średnie Voc: 2,4 V, Isc: 0,2 mA), 1000 lux – 2,1 V; 0,904 mA (średnie Voc: 2,7 V, Isc: 1,2 mA). Przykład pracy w warunkach dużego poziomu oświetlenia z zastosowaniem akumulatora LI-Ion został pokazany pokazany na rysunku 4.

Rysunek 4. Impuls pomiarowy MPPT układu SPV1050

Przypisanie sygnałów: CH1 – Vin, CH2 – Vstore, CH3 – Vbat, CH4 – Vout. Na oscylogramie widoczny jest impuls pomiarowy MPPT. Po pomiarze napięcia Vin na nieobciążonym panelu fotowoltaicznym (2,8448 V) zostały przez MPPT ustawione warunki pracy z napięciem wejściowym na poziomie 70% wartości zmierzonej.

Rysunek 5. Reakcja układu SVP1050 na znaczne obniżenie oświetlenia

Przykład reakcji układu na znaczne obniżenie oświetlenia został pokazany na rysunku 5. Przy spadku napięcia Vstore poniżej progu odłączany jest akumulator oraz wyłączany jest regulator LDO 3,3 V. Kondensator dołączony do wyprowadzenia STORE dalej się rozładowuje. Przykład reakcji układu na duży wzrost poziomu oświetlenia, przy częściowo naładowanym akumulatorze, został pokazany na rysunku 6. Układ szybko doładował akumulator do napięcia granicznego i przeszedł w tryb podtrzymania z impulsowym doładowywaniem.

Rysunek 6. Reakcja układu SVP1050 na duży wzrost poziomu oświetlenia

Przeprowadzono próbę z zastosowaniem dwóch paneli elastycznych z krzemu amorficznego to LL200-2.4-75 (PowerFilm) połączonych równolegle. Jako element magazynujący energię został zastosowany superkondensator 0,35 F/5,2 V. Przy wysokim poziomie oświetlenia kondensator był ładowany szybko. Ale też szybko się rozładowywał przy niedużym obciążeniu – 10 kΩ na wyjściu Vout 3,3 V. Przykład zachowania układu w pochmurny dzień pokazuje rysunek 7. Przypisanie sygnałów: CH1 – Vin, CH2 – Vstore, CH3 – Vbat, CH4 – Vout.

Rysunek 7. Praca układu SPV1050 z kondensatorem 0,35 F w pochmurny dzień

Nawet tak nieduże obciążenie wyjścia powodowało niestabilne kluczowanie napięcia na wyjściu LDO 3,3 V. W tych warunkach pracy wymagana jest dużo większa pojemność superkondensatora.

Podsumowanie

Użycie płytki Peltier Click firmy MikroElektronika (Mikroe) samodzielnie, bez dołączenia zewnętrznego napięcia do złącza VCC okazało się niemożliwe. Po dołączeniu modułu Peltiera do wejścia układu scalonego SPV1050 okazało się, że uzyskiwane napięcia wejściowe są zbyt niskie aby układ rozpoczął pracę. Konieczne będą próby z lepszym odprowadzaniem/doprowadzaniem ciepła do modułu Peltiera.

Znacznie lepiej przebiegły próby z modułem DFR0579 firmy DFRobot. Przy naładowanym akumulatorze zestaw z dwoma panelami fotowoltaicznym w słoneczne dni pracował poprawnie. Jednak pochmurne dni (a takie są teraz typowe w Polsce w sezonie jesienno-zimowym) spowodowały konsekwentne rozładowywanie akumulatora. Dołączenie superkondensatora o stosunkowo małej pojemności 0,35 F i małym obciążeniu 10 kΩ spowodowało niestabilną pracę układu SPV1050. Co więcej wymagany jest superkondensator o wysokim napięciu pracy – ponad 5 V, a obecnie są one relatywnie drogie.

Henryk A. Kowalski
Instytut Informatyki
Politechnika Warszawska

Wybrane artykuły kursu „Systemy dla Internetu Rzeczy” w miesięczniku „Elektronika Praktyczna”:
[S49] Pozyskiwanie energii słonecznej, śledzenie maksymalnego punktu mocy (MPPT), EP 6/2021
[S51] Pozyskiwanie energii słonecznej – układ BQ25570, EP 8/2021
[S55] Zestaw ewaluacyjny EVK10330 firmy E-peas pozyskiwania energii słonecznej, EP12/2021

Literatura:
[1] SPV1050 Ultra low power energy harvester and battery charger with embedded MPPT and LDOs, ST Microelectronics, https://bit.ly/3F47euz
[2] Ultralow power energy harvester and battery charger 6,0, DS10044, 12 Oct 2021, ST Microelectronics, https://bit.ly/3pYBO4m
[3] PELTIER CLICK PID: MIKROE-3814, MikroElektronika, https://bit.ly/3JOeez9
[4] Thermoelectric Peltier Modules Peltier Element TEC1-12706, MIKROE-3828, https://bit.ly/335JWae
[5] Solar Power Manager Micro (2 V 160 mA Solar Panel Included), DFR0579, DFRobot, https://www.dfrobot.com/product-1781.html
[6] Solar Power Manager Micro SKU DFR0579, DFRobot, https://bit.ly/3GfVNRy
[7] Solar Panel LL200-2.4-75, PowerFilm, https://bit.ly/3xKWn6r
Artykuł ukazał się w
Elektronika Praktyczna
styczeń 2022
Elektronika Praktyczna Plus lipiec - grudzień 2012

Elektronika Praktyczna Plus

Monograficzne wydania specjalne

Elektronik listopad 2025

Elektronik

Magazyn elektroniki profesjonalnej

Raspberry Pi 2015

Raspberry Pi

Wykorzystaj wszystkie możliwości wyjątkowego minikomputera

Świat Radio listopad - grudzień 2025

Świat Radio

Magazyn krótkofalowców i amatorów CB

Automatyka, Podzespoły, Aplikacje listopad - grudzień 2025

Automatyka, Podzespoły, Aplikacje

Technika i rynek systemów automatyki

Elektronika Praktyczna listopad 2025

Elektronika Praktyczna

Międzynarodowy magazyn elektroników konstruktorów

Elektronika dla Wszystkich grudzień 2025

Elektronika dla Wszystkich

Interesująca elektronika dla pasjonatów