Lampowy wzmacniacz stereofoniczny. Single ended, bez globalnej pętli sprzężenia zwrotnego

Lampowy wzmacniacz stereofoniczny. Single ended, bez globalnej pętli sprzężenia zwrotnego
Pobierz PDF Download icon

Wzmacniacze lampowe cieszą się ogromną popularnością. Opisana w artykule konstrukcja jest specyficznym, a jednocześnie najbardziej purystycznym przedstawicielem gatunku. We wzmacniaczu wykorzystano tylko triody, zarówno w stopniach napięciowych jak i w końcówce mocy. Wzmacniacz nie ma globalnej pętli sprzężenia zwrotnego, a rozwiązaniami zastosowanymi w torze audio przypomina konstrukcje z lat trzydziestych ubiegłego stulecia. Rekomendacje: łatwy w budowie wzmacniacz lampowy, który pomimo prostoty konstrukcji ma dźwięk najwyższej jakości pozwalając cieszyć się „lampowym brzmieniem” muzyki.

Podstawowe parametry:
  • Konstrukcja wyłącznie na triodach, bez globalnej pętli sprzężenia zwrotnego.
  • Niewielka liczba komponentów, łatwa konstrukcja wzorowana na wzmacniaczach z lat 30.
  • Zasilacz z komponentów półprzewodnikowych.
  • Elementy montowane na chassis, płytkach zasilacza i wzmacniacza.
  • Zasilanie 230 V AC/100 VA.
  • Moc wyjściowa ok. 2×2,5 W/8 Ω.

 

UWAGA: we wzmacniaczu występują wysokie niebezpieczne dla życia napięcia oraz wysoka temperatura, dlatego uruchamianie należy przeprowadzić z zachowaniem szczególnej ostrożności.

We wzmacniaczu zastosowano po dwie lampy na kanał. W stopniu wzmocnienia napięciowego pracuje popularna, podwójna trioda małej mocy 6H8C, a w stopniu mocy bezpośrednio żarzona trioda 6C4C. Zastosowane lampy są rosyjskimi odpowiednikami lamp amerykańskich 6C4C jest odpowiednikiem 6B4G (ewentualnie 6A3, która jest ma te same parametry, ale inny cokół) oraz 6H8C – 6SN7. Wygląd lamp oraz rozmieszczenie ich wyprowadzeń lamp pokazano na rysunku 1.

Rysunek 1. Lampy 6C4C i 6H8C oraz rozmieszczenie ich wyprowadzeń

Taka obsada lamp umożliwia wykonanie niezbyt skomplikowanego elektrycznie wzmacniacza o mocy około 2,5 W pracującego w układzie SE tj. z pojedynczym elementem wzmacniającym (niestety, skrót SE nie doczekał się sensownego polskiego tłumaczenia).

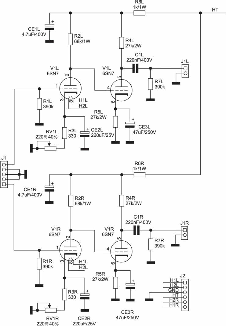
Konstrukcyjnie wzmacniacz podzielono na dwa bloki: wzmacniacza wstępnego, którego zadaniem jest wzmocnienie sygnału audio do poziomu wymaganego do wysterowania lamp mocy oraz zasilacza. Schemat ideowy wzmacniacza wstępnego zamieszczono na rysunku 2. Elementy kanału lewego mają oznaczenia zakończone literą L, natomiast kanału prawego literą R. Elementy wspólne obu kanałów nie mają dodatkowych oznaczeń.

Rysunek 2. Schemat ideowy wzmacniacza wstępnego

Sygnał wejściowy z gniazda CON1/2, poprzez przełącznik wejść S1, jest doprowadzony do potencjometru regulacji głośności RV1L/R, a stąd do płytki złącza J1 wzmacniacza wstępnego. Dalej, bez kondensatora separującego składową stałą (praktycznie wszystkie urządzenia mają separację, więc nie ma sensu jej powielać) na siatkę sterującą triody V1L. Pracuje ona w układzie polaryzacji automatycznej, do wytworzenia ujemnego napięcia na siatce sterującej jest wykorzystywany spadek napięcia, który wywołuje przepływ prądu anodowego przez rezystor katodowy R3L+RV1L. Aby uzyskać jak największe wzmocnienie stopnia dla składowej zmiennej, zestaw R3L+RV1L jest zbocznikowany kondensatorem elektrolitycznym CE2L. Powoduje to zmniejszenie lokalnego sprzężenia zwrotnego, jakie powstaje po zastosowaniu rezystora katodowego. Rezystor R6l z kondensatorem CE1L zapewnia dodatkową filtrację zasilania stopni wzmacniających. Wzmocniony w pierwszym stopniu sygnał wysterowuje drugą triodę lampy V1L pracującej w identycznym układzie. Z drugiego stopnia, poprzez kondensator separujący C1L, jest sterowana jest lampa końcowa V2L. W obwód anody lampy V2L jest włączony transformator głośnikowy dopasowujący wysoką impedancję obciążenia z jaką pracuje lampa, do niskiej impedancji współczesnych głośników. W modelu jest to transformator Ra=2,5 kΩ/Robc=8 Ω, ale nic nie stoi na przeszkodzie, aby zamówić inny transformator dopasowany do posiadanych głośników. Można też wykorzystać dowolny inny transformator o Ra=2,5-3 kΩ.

Paradoksem układów lampowych bywa, to że sam wzmacniacz ma prostą topologię, w przeciwieństwie do układów zasilania. Szczególnie jest to widoczne we wzmacniaczach SE, gdzie jest konieczne dostarczenie napięcia anodowego o minimalnym poziomie przydźwięku, a przy braku sprzężenia zwrotnego zmniejszającego poziom zakłóceń, wymagania są jeszcze wyższe.

W klasycznych układach z ubiegłego stulecia problem odpowiedniej filtracji rozwiązywano stosowaniem wielostopniowych układów filtracji LC opartych o kondensatory elektrolityczne o dostępnej wtedy pojemności rzędu 10…47 µF oraz dławików o indukcyjności kilku-kilkudziesięciu Henrów. Dławik pomimo prostej konstrukcji jest elementem kłopotliwym w użyciu, nie tylko ze względu na koszt i wymiary, ale przede wszystkim na generowane pole rozproszenia, które może indukować się w transformatorach wyjściowych powodując słyszalny przydźwięk sieciowy. Uniknięcie wpływu rozproszonego pola wymaga stosowania ekranów magnetycznych lub oddalania i odpowiedniego rozmieszczenia elementów indukcyjnych. Współcześnie z bardzo dobrym skutkiem, dławik może zostać wyeliminowany przez układ aktywnej filtracji zasilania oparty o tranzystor MOSFET.

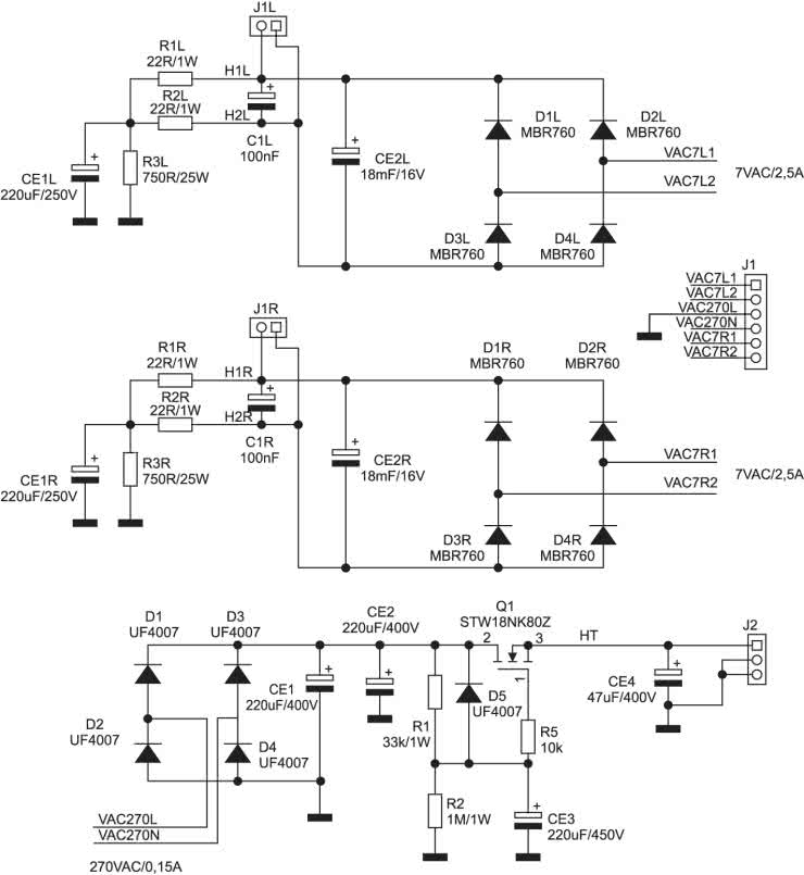
Drugim źródłem problemów jest obwód żarzenia. W modelu zastosowano lampę 6C4C, która jest żarzona bezpośrednio, tzn. katodą jest w niej skrętka grzejna. Taki sposób żarzenia wymaga dobrego symetryzowanego przemiennego źródła żarzenia, aby przydźwięk przenikający z grzejnika nie stał się sygnałem użytecznym. Konieczne jest stosowanie potencjometrów symetryzujących o sporej mocy (dzisiaj trudnodostępne) i każdorazowa regulacja poziomu przydźwięku po wymianie lamp mocy. Taki sposób żarzenia praktycznie sprawdza się przy zastosowaniu lamp 2A3, które są odpowiednikami 6C4C, ale o napięciu żarzenia 2,5 V i prądzie żarzenia 2,5 A. W wypadku 6C4C żarzonej z 6,3 V/1 A po wielu próbach praktycznych można stwierdzić, że znacznie łatwiej uniknąć przydźwięku, gdy zasila się grzejnik odfiltrowanym napięciem stałym. Można wtedy także zrezygnować z regulowanej symetryzacji zastępując ją stałym dzielnikiem rezystorowym. Schemat zasilacza przedstawia rysunek 3.

Rysunek 3. Schemat ideowy zasilacza

Jak wspomniano, napięcia żarzenia lamp są prostowane przez diody Schotky’ego D1x…D4x, filtrowane przez CE2x oraz symetryzowane przez rezystory R1x/R2x. Duża pojemność kondensatora CE2 oprócz poprawy filtracji zapewnia łagodne narastanie napięcia żarzenia eliminując rozbłyski grzejnika podczas załączania. Rezystor R3x wraz z kondensatorem CE1x stanowi obwód polaryzacji automatycznej lampy mocy. Warto zadbać, aby CE1x nie był elementem „przypadkowym” z niepewnego źródła, gdyż ma on bezpośredni wpływ na jakość wzmacniacza. Polecam kondensatory renomowanych firm, najlepiej w wykonaniu klimatycznym 105’C, gdyż w konstrukcjach lampowych przeważnie utrzymuje się wysoka temperatura. Rezystor R3x ze względu na traconą na nim moc wymaga dodatkowego chłodzenia i jest umieszczony na wspólnym radiatorze z tranzystorem Q1. Ze względu na polaryzację automatyczną konieczne było odseparowanie obwodów żarzenia lamp dla każdego kanału.

Zasilacz napięcia anodowego jest wspólny i składa się z mostka prostowniczego na szybkich diodach D1…D4 typu UF4007, kondensatorów filtrujących CE1/CE2 oraz obwodu filtracji aktywnej z tranzystorem Q1 typu STW18NK80Z. Kondensator CE3 zapewnia łagodny start zasilacza anodowego eliminując konieczność opóźnianego załączania napięcia anodowego. Ze względu na wydzielane ciepło tranzystor Q1 jest montowany na radiatorze.

Montaż wzmacniacza

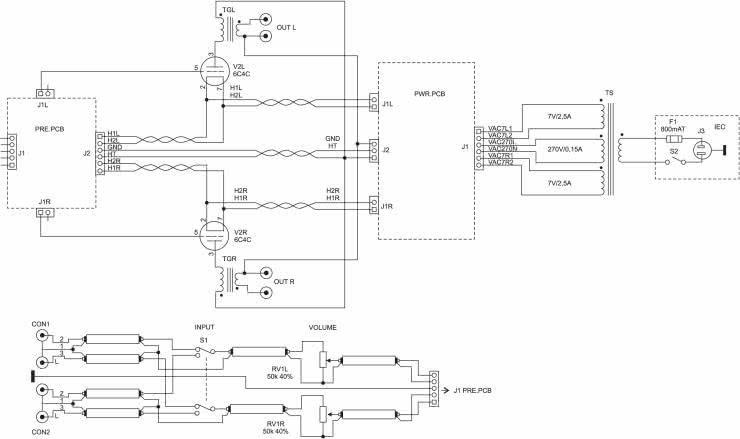
Wzmacniacz składa się z dwóch płytek drukowanych, które jednak nie zawierają wszystkich jego elementów. Ze względów mechanicznych oraz z uwagi na wysokie temperatury lamp, elementy, takie jak: transformatory głośnikowe, transformator zasilający, podstawki lamp, lampy i gniazda połączeniowe montowane są poza płytkami drukowanymi. Schemat montażowy pokazano na rysunku 4.

Rysunek 4. Schemat montażowy wzmacniacza
Rysunek 5. Schemat montażowy przedwzmacniacza

Montaż należy podzielić na dwa etapy. W pierwszej kolejności montujemy płytki drukowane przedwzmacniacza i zasilacza. Kolejność montażu jest typowa: najpierw montujemy zwory, małe rezystory, gniazda, kondensatory, podstawki, przy których montażu należy bezwzględnie zachować położenie poziome (równolegle do płytki drukowanej). Inaczej po włożeniu lamp może okazać się, że lampy są „krzywe’ co nie bardzo psuje wygląd zmontowanego układu. Wszystkie rezystory o mocy większej niż 0,5 W, należy koniecznie oddalić od powierzchni płytki drukowanej, aby umożliwić odprowadzenie ciepła. W płytce przewidziano kilkanaście otworów umożliwiających cyrkulację powietrza wokół lamp i nagrzewających się elementów. Zmontowaną płytkę przedwzmacniacza przedstawia fotografia 6. Dla wygody regulacji potencjometry RV1L/R są wlutowane do płytki od strony druku.

Fotografia 6. Zmontowana płytka przedwzmacniacza

Po kontroli wizualnej montażu i upewnieniu się, że nie ma zwarć oraz prawidłowym rozmieszczeniu elementów można przystąpić do montażu płytki zasilacza. Jego schemat montażowy pokazano na rysunku 7.

Rysunek 7. Schemat montażowy zasilacza

Tutaj podobnie: montujemy wszystkie elementy „niskie”, później złącza i diody prostownicze MBR ze zwróceniem uwagi, aby nie stykały się wkładkami radiatorowymi. Do płytki na tym etapie nie montujemy tranzystora Q1 i rezystorów R3R/R3L. Jeszcze raz dokładnie sprawdzamy jakość montażu. W układach lampowych istnieje duże prawdopodobieństwo, że przy zwarciu lub innym błędzie montażowym, ze względu na wysokie napięcia i prądy, straty będą spore (tzn. kosztowne). Zmontowaną wstępnie płytkę zasilacza pokazano na fotografii 8.

Fotografia 8. Wstępnie zmontowana płytka zasilacza

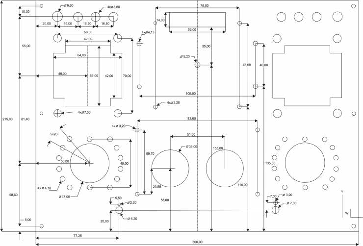
Drugim etapem montażu jest przygotowanie obudowy i rozmieszczenie w niej wszystkich elementów. W modelu obudowa składa się z dwóch blach górnej pełniącej rolę płyty montażowej, na której spoczywają wszystkie elementy wzmacniacza oraz dolnej – osłonowej, zakrywającej obwody elektryczne wzmacniacza. Obie blachy wspierają się na ramce wykonanej z płyty MDF/HDF i oklejonej naturalnym fornirem. Propozycję wykonania płyty montażowej pokazano na rysunku 9.

Rysunek 9. Otworowanie blachy montażowej

Blacha osłonowa jest ma te same wymiary, jednak wykonano w niej jedynie otwory wentylacyjne w okolicy lamp i zasilacza. Uwaga: w zależności od posiadanych transformatorów, osłon i gniazd lamp konieczne może okazać się wykonanie korekt otworowania. Po wykonaniu otworów blachę należy zabezpieczyć antykorozyjnie najlepiej przez malowanie proszkowe.

Jeżeli blacha jest gotowa należy przystąpić do montażu końcowego. W pierwszej kolejności montujemy na 5 mm dystansach M4 podstawki lamp „kluczem” w kierunku frontu obudowy. Następnie montujemy słupki dystansowe M3 o długości 20 mm w miejscu otworów mocujących płytkę przedwzmacniacza. Kolejno montujemy słupki dystansowe M3 o długości 10 mm w miejscu otworów mocujących płytkę zasilacza,

montujemy gniazda, potencjometr i przełącznik wejść. Do połączenia ekranów wykorzystałem małą łączówkę, co ułatwia „opanowanie” sytuacji. Teraz montujemy transformatory głośnikowe, śrubę M5×60 mocującą transformator zasilający. Przykręcamy go (od strony transformatorów głośnikowych) nie zapominając o gumowej podkładce pod toroid i metalowej płytce pod nakrętkę. Przewody uzwojeń wtórnych przewlekamy pod spód wzmacniacza i zaciskamy we wtyku KK396_6PIN zgodnie ze schematem. Na przewodach uzwojenia pierwotnego zaciskamy konektory 6,3 mm oraz przygotowujemy osłonę transformatora z wyciętym otworem pod zespolone gniazdo IEC. Do przewodu ochronnego transformatora dolutowujemy 20 cm odcinek przewodu ochronnego w żółto-zielonej izolacji, który przeprowadzamy pod obudowę mocując go do blachy obudowy. Montujemy osłonę w skorygowanych do jej rozmiarów otworach, okablowujemy gniazdo IEC zgodnie ze schematem i ze zwróceniem uwagi na niezawodne połączenia przewodów ochronnych z wyprowadzeniem gniazda IEC.

Przygotowujemy kawałek kątownika aluminiowego o wymiarach 20 mm×40 mm×2 mm. Będzie on pełnił funkcję radiatora. Do jego mocowania do obudowy wykorzystujemy otwory i śruby transformatorów głośnikowych. Po zamontowaniu go w obudowie i dopasowaniu do otworów osłony transformatora montujemy wstępnie płytkę zasilacza i trasujemy otwory mocujące pod rezystory R3L/R3R i tranzystor Q1. Po wykonaniu otworów w kątowniku, wlutowujemy rezystory R3L/R i tranzystor Q1, przymierzamy i korygujemy ich położenie unikając niepotrzebnych naprężeń. Przed montażem płytki zasilacza, pokrywamy powierzchnie styku komponentów z radiatorem pastą termoprzewodzącą a pod tranzystor Q1 dodatkowo stosujemy podkładkę izolacyjną.

Montujemy płytkę przedwzmacniacza i wykonujemy okablowanie zgodnie z rys. 4. pamiętając o odpowiedniej izolacji przewodów napięcia anodowego i przekroju przewodów żarzenia, przewody sygnałowe musza być ekranowane, przewody żarzenia musza być skręcone w celu minimalizacji pola rozproszenia.

Zmontowany, przygotowany do uruchomienia wzmacniacz pokazano na fotografii 10.

Fotografia 10. Zmontowany, przygotowany do uruchomienia wzmacniacz

Uruchomienie

Poprawnie zmontowany wzmacniacz w zasadzie nie wymaga uruchamiania. Przed pierwszym włączeniem, potencjometry regulacji głośności ustawiamy w położeniu środkowym i nie wkładamy lamp w podstawki. Jeżeli dysponujemy autotransformatorem, to warto użyć go podczas uruchamiania stopniowo zwiększając napięcie zasilania aż do wartości znamionowej. We wzmacniaczu powinno występować napięcie żarzenia o wartości ok. 7 V DC mierzone bezpośrednio pomiędzy doprowadzeniami 2 i 7 podstawek lamp mocy oraz napięcie anodowe o wartości 300…320 V DC mierzone na wyprowadzeniach transformatorów głośnikowych względem masy. Jeżeli nic nie budzi naszych wątpliwości, możemy wzmacniacz wyłączyć i odczekać do zaniku napięć zasilających.

Przed montażem lamp w podstawkach warto sprawdzić ich sprawność i dobrać w pary, aby nie powstały rozbieżności pomiędzy kanałami. Różnice emisji i nachyleń charakterystyk nie powinny przekraczać 5%.

Podłączamy sztuczne obciążenie 8 Ω/5 W do wyjść wzmacniacza, ustawiamy potencjometr głośności na minimum. Ponownie złączamy wzmacniacz z zainstalowanymi lampami i sprawdzamy obecność napięć żarzenia (6,3 V DC ±10%), anodowego 290…320 V DC oraz napięć na katodach V2L/R względem masy (powinny one zawierać się w przedziale 45 V ±10%). Po ok. 30-minutowym rozgrzaniu wzmacniacza ponownie sprawdzamy napięcia. Jeżeli wszystko jest w porządku, możemy wzmacniacz uznać za uruchomiony. Jeżeli mamy analizator zniekształceń lub kartę muzyczną PC z odpowiednim oprogramowaniem, możemy potencjometrami w RV1L/R ustawić najniższy poziom zniekształceń nieliniowych. Można również spróbować ocenić poziom zniekształceń za pomocą oscyloskopu, chociaż raczej jest to metoda zgrubna i może jedynie służyć do oceny poprawności kształtu sygnału wyjściowego. Teraz pozostaje już tylko dołączyć wzmacniacz do docelowego zestawu audio i cieszyć się „brzmieniem lampowym”.

Adam Tatuś

Wykaz elementów: Wzmacniacz
Rezystory:
  • R1L, R1R, R7L, R7R: 390 kΩ (R0.4, metalizowany)
  • R2L, R2R: 68 kΩ/1 W (R0.6, metalizowany)
  • R3L, R3R: 330 Ω (R0.4, metalizowany)
  • R4L, R4R, R5L, R5R: 27 kΩ/2 W (R0.6, metalizowany)
  • R6L, R6R: 1 kΩ/1 W (R0.6, metalizowany)
  • RV1L, RV1R: 220 Ω (potencjometr montażowy, poziomy)
Kondensatory:
  • C1L, C1R: 220 nF/400 V (CSCR300x100; MKSE, MKP lub podobny)
  • CE1L, CE1R: 4,7 µF/400 V
  • CE2L, CE2R: 220 µF/25 V
  • CE3L, CE3R: 47 µF/250 V
Półprzewodniki:
Pozostałe:
  • J1: Złącze KK 254 poziome, kompletne
  • J2: Złącze KK 396 poziome, kompletne
  • J1L, J1R: Złącze KK 254 poziome, kompletne
  • V1L, V1L, V1R, V1R: Lampa 6SN7/6H8C z podstawką do druku
Zasilacz
Rezystory:
  • R1: 33 kΩ/1 W (R0.5, metalizowany)
  • R2: 1 MΩ/1 W (R0.5, metalizowany)
  • R5: 10 kΩ (R0.4, metalizowany)
  • R1L, R1R, R2L, R2R: 22 Ω/1 W (R0.6, metalizowany)
  • R3L, R3R: 750 Ω/25 W (TO-220R, Caddock MP930 1%)
Kondensatory:
  • C1L, C1R: 100 nF (SMD 1206)
  • CE1, CE2: 220 µF/400 V (kondensator elektrolityczny SNAPIN 30 mm, 105°C)
  • CE3: 220 µF/450 V (kondensator elektrolityczny SNAPIN 30 mm, 105°C)
  • CE4: 47 µF/400 V (kondensator elektrolityczny SNAPIN 20 mm, 105°C)
  • CE1L, CE1R: 220 µF/250 V (kondensator elektrolityczny SNAPIN 20 mm, 105°C)
  • CE2L, CE2R: 18 mF/16 V (kondensator elektrolityczny SNAPIN 30 mm, 105°C)
Półprzewodniki:
  • D1…D5: UF4007
  • D1L…D4L, D1R…D4R: MBR760 (TO-220)
  • Q1: STW18NK80Z (TO-247)
Pozostałe:
  • J1: Złącze KK 396 pionowe, kompletne
  • J2: Złącze KK 396 pionowe, kompletne
  • J1L, J1R: Złącze KK 396 pionowe, kompletne

    Elementy montowane poza płytkami:
  • IEC: Gniazdo IEC zespolone z wyłącznikiem i oprawą bezpiecznika
  • V2L/R: Lampy 6C4C z podstawkami octal do obudowy
  • CON1/R: Gniazda RCA komplet
  • S1: Przełącznik dwupozycyjny, dwusekcyjny, dźwigienkowy
  • RV1L/R: Potencjometr stereofoniczny 2×50 kΩ (logarytmiczny)
  • Gniazda głośnikowe (komplet)
  • TGL/TGR: Transformator głośnikowy (Ra=2,5/3 kΩ, Roc zależnie od wymagań, Pwy 5 W, Ia=60 mA)
  • TS: Transformator sieciowy toroidalny (100 VA; 2×7 V/2,5 A; 270 V/0,15 A; wersja audio)
Artykuł ukazał się w
Elektronika Praktyczna
styczeń 2012
DO POBRANIA
Pobierz PDF Download icon
Materiały dodatkowe
Elektronika Praktyczna Plus lipiec - grudzień 2012

Elektronika Praktyczna Plus

Monograficzne wydania specjalne

Elektronik listopad 2025

Elektronik

Magazyn elektroniki profesjonalnej

Raspberry Pi 2015

Raspberry Pi

Wykorzystaj wszystkie możliwości wyjątkowego minikomputera

Świat Radio listopad - grudzień 2025

Świat Radio

Magazyn krótkofalowców i amatorów CB

Automatyka, Podzespoły, Aplikacje listopad - grudzień 2025

Automatyka, Podzespoły, Aplikacje

Technika i rynek systemów automatyki

Elektronika Praktyczna listopad 2025

Elektronika Praktyczna

Międzynarodowy magazyn elektroników konstruktorów

Elektronika dla Wszystkich grudzień 2025

Elektronika dla Wszystkich

Interesująca elektronika dla pasjonatów