Retro wzmacniacz mocy z tranzystorami germanowymi

Retro wzmacniacz mocy z tranzystorami germanowymi

Układy retro wykonane z zastosowaniem elementów z początków ery elektroniki cieszą się niesłabnącą popularnością. Przykładami mogą być kopie lub własne opracowania wzmacniaczy bazujących na lampach elektronowych. Wiele osób obawia się pracy z wysokimi napięciami o wartości setek woltów lub problemów związanych z samodzielnym wykonaniem bądź wysokim kosztem zakupu niezbędnych lamp, transformatorów głośnikowych czy zasilających. Opisany wzmacniacz, zbudowany z użyciem (jeszcze względnie łatwo dostępnych na aukcjach internetowych) tranzystorów germanowych AD161/162, może stać się pierwszym krokiem w technice retro, bez nadwyrężania budżetu lub obawy o bezpieczeństwo.

Podstawowe parametry:
  • moc wyjściowa: 2...4 W (głośnik 4 Ω), 2...3 W (głośnik 8 Ω),
  • pasmo przenoszenia: 40 Hz...20 kHz,
  • poziom zniekształceń harmonicznych: 5%,
  • napięcie zasilania: 9...18 V (patrz tekst).

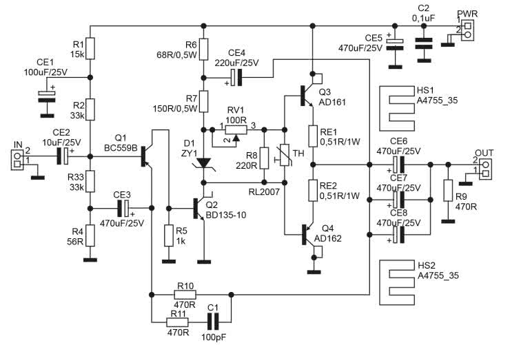
Zaprezentowany wzmacniacz mocy może być tranzystorowym odpowiednikiem konstrukcji opartej na lampach E(P)CL82 lub E(P)CL86 o mocy ok. 2...4 W. Schemat układu pokazano na rysunku 1.


Rysunek 1. Schemat wzmacniacza

Konstrukcja wzmacniacza bazuje na rozwiązaniu udostępnionym przez nieistniejącą już firmę Telefunken w piątym tomie „Informatora Radiowo-Warsztatowego”, w rozdziale „Wzmacniacze m.cz. z tranzystorami komplementarnymi” (rysunek 340, strona 236, WKŁ, wydanie z 1974 r.). Układ został wybrany ze względu na prostotę, łatwo dostępne elementy oraz brak transformatorów sterujących czy głośnikowych, przeznaczonych do układów tranzystorowych. Schemat został poddany niewielkim modyfikacjom, tak aby dostosować elementy do aktualnie dostępnych na rynku oraz dopasować poziomy sygnałów do standardów spotykanych we współczesnym sprzęcie audio.

Wzmacniacz mocy składa się tylko z trzech stopni wzmocnienia. Sygnał wejściowy doprowadzony jest do złącza IN, gdzie – po separacji składowej stałej przez CE2 – trafia do stopnia wzmocnienia wstępnego z tranzystorem Q1. Blok ten jest sprzężony bezpośrednio z tranzystorem Q2 stopnia sterującego, odpowiadającego za wysterowanie komplementarnej końcówki mocy z tranzystorami Q3, Q4. CE4 jest elementem sprzężenia dynamicznego bootstrap. Tranzystory końcowe pracują z niewielkim prądem spoczynkowym ok. 10 mA, wpływającym na zmniejszenie zniekształceń skrośnych (klasa AB). Obwód regulacji prądu spoczynkowego składa się z diody Zenera D1 o spadku napięcia ok. 0,7...0,8 V oraz dzielnika RV1, R8, TH i rezystorów emiterowych RE1,2.

Potencjometr RV1 odpowiada za ustalenie prądu spoczynkowego końcówki mocy, a termistor TH 50 Ω – za kompensację termiczną jego wartości. Jest to już rozwiązanie praktycznie niespotykane we współczesnych wzmacniaczach, gdzie kompensacja opiera się na zastosowaniu diod lub tranzystorów sprzężonych termicznie lub wręcz wykonanych w strukturze tranzystorów mocy. Należy pamiętać, że tranzystory germanowe mają znacznie niższe napięcie Ube (rzędu 0,2...0,3 V) w porównaniu do tranzystorów krzemowych (0,6...0,7 V), co wymusza nieco nietypowe wartości elementów w obwodzie kompensacji. Jako termistor zastosowano model RL2007-32.8-59-D1 firmy Amphenol Thermometrics, dostępny u większości dużych dystrybutorów elementów elektronicznych. Nie należy lekceważyć roli tego niepozornego elementu, gdyż tranzystory germanowe mają znacznie węższy zakres dopuszczalnej temperatury pracy struktury – w przypadku AD161/162 wynosi on maksymalnie 90°C, a także silną zależność parametrów od temperatury, w porównaniu do tranzystorów krzemowych, co już przy niewielkiej mocy strat, wynoszącej tylko 4 W, może doprowadzić do szybkiego uszkodzenia w przypadku nieprawidłowej kompensacji. Tranzystory Q3, Q4 umieszczone są na radiatorach HS1, 2 wykonanych z typowego profilu A4755 o długości 35 mm. Montaż tranzystorów odbywa się bezpośrednio na radiatorze, bez podkładek izolacyjnych, a tylko na cienkiej warstwie pasty termoprzewodzącej w celu poprawienia kontaktu termicznego. Obudowy tranzystorów AD161/162 typu SOT-9 do złudzenia przypominają obudowy TO-66 polskich tranzystorów krzemowych BD254/255 lub BD354/355, ale różnią się kilkoma wymiarami i nie można niestety bezpośrednio zastosować podkładek lub radiatorów do nich przeznaczonych.

Do poprawnej kompensacji temperaturowej niezbędne jest umieszczenie termistora TH pomiędzy radiatorami oraz jego dodatkowe zaizolowanie kawałkiem cienkościennej rurki termokurczliwej wypełnionej pastą termoprzewodzącą. Należy pamiętać, że obudowy tranzystorów połączone są z kolektorami i w związku z tym na radiatorze Q3 występuje potencjał zasilania, a na Q4 – masa układu. Równolegle połączone kondensatory CE6, 7, 8 zapewniają separację składowej stałej od głośnika, ich wartość dobrana jest tak, aby zapewnić przenoszenie niskich częstotliwości od ok. 40 Hz (w przypadku głośnika 4 Ω). Dla poprawy parametrów wzmacniacz objęty jest sprzężeniem zwrotnym. Należy pamiętać, że układ nie jest wyposażony w zabezpieczenia przeciwzwarciowe i przeciążeniowe, zwarcie zacisków głośnika może zatem zakończyć się uszkodzeniem tranzystorów mocy. Głośnik podłączony jest do złącza OUT, a zasilanie – do gniazda PWR. Wzmacniacz pracuje poprawnie w zakresie 9...18 V przy obciążeniu 4 Ω, zalecam jednak nieco niższe napięcie 9...15 V, aby nie zwiększać strat w końcówce. Przy obciążeniu 8 Ω można korzystać z wyższego napięcia zasilania (15...18 V). Dobrze byłoby, aby napięcie pochodziło z zasilacza stabilizowanego, np. LM7815/LM7818. Osiągana moc, w zależności od warunków, zawiera się w zakresie 2...4 W przy zastosowaniu głośnika 4 Ω lub 2...3 W przy 8 Ω (dane dotyczą pasma przenoszenia 40 Hz...20 kHz i zniekształceń poniżej 5%).

Dla uproszczenia montażu i uruchomienia wszystkie elementy końcówki mocy, włączając tranzystory mocy Q3, 4 wraz z ich radiatorami, umieszczone są na płytce drukowanej. Rozmieszczenie elementów pokazano na rysunku 2, a zmontowany moduł – na fotografii tytułowej.

Rysunek 2. Rozmieszczenie elementów na płytce wzmacniacza

Układ złożony ze sprawdzonych elementów działa po włączeniu zasilania, ale wymaga wyregulowania prądu spoczynkowego. Pierwsze uruchomienie należy wykonać z użyciem zasilacza laboratoryjnego z ograniczeniem prądowym ustawionym na 100 mA oraz przy obniżonym do 9 V napięciu zasilania. Do wyjścia wzmacniacza podłączamy rezystor 8 Ω/10 W, krótkim przewodem zwieramy wejście IN, potencjometr RV1 ustawiamy na minimum prądu spoczynkowego (zwarte wyprowadzenia 1–2). Po włączeniu zasilania kontrolujemy w punkcie połączenia rezystorów emiterowych RE1, 2 obecność napięcia zbliżonego do połowy napięcia zasilania. Następnie przełączając woltomierz pomiędzy emitery tranzystorów mocy, ustawiamy prąd spoczynkowy na 10 mA, co odpowiada napięciu ok. 10,2 mV. Jeżeli wszystko działa poprawnie, do wyjścia podłączamy oscyloskop, a do wejścia generator sinusoidalnego sygnału testowego. Zwiększając poziom sygnału testowego, na wyjściu powinniśmy obserwować czysty, niezniekształcony sygnał, a zwiększając napięcie zasilania do 15...18 V, możemy zmierzyć osiągalną moc wyjściową. Co kilka minut obserwujemy zachowanie się prądu spoczynkowego, który nie powinien zmienić się o więcej niż 20%. Sprawdzamy także temperaturę radiatorów tranzystorów – ta nie powinna przekraczać 50°C. Jeżeli tak nie jest, wykonujemy korekcję prądu potencjometrem RV1. Ostateczna regulacja prądu spoczynkowego musi zostać wykonana po ustaleniu się warunków termicznych płytki, czyli po ok. 30 minutach pracy ciągłej.

Rysunek 3. Przykładowe przebiegi uzyskane podczas pomiarów wzmacniacza

Przykładowe przebiegi otrzymane podczas pomiarów wzmacniacza zasilanego napięciem 18 V i obciążonego rezystorem 8 Ω zaprezentowano na rysunku 3.

Przyjemnego odsłuchu…

Adam Tatuś, EP

Wykaz elementów:
Rezystory:
  • R1: 15 kΩ (1%, metalizowany)
  • R2, R3: 33 kΩ (1%, metalizowany)
  • R4: 56 Ω (1%, metalizowany)
  • R5: 1 kΩ (1%, metalizowany)
  • R6: 68 Ω/0,5 W (1%)
  • R7: 150 Ω/0,5 W (1%)
  • R8: 220 Ω (1%, metalizowany)
  • R9...R11: 470 Ω (1%, metalizowany)
  • RE1, RE2: 0,51 Ω/1 W (1%)
  • RV1: potencjometr montażowy 100 Ω (R=5 mm)
Kondensatory:
  • C1: 100 pF (50 V, foliowy, R=5mm)
  • C2: 0,1 μF (50 V, foliowy, R=5mm)
  • CE1: 100 μF/25 V (elektrolityczny fi=6,3 mm, R=2,5 mm)
  • CE2: 10 μF/25 V (elektrolityczny fi=5 mm, R=2 mm)
  • CE3, CE5...CE8: 470 μF/25 V (elektrolityczny fi=10 mm, R=5 mm)
  • CE4: 220 μF/25 V (elektrolityczny fi=8 mm, R=3,5 mm)
Półprzewodniki:
  • D1: dioda Zenera ZY1
  • Q1: BC559B (TO-92)
  • Q2: BD135-10 (TO-126)
  • Q3: tranzystor germanowy AD161 (SOT-9, parowany)
  • Q4: tranzystor germanowy AD162 (SOT-9, parowany)
Pozostałe:
  • IN, OUT, PWR: złącze DG 3,5 mm 2 pin (DG381-3.5-2)
  • HS1, HS2: radiator aluminiowy (A4755_35)
  • TH: termistor RL2007-32.8-59-D1 (Amphenol, 50 Ω)
Artykuł ukazał się w
Elektronika Praktyczna
styczeń 2025
DO POBRANIA
Materiały dodatkowe
Elektronika Praktyczna Plus lipiec - grudzień 2012

Elektronika Praktyczna Plus

Monograficzne wydania specjalne

Elektronik listopad 2025

Elektronik

Magazyn elektroniki profesjonalnej

Raspberry Pi 2015

Raspberry Pi

Wykorzystaj wszystkie możliwości wyjątkowego minikomputera

Świat Radio listopad - grudzień 2025

Świat Radio

Magazyn krótkofalowców i amatorów CB

Automatyka, Podzespoły, Aplikacje listopad - grudzień 2025

Automatyka, Podzespoły, Aplikacje

Technika i rynek systemów automatyki

Elektronika Praktyczna listopad 2025

Elektronika Praktyczna

Międzynarodowy magazyn elektroników konstruktorów

Elektronika dla Wszystkich grudzień 2025

Elektronika dla Wszystkich

Interesująca elektronika dla pasjonatów