Mikser dyskotekowy trzech źródeł sygnału (1)

Mikser dyskotekowy trzech źródeł sygnału (1)

Lewa strona, jak się bawicie?! Prawa strona, jak się bawicie?! Wszyscy ręce w górę! Aby poprowadzić imprezę, przyda się nie tylko charyzma, lecz również odpowiedni sprzęt. Nie zawsze drogi i wyposażony w mnóstwo funkcji – czasem amatorskie rozwiązania okazują się całkowicie wystarczające. W artykule opisujemy prosty mikser trzech źródeł sygnału audio, który może mieć wiele zastosowań, nie tylko rozrywkowe.

Podstawowe parametry:
  • sumowanie sygnałów z dwóch źródeł sygnału stereofonicznego i jednego monofonicznego lub mikrofonu elektretowego,
  • niezależna regulacja głośności każdego z wejść,
  • wspólna regulacja głośności sumy kanałów (master volume),
  • regulacja tonów niskich (bass) i wysokich (treble) sygnału wyjściowego (zsumowanego),
  • dwa wyjścia: z regulacją barwy tonu i bez,
  • płynna regulacja wzmocnienia tonów niskich oraz wysokich, z możliwością ich uwypuklenia oraz stłumienia,
  • prosta budowa, łatwo dostępne elementy, zwarta konstrukcja,
  • zasilanie: 12…24 V (DC),
  • pobór prądu: ok. 20 mA.

Zaprezentowane w tym artykule urządzenie zostało nazwane mikserem dyskotekowym, lecz jego zastosowanie nie musi ograniczać się wyłącznie do tego obszaru. Amatorskie studio nagrań czy odtwarzanie muzyki i komunikatów przez mikrofon w lokalu handlowym to tylko przykładowe zastosowania. Jego obsługa jest tak prosta, że może służyć nawet dzieciom w rozwijaniu ich zainteresowań muzycznych! Nie trzeba kupować urządzenia bardzo rozbudowanego, wyposażonego w szeroki wachlarz funkcji, których początkujący nigdy nawet nie odkryje, nie mówiąc już o poprawnym użyciu.

To wszystko dzięki garści popularnych elementów, które można kupić w dosłownie każdym sklepie elektronicznym. Zwarta konstrukcja ułatwia montaż i niweluje konieczność oddzielnego lutowania każdego z kilkudziesięciu cienkich przewodów do potencjometrów. Zasilanie i złącza sygnałowe – to wszystko, czego od świata zewnętrznego potrzebuje ów układ, nic więcej.

Budowa

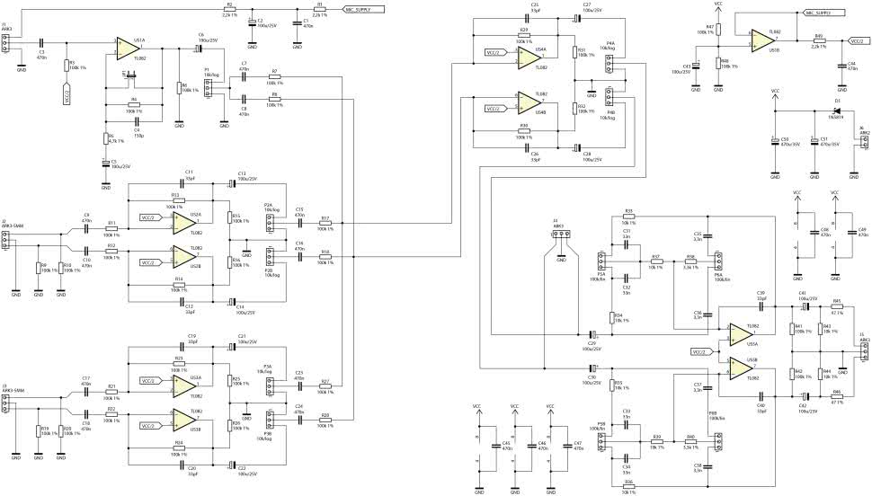
Schemat ideowy omawianego układu znajduje się na rysunku 1. Pierwszym blokiem, jaki można na nim wyróżnić, jest wejście monofoniczne, mogące obsługiwać sygnał z mikrofonu. Zasilanie pojedynczego przetwornika może pochodzić z trzeciego zacisku złącza J1, na który trafia solidnie odfiltrowane napięcie stałe (przez filtr dolnoprzepustowy na rezystorze R1 i kondensatorach C1 i C2), przechodzące przez rezystor R2, na którym może odkładać się napięcie wytworzone przez wkładkę mikrofonową. Wzmacniacz US1A zapewnia wzmocnienie około 21 V/V, co odpowiada wartości nieco ponad 26 dB w skali logarytmicznej. Kondensator C3 odcina składową stałą na wejściu, zaś rezystor R3 ustala ją na nowo, na wartość równą połowie napięcia zasilającego. Kondensator C4 zawęża pasmo przenoszenia wzmacniacza do nieco ponad 10 kHz, by niepotrzebnie nie przenosił szumu generowanego przez mikrofon. Jeżeli układ nie musi cechować się wzmocnieniem, ponieważ np. zastosowany mikrofon lub inne źródło sygnału ma już wbudowany przedwzmacniacz napięciowy, można zewrzeć zworkę JP1 i ograniczyć wzmocnienie tego bloku do 1 V/V, czyli 0 dB. Potencjometrem P1 można regulować udział tego wejścia w zsumowanym sygnale wyjściowym.

Rysunek 1. Schemat ideowy układu miksera dyskotekowego

Następne dwa bloki, które obsługują wejścia stereofoniczne, są takie same. Rezystory 100 kΩ obciążają wyjścia źródeł sygnału dla składowej stałej, choć nieznacznie, gdyż ich rezystancja jest relatywnie wysoka – jest to jednak konieczne dla niektórych typów wyjść. W ustalaniu impedancji wejściowej biorą również udział rezystory wejściowe wzmacniaczy odwracających. Mamy w ten sposób kontrolę nad impedancją wejściową, która wynosi 50 kΩ, ale również odciętą ewentualną składową stałą, pochodzącą ze źródeł sygnału. Wzmocnienie buforów wejściowych wynosi –1 V/V, zaś ich główną funkcją jest ustalenie impedancji zasilającej potencjometry. Gdyby nie one, wpływ na głośność danego wejścia miałaby impedancja wyjściowa źródła sygnału w stopniu znacznie większym, niż ma to miejsce teraz. Kondensatory 33 pF ograniczają pasmo przenoszenia układu, ale znacznie słabiej, niż w przypadku wejścia mikrofonowego – obliczone teoretycznie pasmo trzydecybelowe wynosi około 48 kHz. Nie ma to zatem wpływu na pasmo akustyczne, za to zmniejsza słyszalny poziom szumu.

Wyjścia wzmacniaczy operacyjnych we wszystkich blokach są obciążone rezystorami o wartości 100 kΩ do masy w celu zlinearyzowania stopni wyjściowych wzmacniaczy operacyjnych. Ponieważ pracują one przy zasilaniu asymetrycznym, potencjał sztucznej masy jest równy połowie napięcia zasilającego, więc takie samo napięcie będzie panować między wyjściem każdego ze wzmacniaczy operacyjnych a masą. Doświadczenie pokazuje, że obciążenie wyjścia dla składowej stałej poprawia odpowiedź impulsową układu, ponieważ przez tranzystor stopnia wyjściowego ciągle płynie składowa stała prądu.

Do regulacji głośności użyto potencjometrów jednoobrotowych 10 kΩ, w których składowa stała prądu wyjściowego wzmacniaczy operacyjnych została obcięta kondensatorami elektrolitycznymi 100 μF, tworząc filtr górnoprzepustowy o częstotliwości granicznej około 0,15 Hz, co jest w zupełności wystarczające do tego, by w użytecznym paśmie pracy układu (zaczynającym się od około 20 Hz) nie było zauważalnego przesunięcia fazy. Dzięki temu, że przez ścieżkę oporową potencjometru nie płynie prąd stały, nie wprowadza on do sygnału trzasków wynikających z przerywania drogi prądu przez ślizgacz trący po niejednorodnej powierzchni ścieżki oporowej.

Filtry górnoprzepustowe, odcinające składową stałą, znajdują się również na wejściach układu, zaś ich częstotliwość odcięcia można określić na nie więcej niż 3,4 Hz (im wyższa impedancja wewnętrzna źródła, tym ta częstotliwość będzie niższa). Z uwagi na pracę z wysokimi rezystancjami użyto w tych miejscach kondensatorów z dielektrykiem foliowym. Gdyby zastosować kondensatory elektrolityczne, wówczas ich prąd upływu mógłby odbić się negatywnie na separacji składowej stałej i cały ten wysiłek poszedłby wówczas na marne.

Po unormowaniu impedancji wyjściowej każdego ze źródeł sygnału i/lub jego wzmocnieniu przez przedwzmacniacz mikrofonowy, sygnały są dzielone przez potencjometry i trafiają do sumatora sygnałów. Aby nie przenikały one między sobą wzajemnie, użyto sumatora w postaci wzmacniacza odwracającego, ponieważ w punktach podłączonych do wejść odwracających układów US4A i US4B potencjały powinny się (teoretycznie) trzymać stałej wartości, niezależnie od przyłożonego sygnału, ponieważ wynika to z warunku pracy wzmacniacza operacyjnego objętego ujemnym sprzężeniem zwrotnym. Zatem wszystkie te trzy sygnały będą spływały do punktów, które one będą traktowały jako wirtualną masę o niezmiennym potencjale. Ma to jeszcze sens pod tym względem, że bufory wejściowe na wcześniejszym etapie torów przetwarzania sygnału mają charakter odwracający i tutaj również mamy wzmacniacz o charakterze odwracającym – faza sygnału między wejściem a wyjściem pozostanie zatem bez zmian.

Zarówno na wejściach, jak i na wyjściach sumatora również konieczna była separacja składowej stałej. Mimo, że układ można byłoby zaprojektować w wersji z przenoszeniem składowej DC, to w praktyce okazuje się to bardzo trudne, ponieważ offset napięciowy wzmacniaczy operacyjnych powoduje powstawanie różnic rzędu kilku miliwoltów między poszczególnymi wyjściami. To z kolei wpływa na pracę następnych stopni, a ponadto wymaga takiego zaprojektowania układu, by skompensować wpływ prądów wejściowych wzmacniaczy operacyjnych – co w przypadku układów TL082 nie jest szczególnie istotne (wejścia z tranzystorami JFET), lecz przy wymianie tych układów na inne taki problem mógłby już dojść do głosu. Separacja składowej stałej na każdym kroku wprawdzie zwiększa liczbę elementów, czyni za to układ prostszym w uruchomieniu i łatwiejszym do modyfikacji.

Potencjometr P4 realizuje funkcję, którą dźwiękowcy określiliby mianem „master volume”, a która w rzeczywistości jest regulacją głośności sumy wszystkich trzech kanałów. Ten sygnał jest dostępny na zaciskach złącza J4 – impedancja wyjściowa jego źródła jest relatywnie niska, nie przekracza bowiem 5 kΩ.

Ostatnim członem jest prosty regulator barwy tonu, umożliwiający zarówno stłumienie, jak i podbicie tonów niskich i wysokich. Podwójne potencjometry zastosowane w tym miejscu pozwalają na uzyskanie współbieżnej regulacji w obu kanałach. Ewentualne nierównomierności między ich sekcjami nie będą drastycznie odczuwalne, bowiem ludzkie ucho jest słabo wyczulone na niewielkie rozbieżności w charakterystykach częstotliwościowych między lewym i prawym kanałem toru audio. Impedancja wyjściowa tego stopnia jest bliska zeru, więc można z niego sterować następnym urządzeniem bez konieczności stosowania dodatkowych wtórników. Kondensatory elektrolityczne C41 i C42 odcinają składową stałą, która była dotychczas utrzymywana dla prawidłowej pracy wzmacniaczy operacyjnych, zaś rezystory R43 i R44 odpowiadają za prawidłową polaryzację tychże kondensatorów. Warto zauważyć, że rezystancja R43 i R44 jest dziesięciokrotnie niższa niż typowo używanych rezystorów 100 kΩ w układzie, a to ze względu na skrócenie czasu dochodzenia do stanu ustalonego zerowej składowej stałej napięcia na wyjściu.

Fotografia 1. Widok zmontowanego układu od strony elementów

Zadaniem R45 i R46 jest dopasowanie impedancji wyjściowej układu do impedancji charakterystycznej kabla ekranowanego łączącego „klocki” audio. Unikamy w ten sposób również ryzyka (trudnego do okiełznania) wzbudzenia się wzmacniaczy operacyjnych przy obciążeniu ich wyjść znaczącą pojemnością długiego przewodu. Zatem złącze J5 stanowi drugie wyjście układu, tym razem z modyfikowalną charakterystyką częstotliwościową. W jakim stopniu, pokażą to pomiary przeprowadzone na prototypie, o czym dalej.

W układzie znajduje się również prosty obwód wytwarzający „sztuczną masę”, czyli wtórnik napięciowy na dotychczas niewykorzystanej połówce układu US1, który odwzorowuje napięcie pochodzące z dzielnika napięciowego R47+R48. Owe napięcie jest filtrowane przy użyciu C43, który zapewnia wysoką stałą czasową filtracji. Na potrzeby zredukowania wartości skutecznej szumu generowanego przez sam wzmacniacz operacyjny US1B, za jego wyjściem znalazł się człon całkujący R49+C44, obniżający znacznie poziom szumów przy jednoczesnym ustaleniu rezystancji wyjściowej tego obwodu na 2,2 kΩ.

Michał Kurzela, EP

Wykaz elementów:
Rezystory: (THT o mocy 0,6 W, 1%)
  • R1, R2, R49: 2,2 kΩ
  • R3, R4, R6…R32, R41, R42, R47, R48: 100 kΩ
  • R5: 4,7 kΩ
  • R33…R37, R39, R43, R44: 10 kΩ
  • R38, R40: 3,3 kΩ
  • R45, R46: 47 Ω
  • P1: 10 kΩ jednoobrotowy, pojedynczy, logarytmiczny, na panel
  • P2…P4: 10 kΩ jednoobrotowy, podwójny, logarytmiczny, na panel
  • P5, P6: 100 kΩ jednoobrotowy, podwójny, liniowy, na panel
Kondensatory:
  • C1, C3, C7…C10, C15…C18, C23, C24, C44…C49: 470 nF (63 V, R=5 mm, MKT)
  • C2, C5, C6, C13, C14, C21, C22, C27…C30, C41…C43: 100 μF (25 V, R=2,5 mm)
  • C4: 150 pF (monolityczny, R=5 mm)
  • C11, C12, C19, C20, C25, C26, C39, C40: 33 pF (monolityczny, R=5 mm)
  • C31…C34: 33 μF/63 V (R=5 mm MKT)
  • C35…C38: 3,3 μF/63 V (R=5 mm MKT)
  • C50, C51: 470 μF/35 V (R=5 mm)
Półprzewodniki:
  • D1: 1N5819
  • US1…US5: TL082 (DIP8, opis w tekście)
Pozostałe:
  • J1…J5: złącze śrubowe ARK3/500
  • J6: złącze śrubowe ARK2/500
  • JP1: goldpin męski 2 pin 2,54 mm THT pionowy + zworka
  • 5 szt. podstawek DIP8
  • 2 szt. niebieskich gałek do potencjometrów GAŁ-7877 (opis w tekście)
  • 4 szt. czerwonych gałek do potencjometrów GAŁ-12477 (opis w tekście)
Artykuł ukazał się w
Elektronika Praktyczna
styczeń 2025
DO POBRANIA
Materiały dodatkowe
Elektronika Praktyczna Plus lipiec - grudzień 2012

Elektronika Praktyczna Plus

Monograficzne wydania specjalne

Elektronik listopad 2025

Elektronik

Magazyn elektroniki profesjonalnej

Raspberry Pi 2015

Raspberry Pi

Wykorzystaj wszystkie możliwości wyjątkowego minikomputera

Świat Radio listopad - grudzień 2025

Świat Radio

Magazyn krótkofalowców i amatorów CB

Automatyka, Podzespoły, Aplikacje listopad - grudzień 2025

Automatyka, Podzespoły, Aplikacje

Technika i rynek systemów automatyki

Elektronika Praktyczna listopad 2025

Elektronika Praktyczna

Międzynarodowy magazyn elektroników konstruktorów

Elektronika dla Wszystkich grudzień 2025

Elektronika dla Wszystkich

Interesująca elektronika dla pasjonatów