Konwerter napięcia stałego na pętlę prądową 4...20 mA

Konwerter napięcia stałego na pętlę prądową 4...20 mA

Pętla prądowa 4...20 mA to przemysłowy standard transmisji analogowej, który ma wiele zalet. Odporność na zakłócenia, niewrażliwość na długość połączeń oraz łatwa detekcja uszkodzeń to tylko niektóre z nich. Profesjonalne, certyfikowane moduły do konwersji napięcia stałego na pętlę prądową potrafią kosztować krocie. Czy da się problem rozwiązać prościej i – co najważniejsze – taniej? Jasne!

Podstawowe parametry:
  • konwersja nieujemnego napięcia stałego na wyjście pętli prądowej 4...20 mA
  • zasilanie napięciem stałym nie wyższym niż 32 V, typ. 24 V,
  • regulowana potencjometrem czułość na wejściu: możliwość pracy z napięciami wejściowymi 0...5 V, 0...10 V i wyższymi,
  • pobór prądu do 30 mA (przy zasilaniu 24 V),
  • rezystancja wejściowa 500 kΩ,
  • regulowane potencjometrem minimalne natężenie wypływającego prądu (typowo 4 mA).

Prosta sytuacja z życia wzięta: sterownik przemysłowy ma wejścia analogowe w postaci pętli prądowych 4...20 mA. Można przyjąć taki parametr za standard. Niestety, oryginalny czujnik temperatury, który współpracował z tym sterownikiem, uległ zniszczeniu i trzeba zastąpić go innym. Tak się składa, że model ten został już z rynku wycofany – są dostępne zamienniki od innych producentów, ale ich cena szokuje. Znacznie prościej jest znaleźć czujnik temperatury z wyjściem napięciowym 0...5 V. Trzeba tylko pogodzić wyjście czujnika z wejściem sterownika.

Tym właśnie może zająć się prezentowany układ. Owszem, można też z łatwością kupić gotowe moduły renomowanych producentów, z powodzeniem realizujące tę funkcję. Jednak ich cena okazuje się wysoka. Jeżeli więc konwertowana wielkość nie należy do krytycznych, można posłużyć się tym właśnie układem – prostym i znacznie tańszym.

Budowa

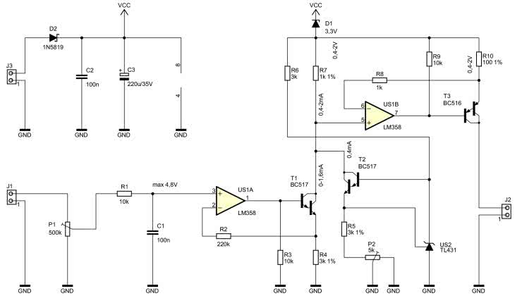
Schemat ideowy omawianego układu znajduje się na rysunku 1. Wejściowe napięcie stałe podaje się na zaciski złącza J1. Przy użyciu potencjometru P1 jest ono dzielone w takim stopniu, aby jego wartość zawierała się w przedziale 0...4,8 V. W ten sposób układ może współpracować ze źródłem napięcia 5 V lub wyższym. Musi być to napięcie nieujemne, wartości niższe od zera nie będą prawidłowo obsłużone.

Rysunek 1. Schemat ideowy układu konwertera napięcia stałego na pętlę prądową

Odpowiednio podzielone napięcie jest poddawane filtracji dolnoprzepustowej z użyciem kondensatora C1 oraz wypadkowej rezystancji połączenia rezystora R1 z rezystancją wyjściową potencjometru P1. Jak nietrudno obliczyć, rezystancja współpracująca z ową pojemnością może wynosić maksymalnie 260 kΩ – będzie to wynik uzyskany przy ustawieniu potencjometru P1 w połowie dostępnego zakresu regulacji. Ta filtracja zmniejsza wpływ zakłóceń na konwertowany sygnał oraz obniża wartość skuteczną szumów.

Następnym blokiem jest precyzyjne źródło prądowe, zrealizowane z użyciem wzmacniacza operacyjnego US1A. Wejście układu LM358 obsługuje potencjał już od 0 V (a nawet nieco poniżej), więc niepotrzebne było dodawanie zasilacza napięcia ujemnego. Jego wyjście tak steruje bazą tranzystora T1, by uzyskać spadek napięcia na rezystorze R4 równy podzielonemu napięciu wejściowemu. Przy zastosowanych wartościach elementów prąd płynący przez R4 będzie zawierał się w przedziale 0...1,6 mA. Ponieważ tranzystor T1 ma bardzo wysokie wzmocnienie prądowe (jest typu Darlingtona), prąd jego kolektora jest równy prądowi emitera z naprawdę niewielkim błędem. Rezystor R3 obciąża wyjście wzmacniacza operacyjnego, linearyzując pracę jego stopnia wyjściowego oraz ułatwiając zatkanie tranzystora T1. Z kolei rezystor R2 stanowi kompensację prądu płynącego przez wejście odwracające wzmacniacza US1A. Jego rezystancja powinna być równa tej, która steruje wejściem nieodwracającym, lecz ona może się zmienić w szerokich granicach, dlatego postawiono pod tym względem na pewien kompromis.

Czemu w roli T1 nie został użyty tranzystor MOSFET z kanałem typu N? Prąd jego bramki jest niemal zerowy, zatem prąd rezystora R4 w rzeczywistości byłby równy prądowi jego drenu. Jednak własne doświadczenia wskazały, że tranzystory polowe potrafią się wzbudzać w układzie precyzyjnego źródła prądowego, nawet po zastosowaniu zewnętrznych elementów realizujących kompensację częstotliwościową. Bywa tak, że dobranie elementów do układu powoduje, że w wykonanej większej partii znajdzie się kilka sztuk, które będą miały skłonność do wzbudzania się. Tranzystory bipolarne nie przejawiają tego typu zachowań, a wpływ prądu bazy jest naprawdę pomijalny, ponieważ wzmocnienie prądowe takiego tranzystora wynosi wiele tysięcy. Większy błąd wprowadzają w układzie inne czynniki, jak tolerancja rezystorów i offset wzmacniaczy operacyjnych.

Oprócz tranzystora T1, do tego samego węzła z rezystorem R7 podłączony jest także kolektor tranzystora T2, „wciągający” dodatkowy prąd o stałej wartości. Natężenie tego prądu powinno wynosić 0,4 mA, a za jego ustalenie odpowiada układ US2, który tak steruje potencjałem bazy T2, aby na szeregowym połączeniu rezystora R5 i potencjometru P2 odkładało się napięcie równe 2,5 V – tyle, ile wynosi napięcie referencyjne układu TL431.

Prądy kolektorów obydwu tranzystorów wywołują spadek napięcia na rezystorze R7. Mając na uwadze ich sumę (0...1,6 mA z kolektora T1 i 0,4 mA z kolektora T2), jesteśmy w stanie prześledzić, że przez R1 może płynąć prąd w przedziale 0,4...2 mA. Rezystancja R7 wynosi 1 kΩ, więc spadek napięcia na tym elemencie wyniesie 0,4...2 V. Tym napięciem sterowane jest drugie precyzyjne źródło prądowe, zrealizowane z użyciem wzmacniacza operacyjnego US1B i tranzystora T3. Na rezystorze R10 (100 Ω) musi odkładać się napięcie równe temu, które występuje na zaciskach R7, więc prąd przezeń płynący będzie w przedziale 4...20 mA. Prąd o takim właśnie natężeniu będzie wypływał z kolektora tranzystora T3 wprost do zacisku złącza J2, będącego wyjściem pętli prądowej.

Rezystor R8 stanowi podobną kompensację dla US1B, jak rezystor R2 dla US1A – z tą różnicą, że rezystancja „widziana” przez wejście nieodwracające układu US1B jest bardzo dobrze określona i wynosi 1 kΩ. R9 stanowi obciążenie wyjścia US1B. Na omówienie zasługuje również dioda Zenera D1, zasilająca tę część układu napięciem niższym o około 3,3 V od zasilającego. W ten sposób układ US1, zasilany wprost z zasilacza, może prawidłowo działać. Dotyczy to w szczególności US1B, który operuje na potencjałach bliskich napięciu zasilającemu, a który musi mieć zachowany margines od dodatniego potencjału zasilania nie mniejszy niż 2 V. Użycie diody D1 daje tę gwarancję i to z pewnym naddatkiem. Aby jednak przez D1 zawsze płynął prąd o natężeniu minimum 5 mA, wymagany do jej prawidłowej pracy, katoda układu US2 jest polaryzowana właśnie za pośrednictwem tej diody. Prąd katody US2 jest ograniczany przez rezystor R6.

Montaż i uruchomienie

Układ został zmontowany na jednostronnej płytce drukowanej o wymiarach 50 mm × 40 mm. Jej wzór ścieżek oraz schemat montażowy pokazuje rysunek 2. W odległości 3 mm od krawędzi płytki znalazły się cztery otwory montażowe, każdy o średnicy 3,2 mm.

Rysunek 2. Schemat montażowy i wzór ścieżek płytki

Montaż proponuję przeprowadzić w jak najbardziej typowy sposób, czyli zaczynając od elementów o najniższych obudowach – rezystorów i diod. Pod układ scalony US1 warto zastosować podstawkę, aby ułatwić jego wymianę w razie ewentualnego uszkodzenia. Gotowy układ można zobaczyć na fotografii 1.

Fotografia 1. Widok zmontowanego układu

Poprawnie zmontowane urządzenie jest gotowe do działania po podaniu zasilania na zaciski GND i VCC złącza J3. Do zasilania powinno służyć napięcie stałe o wartości 24 V, nie wyższe niż 32 V z uwagi na wytrzymałość podzespołów. Dolne ograniczenie wynika z konieczności zapewnienia na wyjściu pętli prądowej napięcia o dostatecznie wysokiej wartości, aby rezystancja nawet bardzo długich przewodów połączeniowych nie była w stanie zmusić tranzystora T3 do wejścia w stan nasycenia. Pobór prądu przy 24 V jest wyższy o około 10 mA od aktualnego prądu wyjściowego, zatem nie przekracza 30 mA.

Do poprawnej pracy układ wymaga dwóch regulacji. Pierwszej z nich dokonuje się przy braku podłączonego sygnału wejściowego, zaciski złącza J1 powinny być wolne. Potencjometrem P2 należy ustawić prąd wyjściowy równy 4 mA. Następnie należy na wejście układu (złącze J1) podać napięcie odpowiadające 100% dostępnej skali – czyli 5 V w standzie 0...5 V, 10 V w standzie 0...10 V lub inne, jednak nie więcej niż 250 V z uwagi na możliwość wystąpienia przebicia w potencjometrze P1 lub izolacji złącza J1 (przy czym regulację należy zacząć od najniższego ustawienia suwaka P1, tj. od pozycji odpowiadającej zwarciu go z masą). Potencjometrem P1 należy wtedy ustawić prąd wyjściowy równy 20 mA. Im dokładniej zostanie przeprowadzona regulacja, tym wierniej napięcie wejściowe będzie konwertowane na prąd.

Układ nie był optymalizowany pod kątem szybkości działania. Założono, że konwertowane sygnały będą z natury wolnozmienne jak z czujników temperatury, poziomu czy masy. Główne ograniczenie pasma układu stanowi wejściowy filtr dolnoprzepustowy, zawężający pasmo przenoszenia do około 160 Hz lub mniej, zależnie od położenia ślizgacza potencjometru P1. W ten sposób ograniczone jest również pasmo szumowe oraz wartość szczytowa ewentualnych zakłóceń, które znalazłyby się w wejściowym sygnale napięciowym.

Michał Kurzela, EP

Wykaz elementów:
Rezystory: (THT o mocy 0,25 W)
  • R1, R3, R9: 10 kΩ
  • R2: 220 kΩ
  • R4, R5: 3 kΩ 1%
  • R6: 3 kΩ
  • R7: 1 kΩ 1%
  • R8: 1 kΩ
  • R10: 100 Ω 1%
  • P1: 500 kΩ montażowy pionowy 3296W
  • P2: 5 kΩ montażowy pionowy 3296W
Kondensatory:
  • C1, C2: 100 nF raster 5 mm MKT
  • C3: 220 μF 35 V raster 3,5 mm
Półprzewodniki:
  • D1: dioda Zenera 3,3 V 0,5 W
  • D2: 1N5819
  • T1, T2: BC517
  • T3: BC516
  • US1: LM358 (DIP8)
  • US2: TL431CLP (TO92)
Pozostałe:
  • J1…J3: złącze śrubowe ARK2/500
  • Jedna podstawka DIP8
Artykuł ukazał się w
Elektronika Praktyczna
maj 2024
DO POBRANIA
Materiały dodatkowe
Elektronika Praktyczna Plus lipiec - grudzień 2012

Elektronika Praktyczna Plus

Monograficzne wydania specjalne

Elektronik listopad 2025

Elektronik

Magazyn elektroniki profesjonalnej

Raspberry Pi 2015

Raspberry Pi

Wykorzystaj wszystkie możliwości wyjątkowego minikomputera

Świat Radio listopad - grudzień 2025

Świat Radio

Magazyn krótkofalowców i amatorów CB

Automatyka, Podzespoły, Aplikacje listopad - grudzień 2025

Automatyka, Podzespoły, Aplikacje

Technika i rynek systemów automatyki

Elektronika Praktyczna listopad 2025

Elektronika Praktyczna

Międzynarodowy magazyn elektroników konstruktorów

Elektronika dla Wszystkich grudzień 2025

Elektronika dla Wszystkich

Interesująca elektronika dla pasjonatów