Bezprzewodowy włącznik dwukanałowy

Bezprzewodowy włącznik dwukanałowy

Tradycyjne stykowe włączniki sieciowe wymagają tego, aby prąd zasilający załączane urządzenie przepływał bezpośrednio przez nie. Ale nie zawsze jest to możliwe - przykładowo, chcielibyśmy sterować odbiornikiem z innego pomieszczenia lub w ogóle z innego budynku. Można pociągnąć bardzo długie przewody, co wiąże się z przewiercaniem ścian lub… przekazać informację drogą radiową.

Podstawowe parametry:
  • dwa niezależnie sterowane kanały włącz/wyłącz,
  • nadajnik przystosowany do wbudowania w obudowę podwójnego włącznika natynkowego,
  • zasilanie nadajnika baterią CR2032,
  • zasilanie odbiornika napięciem sieciowym 100…240 V AC,
  • odbiornik przystosowany do zamontowania w obudowie Z101 na szynę DIN,
  • dioda LED w odbiorniku, sygnalizująca odebranie informacji z nadajnika oraz niski poziom jego baterii,
  • dopuszczalny pobór prądu 2,5 A/kanał.

Jeżeli wyłącznik zasilania (na przykład lampy) znajduje się w tym samym pomieszczeniu, co sterowany odbiornik, to sprawa zazwyczaj jest banalnie prosta: wystarczy poprowadzić między nimi przewód, podłączyć i gotowe. Z podobną sytuacją mamy do czynienia wtedy, gdy wyłącznik jest po drugiej stronie ściany - wszak technologię wiercenia w betonie ludzkość ma od dawna opanowaną. A jeżeli nie chcemy wiercić, bo mur jest - przykładowo - zabytkowy? Albo wymagałoby to przewiercenia się przez szalenie twardy strop? Albo wersja najgorsza: włącznik sterujący umieszczony jest w zupełnie innym budynku (np. stróżówce), a lampy znajdują się dużo, dużo dalej?

Na szczęście mamy medium, któremu niestraszny jest dystans - mowa oczywiście o falach radiowych. Ten układ może stanowić „przedłużenie” klasycznego wyłącznika. W jednym miejscu wieszamy nadajnik, obudowany w elegancką puszkę natynkową (lub nawet podtynkową), a w drugim mamy przekaźniki, których stany odwzorowują położenie styków w tymże wyłączniku. Proste i przydatne!

Budowa

Urządzenie zostało podzielone na dwie płytki drukowane. Pierwsza z nich pełni funkcję nadajnika, a jej schemat ideowy widnieje na rysunku 1. Układ został uproszony do granic możliwości, aby jak najbardziej zredukować wymiary PCB, zachowując jednocześnie montaż przewlekany wszystkich elementów. Zasilanie pochodzi z baterii BAT1 o nominalnym napięciu 3,0 V - w praktyce nieco wyższym, gdyż nowa bateria litowa CR2032 ma około 3,3…3,5 V. Dzięki kilku rozwiązaniom, energia w niej zgromadzona może wystarczyć nawet na kilka lat funkcjonowania układu.

Rysunek 1. Schemat ideowy nadajnika

Jako nadajnik radiowy na częstotliwości 868 MHz został wykorzystany gotowy moduł transceivera typu RFM12B-868DP firmy HopeRF. Układ zbudowano na niewielkiej płytce drukowanej z wyprowadzeniami szpilkowymi do montażu przewlekanego. To, co trzeba mu zapewnić, to dobre odsprzęganie zasilania (dbają o to kondensatory C1 i C2), niewielką antenę (o czym piszemy nieco dalej) oraz komunikację cyfrową poprzez interfejs SPI. Co istotne, moduł został dobrze zoptymalizowany pod kątem energooszczędności, co w tym zastosowaniu jest niezwykle ważne.

Pracą modułu radiowego steruje niewielki mikrokontroler z rodziny ATtiny, a dokładniej ATtiny24A. Ma wystarczającą liczbę wyprowadzeń do realizacji wszystkich zadań, a jednocześnie cechuje się niską ceną i dobrą dostępnością. Przez większość czasu przebywa w stanie głębokiego uśpienia, z którego co 2 sekundy wybudza go wbudowany układ watchdog. Pozwala to na zminimalizowanie poboru energii.

Stany przycisków wyłącznika klawiszowego są sprawdzane na drodze badania przez mikrokontroler stanów logicznych na liniach IN1 i IN2. Wysoki stan logiczny po ich rozwarciu zapewniają rezystory podciągające R1 i R2, których rezystancja wynosi aż 1 MΩ. Nie są podłączone na stałe do zasilania, gdyż w przypadku pozostawienia przełącznika w pozycji załączonej cały czas pobierany byłby z baterii prąd. Dla oszczędności energii mikrokontroler okresowo wybudza się, wystawia wysoki stan logiczny na linię IN_SUPPLY, po czym sprawdza stany logiczne linii IN1 i IN2 - jeżeli uległy zmianie, uruchamia nadajnik.

Jeżeli są takie same, co przy poprzednim wybudzeniu, nie robi nic. Innym rozwiązaniem mogłoby być użycie rezystorów podciągających o naprawdę wysokiej rezystancji, na przykład 10 MΩ i zasilenie ich na stałe z baterii, lecz upływność spowodowana zanieczyszczeniem styków lub wilgocią mogłaby fałszywie wzbudzać nadajnik.

Ponieważ nadajnik nie daje żadnej informacji dla użytkownika o tym, że działa, musi kontrolować swoje napięcie zasilania i przekazywać tę informację do odbiornika. Tak się dzieje co około 20 minut, kiedy to po 600 wybudzeniach układu jest uruchamiany przetwornik analogowo-cyfrowy z wewnętrznym napięciem referencyjnym wynoszącym 1,1 V. Wtedy też załączana jest linia ADC_SUPPLY, co powoduje pojawienie się potencjału na linii IN_ADC. Rezystory R3 i R4 zostały tak dobrane, by bateria znacznie rozładowana (około 2,5 V) dawała na wejściu przetwornika napięcie wynoszące około 0,8 V. Przyjęto taki właśnie próg ostrzegawczy, ponieważ układ RFM12B-868DP działa od napięcia 2,2 V (według testów około 2,1 V), więc musi istnieć pewna rezerwa na to, by przesłać odbiornikowi informację o niskim poziomie baterii. Ponadto rozrzuty produkcyjne rezystorów R3 i R4 oraz tolerancja wykonania wbudowanego w mikrokontroler źródła referencyjnego 1,1 V również muszą muszą zostać uwzględnione. Lepiej jest przedwcześnie ostrzec użytkownika, że nadeszła konieczność wymiany baterii, niż dopuścić do jej rozładowania w tak znacznym stopniu, że nadajnik po prostu przestanie działać.

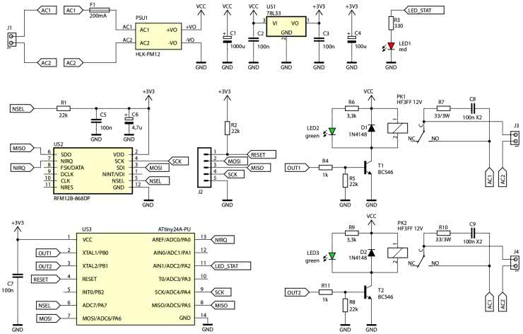
Schemat ideowy płytki odbiornika znajduje się na rysunku 2. Układ bazuje na tym samym module transceivera radiowego oraz tym samym mikrokontrolerze, co w nadajniku. Jedyną różnicą jest dodanie rezystora R1 podciągającego linię NSEL, która przy niskim stanie logicznym aktywuje komunikację SPI modułu RFM12B. W ten sposób możliwe jest zaprogramowanie mikrokontrolera w układzie, bez wyjmowania go z podstawki, poprzez złącze J2. Dioda LED1 informuje o statusie pracy nadajnika, komunikaty przez nią wysyłane będą szczegółowo omówione w dalszej części artykułu.

Rysunek 2. Schemat ideowy odbiornika

Wyjście układu stanowią dwa przekaźniki, których styki COM i NO są zwierane wtedy, gdy nadajnik wykryje zwarcie styków przełącznika. Wówczas na zaciskach złączy J3 i J4 pojawia się napięcie sieciowe, podłączone do zacisków złącza J1. Rezystory 33 Ω i kondensatory 100 nF pełnią funkcję prostych gasików, pochłaniających energię wydzielaną w momencie łączenia i rozłączania styków przekaźników (kiedy dochodzi do ich iskrzenia). Diody LED2 i LED3 sygnalizują załączenie cewek w PK1 i PK2.

Niskiego napięcia stałego dla odbiornika dostarcza gotowy moduł przetwornicy typu HLK-PM12. Szeroki zakres dopuszczalnego napięcia wejściowego powoduje, że układ można zasilać zarówno z sieci 230 V, jak i 115 V. Ponadto jego zastosowanie bardzo upraszcza konstrukcję układu, ponieważ nie trzeba stosować odrębnego transformatora sieciowego i towarzyszących mu elementów do prostowania, filtracji i stabilizacji uzyskanego napięcia. Napięcie o wartości 12 V jest stosowane do zasilania przekaźników, a stabilizację do wartości 3,3 V zapewnia układ US1. Tak niska wartość wynika ze specyfikacji modułu radiowego RFM12B, który może być zasilany napięciem nie wyższym niż 3,8 V.

Montaż i uruchomienie

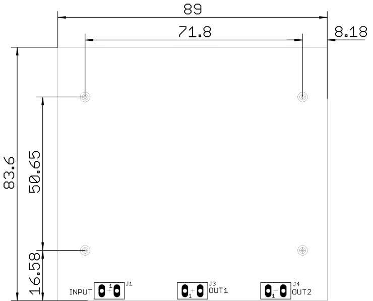
Układ został zmontowany na dwóch dwustronnych płytkach drukowanych: nadajnika o wymiarach 30 mm × 30 mm oraz odbiornika o wymiarach 89 mm × 83,8 mm. Wzory ścieżek oraz schematy montażowe pokazano, odpowiednio, na rysunku 3 i rysunku 4. Rozmiary płytki odbiornika zostały tak dobrane, że pasuje ona do obudowy Z101, lecz można ją umieścić również w innej obudowie, na przykład jako część większego urządzenia. Rysunek 5 pokazuje lokalizację otworów montażowych na tej płytce.

Rysunek 3. Schemat montażowy i wzór ścieżek płytki nadajnika (a - warstwa TOP, b - warstwa BOTTOM)
Rysunek 4. Schemat montażowy i wzór ścieżek płytki odbiornika
Rysunek 5. Położenie otworów montażowych na płytce odbiornika

Montaż odbiornika nie powinien nastręczać trudności, ponieważ można go przeprowadzić w sposób całkowicie typowy. Proponuję rozpocząć od elementów o najmniejszej wysokości obudowy, czyli rezystorów i diod. Rezystory R7 i R10 należy przylutować na nieco dłuższych nóżkach, kilka milimetrów nad powierzchnią laminatu, aby nie doszło do przebicia ich izolacji do znajdujących się pod nimi ścieżkami. Pod mikrokontroler proponuję zastosować podstawkę, aby ułatwić jego wymianę w razie uszkodzenia. Moduł radiowy US2 można oprzeć jego rezonatorem kwarcowym na laminacie.

Fotografia 1. Widok zmontowanej płytki odbiornika - widok z góry

Gotową płytkę odbiornika można zobaczyć na fotografii 1 oraz, ze szczególnym uwzględnieniem modułu odbiornika, na fotografii 2.

Fotografia 2. Widok zmontowanej płytki odbiornika - zbliżenie na moduł radiowy

Płytka nadajnika wymaga nieco więcej uwagi z racji stopnia jej upakowania. Proponowana kolejność montażu podzespołów:

  • rezystory R1…R4,
  • podstawka pod mikrokontroler US2,
  • kondensator tantalowy C2,
  • kondensatory bezbiegunowe C1 i C3,
  • koszyk baterii BAT1 (na drugiej stronie płytki),
  • moduł radiowy US1.

Taka kolejność została wymuszona przez fakt, że płytka modułu radiowego zakrywa pole lutownicze koszyka baterii, ale koszyk baterii nie zasłania pól lutowniczych dla tegoż modułu. Widok gotowego nadajnika znajduje się na fotografii 3 oraz fotografii 4.

Fotografia 3. Widok zmontowanej płytki nadajnika - widok z góry
Fotografia 4. Widok zmontowanej płytki nadajnika - widok od strony baterii

Na etapie uruchamiania jest konieczne zaprogramowanie pamięci Flash mikrokontrolerów w nadajniku i odbiorniku dostarczonymi wsadami. Następnie należy zmienić nastawy ich bitów zabezpieczających. Oto ich nowe wartości dla odbiornika:

Low Fuse = 0x62
High Fuse = 0xDE

Szczegóły można zobaczyć na rysunku 6, zawierającym widok okna konfiguracji tychże bitów z programu BitBurner. W ten sposób zostanie uruchomiony wewnętrzny generator RC o częstotliwości oscylacji 1 MHz (8 MHz z preskalerem przez 8) oraz Brown-Out Detector, który wprowadzi mikrokontroler w stan zerowania, jeżeli jego napięcie zasilające spadnie poniżej 1,8 V.

Rysunek 6. Szczegóły ustawienia bitów zabezpieczających w odbiorniku

Takie zabezpieczenie znacznie zmniejsza ryzyko zawieszenia się mikrokontrolera podczas uruchamiania. Dla nadajnika bity zabezpieczające pozostają domyślne (rysunek 7):

Low Fuse = 0x62
High Fuse = 0xDF

Rysunek 7. Szczegóły ustawienia bitów zabezpieczających w nadajniku

Taktowanie rdzenia sygnałem zegarowym o niskiej częstotliwości sprzyja w tym wypadku energooszczędności, a załączenie obwodu Brown-Out Detector spowodowałoby wzrost zużycia energii. Zamiast tego użytkownik ma do dyspozycji podgląd stanu baterii za pomocą komunikatów, emitowanych przez diodę LED1 w odbiorniku.

Poprawnie zaprogramowane układy są gotowe do działania po dolutowaniu anten do modułów radiowych. Dla częstotliwości 868 MHz ich długość powinna wynosić 17,5 cm. Może to być pojedynczy odcinek cienkiego, elastycznego przewodu miedzianego. Warto zabezpieczyć jego drugi koniec, na przykład odcinkiem cienkiej rurki termokurczliwej, aby nie doszło do zwarcia końcówki anteny z innymi potencjałami w układzie. Na fotografii 5 zaznaczono przeznaczone do tego pole lutownicze w module RFM12B-868DP.

Fotografia 5. Pole lutownicze przeznaczone dla anteny

Odbiornik może zostać umieszczony w obudowie Z101 PS. Jego złącza oraz diody LED zostały tak umieszczone, że dostęp do nich zapewniają podłużne otwory przy krawędziach górnego wieczka tejże obudowy - fotografia 6. Nie ma potrzeby wiercenia w niej jakichkolwiek otworów. Antena odbiornika może wystawać na zewnątrz lub pozostać zawinięta pod wieczkiem. W tym drugim wypadku warto zadbać o wspomnianą wcześniej izolację jej końcówki, ponieważ może dojść do zwarcia z którymś z elementów, znajdujących się pod wysokim napięciem.

Fotografia 6. Odbiornik zamknięty w dedykowanej obudowie

Płytka nadajnika jest tak kompaktowa, że może zostać w całości zabudowana w hermetycznej obudowie natynkowego przełącznika podwójnego. Pole lutownicze PAD3 (opisane jako GND) należy podłączyć do wspólnego styku dla obu przełączników, zaś IN1 i IN2 do zacisków indywidualnych dla każdego z nich. Antena może pozostać zwinięta w obudowie lub można ją wyprowadzić na zewnątrz przez niewielkie nacięcie w elastycznej uszczelce przewodu. Nadajnik można również umieścić w puszce podtynkowej. W obu przypadkach trzeba zadbać o to, by w obudowie było wystarczająco dużo miejsca na płytkę nadajnika.

Eksploatacja

Odbiornik wymaga do poprawnej pracy zasilania napięciem przemiennym o wartości z przedziału 100…240 V, które należy doprowadzić do zacisków złącza J1 na jego płytce. Złącza J3 i J4 stanowią wyjścia napięcia sieciowego, odpowiednio dla kanałów IN1 i IN2 w nadajniku. Maksymalną wydajność prądową tych wyjść - ograniczoną przez szerokości miedzianych ścieżek na powierzchni laminatu - można oszacować na 2,5 A. Po włączeniu zasilania odbiornik zawsze ma rozłączone oba wyjścia i oczekuje na sygnał radiowy z nadajnika.

Nadajnik został tak zbudowany, że idealnym źródłem zasilania dla niego jest pojedyncza bateria CR2032, lecz można użyć także innego źródła. Mogą to być dwie baterie AA lub AAA połączone szeregowo lub nawet stabilizowany zasilacz sieciowy o napięciu 3 V lub bliskim tej wartości, ale nie wyższym niż 3,8 V. Pobór prądu przez niego wynosi średnio 5 μA w spoczynku i około 10 mA podczas nadawania - zarówno po zmianie stanu przełączników, jak i okresowo, co 20 minut, podczas pomiaru napięcia baterii. Po włożeniu baterii nadajnik mierzy jej napięcie i transmituje tę wartość do odbiornika wraz z bieżącym stanem styków przełącznika.

Obsługa tego systemu jest bardzo prosta: zwarcie IN1 z GND na nadajniku powoduje załączenie się wyjścia OUT1 w odbiorniku, zaś IN2 z GND daje reakcję na wyjściu OUT2. Rozwarcie danego wejścia rozłącza też wyjście, nie ma tutaj ograniczeń czasowych. Wiąże się to z pewną zwłoką czasową, nie większą niż dwie sekundy, ponieważ w takich interwałach jest sprawdzany stan wejść. Jeżeli więc przełącznik dwukrotnie zmieni swoje położenie w tym czasie, może to nie zostać zarejestrowane.

W stanie spoczynku, oczekując na sygnał z nadajnika, dioda LED1 w odbiorniku emituje krótkie błyski (około 20 ms) co sekundę. W przypadku, kiedy nadajnik zgłosił niski poziom baterii, te błyski ulegają wydłużeniu do około 80 ms i pozostają takie tak długo, aż nadajnik nie przyśle wyników pomiaru napięcia na bardziej naładowanej baterii. Jeżeli nastąpił poprawny odbiór, dioda ta załącza się na dłużej, bo około sekundę - jeden, długi błysk - po czym wraca do poprzedniej pracy.

Zasięg tego systemu jest trudny do oszacowania, ponieważ w dużym stopniu zależy od przeszkód, jakie znajdą się między nadajnikiem a odbiornikiem. Według różnych źródeł, zasięg w otwartym terenie może wynosić nawet 200 m. Dodatkowe bariery na drodze sygnału radiowego, na przykład beton czy drzewa, będą go tłumiły, choć trudno jest stwierdzić, jak mocno. Warto też mieć na uwadze, że inne urządzenia pracujące w tym samym paśmie również będą wpływały negatywnie na zasięg. Można w takiej sytuacji pomyśleć o lepszych antenach, na przykład przykręcanych przez złącza SMA - drugie pole lutownicze na płytce modułu RFM12B (leżące obok wyprowadzenia anteny) jest podłączone do masy, więc można go użyć jako masy dla anteny.

Michał Kurzela, EP

Wykaz elementów: Płytka nadajnika
Rezystory: (THT 0,25 W)
  • R1…R3: 1 MΩ
  • R4: 470 kΩ
Kondensatory:
  • C1, C3: 100 nF raster 5 mm MKT
  • C2: 4,7 μF 10 V tantalowy raster 2,5 mm
Półprzewodniki:
  • US1: RFM12B-868DP THT
  • US2: ATtiny24A-PU DIP14
Pozostałe:
  • BAT1: koszyk baterii CR20xx poziomy (KOSZYK BAT 6)
  • Podstawka DIP14
  • Bateria CR2032
  • Odcinek przewodu na antenę (opis w tekście)
  • Włącznik podwójny (opis w tekście)
Płytka odbiornika
Rezystory: (THT 0,25 W, jeżeli nie napisano inaczej)
  • R1, R2, R5, R8: 22 kΩ
  • R3: 330 Ω
  • R4, R11: 1 kΩ
  • R6, R9: 3,3 kΩ
  • R7, R10: 33 Ω 3 W
Kondensatory:
  • C1: 1000 μF 25 V raster 5 mm
  • C2, C3, C5, C7: 100 nF raster 5 mm MKT
  • C4: 100 μF 16 V raster 2,5 mm
  • C6: 4,7 μF 10 V tantalowy raster 2,5 mm
  • C8, C9: 100 nF MKP X2 305 V AC raster 15 mm
Półprzewodniki:
  • D1, D2: 1N4148
  • LED1: czerwona matowa 5 mm, np. LED F5 R
  • LED2, LED3: zielona matowa 5 mm, np. LED F5 G
  • T1, T2: BC546
  • US1: 78L33 (TO92)
  • US2: RFM12B-868DP (THT)
  • US3: ATtiny24A-PU (DIP14)
Pozostałe:
  • F1: 200 mA kubkowy szybki TE5
  • J1, J3, J4: ARK2/500
  • J2: goldpin 5 pin męski 2,54 mm (THT)
  • PK1, PK2: JQC3FF/121ZS
  • PSU1: HLK-PM12
  • Podstawka DIP14
  • Odcinek przewodu na antenę (opis w tekście)
  • Obudowa Z101 PS (opis w tekście)
Artykuł ukazał się w
Elektronika Praktyczna
luty 2024
DO POBRANIA
Materiały dodatkowe
Elektronika Praktyczna Plus lipiec - grudzień 2012

Elektronika Praktyczna Plus

Monograficzne wydania specjalne

Elektronik listopad 2025

Elektronik

Magazyn elektroniki profesjonalnej

Raspberry Pi 2015

Raspberry Pi

Wykorzystaj wszystkie możliwości wyjątkowego minikomputera

Świat Radio listopad - grudzień 2025

Świat Radio

Magazyn krótkofalowców i amatorów CB

Automatyka, Podzespoły, Aplikacje listopad - grudzień 2025

Automatyka, Podzespoły, Aplikacje

Technika i rynek systemów automatyki

Elektronika Praktyczna listopad 2025

Elektronika Praktyczna

Międzynarodowy magazyn elektroników konstruktorów

Elektronika dla Wszystkich grudzień 2025

Elektronika dla Wszystkich

Interesująca elektronika dla pasjonatów